数据科学与大数据技术排名最好的大学是哈尔滨工业大学,最低分数要658分以上
本文整理了数据科学与大数据技术专业大学录取分数线排名,包括中国人民大学、哈尔滨工业大学(深圳)、哈尔滨工业大学、同济大学的数据科学与大数据技术录取分数,来看看需要多少分数录取吧!

在软科排名中数据科学与大数据技术专业排名前五的大学是哈尔滨工业大学、中国科学技术大学、同济大学、北京大学、中国人民大学。
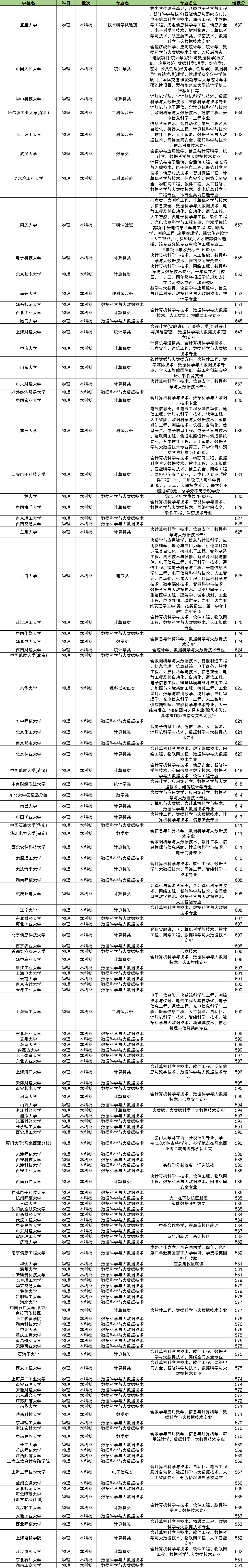
一、数据科学与大数据技术专业排名及分数(河北)
软科排名前五的大学在河北省招生的有中国人民大学、哈尔滨工业大学(深圳)、哈尔滨工业大学、同济大学。
中国人民大学:统计学类(含经济统计学、应用统计学、统计学、数据科学与大数据技术专业),670分。
哈尔滨工业大学(深圳):工科试验班(计算机与电子通信,含计算机科学与技术、数据科学与大数据技术、通信工程、光电信息科学与工程专业),664分。
哈尔滨工业大学:工科试验班(计算机与电子通信,含通信工程、电磁场与无线技术、电子信息工程、遥感科学与技术、信息对抗技术、智能测控工程、计算机科学与技术、信息安全、网络空间安全、物联网工程、软件工程、人工智能、数据科学与大数据技术、光电信息科学与工程专业,本专业类内任选专业),658分。
同济大学:工科试验班(信息类,含测绘工程、计算机科学与技术、信息安全、数据科学与大数据技术、电气工程及其自动化、自动化、通信工程、人工智能、微电子科学与工程、软件工程、光电信息科学与工程专业),657分。
除了软科排名外,从高考分数线高低排名来说,数据科学与大数据技术专业排名前十的大学有复旦大学、中国人民大学、华中科技大学、哈尔滨工业大学(深圳)、北京理工大学、武汉大学、哈尔滨工业大学、同济大学、电子科技大学、北京邮电大学。
下表为2023年全国大学数据科学与大数据技术专业在河北物理科目的最低分数排名。


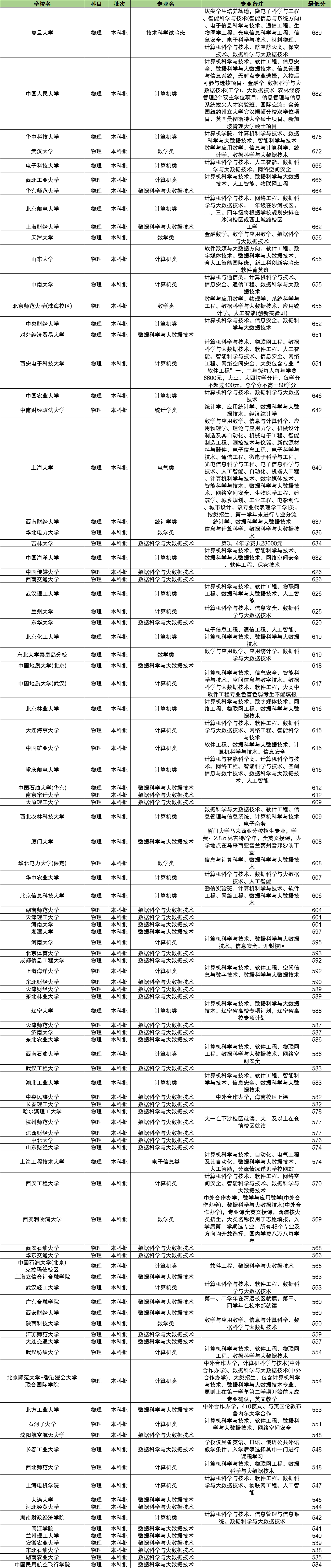
二、数据科学与大数据技术专业排名及分数(辽宁)
软科排名前五的大学在辽宁省招生的有中国人民大学。
中国人民大学:计算机类(计算机科学与技术、软件工程、信息安全、数据科学与大数据技术、信息管理与信息系统),682分。
数据科学与大数据技术专业中分数比较低的本科院校包含辽宁财贸学院(383分)、大连工业大学艺术与信息工程学院(390分)、广州工商学院(390分)、长春建筑学院(398分)、长春大学旅游学院(398分)等院校,是最容易考的数据科学与大数据技术专业院校。
下表为2023年全国大学数据科学与大数据技术专业在辽宁物理科目的最低分数排名,其他地区的考生可在圆梦志愿APP查看全国大学的数据科学与大数据技术专业分数。




