2023南充一诊将于2022年12月13日开考,考试结束后高考100网小编将更新2023南充第一次诊断性考试语文答案及试卷,下文为小编搜集整理的2023南充一诊语文试题及参考答案,供大家参考。
2023南充第一次诊断性考试是2023届学生进入高三的一次非常重要的考试,模拟考试的重要性很大,能为同学们的复习提供方向,有着查缺补漏的作用,让我们同学在高考的考场上更好地发挥自己的水平,所以高考100网小编希望同学们最好认真对待每次的模拟考试。高三任何一场考试对于同学们来说都有重要的参考价值,从而在一场场考试中走向高考。
本次考试其他各科试题及参考答案汇总:https://www.gk100.com/read_101449.htm(点击/复制搜索链接即可查看)
一、2023南充第一次诊断性考试语文试题








二、2023南充第一次诊断性考试答案解析




三、更多内容
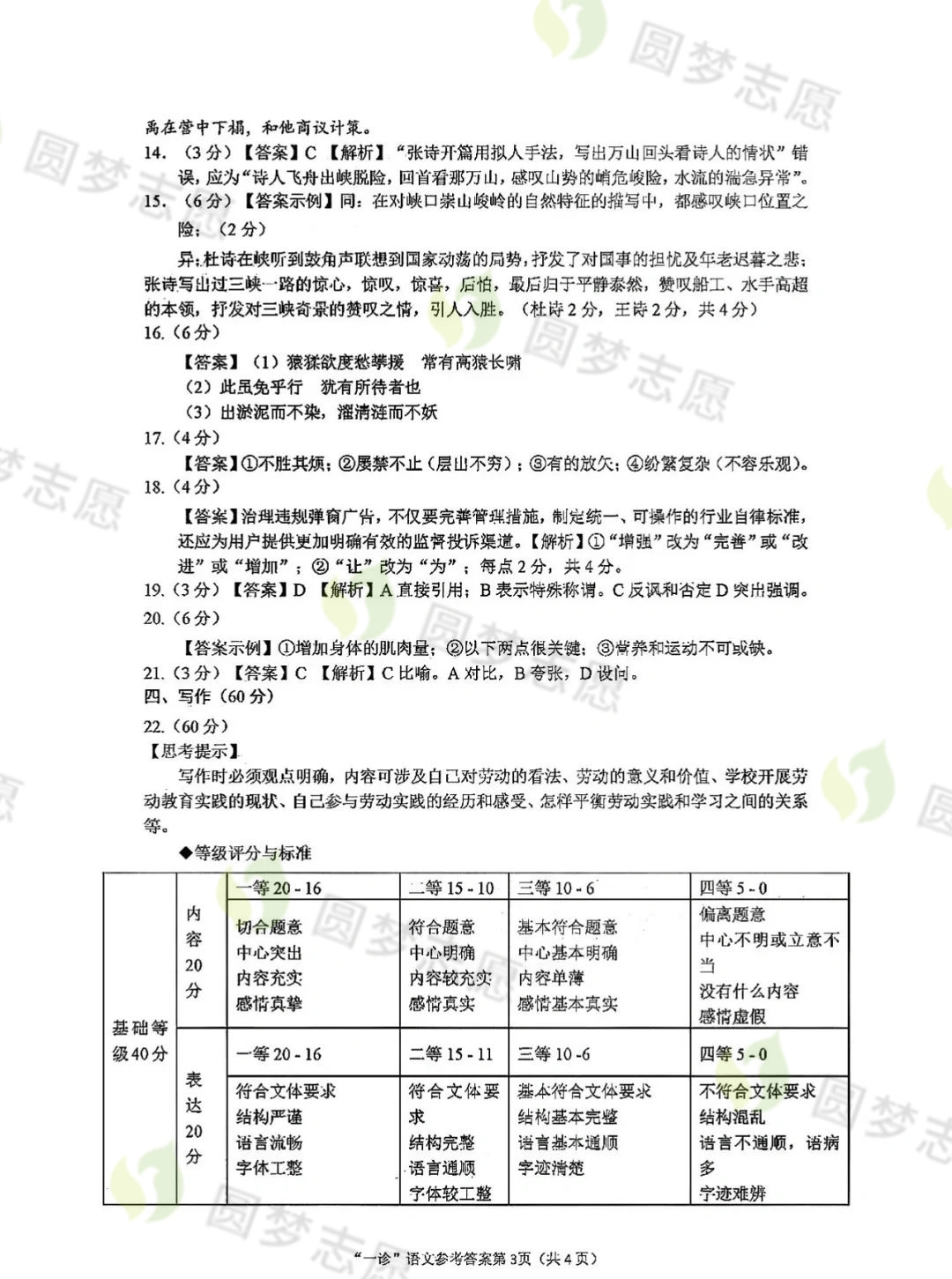
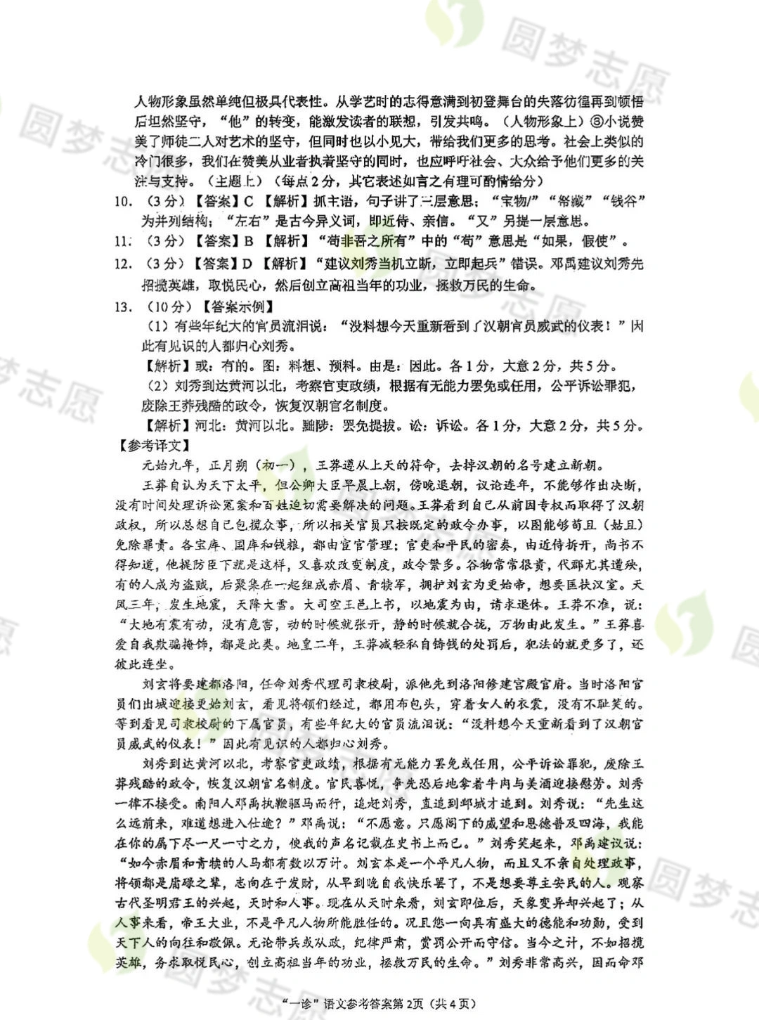
同时圆梦志愿还可以通过大数据分析及云计算处理,为我们科学评估所有能上的大学以及被录取的概率,方便我们后续志愿填报选择学校参考!