2023年全国高考将于6月7日正式开考,在理综考试结束后,同学们应该很关注全国甲卷理综的试题和答案。本期将整理2023年高考全国甲卷理综真题及答案参考解析,关注全国甲卷2023年理综答案及试卷的同学,可查阅。
2023年高考全国甲卷各科试卷真题及答案参考汇总
https://www.gk100.com/read_1727082.htm
2023年全国高考安排在6月7日举行,全国甲卷一共考两天,考试科目共有5门,即语文、数学(文数/理数)、英语、文综、理综,这五门考试都是由教育部考试中心命题。
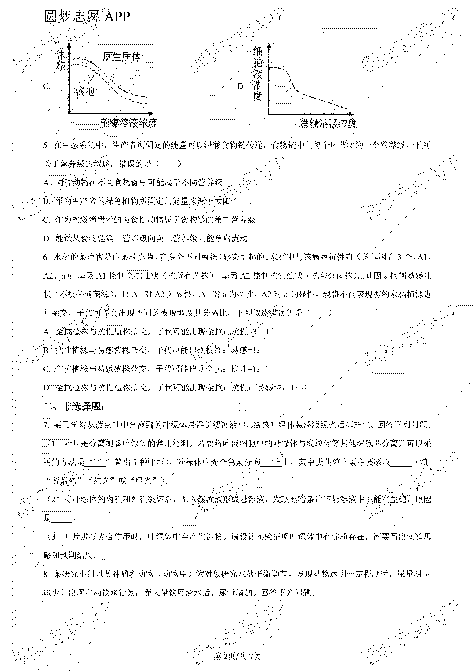
全国甲卷适用地区:四川、广西、贵州、西藏
一.2023年高考全国甲卷理综试题
1.物理








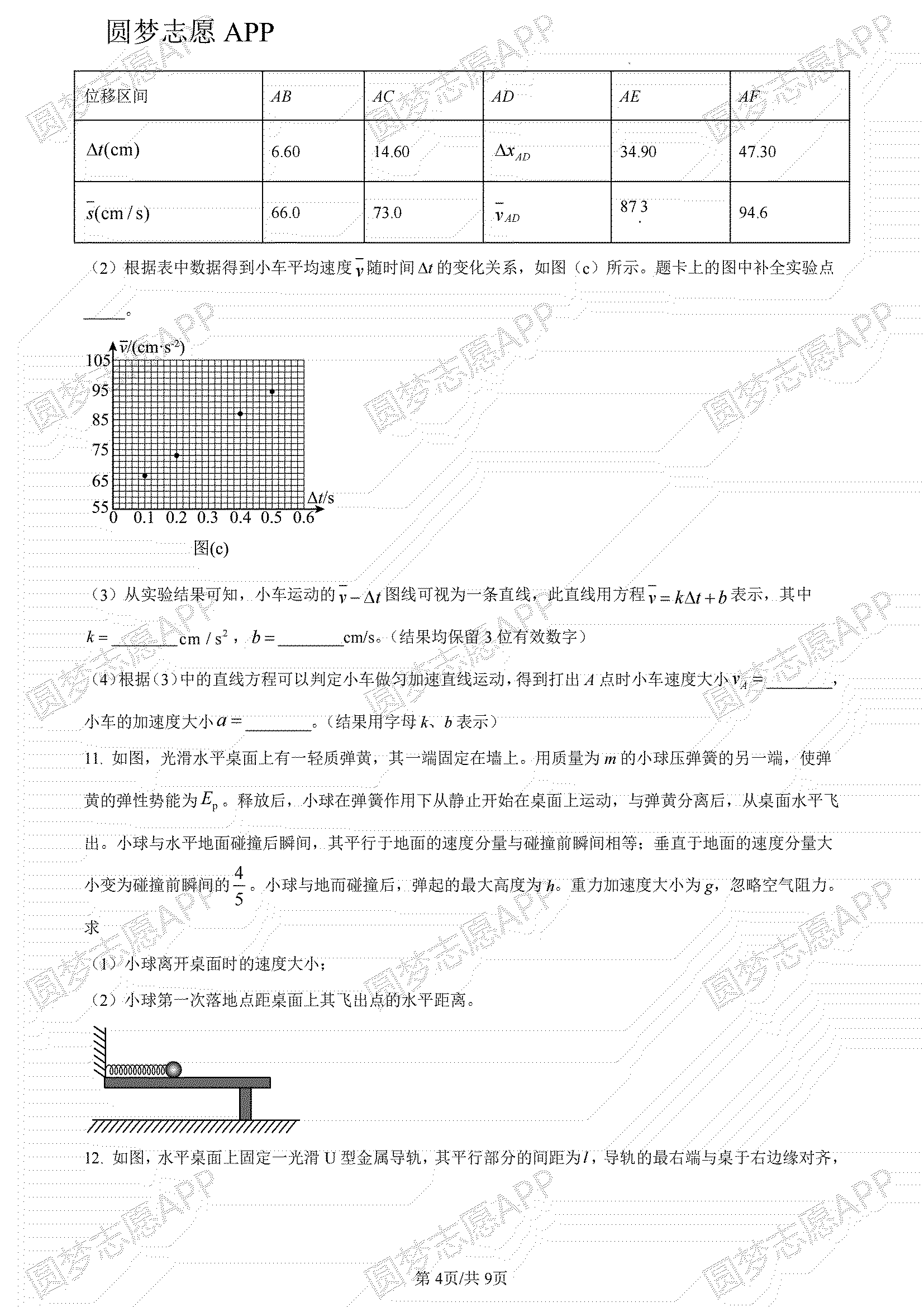
2.化学










3.生物






二.2023年高考全国甲卷理综答案解析
在各科的考试结束、且官方公布了答案之后,小编将会及时收集整理本次考试的试题答案,并在本文第一时间更新,同学们可以持续关注本文或高考100网站!