随着我国高考人数的不断增加,新高考模式“3+1+2”也在各大省市中逐步推行。该模式下给学生提供了12种选科组合,其中政史地组合被称为最难就业组合,给大家的印象就是一毕业就失业,就业率极低。
古往今来一直流行着这句话:学好数理化,走遍天下都不怕。这样的思想在大部分人心中都根深蒂固,有重理科轻文科的想法,而政史地组合就是妥妥的纯文组合,导致在选科时常常遭遇冷门。但是21世纪,政史地纯文组合今非昔比,虽涵盖的专业没有其他组合多,但也有很多吃香的专业。

一、政史地最吃香的专业
政史地最吃香的专业一般有:法学专业、金融学专业、语言类专业等等。
政史地组合是指思想政治、历史、地理三科组合,在新高考模式中该项组合可以报考的专业还是蛮多的,比如人文教育专业、哲学专业、美术学专业、网络与新媒体、语言类专业、法学、金融学、政治学、电子商务、人力资源管理、经济学专业等等,其中法学、金融学、语言类是当下最吃香的专业,深受学生和家长的青睐。
1. 法学
法学是一门充满正义感的学科,它涵盖了众多的知识面,毕业后可从事律师、法官、检察官、知识产权等职业。在我国该专业涉及的领域广,有刑法、民商法、国际法、诉讼法等,对社会的影响力也非常高。
2.金融学
金融行业的市场非常广,尽管竞争压力大,但在众多专业中却一直保持着热门。该专业的毕业生就业率广泛,在保险行业、银行、事务所、证券公司、投资信托公司等都能发展。近些年该专业一直深受考生的喜爱,人均薪资在我国行业中普遍偏高。
3.语言类
我国对外进口贸易越来越多了,所需要的专业语言人才也在增加,比如商务英语、应用法语、应用德语、日语等。该专业的毕业生工作除了老师、翻译员,还可以从事小语种运营、跨国外贸专员、海外营销运营等等,文笔好、脑洞大开的同学还向文案市场进军。
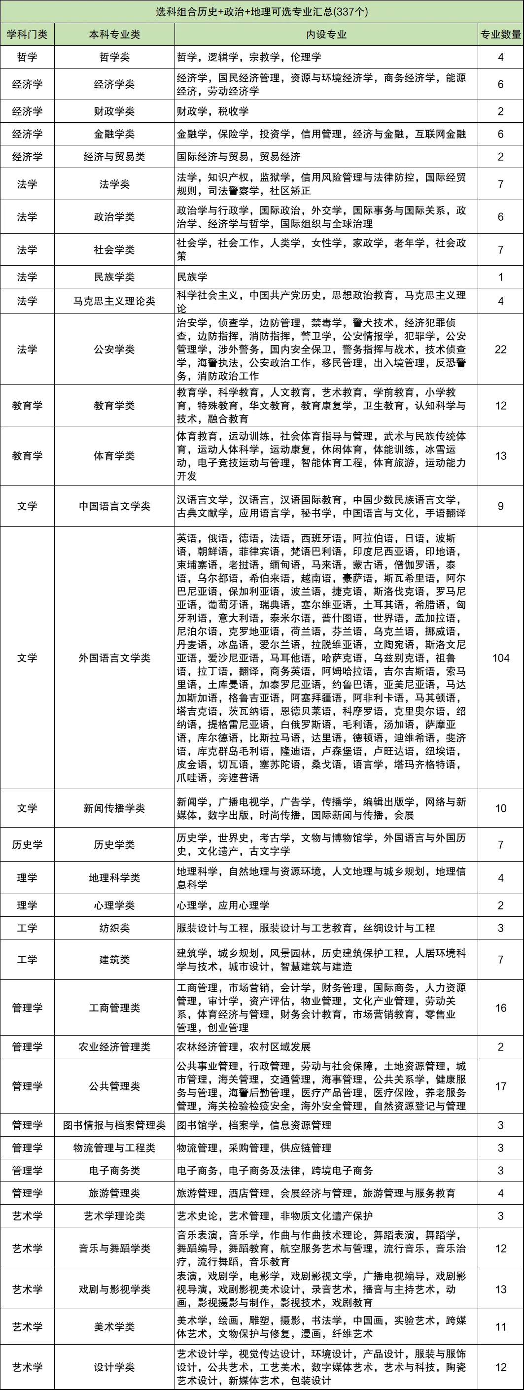
2026年政史地组合可选专业一览表:

相信看了以上专业的介绍后,大家已经完全改变了最初的想法,觉得政史地组合也是一个很好的组合。还有些同学心里仍然有疑虑,专业吃香就一定会好找工作吗?我们接着往下看。
二、政史地好找工作吗
高中选科为政史地的同学毕业后是好找工作的,其就业前景很广泛,可以从事的工作也很多。同学们要学会发现、利用自己的优势,同学们的文科基础都比较好,在背诵、理解、思维衔接等方面都占优势,如果参加考研、公务员考试会比普通人相对容易些。 当然想挣大钱,拿高工资的同学,选择经济学、法学、教育类,从事金融、财务、教师、律师、审计等职业都是非常不错的,这些职业随着工作经验的积累,月薪都在10K以上。我国经济在不断更新发展,文科生的春天也来了,相信选好专业后朝目标方向努力,你就能成功。
最后,小编觉得同学们思想不要局限于仅有的专业,就拿现阶段火爆的东方甄选直播间来说,里面的每一位主播都算得上是文科生,他们曾经是优秀的教师,但现在却是优秀的直播售货员。他们利用自己的优势结合互联网经济的发展收获了属于自己的事业,相信政史地组合的同学定义好自己的位置后,就能找到属于自己的事业。