2024年绵阳三诊对高三学子来说这是定位成绩的一次大考,考试时间定在4月19日-4月20日进行,考试时间共2天,考试科目为语文、数学、英语、文综、理综。
本文将在各科考试结束后第一时间更新绵阳三诊试卷真题和答案解析,帮助各位考生进行估分参考。

2024年绵阳三诊各科试卷及参考答案解析
2024年绵阳三诊作为绵阳市高三考生的一次大型模考,本次考试具有极大的重要性,考生可以通过绵阳三诊成绩市排位推算出大致的省排位,再根据自己的省排位初步确定高考志愿,对后续高考报考有着重要意义。
1、绵阳三诊语文试题及答案解析
语文试卷如下:




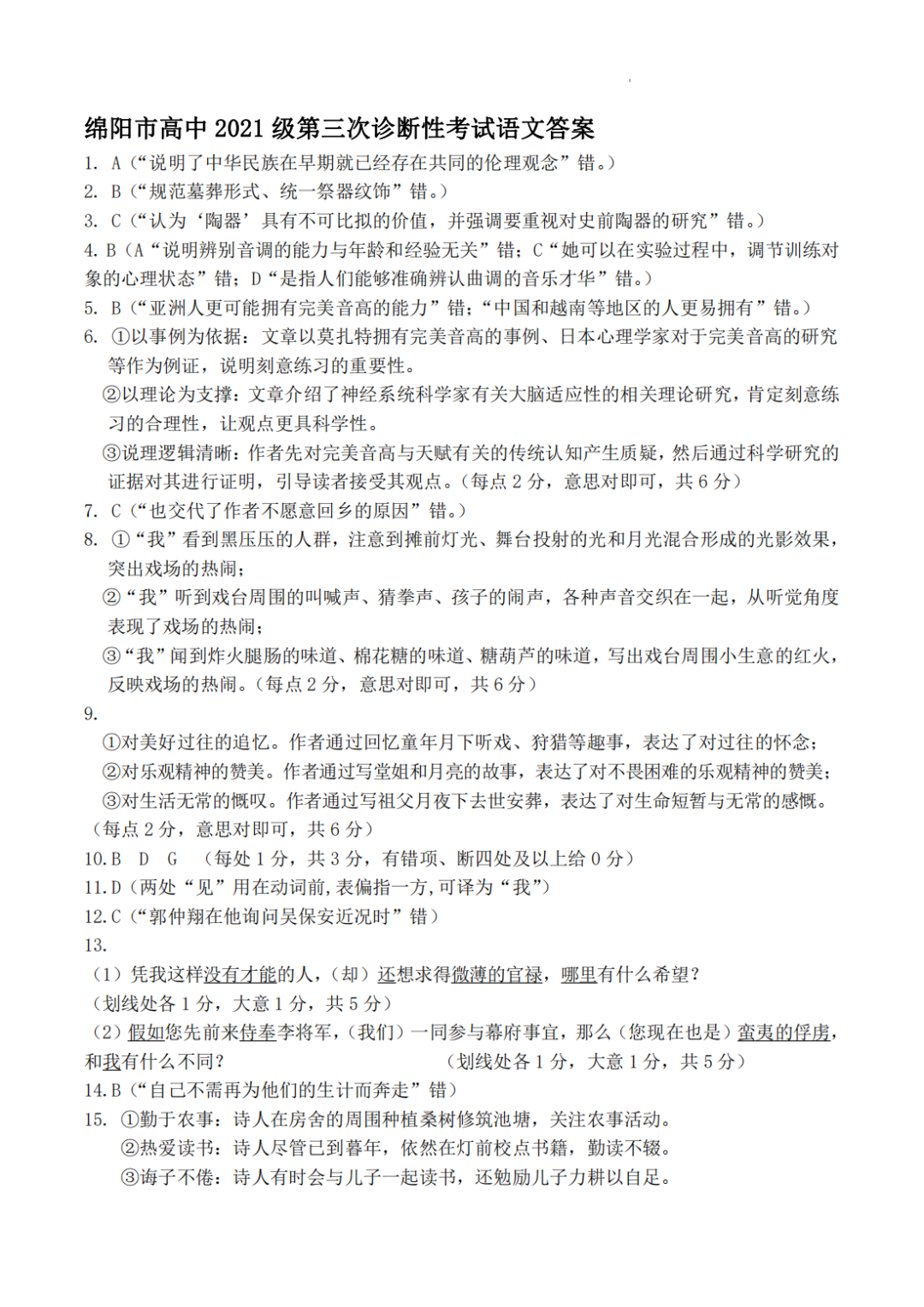
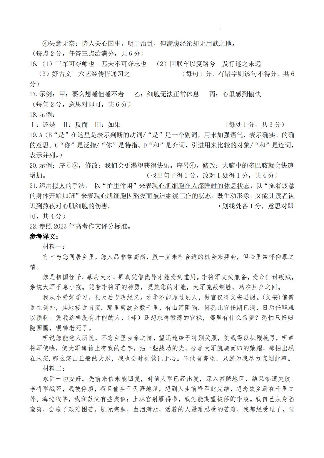
语文答案如下:



2、绵阳三诊数学试题及答案解析
文科数学试卷如下:




文科数学答案如下:






理科数学试卷如下:




理科数学答案如下:








3、绵阳三诊英语试题及答案解析
英语试卷如下:












英语答案如下:

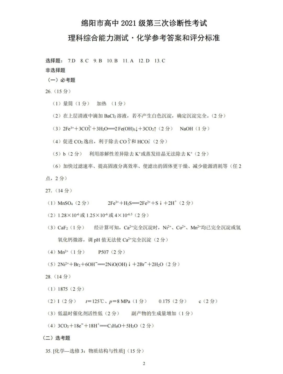
4、绵阳三诊理综试题及答案解析
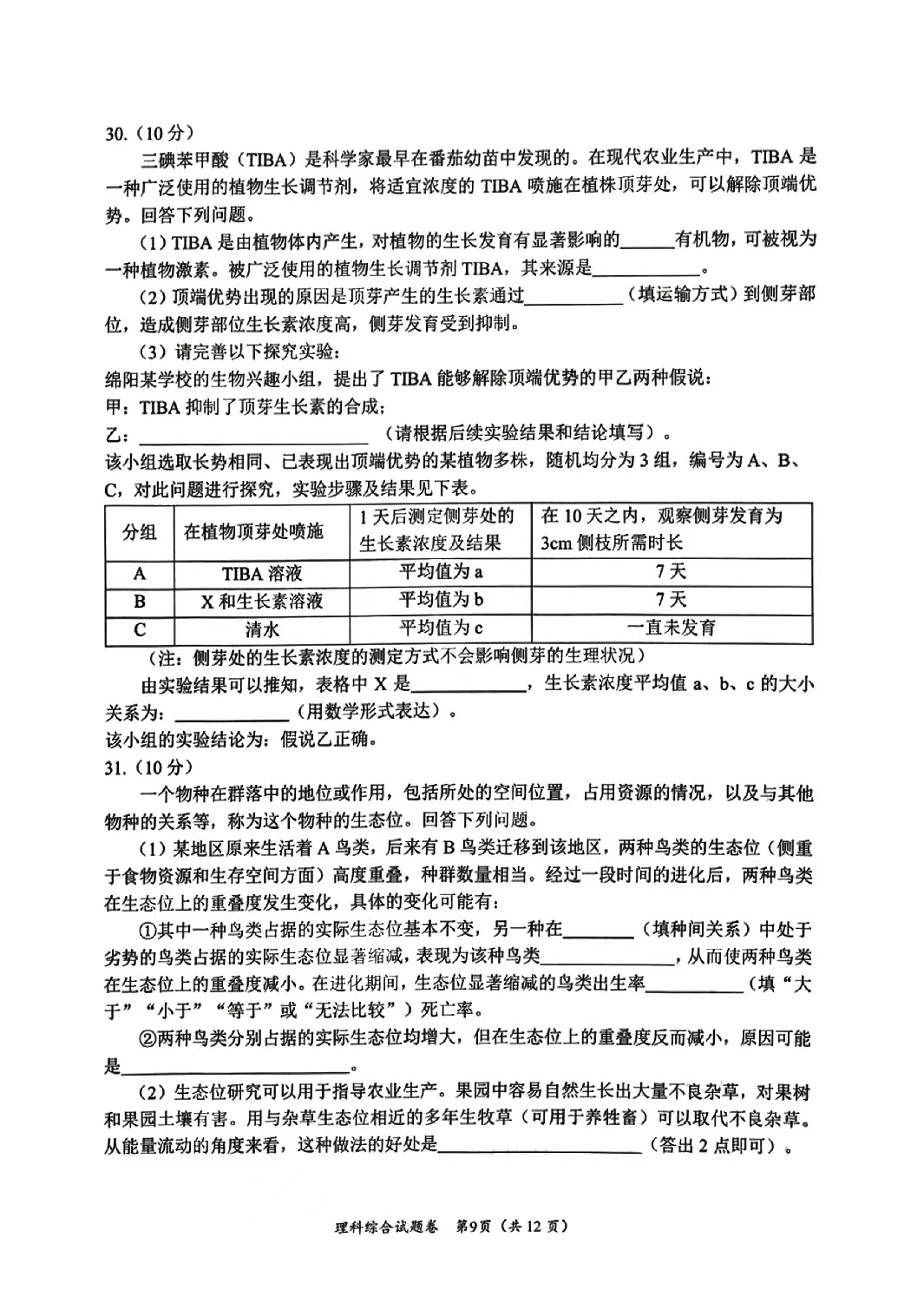
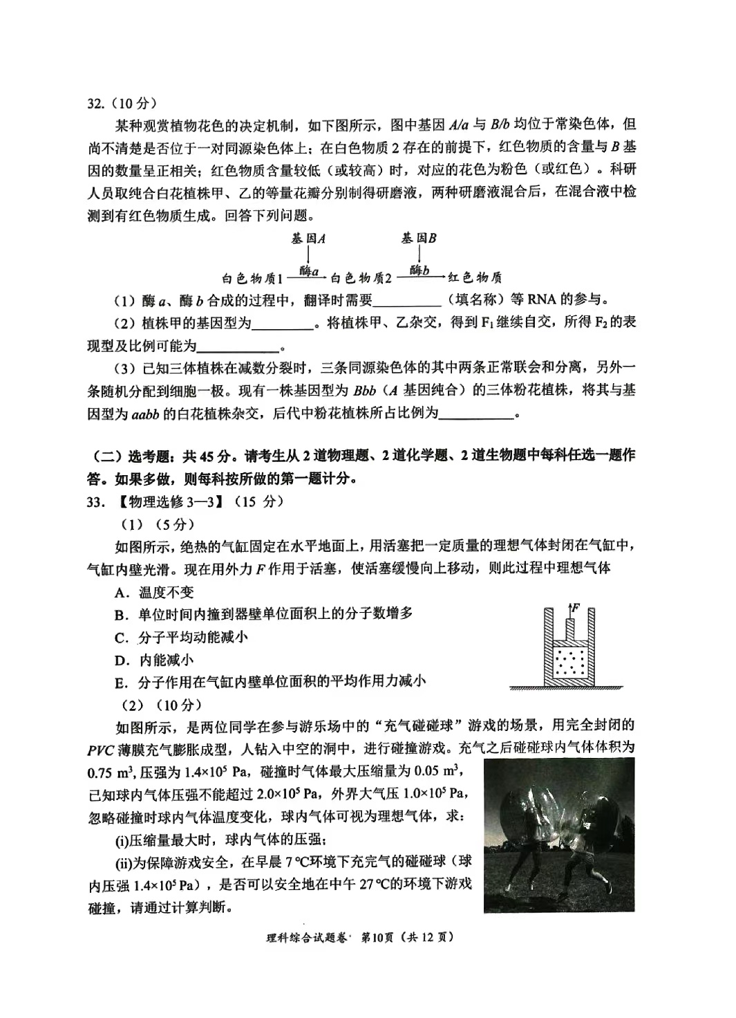
理综试卷如下:












理综答案如下:
化学答案:


生物答案如下:

物理答案如下:





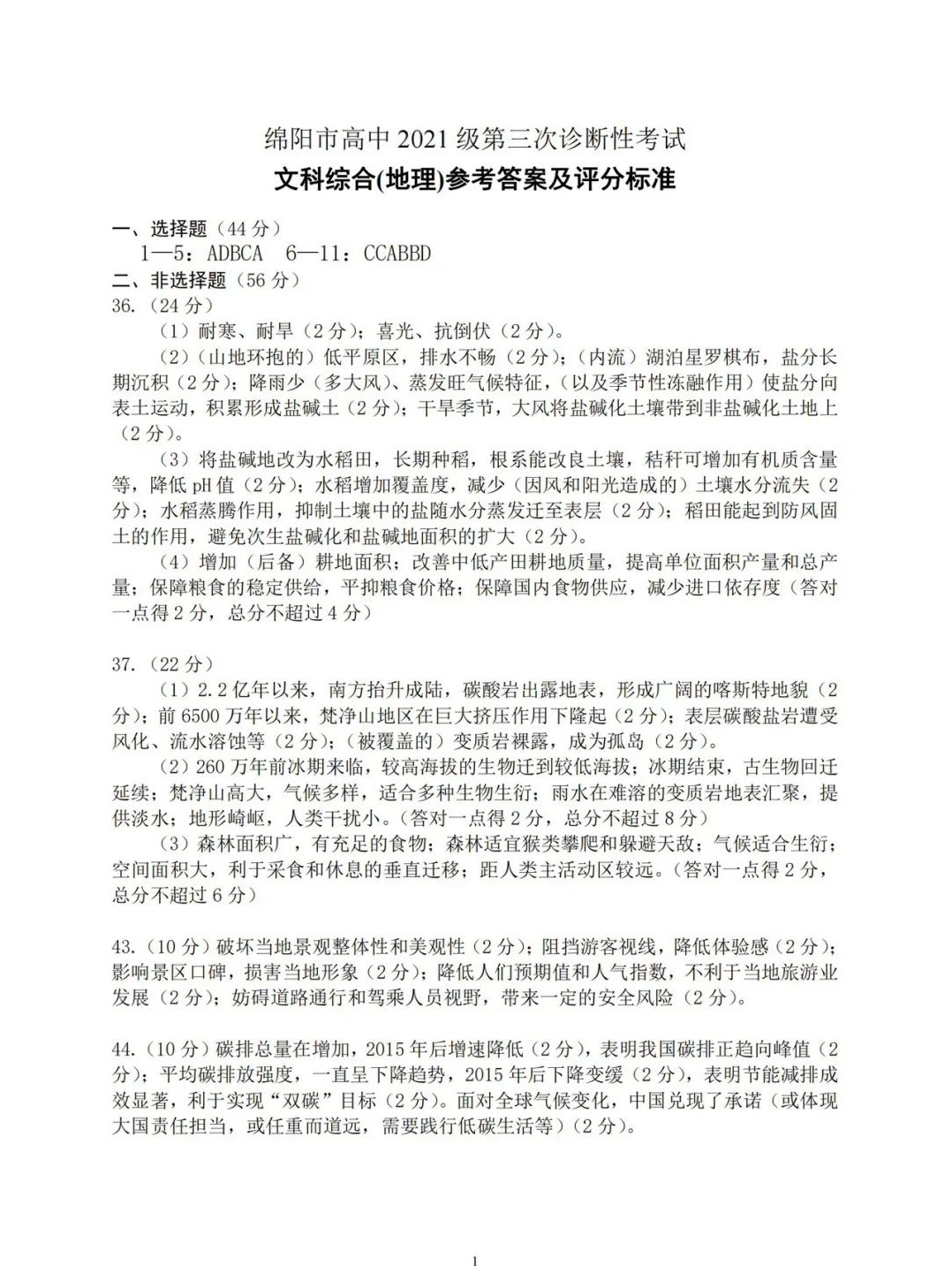
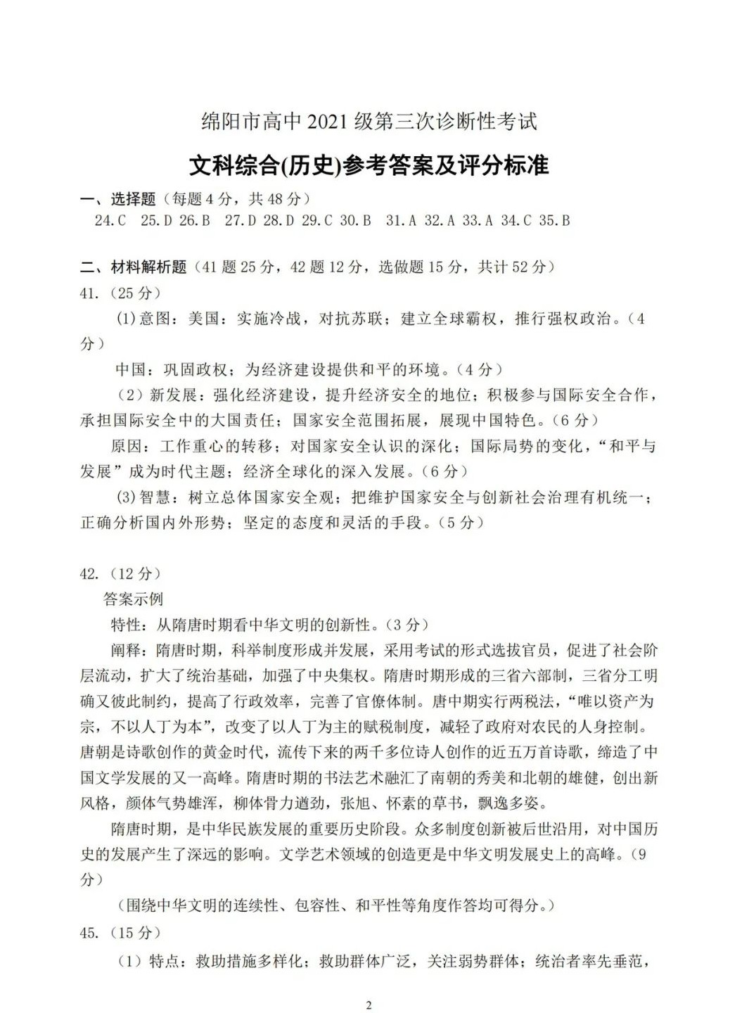
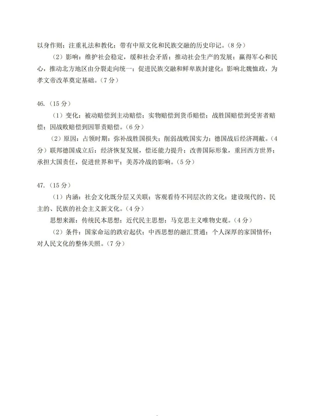
5、绵阳三诊文综试题及答案解析
文综试卷如下:












文综答案如下:
地理答案:

历史答案:


政治答案
