2024届成都高三第一次诊断性考试于2023年12月25日开始考,本文将在考试结束后,更新2024届成都一诊考试各科答案及试卷,含语文、数学、英语、物理、化学、生物、政治、历史、地理等科目试题及参考答案。
一般在12月下旬,成都市将举行全市第一次诊断性考试。作为第一轮复习结束后的第一次全市考试,重视程度较高。此次成绩也是不少学校或不少考生家长作为其他升学途径的重要成绩参考。2024届高三成都一诊已确定将2023.12.25~12.26进行。
高三一诊考试,素来被称为成都“小高考”。因为一诊不仅是高三第一轮复习后对自己学习效果检测的阶段性摸排考试,起着承上启下的作用,让同学们发现自己问题查漏补缺,及时调整后续复习计划。所以本文将为大家更新2024届成都一诊各科试卷及答案解析,供大家参考。
以下为2024届成都高三第一次诊断性考试各科试题及参考答案汇总:
一、2024届成都一诊语文试卷及答案






二、2024届成都一诊数学试卷及答案
1、文科数学试卷、答案解析:








2、理科数学试卷、答案解析:









三、2024届成都一诊英语试卷及答案












四、2024届成都一诊理综试卷及答案














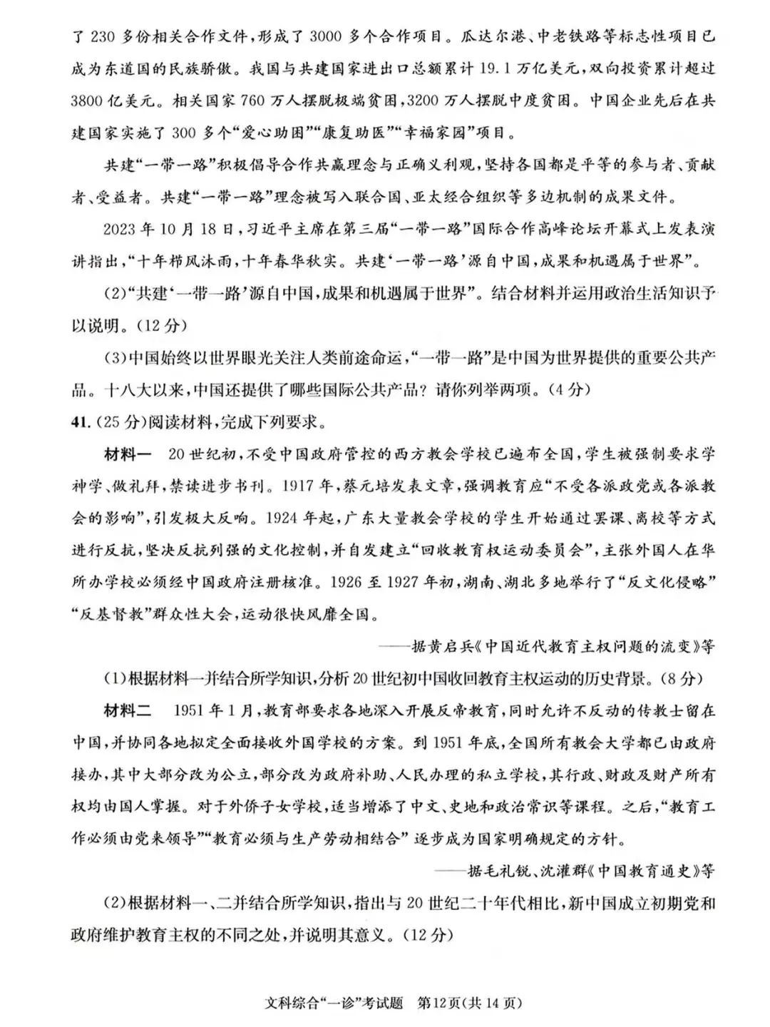
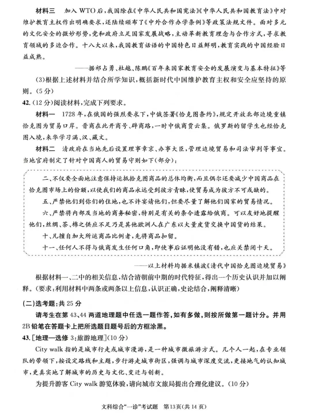
五、2024届成都一诊文综试卷及答案














2024届成都一诊考试全科试题、答案尚未更新,可在考试结束后点击、复制搜索链接查看!