2021年,福建、河北、辽宁、江苏、湖北、湖南、广东、重庆8省市迎来首年“3+1+2”新高考模式。新高考志愿填报,不再是简单的根据分数来选择院校和专业,还必须知道自己是否符合高校招生专业的选考科目要求。按照教育部要求,各高校招生专业选考科目要求在实行 3+1+2 模式的各省应当一致,一经公布,高考招生录取时不得变更。
湖北2所:
武汉大学
华中科技大学
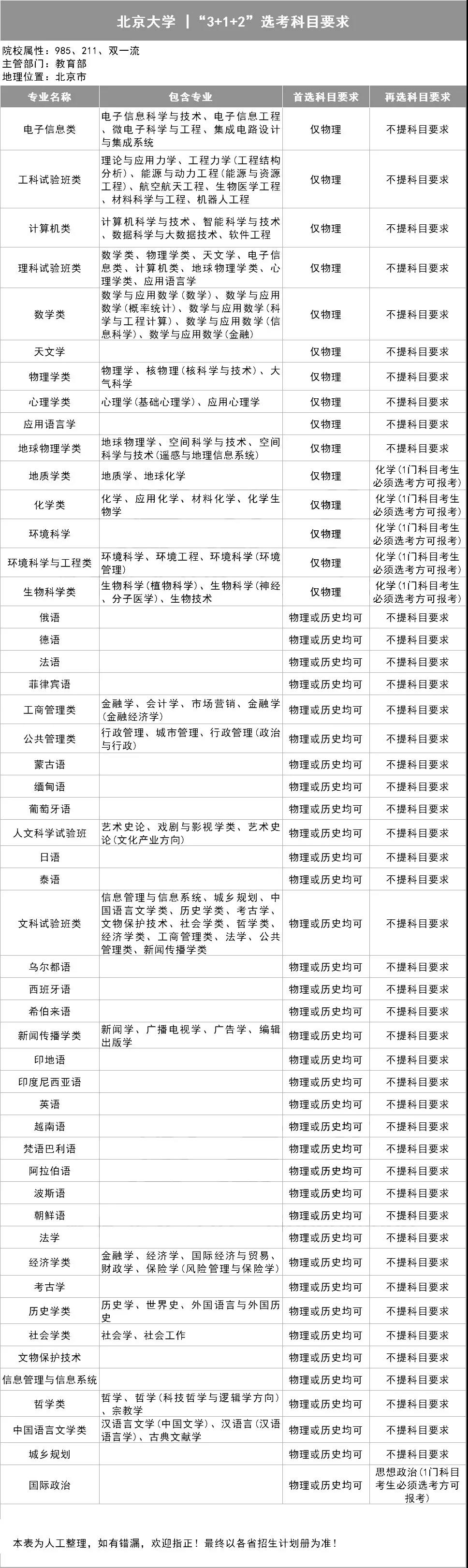
北京8所:
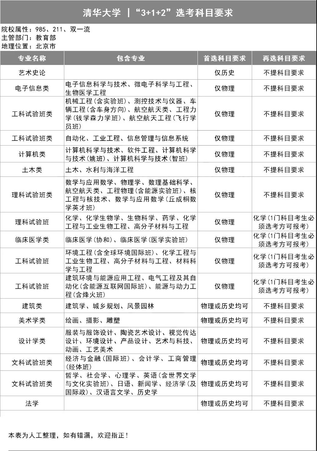
北京大学、清华大学
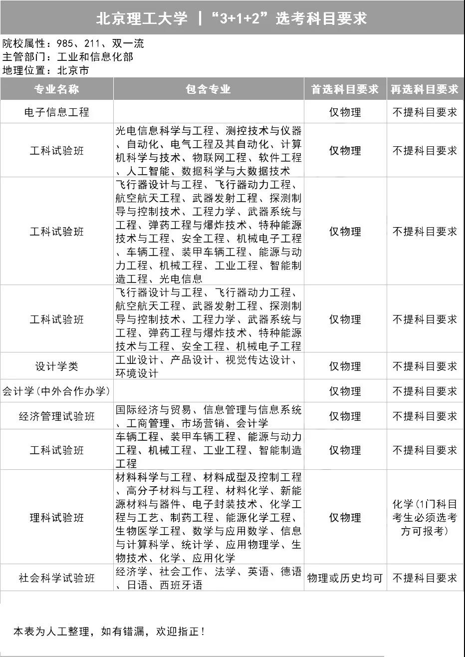
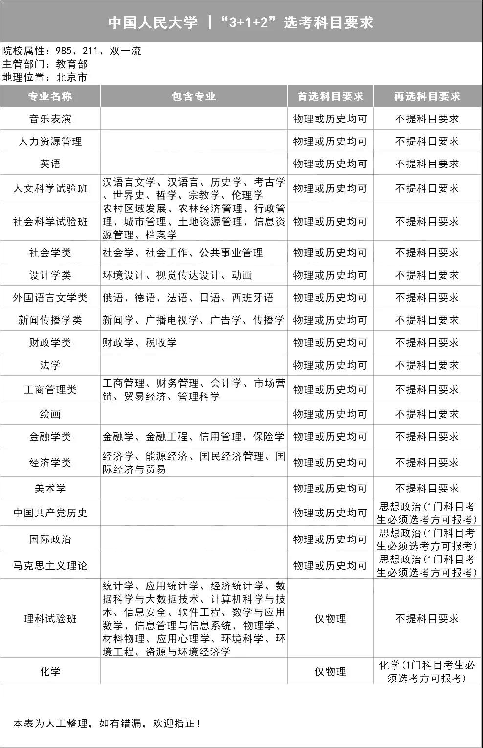
中国人民大学、北京理工大学
中国农业大学、中央民族大学
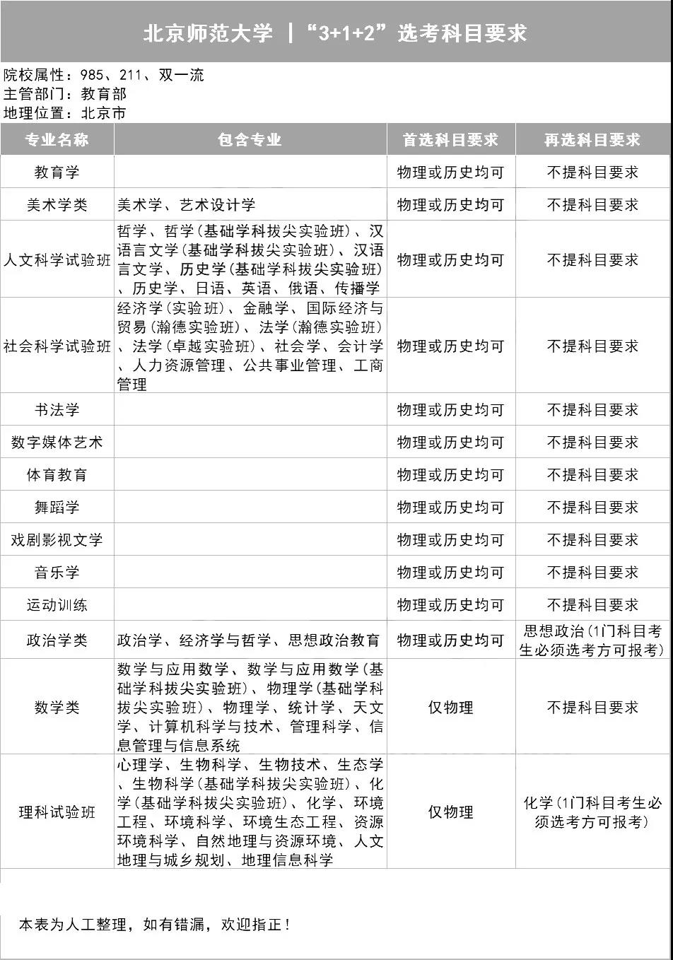
北京师范大学、北京航空航天大学
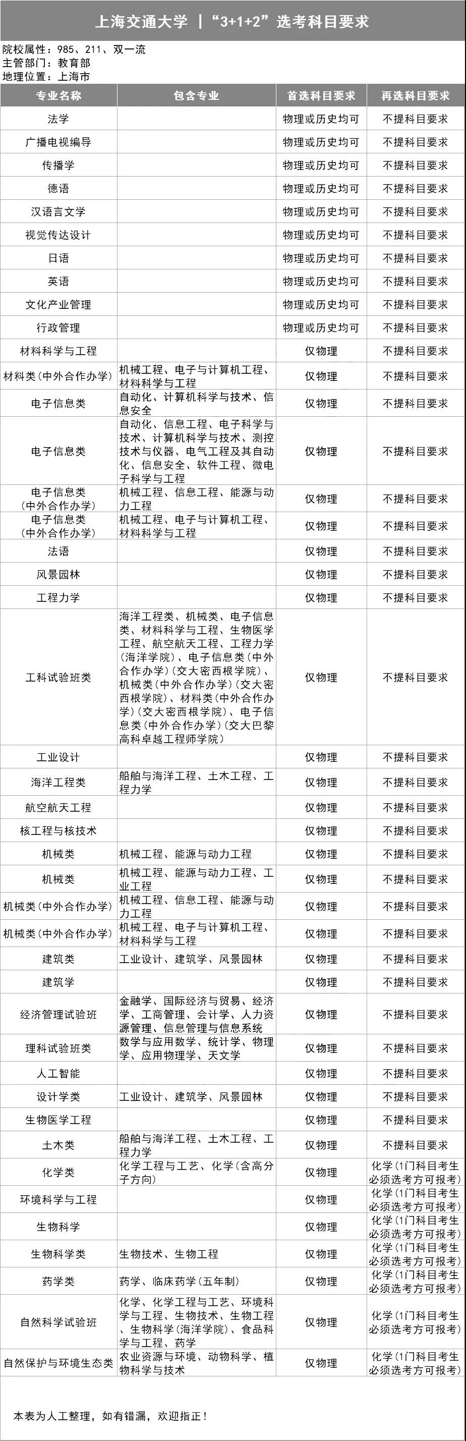
上海4所:
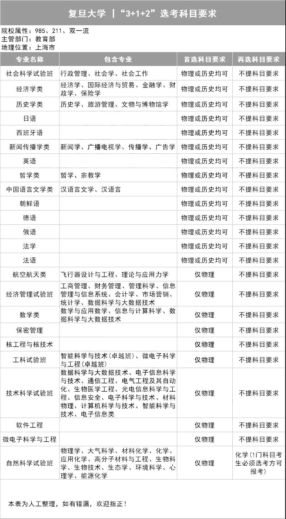
复旦大学、上海交通大学
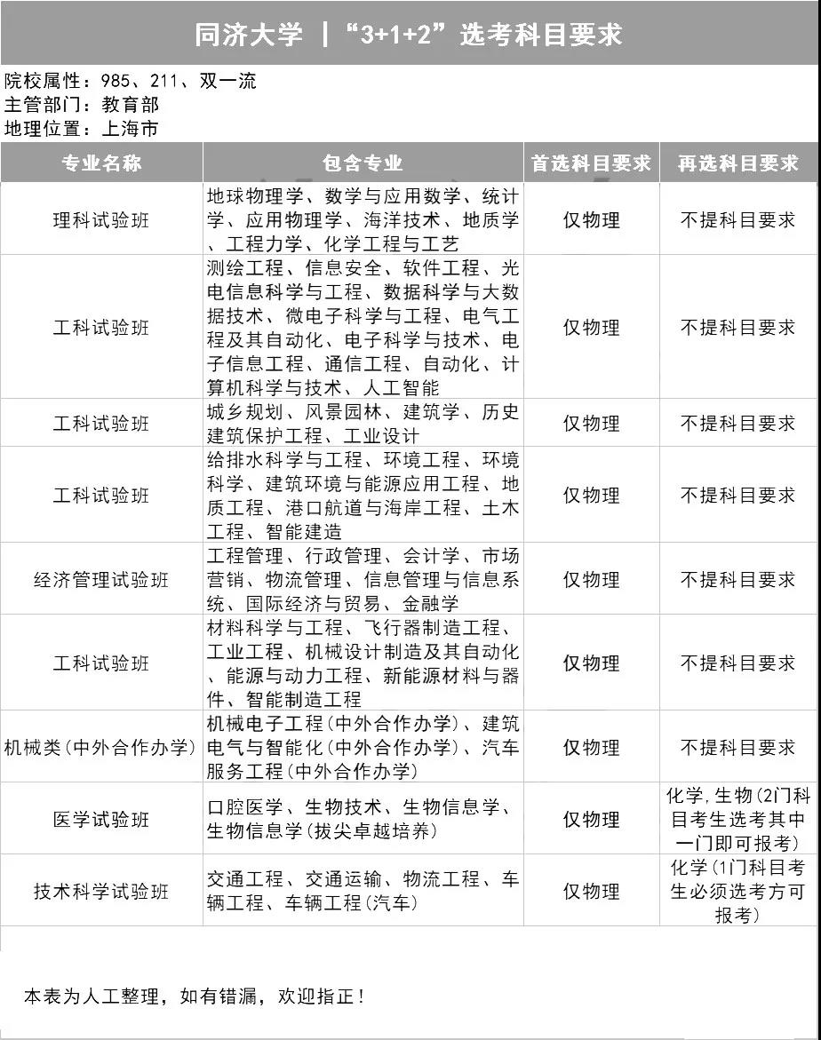
同济大学、华东师范大学
天津2所:
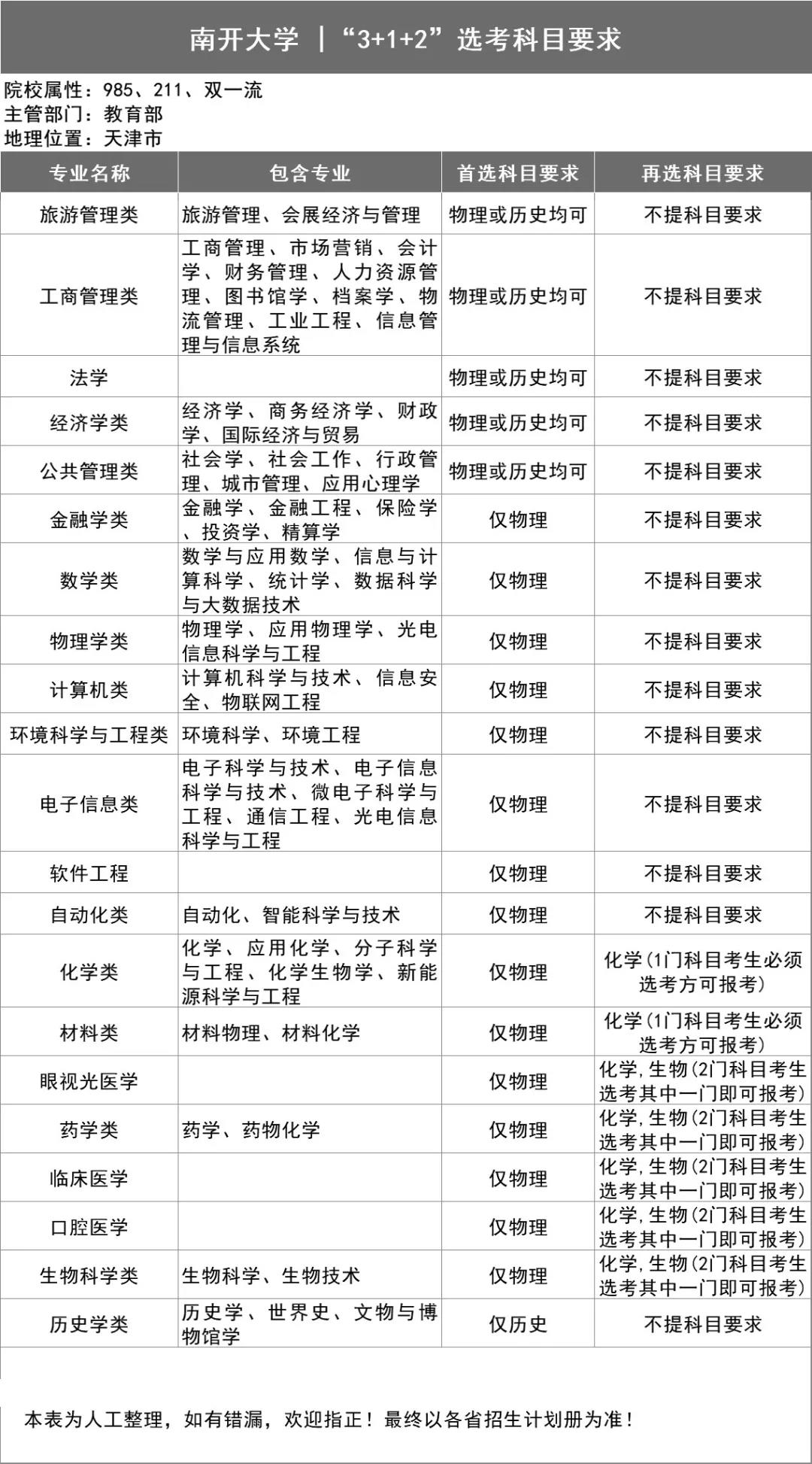
南开大学
天津大学
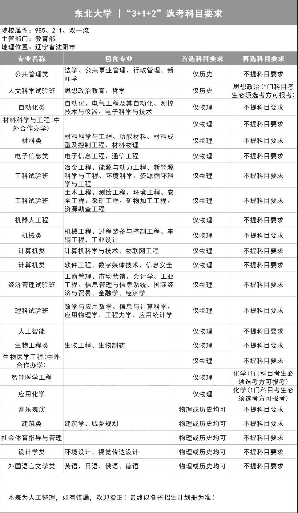
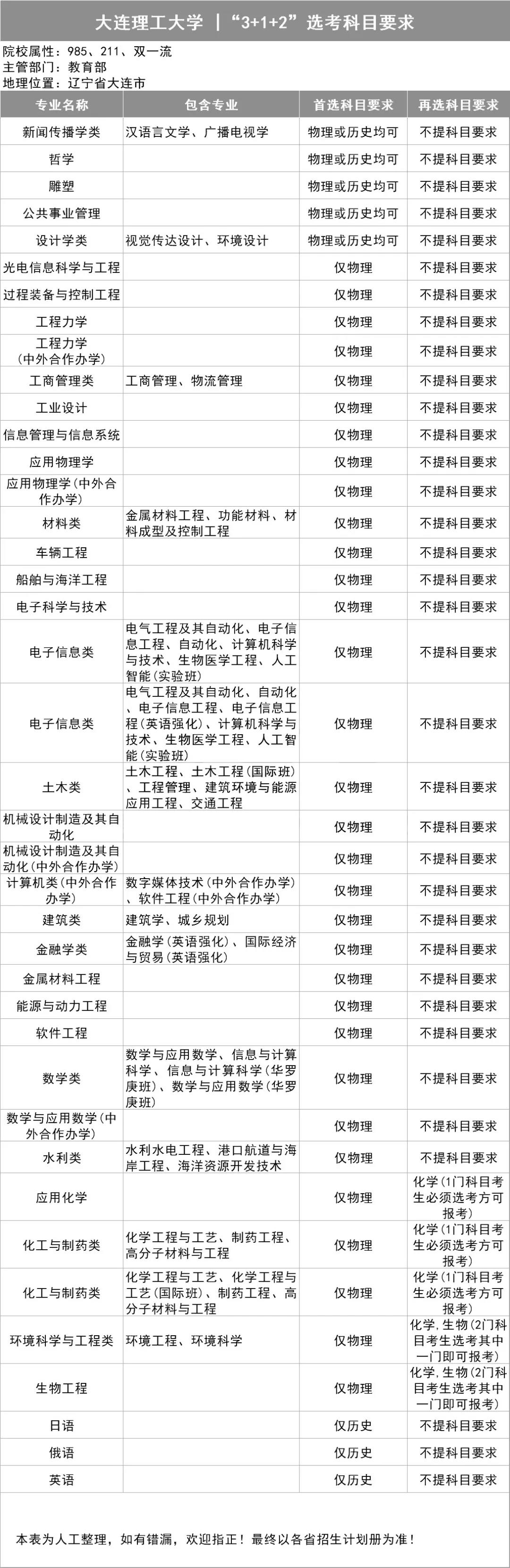
辽宁2所:
大连理工大学
东北大学
吉林1所:吉林大学
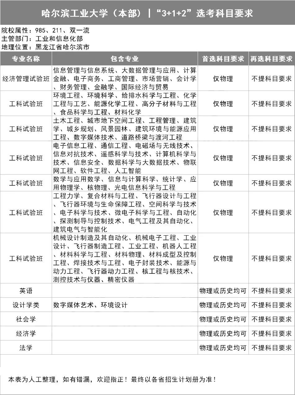
黑龙江1所:哈尔滨工业大学
江苏2所:
南京大学
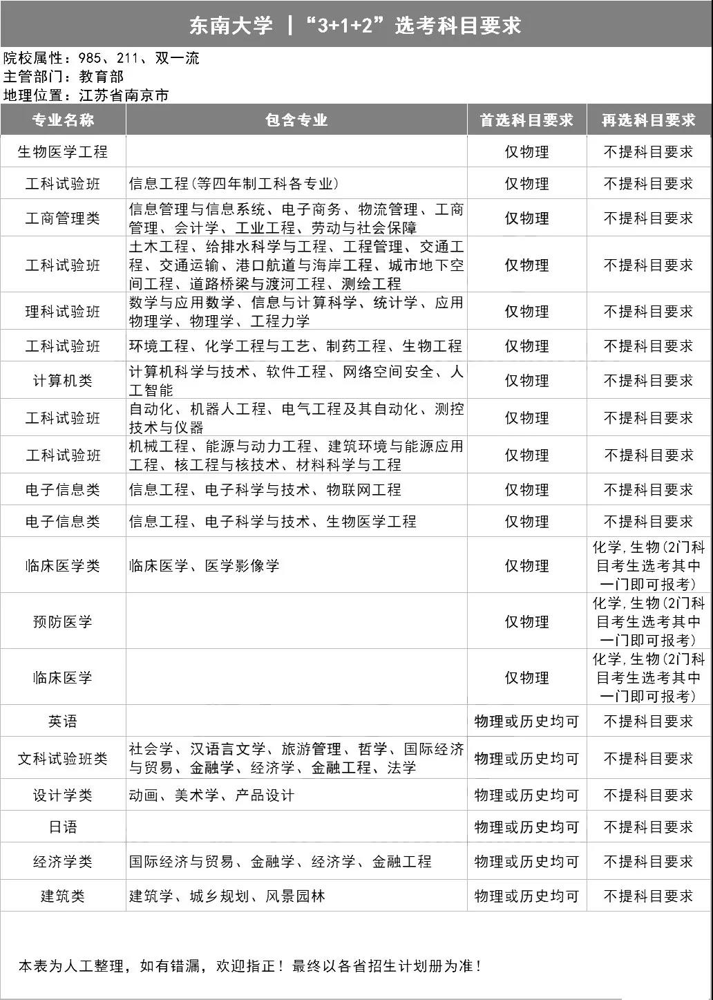
东南大学
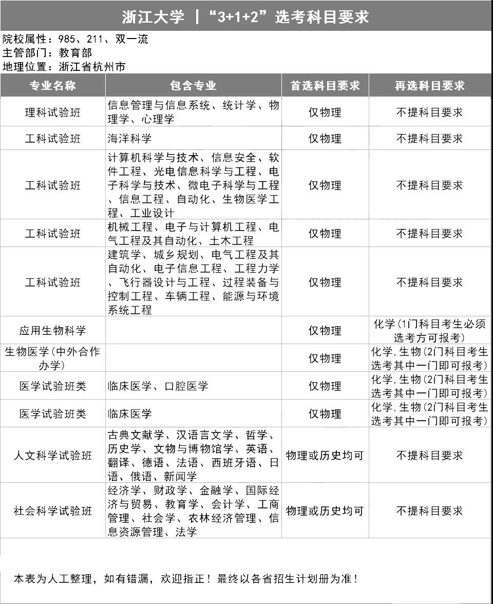
浙江1所:浙江大学
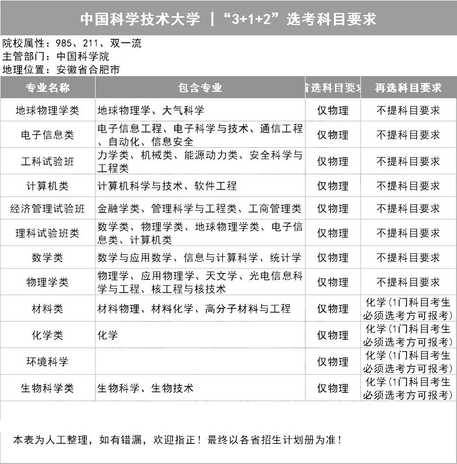
安徽1所:中国科学技术大学
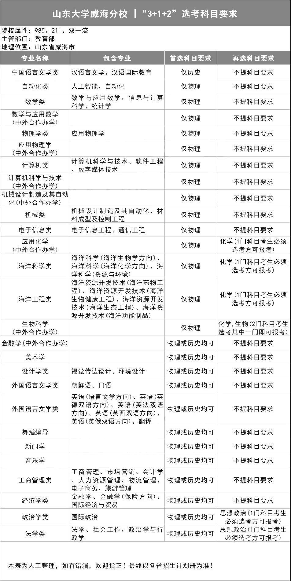
山东2所:
山东大学
中国海洋大学
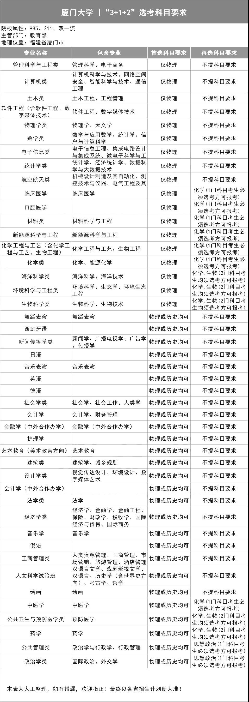
福建1所:厦门大学
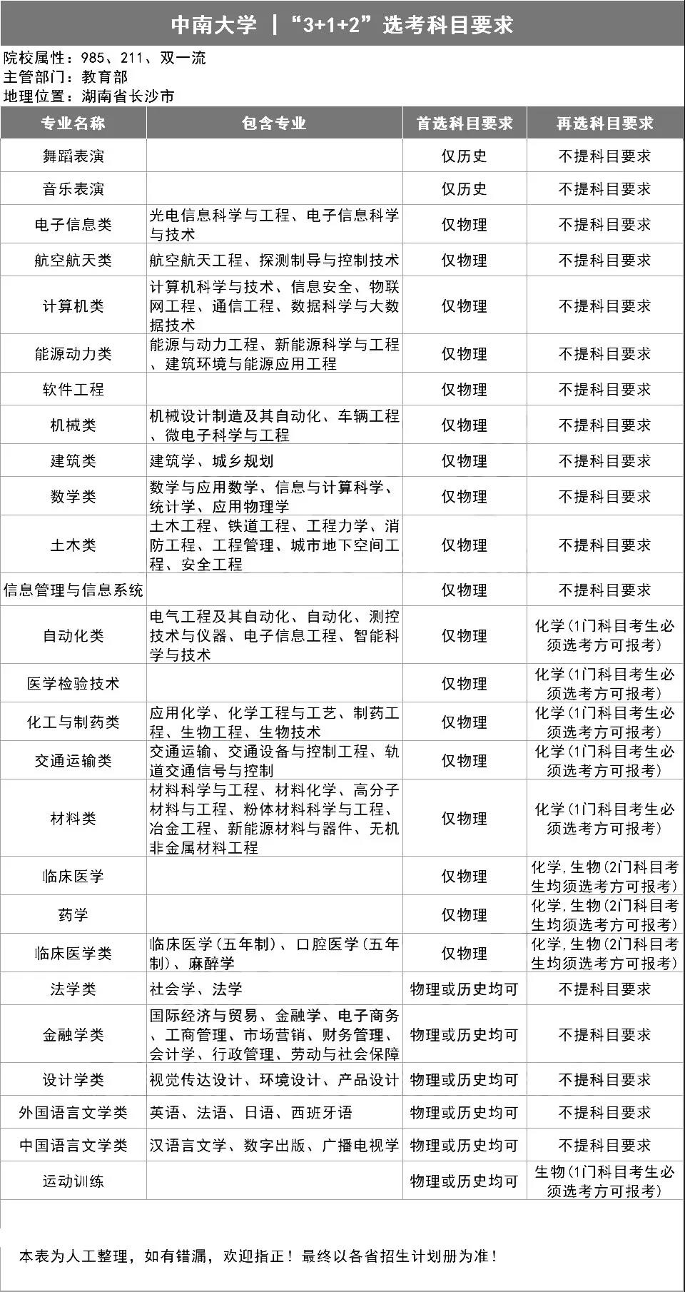
湖南3所:
中南大学
湖南大学
国防科技大学(教育部网站未公布)
广东2所:
中山大学
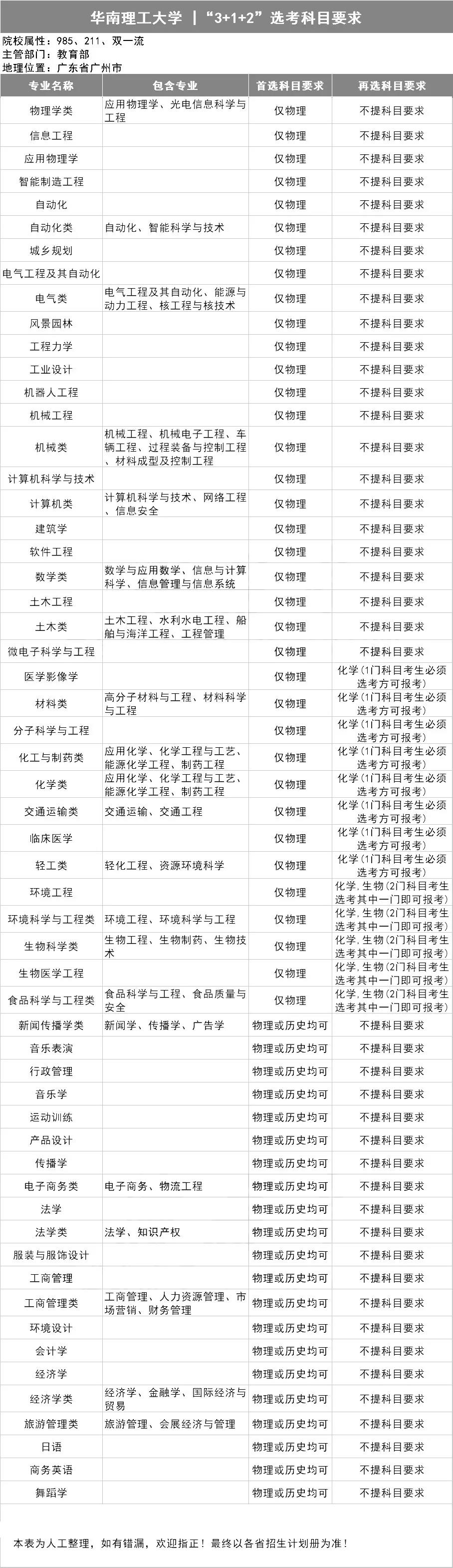
华南理工大学
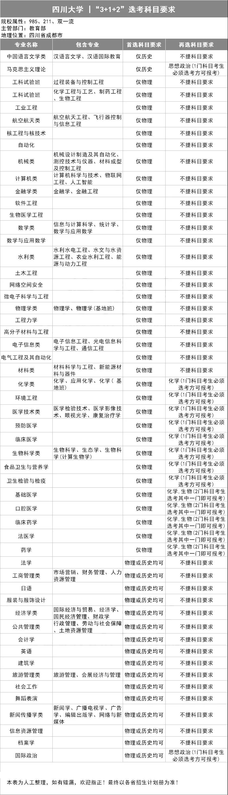
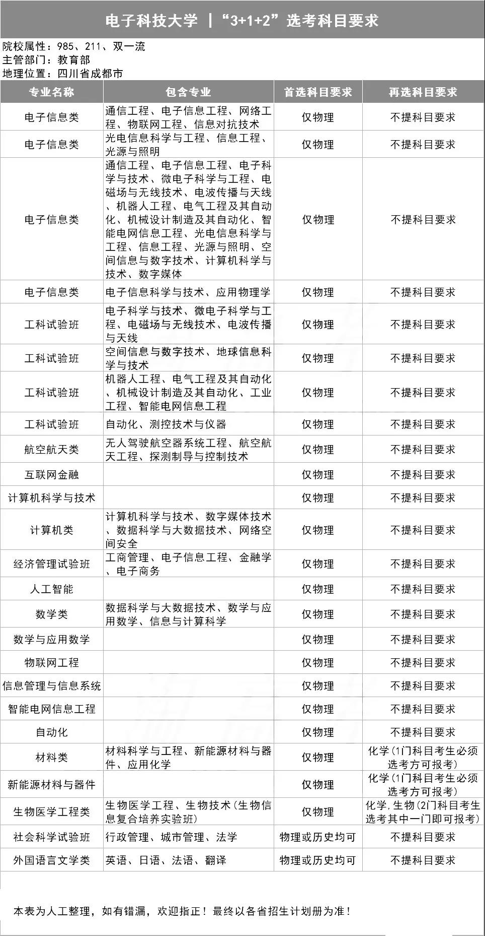
四川2所:
四川大学
电子科技大学
重庆1所:重庆大学
陕西3所:
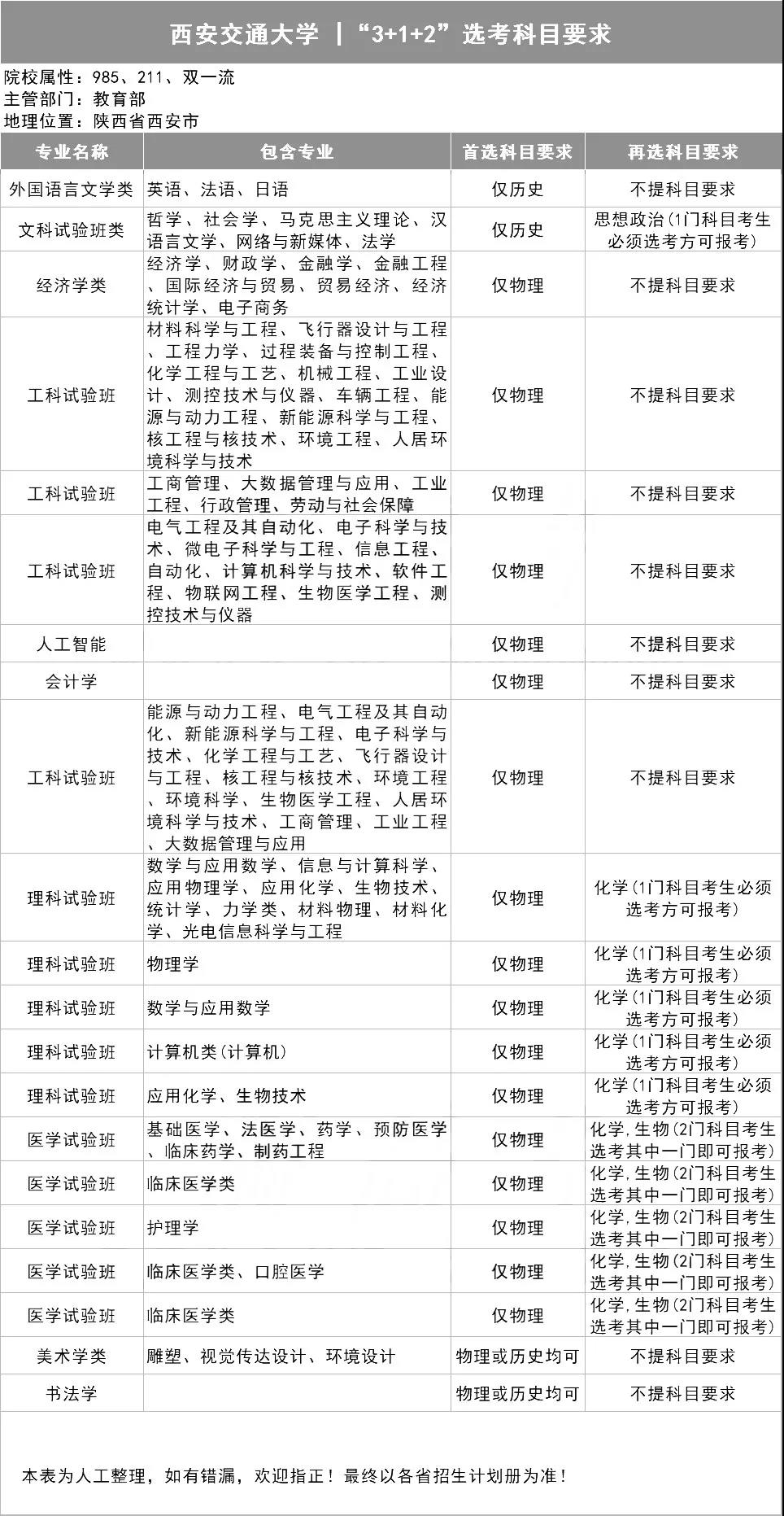
西安交通大学
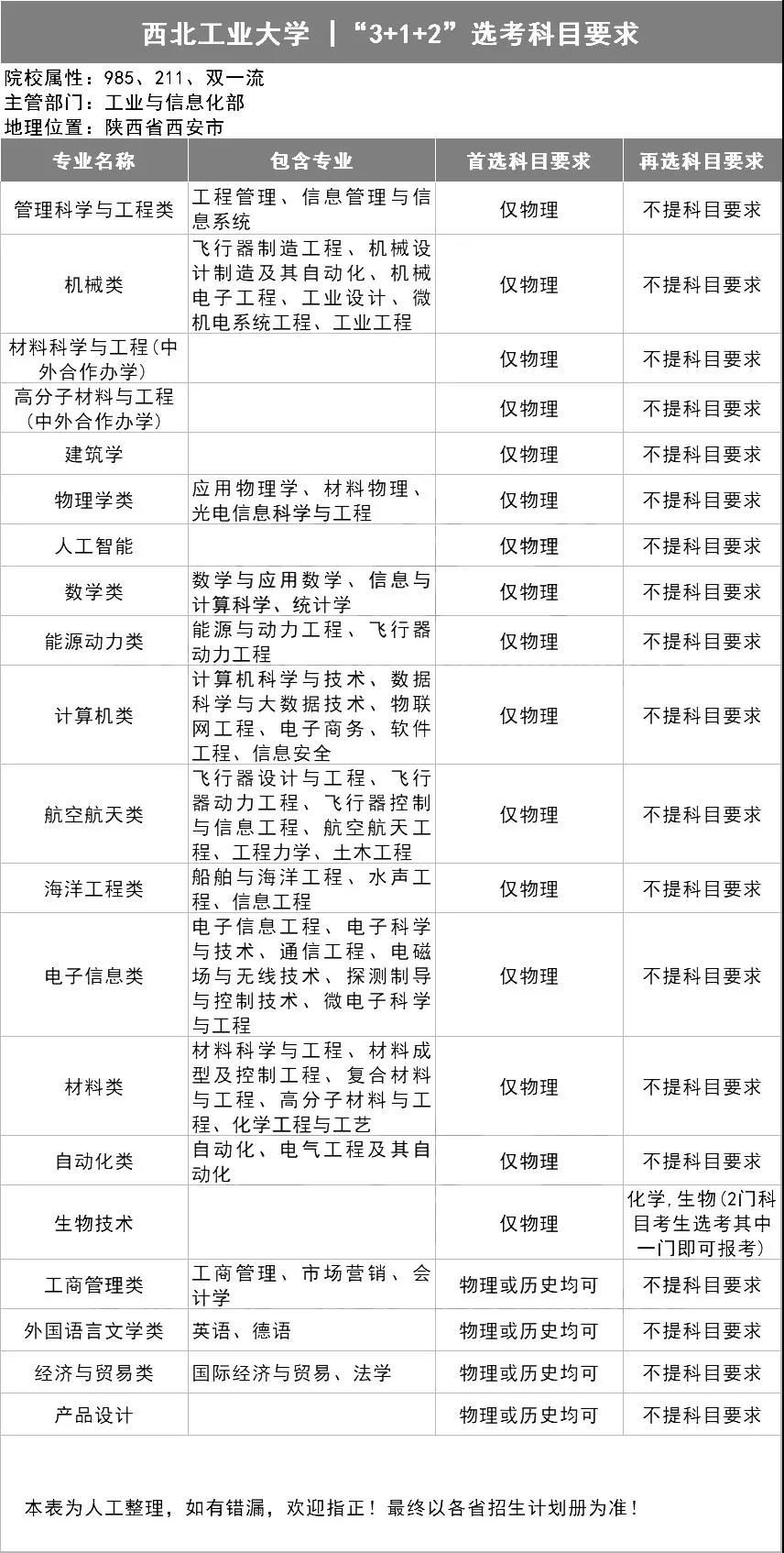
西北工业大学
西北农林科技大学
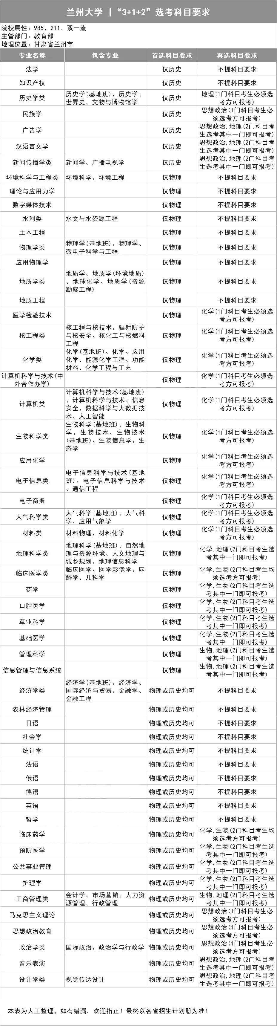
甘肃1所:兰州大学
“3+1+2”
“3”:语文、数学、外语3科满分均为150分,总分450分,各科均以原始成绩计入考生总成绩;
“1”:物理或历史必选一科,满分为100分,以原始成绩计入考生总成绩;
“2”:政治、地理、化学、生物任选2科,每科满分均为100分,以等级赋分成绩计入考生总成绩。




