2025年新高考八省联考生物试卷并非教育部统一命题,而是由各省自主命题,因此本次考试存在8套试卷。为确保第五批新高考改革省份考生均能够核对到本省试卷答案,本文收集汇总了此次新高考适应性考试各省的生物试卷及答案。

考试时间:2025年1月5日17:00-18:15,时长75分钟
分数统计:满分100分,采用等级转换赋分后的等级分计入总成绩
试卷省份:山西、河南、陕西、内蒙古、四川、云南、宁夏、青海
温馨提示:不同省份使用不同的试卷,八省地区考生需根据自己所在地在下文查找对应的试卷及答案。
2025八省联考生物答案及试卷
1、2025四川新高考适应性演练生物试卷及答案







2、2025河南新高考适应性演练生物试卷及答案


3、2025陕西、青海、宁夏、陕西四省新高考适应性演练生物试卷及答案










4、2025云南新高考适应性演练生物试卷及答案











5、2025内蒙古新高考适应性演练生物试卷及答案








以下是新高考生物科目拿高分的要点:
1、知识巩固
(1)牢记基本概念,像细胞结构、遗传规律等,这是解题的基础。
(2)构建知识网络,将不同章节的内容联系起来,例如将光合作用和呼吸作用的知识整合,加深理解。
2、实验技能
(1)熟悉教材实验,包括实验目的、原理、步骤和结论,比如孟德尔豌豆杂交实验。
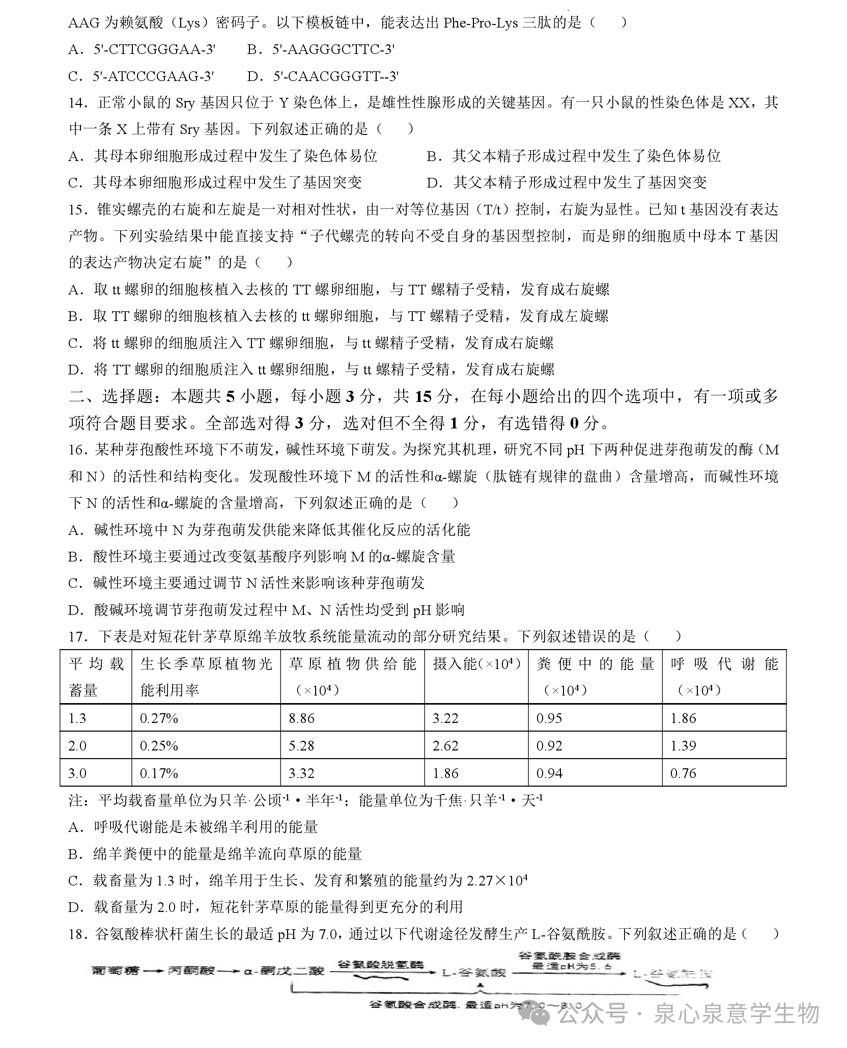
(2)能够对实验进行拓展和迁移,分析实验中的变量控制和误差来源。
3、答题要点
(1)认真审题,明确题目要求,注意关键词。
(2)回答问题时条理清晰,语言规范,用专业术语作答。