2026届全国八省八校联考又称T8联考,考试地区涉及到广东、福建、重庆等8个省份的八所学校,具体的考试时间安排在2025年12月24日-25日,在各科目考试结束后本文就会及时为大家更新各科目的答案。
2026届全国T8联考答案及试卷
2026全国八省八校T8联考第一次考试时间为2025年12月24日-25日,具体各科考试时间如下:
| 日期 | 时间 | 科目 |
|---|---|---|
| 12月24日 | 9:00-11:30 | 语文 |
| 15:00-17:00 | 数学 | |
| 12月25日 | 8:00-10:00 | 外语(含听力) |
| 10:30-11:45 | 物理/历史 | |
| 14:30-15:45 | 四选二 化学/生物 政治/地理 |
|
| 15:55-17:10 |
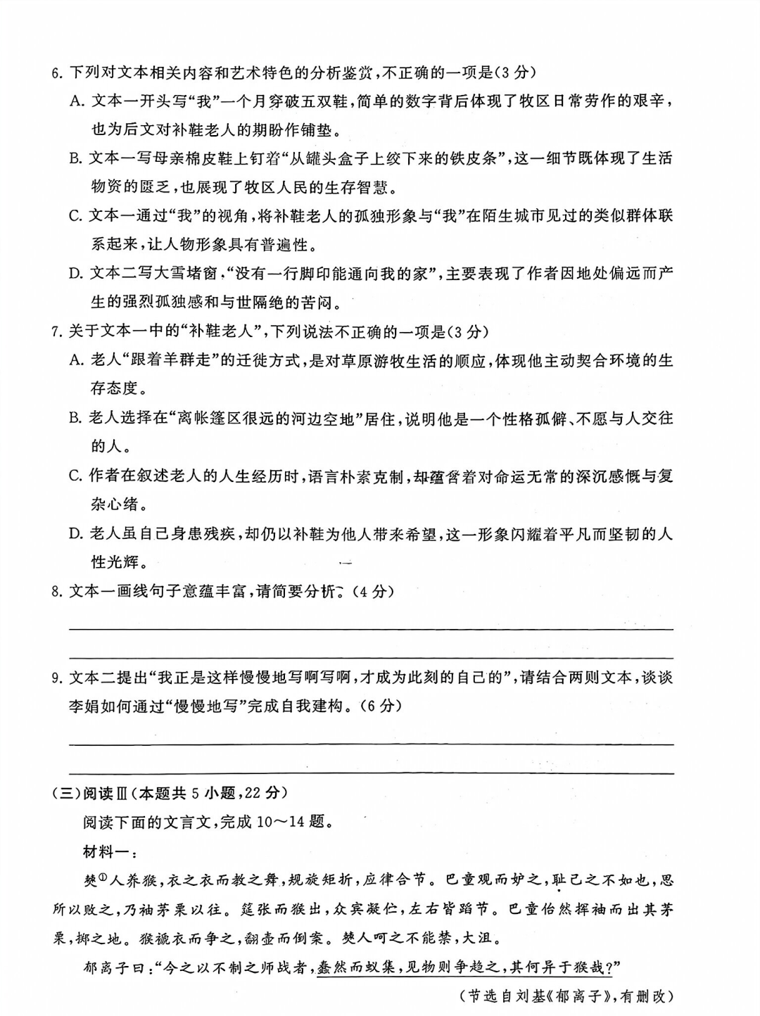
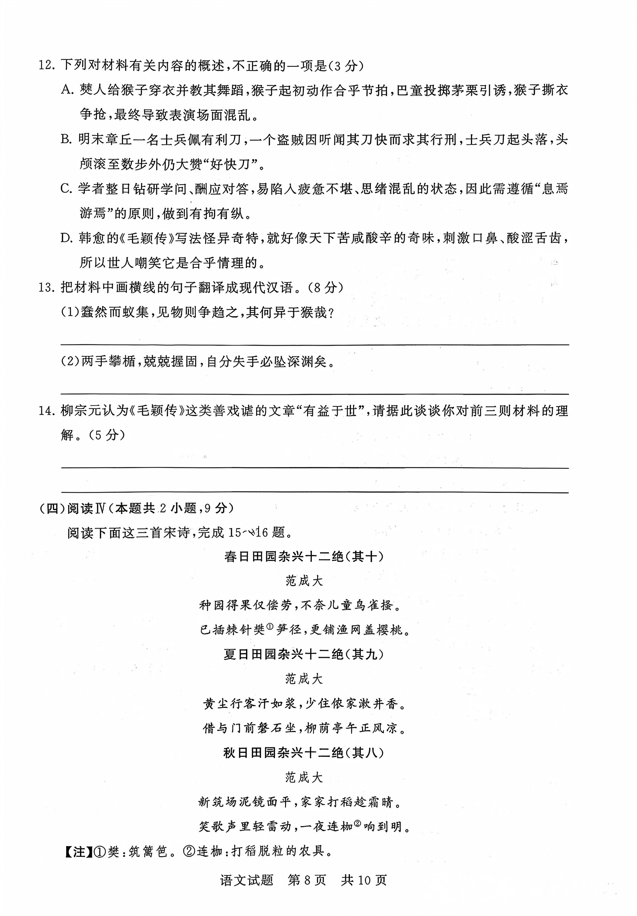
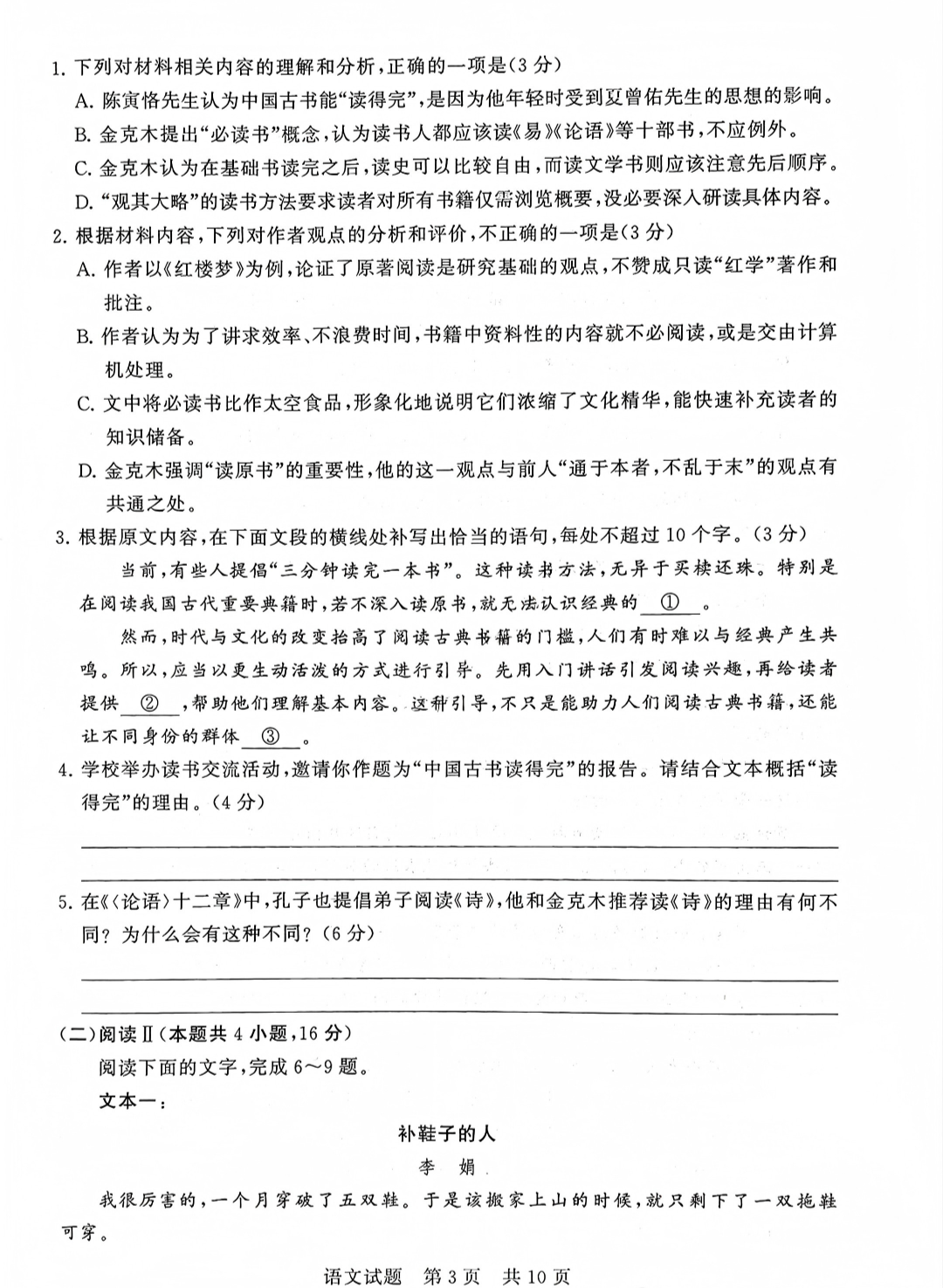
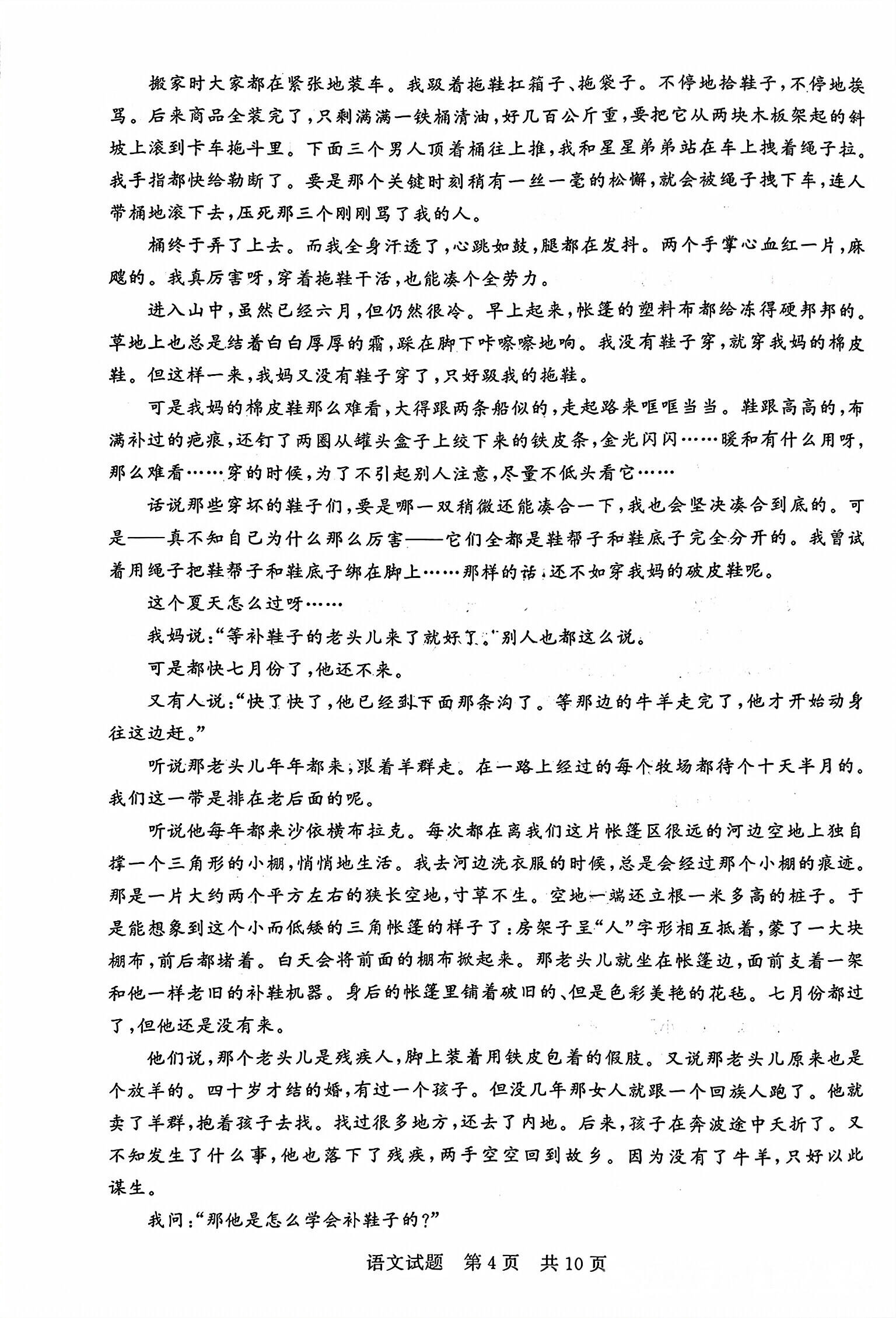
1.2026全国T8联考语文试卷及答案
语文科目考试时间为12月24日9:00-11:30,目前最新的语文试卷及答案公布如下:
2.2026全国T8联考数学试卷及答案
数学科目考试时间为12月24日15:00-17:00,目前最新的数学试卷及答案已经发布:
英语科目考试时间为12月25日8:00-10:00,目前最新的英语试卷及答案已经公布:
4.2026全国T8第一次联考物理试卷及答案
物理科目考试时间为12月25日10:30-11:45,目前最新的物理试卷及答案已经公布:
5.2026全国T8第一次联考历史试卷及答案
历史科目考试时间为12月25日10:30-11:45,目前最新的历史试卷及答案已经公布:
6.2026全国T8第一次联考化学试卷及答案
化学科目考试时间为12月25日14:30-15:45、15:55-17:10,目前最新的化学试卷及答案已经公布:
















7.2026全国T8第一次联考生物试卷及答案
生物科目考试时间为12月25日14:30-15:45、15:55-17:10,目前最新的生物试卷及答案已经公布:













8.2026全国T8第一次联考政治试卷及答案
政治科目考试时间为12月25日14:30-15:45、15:55-17:10,目前最新的政治试卷及答案已经公布:














9.2026全国T8第一次联考地理试卷及答案
地理科目考试时间为12月25日14:30-15:45、15:55-17:10,目前最新的地理试卷及答案已经公布:










