强基计划作为国家基础学科拔尖人才培养的核心通道,其入围规则直接影响考生升学路径。考生能否入围主要取决于五类标准:报名即入围、高考成绩排名、竞赛破格、加权成绩和单科"小破格"。

一、强基计划怎样才能入围?
2025年强基计划入围规则延续"分类筛选、多元选拔"原则,家长需结合考生特长选择最优路径。下文将详解五类入围标准及计算方法。
第一类:报名即入围(初试筛选制)
适用于复旦大学、上海交通大学等院校,考生在高考出分前完成强基报名即可获得初试资格。院校通过初试(笔试/机测)筛选复试名单,初试淘汰率高达50%-70%。例如中科大2024年初试考数学、物理,总分150分,复试入围线为90分。
实施此方案院校名单:

第二类:高考成绩入围(主流方式)
需满足两项硬指标:
1.高考总分
达本省特殊类型招生控制线(2024年浙江为592分,江苏533分)
2. 分省分专业排名
进入招生计划的4-6倍区间 例如清华大学数学专业在河南招5人,按6倍入围则前30名考生获得校测资格。2025年新增动态调整机制,教育薄弱地区入围倍数或提升至8倍。
实施此方案院校名单:

第三类:竞赛金银牌破格入围
五大学科竞赛国赛银牌及以上可申请破格,但需注意:
1.清北复交等6校增设审核环节:2024年清华大学淘汰率超40%,主要评估竞赛成果与报考专业匹配度
2.高考成绩底线:须达特控线(2024年北京特控线527分)
3.专业限制:多数院校仅限报考对应学科(如物理竞赛生报物理学专业)
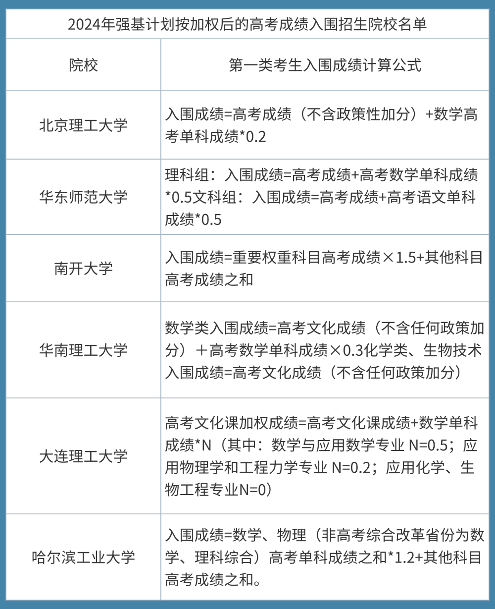
第四类:加权高考成绩入围
哈尔滨工业大学、北京理工大学等理工强校推行科目加权:例如考生数学140分,加权后计168分,总分可能从650分跃升至678分,显著提升入围概率。
具体实施院校及加权计算方式如下:

第五类:单科"小破格"入围
中国人民大学、武汉大学实施单科破格政策:
语文/历史≥135分(江苏、浙江等卷区)
数学≥145分(新高考Ⅰ卷)
实施此方案院校名单:

二、强基计划入围计算方法
1. 纯高考成绩入围公式
入围线=特控线 + 专业系数×(省排名/计划数)
以复旦大学数学专业在江苏招生为例:2024年计划招8人,按5倍入围需40人,特控线533分,第40名考生高考成绩642分即为入围线。
2. 加权成绩计算公式
加权总分=(单科成绩×科目系数)
以西北工业大学为例,2024年公式为:总分=(数学×1.5 + 物理×1.3 + 语文×1.1 + 外语×1.0)
假设考生数学135、物理90、语文120、外语140: 加权分=135×1.5 +90×1.3 +120×1.1 +140=632.5分
3. 综合成绩校测换算
部分院校采用"85%高考+15%校测"的预折算:预折合分=高考总分×0.85 + 预估校测满分×0.15
例如高考660分考生预折合分=660×0.85 + 100×0.15=576分,用于同省考生横向比较。
4. 动态加权调整机制
教育薄弱地区考生享受系数加成:实际入围分=原始分×(1+区域系数)
三、2025年政策新动向与策略建议
1. 竞赛生注意审核节点:清北等校破格审核提前至高考前1个月,需提交竞赛论文、专家推荐信等辅助材料。
2. 加权科目权重升级:物理权重系数或从1.2提升至1.5,建议重点突破核心科目。
3. 新增人工智能专业:北京大学、浙江大学等校开设强基AI方向,数学145分或成硬指标。


