山东提前批院校名单有中国人民公安大学、陕西师范大学、宁夏工商职业技术学院等院校,参考2024年录取数据,提前批院校录取分数线为:中国人民公安大学最低514分、陕西师范大学最低607分等。

一、2025山东高考提前批院校名单
目前山东提前批招生的院校都是分不同类型进行公布的,很难整理出全部的名单,所以只能参考2024年的录取数据,整理出全国大学在山东提前批招生的名单。
2024年在山东提前批招生的院校一共有中国人民公安大学、陕西师范大学、宁夏工商职业技术学院等,主要分为以下几类:
1、军事院校
只有军籍专业(生长军官)会在提前批招生,目前我国一共有22所军校会在提前批中招生。
代表院校:海军工程大学、陆军军医大学、空军预警学院等。
2025年在高考招生的22所军校名单如下:

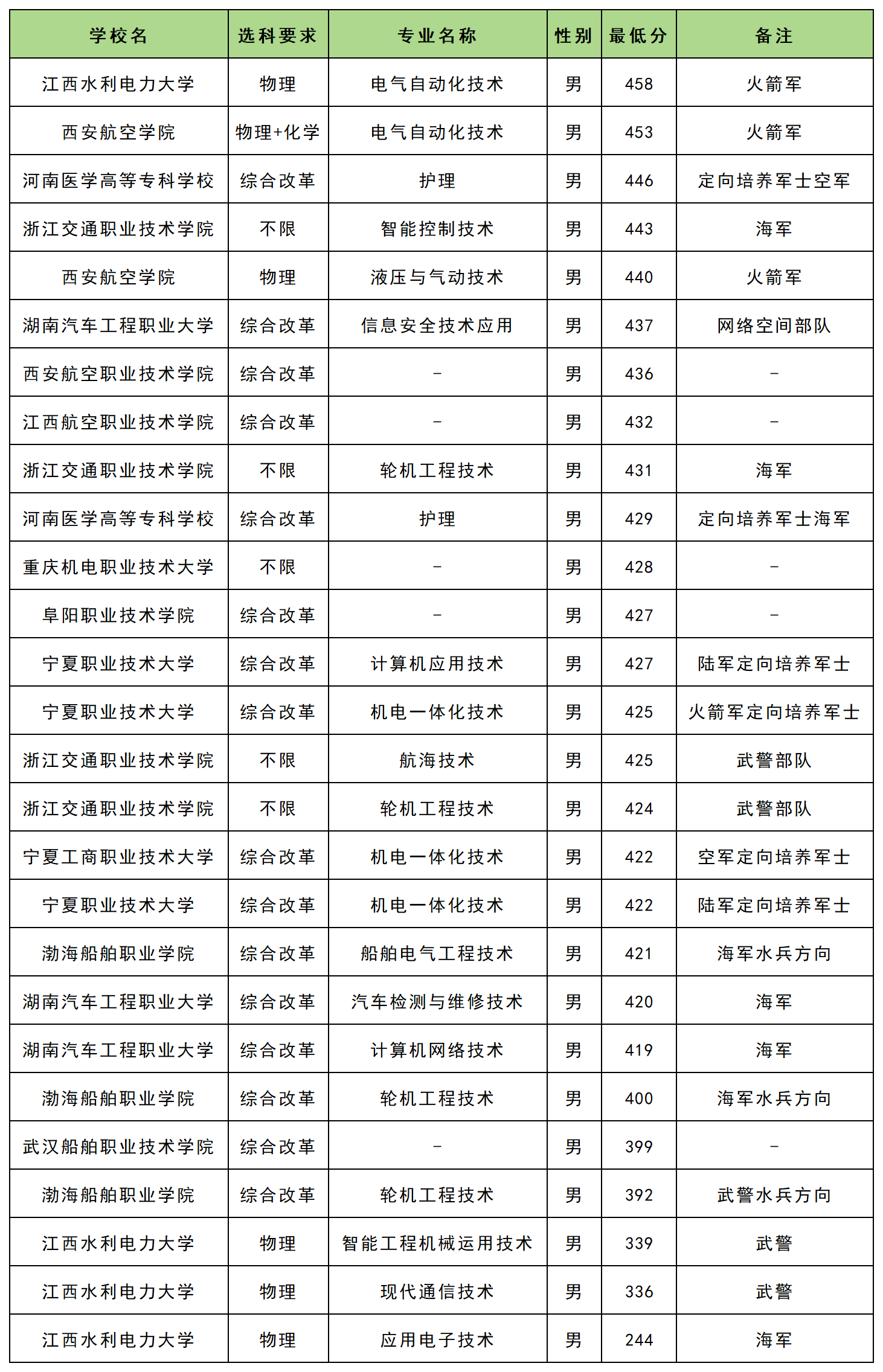
2、定向培养军士院校
定向培养军士院校是与部队合作培养士官人才的院校,在专科提前批录取。
代表院校:江西航空职业技术学院、宁夏工商职业技术学院、武汉船舶职业技术学院等。
3、公费师范生、免费医学生等
包括公费师范生、免费医学生、优师计划等专门培养特定人才的计划,招生院校基本为省属高校和教育部直属高校。
代表院校:北京师范大学、华东师范大学、西南大学等。
4、招飞、航海院校
招飞、航海院校也是在提前批报考,但是考生需要参加初选、复选和定选,符合要求的考生才能报考。
代表院校:空军航空大学、海军航空大学、大连海事大学等。
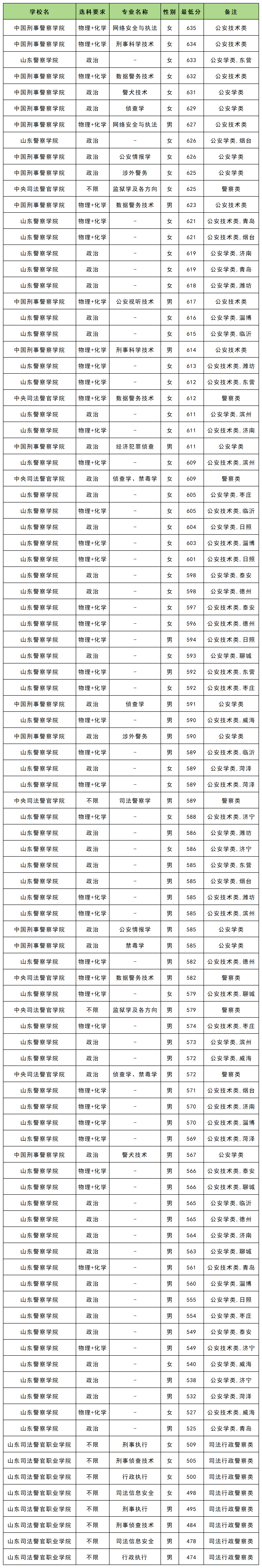
5、公安司法院校
这类院校只有公安类或者司法警察专业会在提前批招生。
代表院校:中国民用航空飞行学院、中国民航大学、中国刑事警察学院等。
二、2024山东高考提前批分数线
因为在提前批招生院校较多,受到篇幅限制,本文就以公费师范生、警校和定向士官为例,整理出这三类院校在山东提前批的录取分数线。
1.公费师范生
2024年公费师范生在山东提前批的录取分数线为:604分-655分。

2.定向士官院校
2024年定向士官院校在山东提前批的录取分数线为:318分-494分。

3.警校
2024年警校在山东提前批的录取分数线为:463分-656分。



