为了减轻高考中的各高校招生录取工作的压力,也为了能够让各位同学能够尽快知道自己的录取结果。不少省份历年来就有高职单招考试,会让各省市数量众多的高职院校首先完成一部分年度招生指标。河北省也有高职单招考试,但是河北现在的疫情状况实在不容乐观,那么在2021河北单招最新通知中,2021年河北单招疫情什么时候考?
一、2021河北单招最新通知
①2021河北单招疫情什么时候考
河北省近段时间的疫情状况实在让人紧张,就在昨天河北省甚至还下发通知,要推迟原定于1遇如25号的河北省第十三届人民代表大会第四次会议,具体召开时间再议。理所当然也就暂停延迟了不少考试,如普通体育类专业测试、对口专业考试等。
原定于2021年3月9号-3月13号在进行的单招考试的报名缴费,以及在3月28日-4月1日进行的单招考试都被推迟了。具体考试时间要根据河北省的疫情防控状况再行商议。
虽然考试时间被推迟了,但是请各位同学不要着急,毕竟同学们的健康安全才是最重要的。而且定于在1月23号-1月25号举行的,有八省联考之称的新高考适应性考试,在河北省应该也不会举行了。

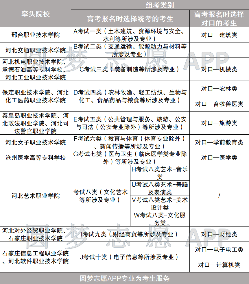
②继续按考试类实行联考
2021年河北省单招的招生专业继续划分为不同的考试类,实行院校联合考试招生。统考考生只要选择某一考试类报考,就会被认为向该类所有院校同时报考,考试成绩供该类所有院校使用,在填报志愿时可以选择所有院校的全部该类专业。对口考生可以不选择考试类,将默认按照考生高考报名时选择的类别。
统考考生在网上报名的缴费页面上,要记得选择专业大类下的细分类。并且在成功缴费后关于考试类别的信息不得再修改。在2021年的单招考试中不能跨考试类别参加考试、填报志愿等。
二、2021河北单招学校有哪些
相信关于单招考试除了什么时候开始考之外,应该也还有不少同学关心在单招考试中有哪些学校会参与招生录取。并且按考试类实行联考的话,考试的安排及录取工作将由各考试类的牵头院校进行统筹安排。文末附牵头高校名单以及招生院校名单,以下就介绍两所优秀的单招学院。

①邢台职业技术学院
该校是是双高计划A档高校,是一所理工类学校,也是河北省第一所国家示范性高等职业院校。比较推荐该校的汽车检测与维修技术专业、电气自动化技术专业,这两个专业中央财政支持的专业,在河北2019年的单招考试中这两个专业的最低录取分数分别为511分、527分。
②承德石油高等专科学校
该校是我国最早兴办的工业大专学校之一,办学实力也是非常优秀突出,也是一所理工类学校。推荐该校的石油化工技术专业、石油工程技术专业,它们都是该校的国家级师范专业。在河北2019年的单招考试中这两个专业对应考试类别为考试二类,最高录取分数为559分,最低录取分数为469分。
以上两所院校都将与河北省内的独立学院合并转设为公办本科大学。
河北2021单招考试牵头学院名单

河北2021单招考试招生学校名单




