河南专项计划分为国家专项、地方专项和高校专项,目前三大专项均公布了分数线,国家专项计划的分数线为:507分-689分,地方专项计划的分数线为512分-591分,高校专项分数线为514分-662分,具体请看下文。
注:本文只整理出专项计划院校在河南的招生最低分,不含专业组、具体专业分数线。
一、河南国家专项计划录取分数线
2024年河南国家专项计划的分数线为:507分-689分,其中,文科507分-654分、理科516分-689分。
1.文科
在河南文科招生的国家专项计划院校有清华大学、复旦大学等67所,录取分数线最低的是南京警察学院,2024年录取分数线是507分;录取分数线最高的是清华大学,2024年录取分数线是654分。
2.理科
在河南理科招生的国家专项计划院校有清华大学、北京大学医学部等157所,录取分数线最低的是沈阳农业大学,2024年录取分数线是516分;录取分数线最高的是清华大学,2024年录取分数线是689分。
河南国家专项计划大学名单及录取分数线(滑动查看):

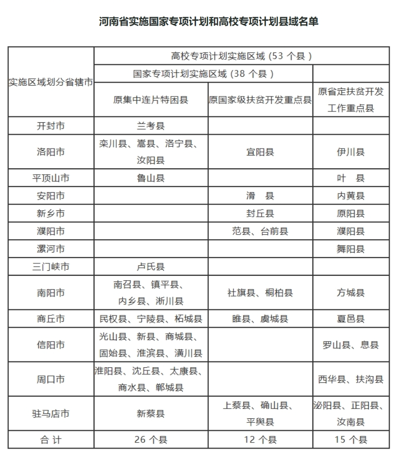
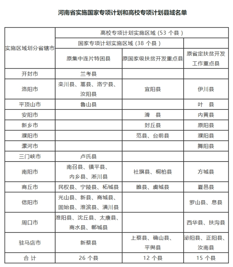
河南国家专项计划实施地区:
二、河南地方专项计划录取分数线
2024年河南地方专项计划的分数线为:512分-591分,其中,文科521分-570分、理科512分-591分。
1.文科
在河南文科招生的地方专项计划院校有河南大学、郑州大学等12所,录取分数线最低的是中原工学院,2024年录取分数线是521分;录取分数线最高的是郑州大学,2024年录取分数线是570分。
2.理科
在河南理科招生的地方专项计划院校有河南医科大学、河南农业大学等16所,录取分数线最低的是河南师范大学,2024年录取分数线是512分;录取分数线最高的是郑州大学,2024年录取分数线是591分。
河南地方专项计划大学名单及录取分数线(滑动查看):

三、河南高校专项计划录取分数线
2024年河南高校专项计划的分数线为:514分-662分,其中,文科540分-623分、理科514分-662分。
1.文科
在河南文科招生的高校专项计划院校录取分数线最低的是重庆大学,2024年录取分数线是540分;录取分数线最高的是复旦大学,2024年录取分数线是623分。
2.理科
在河南理科招生的高校专项计划院校录取分数线最低的是上海大学,2024年录取分数线是514分;录取分数线最高的是复旦大学,2024年录取分数线是662分。
河南高校专项计划大学名单及录取分数线(滑动查看):

河南高校专项计划实施地区:


