2024年新高考I卷是高考试卷类型之一,适用于广东、福建、河北、湖南、江苏、湖北、山东、浙江、安徽、河南、江西等地,只有语数外为统考科目。本文将一一收集整理该卷统考科目试题及答案解析,以供相应地区的考生核对查阅。

2024新高考I卷仅语数外由教育部统一命题,其余各科由各省自主命题,这里不做特别展示。下面是该卷2024年统考科目考试时间:
语文:6月7日9:00-11:30
数学:6月7日15:00-17:00
外语:6月8日15:00-17:00
2024新高考I卷各科试题及答案
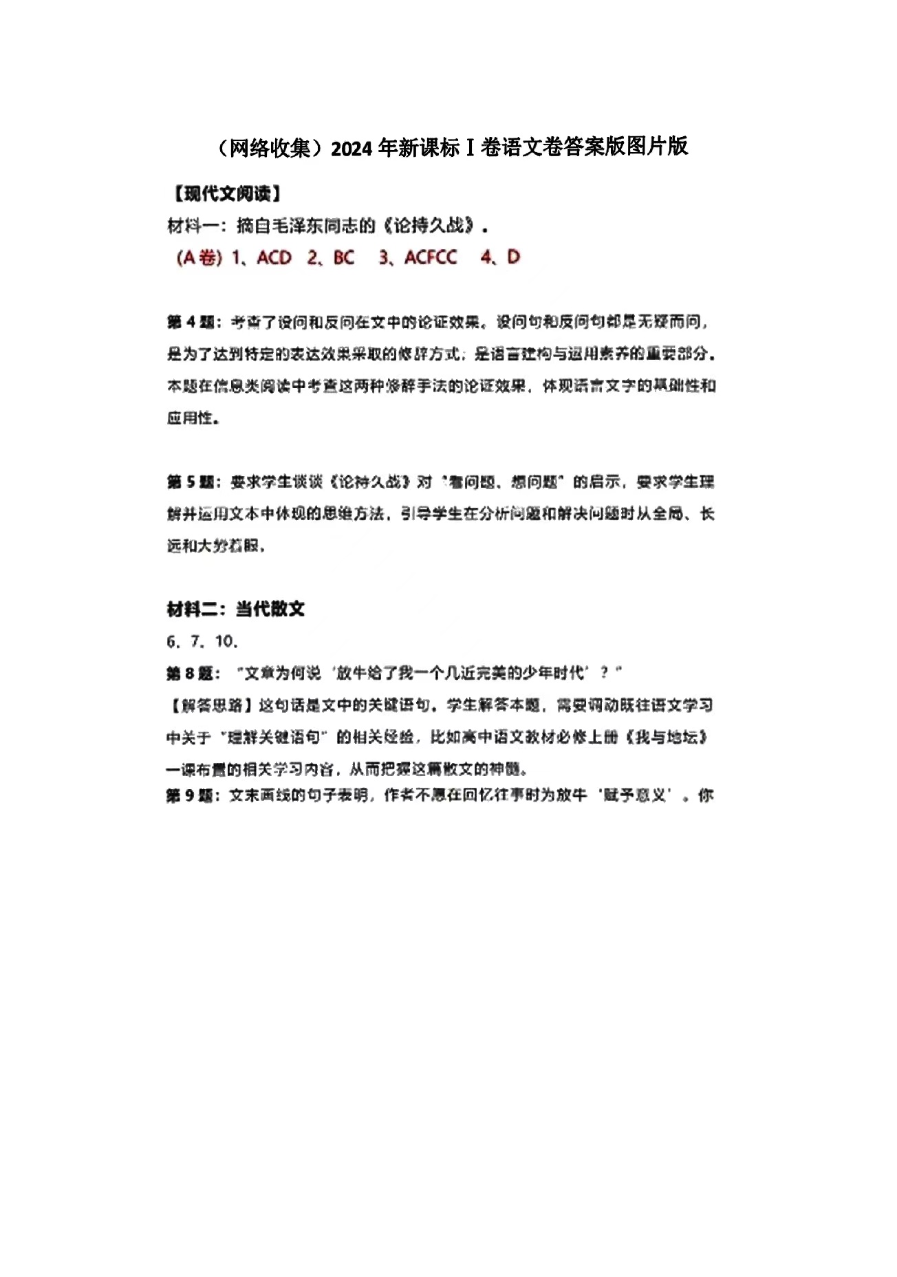
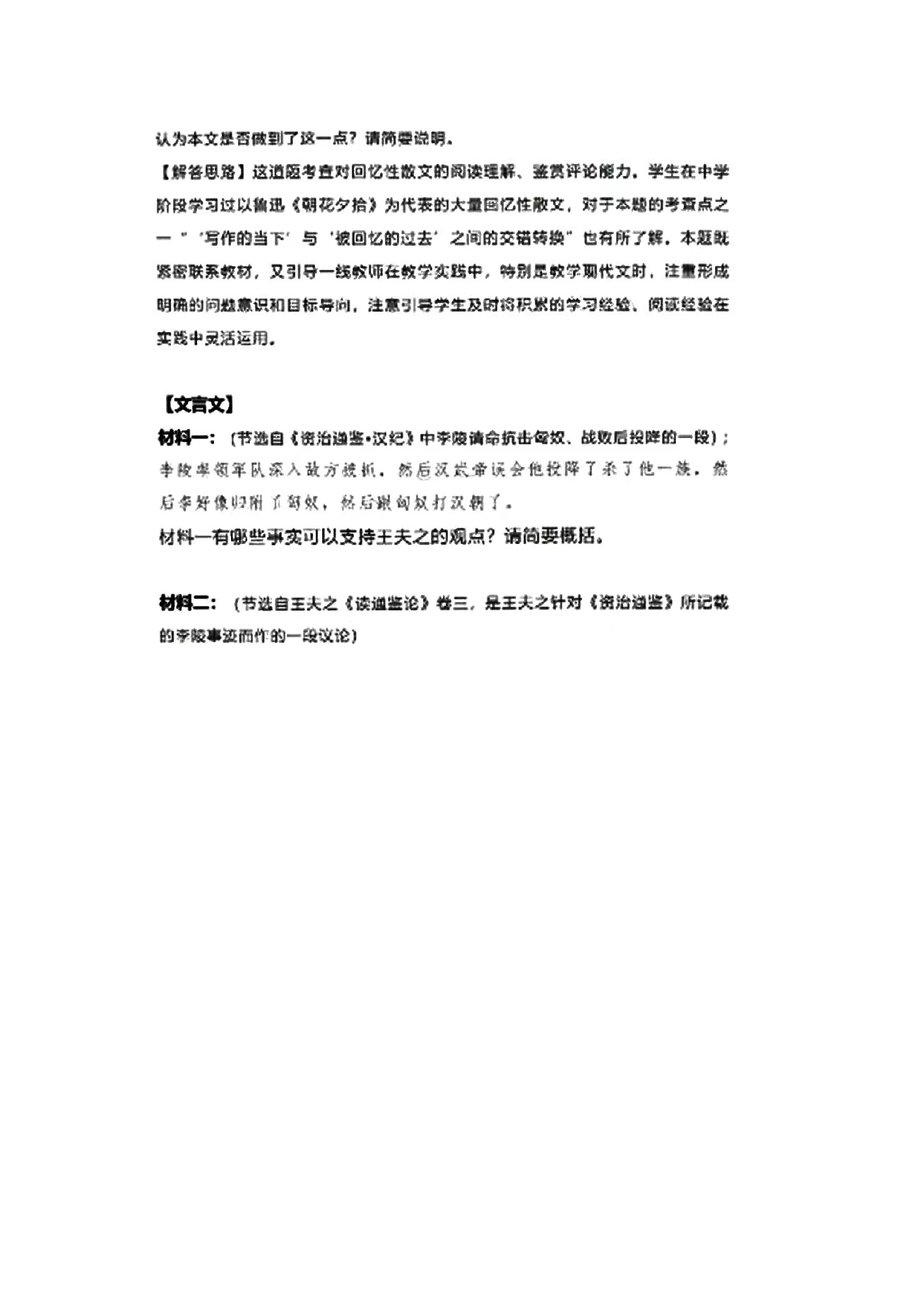
1、2024新高考I卷语文试题及答案
(1)作文题目及解析

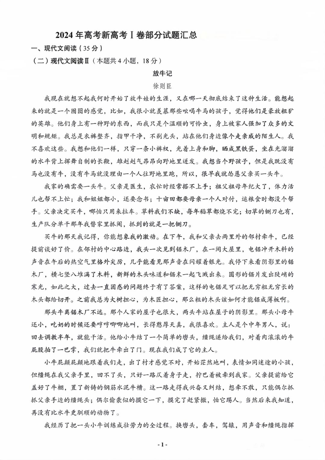
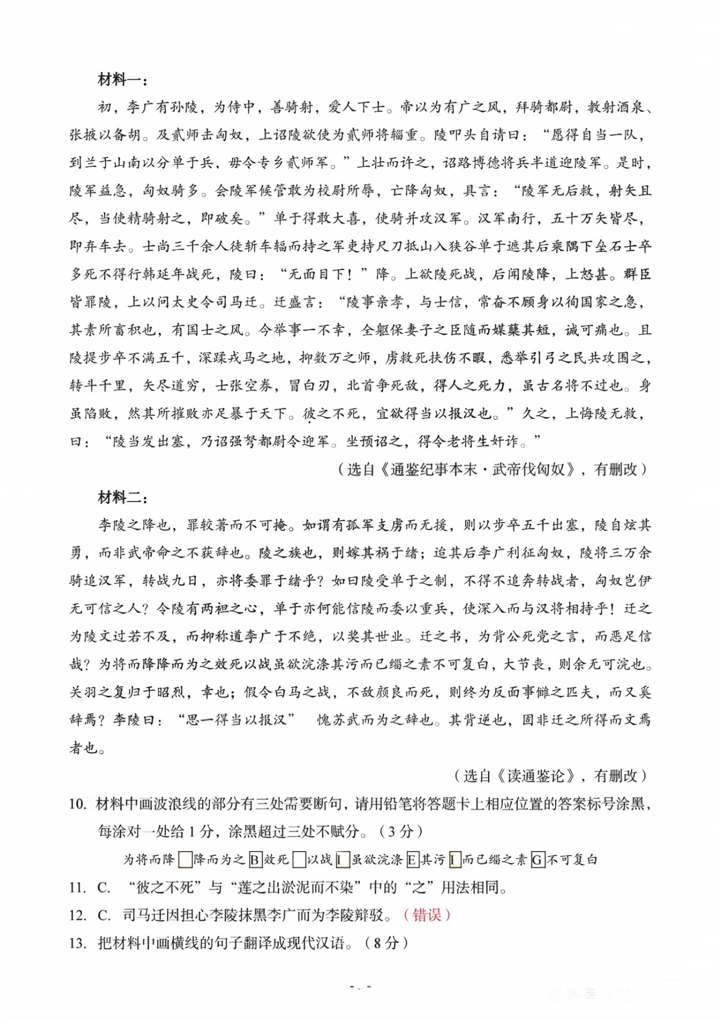
(2)以下为网络收集版本,完整版本试卷及答案正在持续收集中,请大家耐心等待:







2、2024新高考I卷数学试题及答案




















3、2024新高考I卷英语试题及答案

















(其余试题及答案正在收集中……)