2026年湖南省三大专项计划申报时间在2月2日至2月6日或2月27日至3月6日,未申报将不能享受相应的招生优惠政策。本文整理2026年湖南省高校专项、地方专项以及国家专项计划报考条件汇总,并附上湖南专项计划实施区域,供查阅。
一、2026湖南专项计划报考条件要求
(一)国家专项计划
报考学生须同时具备以下条件:
(1)符合湖南省2026年统一高考报名条件并已参加当年高考报名;
(2)本人具有湖南省实施区域当地连续3年以上户籍,其父亲或母亲或法定监护人具有当地户籍;
(3)本人具有户籍所在县(市)高中连续3年学籍并实际就读。
(二)地方专项计划
报考学生须同时具备以下条件:
(1)符合湖南省2026年统一高考报名条件并已参加当年高考报名;
(2)考生户籍在城乡分类代码确定的湖南省乡村区域(国家统计局公布的统计用区划代码和城乡划分代码中城乡分类代码首位为“2”),或在湖南省户籍制度改革实施时户籍为湖南省农业户口。
(三)高校专项计划
报考学生须同时具备以下基本条件:
(1)符合湖南省2026年统一高考报名条件并已参加当年高考报名;
(2)考生本人及其父亲或母亲或法定监护人户籍在湖南省实施区域且城乡分类代码确定为乡村区域(国家统计局公布的2024年统计用区划代码和城乡划分代码中城乡分类代码首位为“2”),或在湖南省户籍制度改革实施时(2015年12月31日)户籍为湖南省实施区域的农业户口,其中考生本人须具有当地连续3年以上户籍;
(3)考生本人具有户籍所在县(市、区)高中连续3年学籍并实际就读。在此基础上,有关高校可提出其他报考要求并在招生简章中明确。
如教育部、省教育厅对专项计划实施要求另有新的规定,按新规定执行。
二、2026年湖南省专项计划报名时间
1、资格申报时间
湖南省三大专项计划资格申报时间是2月2日至2月6日或2月27日至3月6日,考生必须在该时间内前往指定系统进行网上申报,如果没有申报或者是审核不通过的考生,均不能享受相应的优惠政策。
专项计划资格申报采用网上报名的方式,下面是网页端和移动端申报入口。
申报入口:
(1)湖南省普通高校招生考试考生综合信息平台:
(2)“潇湘高考”APP
更多详情可点击【湖南省教育考试院】进入官网查看。
2、高校专项报名时间
2026年高校专项计划报名时间安排在4月份,各高校报名时间具有差异,下面附上2025年95所高校报名时间一览表,供查阅,2026以最新公布的招生简章为准。
高校专项计划报名入口:阳光高考网。
| 学校名称 | 报名时间 |
|---|---|
| 清华大学 | 4.25前 |
| 北京大学 | 4.10-25 |
| 中国人民大学 | 4.25前 |
| 北京师范大学 | 4.25前 |
| 北京航空航天大学 | 4.25前 |
| 北京理工大学 | 4.10-25 |
| 北京交通大学 | 4.11-4.25 |
| 中国农业大学 | 4.25前 |
| 北京外国语大学 | 4.10-25 |
| 中央财经大学 | 4.10-4.25 |
| 中国政法大学 | 4.26零点前 |
| 北京科技大学 | 4.11-4.25 |
| 北京化工大学 | 4.10-25 |
| 北京邮电大学 | 4.8-25 |
| 北京林业大学 | 4.26前 |
| 北京中医药大学 | 4.15-4.25 |
| 北京语言大学 | 4.15-4.26 |
| 中国传媒大学 | 4.12-4.25 |
| 对外经济贸易大学 | 4.10-4.25 |
| 华北电力大学 | 4.7-25 |
| 中国石油大学(北京) | 4.11-25 |
| 北京工业大学 | 4.25前 |
| 中国矿业大学(北京) | 4.15-25 |
| 中国地质大学(北京) | 4.8-25 |
| 南开大学 | 4.8-25 |
| 天津大学 | 4.10-25 |
| 复旦大学 | 4.25前 |
| 上海交通大学 | 4.25前 |
| 同济大学 | 4.12-25 |
| 华东师范大学 | 4.11-25 |
| 华东理工大学 | 4.25前 |
| 东华大学 | 4.25前 |
| 上海外国语大学 | 4.25前 |
| 上海财经大学 | 4.9-4.26 |
| 上海大学 | 4.25前 |
| 南京大学 | 4.7-4.25 |
| 东南大学 | 4.8-4.25 |
| 中国矿业大学 | 4.25前 |
| 河海大学 | 4.12-26 |
| 江南大学 | 4.10-4.25 |
| 南京农业大学 | 4.26 |
| 中国药科大学 | 4.9-4.25 |
| 南京航空航天大学 | 4.25前 |
| 南京理工大学 | 4.25前 |
| 苏州大学 | 4.25前 |
| 南京师范大学 | 4.15-4.25 |
| 浙江大学 | 4.9-4.25 |
| 山东大学 | 4.12-4.25 |
| 中国海洋大学 | 4.25前 |
| 中国石油大学(华东) | 4.10-4.25 |
| 中山大学 | 4.6-25 |
| 华南理工大学 | 4.7-26零点 |
| 中国科学技术大学 | 4.8-4.25 |
| 合肥工业大学 | 4.15-4.25 |
| 厦门大学 | 4.10-4.25 |
| 福州大学 | 4.25前 |
| 武汉大学 | 4.25前 |
| 华中科技大学 | 4.10-25 |
| 武汉理工大学 | 4.25前 |
| 中国地质大学(武汉) | 4.12-25 |
| 中南财经政法大学 | 4.26前 |
| 华中农业大学 | 4.10-25 |
| 华中师范大学 | 4.18-25 |
| 中南大学 | 4.25前 |
| 湖南大学 | 4.25前 |
| 湖南师范大学 | 4.25前 |
| 四川大学 | 4.7-4.25 |
| 电子科技大学 | 4.8-4.25 |
| 西南财经大学 | 4.25前 |
| 西南交通大学 | 4.10-25 |
| 四川农业大学 | 4.11-4.25 |
| 重庆大学 | 4.5-25 |
| 西南政法大学 | 4.25前 |
| 西南大学 | 4.25前 |
| 西安交通大学 | 4.10-25 |
| 西北工业大学 | 4.9-4.25 |
| 陕西师范大学 | 4.10-4.25 |
| 西安电子科技大学 | 4.10-25 |
| 长安大学 | 4.11-4.25 |
| 西北农林科技大学 | 4.10-4.25 |
| 西北大学 | 4.25前 |
| 大连理工大学 | 4.25前 |
| 东北大学 | 4.25前 |
| 大连海事大学 | 4.10-4.25 |
| 吉林大学 | 4.7-25 |
| 东北师范大学 | 4.8-4.25 |
| 哈尔滨工业大学 | 4.10-25 |
| 哈尔滨工程大学 | 4.26前 |
| 黑龙江大学 | 4.25前 |
| 东北林业大学 | 4.25前 |
| 兰州大学 | 4.10-25 |
| 郑州大学 | 4.15-4.25 |
| 广西大学 | 4.25前 |
| 云南大学 | 4.25前 |
| 贵州大学 | 4.25前 |
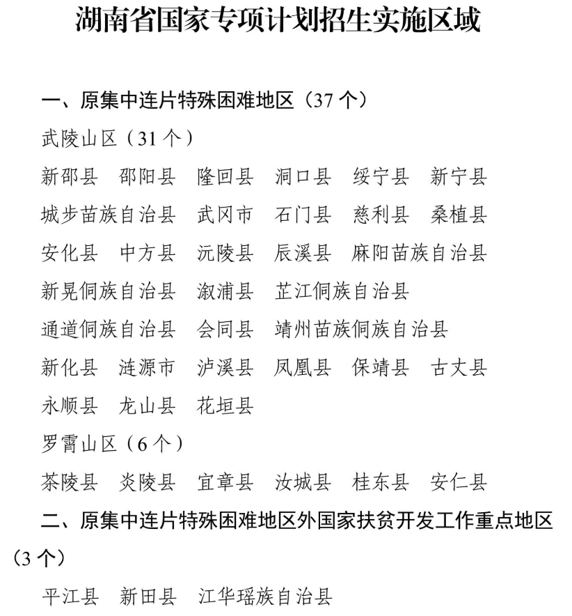
三、湖南省专项计划实施区域
1、国家专项计划:招生实施区域为原集中连片特殊困难地区县(市)、原国家扶贫开发工作重点县,共计 40 个县(市)。
2、高校专项计划
按照相关规定,湖南省实施高校专项计划的区域为51 个县(市、区)。


