每年都有很多考生和家长提同样的问题:“文科生能报考什么专业啊?文理兼收的大学专业详细有哪些?理科生可选的专业很多,哪些比较热门呢?我们当爹妈的连大学里有什么专业都不知道,怎么帮孩子选专业呀?有没有文理兼收的大学专业呢?”本期文章,小编就为大家整理了文理兼收专业大全,供大家参考。
其实,每年考生报考前,拿到的《招生专业目录》就是按文、理科分类的(艺术类单分开),考生在报考时根据文、理《招生专业目录》上院校的招生专业、计划填报即可。但在没有拿到《招生专业目录》之前,建议考生和家长先简单了解一下大致的学科专业门类,做一个简单的参考。
文科类专业主要分布在8个学科门
从整体上来看,文科生可选择的专业主要集中在哲学、经济学、法学、教育学、文学、历史学、管理学、艺术学等8个学科门类。
我国高等学校本科教育专业设置按“学科门类——专业类(一级学科)——专业(二级学科)”三个层次来设置。
文科专业集中的8个学科门类看起来很多,但具体到一级学科(专业类)、二级学科(专业),差别就相当大了,因为500多种专业大多分布在理、工、农、医等门类下面,所以,文科所能报考的专业比理科要少。

大约有230种专业主要招文科生
哲学门类包括哲学、逻辑学、宗教学、伦理学等4个专业,哲学一般都认为是纯文科专业,但也有个别院校招收理科生。
经济学包括经济学类、财政学类、金融学类、经济与贸易类四大类,17种专业。经济类中文理兼收的专业比较多,具体如金融学、财政学、国际经济与贸易、经济学等。
法学门类包括法学类、政治学类、社会学类、民族学等六大类,共32个专业。法学近年来报考比较火爆,而其中,法学、社会学、公安学类中有很多专业是文理兼收的。
教育学包括教育类、体育两大类共16种专业。其中也有一些文理兼收的专业。
文学是文科生招生的大户,包括中国语言文学类、外国语言文学类、新闻传播学类三大类,共76种专业。大家熟知的汉语言文学、小语种、新闻、广播电视、广告、传播学等专业都属于这一门类。
历史学包括一个大类,历史、考古学、文物保护技术等6个专业。
管理学门类下设工商管理类、公共管理类、旅游管理类等9个大类,46种专业。同时也是文理兼收的招生大户,院校开设管理类的专业比较多,文理兼收的专业主要有:会计学、工商管理、市场营销、财务管理、公共管理、人力资源管理等等。
艺术学门类包括美术学、设计学、戏剧与影视学类等5大类,共33个专业。艺术类大多数专业都在艺术类专业目录中查找。但也有部分院校的艺术类专业会在普通批次招生,如戏剧影视文学、广播电视编导、动画等等。

下面简单列表,希望能够让考生家长更加明了。

如果只按照《普通高等学校本科专业目录》的分类,文科生可选择的专业约有230种。但刨除一些特设专业、较偏的专业和一些布点数量较少的专业外,某些基础专业也不是所有院校都会开设。而且不同院校在不同地区招生的专业也不完全一样。
所以,具体到实际报考过程中,文科生所能报考的专业就不会有这么多了。考生在报考时,必须仔细阅读各省当年下发的《招生专业目录》和各高校的招生章程,查看你所心仪的院校和专业的招生情况,以它们为依据填报志愿。
个别理科专业也招文科生
12个学科门类中文、理互有交叉,除了以上这些专业外,就算理、工、农、医这些纯理科生占主导的专业,也会有个别院校的个别专业会招收文科生。
医药类如北京中医药大学中医学、针灸、护理等;成都中医药大学的中医学等。农学中的园林、园艺等专业,个别院校会有文科计划。理学中的心理学类,如北京师范大学心理学、西南大学应用心理学等,也招文科生。
工学中基本都是理科生的天下,但个别院校的工业设计、城市规划专业也会在文科中招生,但招的很少。如北京工业大学工业设计、华中科技大学的城市规划等。
上述统计只能是一个大概的范围,具体各校招生专业和招生计划,考生家长还要以当年所在省份下发的招生专业目录为准,文科看文科部分,理科生看理科部分,文理兼收的专业计划也包含在文、理招生专业目录中了。

理科生可选择的专业要更多
相对于文科生来说,理科生能选择的专业数量要多的多,范围也比较大,而且大多为技术型的专业,一些大众化的专业很多院校都会开设,招生人数也不少,就业相对比较容易。
为什么说理科生选专业的范围大呢?众所周知,所有理科类再加上文理兼收的专业,理科生都可以选择。而在目前我国高等教育本科的12个学科中,理、工、农、医这四个门类基本上都是理科生的天下。
文科专业中,除了文学、历史等专业外,绝大部分专业也都可以文理兼招。
教育部颁布的《新版专业目录》中有506种专业,其中理、工、农、医四大门类就有276个专业,占总专业数的一半以上。

这里首先说说理科生报考比较集中的四大门类。
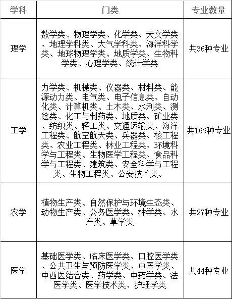
理学中基本都是纯理科专业,包括数学类、物理学类、化学类、天文学类、地理学类、大气学类等12个大类,36种专业。
工学共有31个大类,169种专业,是所有学科中包含专业最多的门类,也是理科生的招生大户。像电子信息、自动化、计算机、土木类、材料类、能源动力、航空航天等高科技、专业性强、就业好的专业都属于该门类。
农学门类下设植物生产类、动物医学类、林学类、水产类等7个大类,27种专业。农学专业基本都招理科生,只有少数如园林、园艺等专业,个别院校会有文科计划。近两年,在国家大环境的作用下,农学又有回暖的趋势,很多农学类的专业也成为了大家关注的热点。
医学共包含11个大类,44种专业。医学门类中的很多专业向来都是竞争激烈、分数要求高的,像临床医学、口腔医学、药学、麻醉学等专业更是考生们报考的热门。

下面表格简单列出理科可以选择的四个门类专业的大致范围。

除了理、工、农、医这四个主要学科外,经济学、管理学中很多专业更是对理科生青睐有加,有很多只招收理科生或文理兼收的专业,都可以是理科生选择的重点。如经济学中金融学、经济学、金融工程、投资、保险等;管理学中信息管理与信息系统、工程管理、农业经济管理、土地资源管理、物流工程等。
法学、社会学、公安学类有很多学校都会投放一些计划招收理科生。另外,一些教育学、体育类等专业也会在理科中招生。
艺术类大多数专业都在艺术类专业目录中查找,也有部分院校的艺术类专业会在普通批次招生,一般不多。具体各校招生的计划,考生可在本省当年下发的《招生专业目录》中查找。
另外,像人们普遍认为的纯文科专业如文学、历史、哲学等,个别院校也招理科生。如华东师范、北大等哲学类专业一般会有理科计划。文学中像英语、德语、法语、日语等外国语言文学类、翻译、传播学等很多专业都招理科生。个别院校历史类中的专业如考古会在理科中招生,但是极少,如首都师范大学等。

文理兼招的专业具体如下(专业名称):
①【经济学】门类中的所有专业,主要有10个:经济学、统计经济学、财政学、税务学、金融学、金融工程、保险学、投资学、国际经济与贸易、贸易经济
②【管理学】门类中的所有专业,主要有共12个:管理科学、信息管理与信息系统、工商管理、会计学、财务管理、人力资源管理、审计学、行政管理、海关管理、物流管理、标准化工程、电子商务
③【文学】门类中【新闻传播学类】中的3个专业:广播电视学、传播学、网络与新媒体及【外国语言文学类】中,包括英语、德语、法语、日语、西班牙语、商务英语等语言类专业
④【理学】门类中的4个专业:地理科学、地理信息科学、心理学、应用心理学
⑤【工学】门类中的4个专业:工业设计、数字媒体技术、服装设计与工程、风景园林
⑥【农学】门类中的园林专业

上述文理兼收的专业,大体分成如下三类:
①热门类专业:值得注意的是经济学与管理学两大学科门类,特别是其中的经济学、金融学、财政学、税务学与会计学、财务管理、审计学是近年来报考一直比较热门的专业,所有院校的这些专业,专业录取成绩都比较高,因此考生在填报时一定要将高考分数留出足够的安全余地。另外,由于文科生在高中所学的数学难度比理科生低,进入大学的专业学习后要和理科生竞争,优势太明显。所以,是否选报要根据个人的情况和实力而定。
②新兴类专业:选择新兴专业要有风险意识,如物流管理、投资学、网络与新媒体、标准化工程、海关管理等专业大都属于新兴专业或开设院校较少的专业。这类专业在选择时尤其要关注未来的就业前景,因此,考生和家长在选择这类专业时除了考虑兴趣、爱好、分数等因素,更要具有风险意识。
③专业性强的专业:如英语、小语种(德、法、日、西等)、会计、护理等,都是文科生报考较多、就业较好的专业,普遍分数偏高、竞争激烈,但它们专业性强,在未来的工作领域中具有不可替代性,这是就业的保障,也是最好的选择。当然,也不能只看到当前的就业形势,而盲目选择,忽视潜在的就业风险。

事实上,高考志愿填报的流程,前提是充分了解专业内涵【专业名称、培养目标、课程设置、就业前景、考研方向、学科优势、专业排名、评价等级、成绩要求、性别限制、身体条件、能力要求及师资力量等】。
然后,根据考生的高考成绩锁定一部分院校,再根据当年的招生计划,最后才能确定专业与院校的最佳匹配。若成绩不具备竞争力,建议应放弃重点学科或优势专业的要求,毕竟鱼和熊掌二者兼得比较困难。
特别提醒:不同的院校文、理限报的专业不同,报考的专业要求也不同,以上说的文科、理科、文理兼收所选报的专业只是大致情况。
具体各校招生专业和招生计划,考生家长还要以当年你省下发的《招生专业目录》和各校招生章程为准,《招生专业目录》文科看文科部分,理科生看理科部分,文理兼收的专业计划都包含在文、理招生专业目录中了。





