2025江西3+2专本贯通招生计划各校均有差异,如海南经贸职业技术学院2025江西3+2高本贯通招生计划各专业总人数为6人,联办本科高校为乌拉尔联邦大学等,联合培养招生专业为旅游管理、机电一体化技术等。
2025年江西3+2专本联合培养学校名单高职院校有7所,包括海南经贸职业技术学院、上海出版印刷高等专科学校等,本科院校有5所,包括乌拉尔联邦大学、上海理工大学等;2025江西3+2学校录取分数线历史类最低373分以上,物理类最低250分以上。

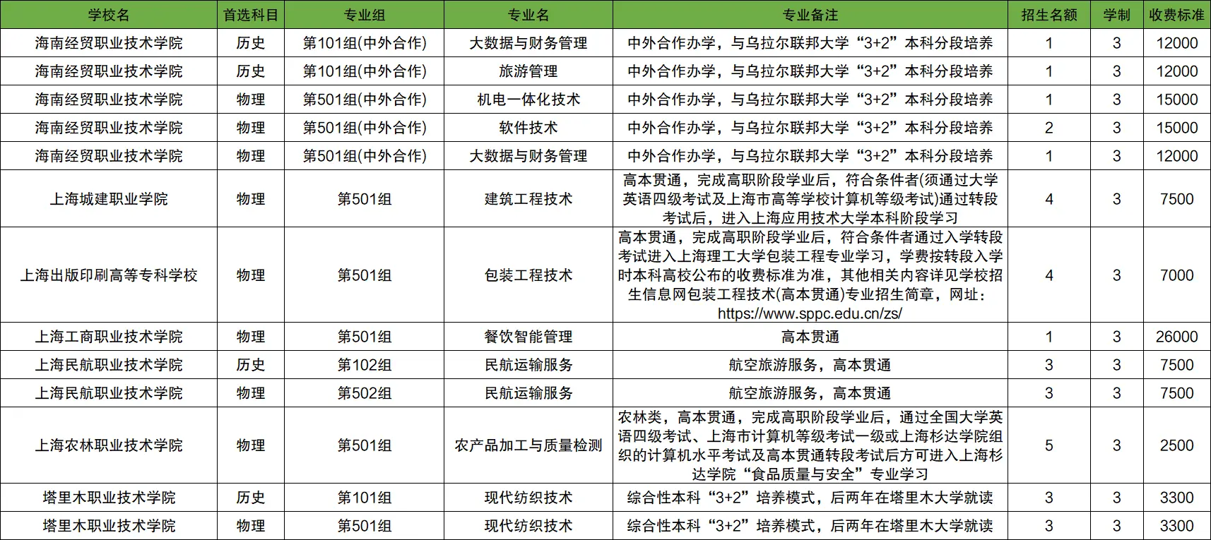
一、2025江西3+2专本贯通招生计划
江西3+2本科分段培养,是考生如果高考通过高职高专批次招生录取后,将在试点高职院校学习3年,学习期满,学生经考核测试合格后,将进入普通本科大学学习2年。
不少江西考生和家长较为关注2025年江西3+2专本联合培养学校名单及招生计划情况,本文为大家整理了部分高职院校2025年江西3+2本贯通招生计划,以供各位考生参考。
1、海南经贸职业技术学院
联办本科高校:乌拉尔联邦大学;
联合培养招生专业:旅游管理、机电一体化技术、软件技术、大数据与财务管理;
高职院校联办专业招生计划:旅游管理1人、机电一体化技术1人、软件技术2人、大数据与财务管理2人。
2、塔里木职业技术学院
联办本科高校:塔里木大学;
联合培养招生专业:现代纺织技术;
高职院校联办专业招生计划:现代纺织技术6人。
3、上海民航职业技术学院
联办本科高校:上海理工大学;
联合培养招生专业:民航运输服务;
高职院校联办专业招生计划:民航运输服务6人。
更多高职院校江西3+2专本贯通招生计划详情可在下方查阅,也可登录院校官网中查阅:

二、2025江西3+2专本联合培养有哪些大学
根据江西省教育厅发布的公示信息,2025年江西3+2专本连读学校名单中,高职院校共有7所,联合培养的本科院校共有5所,具体如下:
2025江西3+2专本联合培养高职院校有海南经贸职业技术学院、上海出版印刷高等专科学校、上海工商职业技术学院、上海城建职业学院、上海民航职业技术学院、塔里木职业技术学院、上海农林职业技术学院。
2025江西3+2专本联合培养的本科院校有乌拉尔联邦大学、上海理工大学、上海应用技术大学、上海杉达学院、塔里木大学。
2025年江西3+2专本联合培养大学名单在上方招生计划表中查阅。
三、2025江西3+2学校录取分数线是多少
2025年江西高考本科批历史类为486分,物理类为429分,下面为大家整理了2025年江西3+2学校最低录取分数线,各位江西考生可作为参考。
1、历史类:最高482分,最低373分
从圆梦志愿查询的数据来看,2025年江西3+2专本连读的高职院校历史类最低录取分数线在373分-482分之间,录取分数线最高的是上海民航职业技术学院第102组,2025年最低分为482分;录取分数线最低的是塔里木职业技术学院第101组,2025年最低分为373分。
2、物理类:最高425分,最低250分
2025年江西3+2专本连读的高职院校在物理类的录取分数线在250分-425分之间,录取分数线最高的是上海出版印刷高等专科学校第501组,2025年最低分为425分;录取分数线最低的是塔里木职业技术学院第501组,2025年最低分为250分。



