2025青岛一模分数划线如下:一段线406分,特招线497分,艺术线304.5分。
青岛一模考试结束后,它的分数划线情况是本次考生关注的另一个重点,很多人都想根据自己的上线情况来提前做出志愿规划。毕竟部分院校的强基计划、综合评价等特殊招生计划会参考模考成绩。
本期我们将为大家带来2025年青岛一模分数划线情况,并附上2022年到2024年的分数线,以供同学们参考。

一、2025年青岛一模分数划线情况
2025年青岛一模参考人数共计45100人,具体划线及各科有效分如下:
一段线:406分,对应位次29000;
特招线:497分,对应位次14000;
艺术线:304.5分,对应位次40456。

二、2022-2024年青岛一模分数线
1、2024年青岛一模分数线
2024年青岛一模依旧只划分特控线(A线)和一段线(C线),主科和选考科目根据A线和C线类别分别划定上线分数,其中选科科目的分数为赋分之后的转换分。
具体分数情况如下:
特招线:472分,对应位次13116名;
一段线:419.5分,对应位次22535名。
下面是各科的具体划线情况:

2、2023年青岛一模分数线
2023年参加青岛一模的考生数量在4.45万人左右,其中一段线上线率约为49.4%,特控线上线率约为27%。
具体总分划线情况如下:
特控线(类似于一本线):460.5分,对应位次1.2万名。
一段线(类似于本科线):396.5分,对应位次2.2万名。
各科目按照A线(特控线)和C线(一段线)进行划分,其中语数外以原始分形式展现,物化生、政地历以转换分形式展现。
具体划线情况见下:

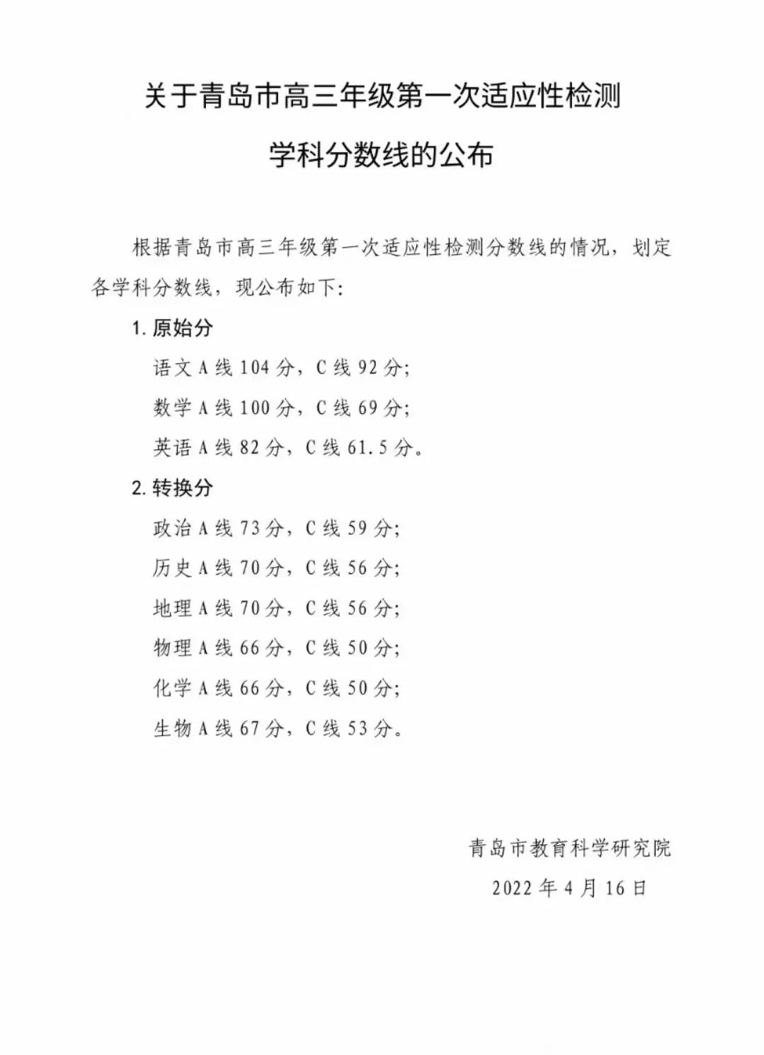
3、2022年青岛一模分数线
2022年山东青岛一模的分数线情况依旧稳定,特控线在500分以下,一段线在400分左右(不包括听力考试的成绩)。
具体总分划线情况如下:
特控线(类似于一本线):486.5分;
一段线(类似于本科线):400.5分。
将该成绩与2022年山东高考成绩相对比,能看到明显的差距,其中特控线低了26.5分,一段线低了36.5分,可见一模分数的参考价值有限,大家主要还是看位次。
而本次考试划定的各学科分数线中,语数英依旧是原始分状态,且语数特控线都在100分左右,其他选科科目分数是转换分状态,一段线均在50分左右。
具体分数情况如下:
