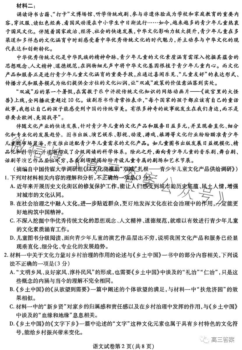
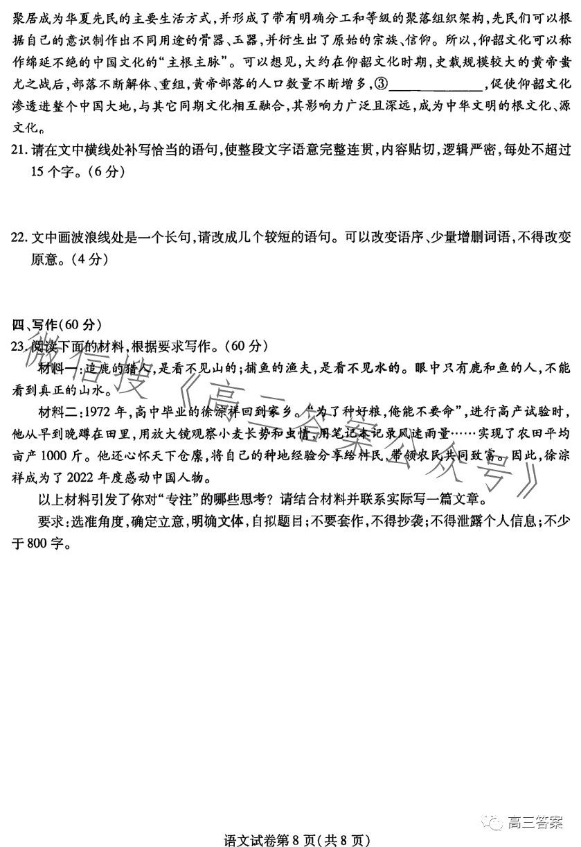
2023东北三省三校二模将于4月6日开考,想必大家都很关心2023东北三省三校二模的语文答案及试卷解析,小编将第一时间为大家奉上最新的答案详情,供考生参考。希望同学们能够通过这份2023东北三省三校二模的语文答案及试卷解析,对自身的出错点进行分析、补充,争取不再丢分。
2023东北三省三校二模各科试卷及答案解析:
https://www.gk100.com/read_1961309370.htm
(点击链接可查看)
一、2023东北三省三校二模语文试卷汇总







二、2023东北三省三校二模语文答案解析



三、更多内容