全国116所211大学2025年招生计划公布如下:北京理工大学2025年招生计划面向全国31个省(市/自治区)共招生3207人,西南大学面向全国31个省(市/自治区)共招生7495人。
本文将为大家带来全国116所211大学2025年招生计划,包括招生省份、招生人数、招生专业等,并附上2025全国116所211大学名单一览表。
一、全国116所211大学2025年招生计划
211大学2025年招生计划由各校官方公布,下面为大家整理了全国116所211大学最新一年招生计划信息,供查阅!
1、北京理工大学2025年招生计划
招生省份:面向全国31个省(市/自治区)进行招生;
招生人数:3207人;
招生专业:航空航天工程、车辆工程、工业设计、光电信息科学与工程等。
更多详细招生信息可点击【北京理工大学2025年招生计划】查看。
2、西南大学2025年招生计划
招生省份:面向全国31个省(市/自治区)进行招生;
招生人数:7495人;
招生专业:化学类、生物科学、材料类、环境科学与工程、生物育种科学等。
更多详细招生信息可点击【西南大学2025年招生计划】查看。
3、中国政法大学2025年招生计划
招生省份:面向全国31个省(市/自治区)进行招生;
招生人数:2415人;
招生专业:国际政治、政治学与行政学、法学、国际商务等。
更多详细招生信息可点击【中国政法大学2025年招生计划】查看。
篇幅有限,下面仅展示各校招生计划查询渠道,考生点击即可查看详细招生信息:
更多院校招生计划可登录院校招生官网查询。
二、2025年全国各省211大学招生计划
从省份招生的角度来看,2025年全国211大学招生计划数超过20000人的省份有:河南(31501人)、四川(27875人)、广东(27009人)、山东(26522人)等。
2025年全国各省211大学招生计划表如下:
| 省份 | 招生 名额 |
|---|---|
| 河南 | 31501 |
| 四川 | 27875 |
| 广东 | 27009 |
| 山东 | 26522 |
| 河北 | 26222 |
| 安徽 | 24820 |
| 江苏 | 24184 |
| 湖北 | 21889 |
| 湖南 | 21616 |
| 江西 | 20636 |
| 贵州 | 20145 |
| 陕西 | 19641 |
| 山西 | 19198 |
| 辽宁 | 16611 |
| 广西 | 16459 |
| 重庆 | 16119 |
| 黑龙江 | 15080 |
| 福建 | 15003 |
| 吉林 | 14548 |
| 云南 | 14526 |
| 浙江 | 14455 |
| 甘肃 | 12869 |
| 北京 | 10265 |
| 内蒙古 | 10053 |
| 新疆 | 8451 |
| 天津 | 8404 |
| 宁夏 | 7400 |
| 上海 | 6320 |
| 青海 | 5357 |
| 海南 | 5104 |
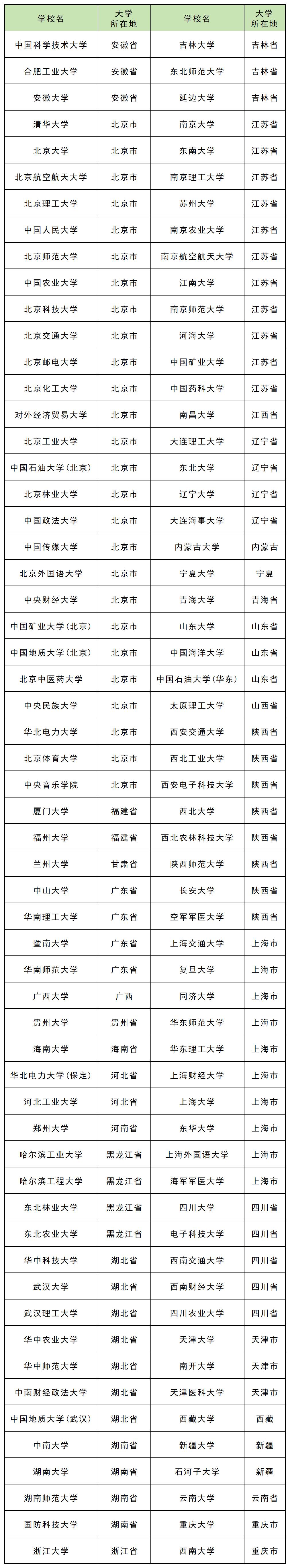
三、2025全国116所211大学名单一览表
2025年全国有116所211大学招生,包括北京、江苏、湖南等多地高校,如北京林业大学、中国政法大学、南京大学、东南大学等,完整版名单如下:


