2023本科第一批录取时间?很多考生在填报完高考志愿后都想知道2023年高考录取结果什么时候公布?2023年高考录取时间是多久?本文为大家整理了高考录取时间2023年时间表含本科第一批、二批、专科批录取时间,一起来看看2023年高考录取是什么时候吧!
高考录取时间2023年时间表
由于每个省市的高考录取时间不一样,下文为大家整理了部分已经公布了高考录取时间表的省份,部分尚未公布录取时间的省市小编将会在教育考试院更新后及时为大家整理,建议大家收藏本文,以便及时查看2023高考录取时间计划安排。
1、北京高考录取时间
本科提前批录取时间:7月6日-7月14日;
本科批录取时间:7月16日-7月21日
专科批录取时间:7月23日-7月29日

2、上海高考录取时间
强基计划校测录取时间(具体以各招生院校要求为准):7月5日前
零志愿批次录取时间:7月7日
本科提前批次、本科艺体类批次院校录取时间:7月7日-17日
本科普通批次院校录取时间(包括2次征求志愿):7月19日-8月1日
专科艺体类批次和专科提前批次录取时间:8月3日-5日
专科普通批次投档录取时间:8月5日-9日
3、四川高考录取时间
四川2023高考各批次录取时间安排如下:
强基计划录取时间:7月6日左右
本科提前批国家专项、国家优师计划、免费医学定向录取时间:7月8日左右
本科提前批录取时间:7月11日左右
国家专项计划录取时间:7月14日左右
地方专项计划录取时间:7月17日左右
本科第一批录取时间:7月22日左右
本科第二批录取时间:8月1日左右
专科提前批录取时间:8月10日左右
专科批录取时间:8月15日左右
以上是四川省2023年普通高校开始录取安排。录取结果查询时间可能稍晚。根据录取进程,如各批次录取时间和征集志愿时间有所调整,请以四川教育考试院官方信息为准。
4、甘肃高考录取时间
2023甘肃省录取工作应于7月上旬开始,8月底之前结束。
5、贵州高考录取时间
2023年贵州高考录取结果最快7月13日就看查到提前批录取结果。
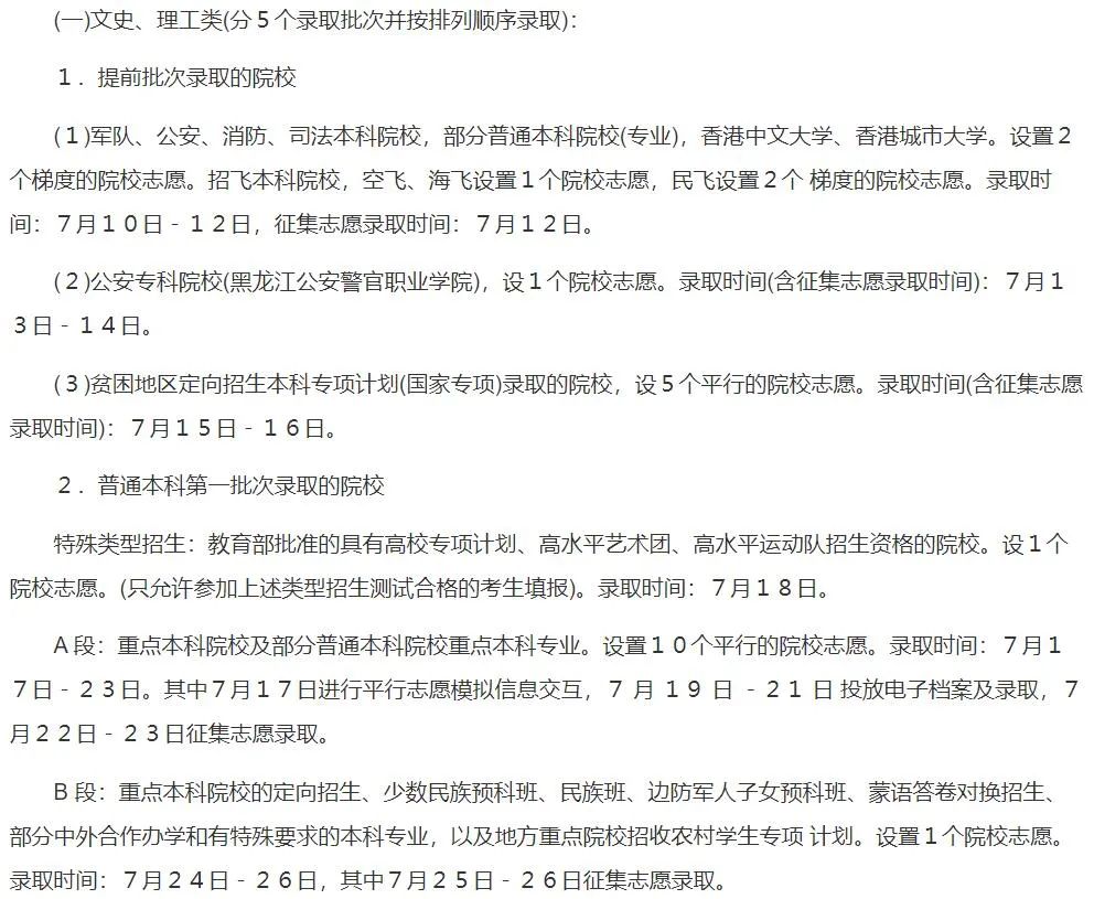
香港高校自主招生:7月7日前考生进行录取确认。
文史、理工类提前批本科院校录取时间:7月8日—12日。
文史、理工类国家专项计划录取时间:7月13日—16日。
文史、理工类地方专项计划、特殊类型招生本科院校录取时间:7月17日-19日。
文史、理工类第一批本科院校(含少数民族预科)录取时间:7月20日—25日。
文史、理工类第二批本科院校(含少数民族预科)录取时间:7月26日—8月3日。
提前高职(专科)院校录取时间:8月7日—9日。
文史、理工类特殊类型招生高职(专科)院校录取时间:8月10日—12日。
文史、理工类高职(专科)院校录取时间:8月13日—20日。
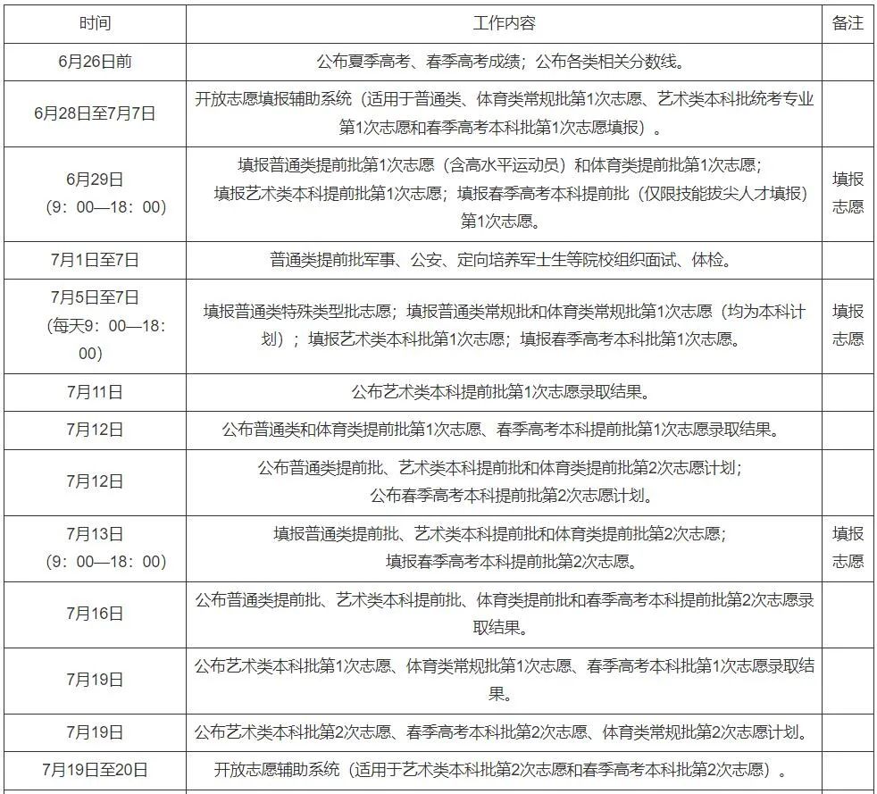
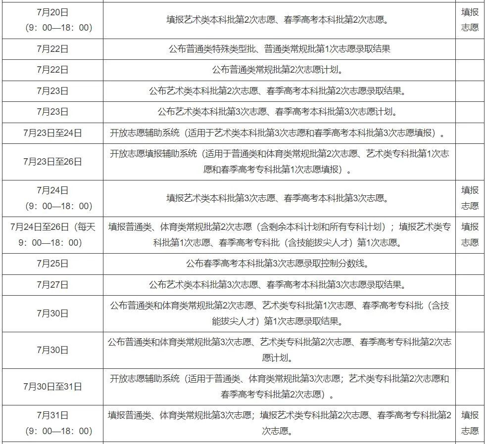
6、山东高考录取时间
山东高考录取时间段为7月11日-8月3日,最快7月11日就可以查到高考录取结果;下文为大家整理了2023年山东高考录取流程时间安排,供大家参考:


7、广东高考录取时间
广东省录取批次分为提前批、本科批和专科批,这三个批次的录取时间安排在7月9日-8月13日。其中,提前批次录取时间在7月9日-16日,本科批录取时间在7月16日-31日,专科批次录取时间在8月1日-13日;
8、浙江高考录取时间
2023年浙江高考录取时间安排在7月1日-7月29日进行,艺术类三位一体招生录取开始至普通类第二段平行志愿投档录取结束,下文将为大家整理2023浙江高考各批次录取结果时间安排,供参考:
| 录取时间 | 录取批次 |
|---|---|
| 7月1日—7月9日 | 军检、政审 |
| 7月5日前 | 强基计划、 西湖大学录取 |
| 7月7日前 | 香港单招高校录取 |
| 7月8日 | 高水平大学三位一体招生录取 |
| 7月9日 | 浙江警察学院投档录取 |
| 7月11-14日 | 普通类提前第一段投档录取(含军校征求志愿) |
| 7月14-15日 | 高校专项计划及高水平艺术团投档录取 |
| 7月15日 | 高水平运动队、地方专项计划投档录取 |
| 7月15日-17日 | 普通类提前第二段投档录取 |
| 7月19日-7月20日 | 普通类第一段平行投档录取 |
| 7月28日-7月29日 | 普通类第二段平行投档录取 |
9、安徽高考录取时间
安徽高考各批次录取时间段为7月9日-8月12日,最快7月13日就可以查到高考录取结果;
本科提前批高校录取时间:7月9日-7月11日;
本科提前批征集志愿录取时间:7月13日;
国家专项、地方专项录取时间:7月13日-7月16日;
高职(专科)提前批院校录取时间:7月17日;
高校专项录取时间:7月18日-7月19日;
本科第一批高校(包括高水平艺术团、高水平运动队)平行志愿录取时间:7月20日-7月22日;
本科第一批征集志愿录取时间:7月24日-7月25日;
本科二批高校平行志愿录取时间:7月27日-7月29日;
本科第二批征集志愿录取时间:7月31日-8月1日;
高职专科批高校平行志愿录取时间:8月4日-8月8日;
高职专科批征集志愿录取时间:8月10日-8月12日;
10、黑龙江高考录取时间
2023年黑龙江高考录取时间安排:

11、吉林高考录取时间
2023年吉林高考录取时间安排:
第一批A段录取时间:7月21日-22日;
第一批B段录取时间:7月26日;
第二批A段录取时间:7月31日-8月1日;
第二批B段录取时间:8月5日
专科批:8月17日-8月18日;
12、江苏高考录取时间
2023年江苏省普通高校招生录取批次和时间安排如下。
1.普通类
本科提前批次:7月8日—14日录取;
本科批次:7月18日—25日录取;
专科批次:8月1日—7日录取。
2.体育类、艺术类
本科提前批次:7月8日—17日录取(其中艺术类分为3小批);
专科批次:7月29日—31日录取。
各科类录取工作具体时间安排详见附件。
3.关于专科补录
在统招录取工作结束后,对未完成计划的专科院校组织补录。具体办法另行公布。
13、江西高考录取时间
2023年江西高考录取时间安排:
江西提前批本科录取时间:7月8日-7月13日;
第一批本科文理类录取时间:7月14日-7月23日;
第二批本科录取时间:7月24日-8月1日;
提前批高职专科录取时间:8月2日-8月4日;
高职专科录取时间:8月5日-8月11日;
14、宁夏高考录取时间
2023年宁夏高考录取时间安排:
提前录取院校或专业(含提前一批高职专科)录取时间:7月7日-7月15日;
第一批本科录取时间:7月16日至7月23日;
第二批本科录取时间:7月24日至7月31日;
提前二批高职专科录取时间:8月5日至8月6日;
高职专科录取时间:8月7日至8月15日;
15、湖北高考录取时间
2023年湖北高考考生按下列时间开始查询投档录取状态:
本科提前批平行志愿录取时间:7月10日;
本科普通批录取状态查询时间:7月22日;
技能高考本科批录取状态查询时间:7月29日;
高职高专提前批录取状态查询时间:8月6日;
高职高专普通批录取状态查询时间:8月16日;
16、河南高考录取时间
河南高考各批次录取时间将在7月8日-8月13日进行,河南高考录取时间如下:
本科提前批录取时间:7月8日-7月10日
国家专项计划本科批录取时间:7月11日
本科一批录取时间:7月19日-7月21日
地方专项计划本科批录取时间:7月22日
本科二批录取时间:7月30日-8月1日
专科提前批录取时间:8月5日-8月7日
高职高专批录取时间:8月11日-8月13日
下文为河南省2023年普通高校招生志愿填报及录取时间安排,供大家参考:

17、海南高考录取时间
2023年海南高考录取时间安排:
本科提前批录取时间:7月13日至7月18日;
本科批录取时间:7月22日至7月29日;
高职专科批录取时间:7月24日至8月15日;
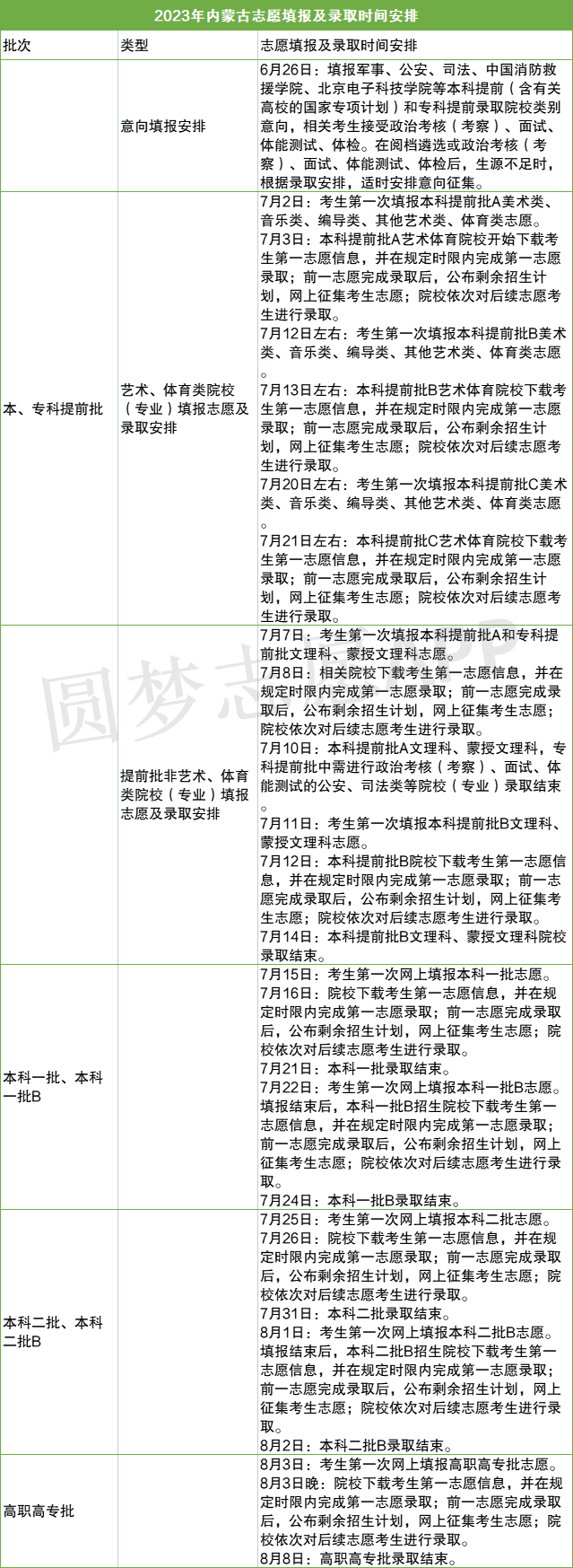
18、内蒙古高考录取时间
2023年内蒙古高考录取时间安排:

19、湖南高考录取时间
本科提前批志愿录取时间:7月9日-11日
本科提前批(不含艺术类)征集志愿录取时间:7月14日
本科批(不含特殊类型)普通类录取时间:7月21日-22日
本科批普通类录取时间:7月27-28日
专科提前批志愿录取时间:8月5日-8月6日
专科提前批征集志愿录取时间:8月10日-11日
高职专科第一次投档录取时间:8月12日-14日
高职专科第一次征集志愿投档录取时间:8月18日
高职专科第二次征集志愿投档录取时间:8月23日
20、辽宁高考录取时间
2023年辽宁省普通高校招生录取工作于7月7日至8月15日进行,具体时间安排如下:
1.香港、强基计划招生院校录取:7月7日前。
2.本科提前批院校录取:7月12日至18日。
(1)7月12日至15日,第一阶段录取。
(2)7月16日8:00—12:00,考生查询剩余招生计划并按时填报“征集志愿”。
(3)7月16日18:00至18日,补充录取。
3.高水平艺术团招生、教育部高校专项招生录取:7月17日至18日。
4.本科批院校录取:7月20日至8月1日。
(1)7月20日至24日11:00,第一阶段录取。
(2)第一次“征集志愿”补充录取:
①7月25日8:00—15:00,考生查询剩余招生计划并按时填报“征集志愿”。
②7月26日15:00至7月28日11:00,补充录取。
(3)第二次“征集志愿”补充录取:
①7月29日8:00—15:00,考生查询剩余招生计划并按时填报“征集志愿”。
②7月30日15:00至8月1日,补充录取。
5.高职(专科)提前批院校录取:8月2日至6日。
6.高职(专科)批院校录取:8月7日至15日。
(1)第一阶段录取:8月7日至8月9日11:00。
(2)第一次“征集志愿”补充录取:
①8月10日8:00—12:00,考生查询剩余招生计划并按时填报“征集志愿”。
②8月10日18:00至8月12日11:00,补充录取。
(3)第二次“征集志愿”补充录取:
①8月13日8:00—12:00,考生查询剩余招生计划并按时填报“征集志愿”。
②8月13日18:00至8月15日,补充录取。
21、云南高考录取时间
2023年云南省普通高校招生录取工作于7月6日至8月23日进行,具体时间安排如下:
提前本科批录取时间:7月9日-14日;
第一批本科录取时间:7月20日-28日;
第二批本科录取时间:8月1日-8月13日;
提前专科批录取时间:8月13日-14日;
高职专科批录取时间:8月15日-23日;
本文将持续为大家汇总整理全国各省市高考录取结果公布时间,具体的录取时间还是以官方高校、各省教育考试院发布的录取时间为主!
22、新疆高考录取时间
新疆维吾尔自治区2023年普通高校招生录取工作将于7月10日正式开始,预计8月28日结束。
录取分本科提前批次,国家及地方专项、南疆单列、对口援疆计划本科一批次,高校专项计划批次,本科一批次,国家及地方专项、南疆单列、对口援疆计划本科二批次,本科二批次,高职(专科)提前批次,高职(专科)批次等8个批次进行。录取期间共安排5次征集志愿。“三校生升高职”批次录取将于8月5日开始,预计8月13日结束。
23、青海高考录取时间
青海省2023年普通高校招生录取工作于7月6日起全面启动,预计于8月下旬结束。青海高考录取时间安排如下:

24、陕西高考录取时间
陕西高考录取时间如下:

25、重庆高考录取时间
重庆2023年普通高校招生录取工作即将全面正式开始,将于8月14日结束,各类别各批次录取进程安排如下:

27、广西高考录取时间
广西高考录取时间安排如下:
| 序号 | 录取批次 | 征集志愿填报时间 | 预计投档时间 | |
| 提前批 | 普通批 | |||
| 1 | 空军招飞类正投 | 7月4日14:00 | ||
| 2 | 本科提前批艺术类本科第一批正投 | 7月4日15:00 | ||
| 3 | 本科提前批其他类正投 | 7月8日14:00 | ||
| 4 | 本科提前批其他类第一次征集 | 7月10日18:30至11日09:00 | 7月11日15:00 | |
| 5 | 专项计划批正投 | 7月12日19:00 | ||
| 6 | 本科提前批体育类正投 | 7月13日21:30 | ||
| 7 | 本科提前批艺术类本科第二批正投 | 7月13日22:30 | ||
| 8 | 专项计划批第一次征集 | 7月13日18:30至14日09:00 | 7月14日21:00 | |
| 9 | 本科提前批其他类第二次征集 | 7月15日16:00 | ||
| 10 | 特殊类型招生批正投 | 7月15日21:00 | ||
| 11 | 本科提前批体育类第一次征集 | 7月15日18:30至16日09:00 | 7月17日15:30 | |
| 12 | 本科提前批艺术类本科第二批第一次征集 | 7月17日16:30 | ||
| 13 | 本科第一批正投 | 7月17日14:00 | ||
| 14 | 本科提前批艺术类本科第三批正投 | 7月18日20:00 | ||
| 15 | 本科第一批第一次征集 | 7月19日18:30至20日09:00 | 7月21日14:00 | |
| 16 | 预留专项计划批第二次征集 | 7月21日21:30 | ||
| 17 | 预留本科提前批其他类第三次征集 | 7月22日13:00 | ||
| 18 | 本科提前批艺术类本科第三批征集 | 7月20日18:30至21日09:00 | 7月21日15:00 | |
| 19 | 本科提前批体育类第二次征集 | 7月21日15:30 | ||
| 20 | 本科提前批艺术类本科第二批第二次征集 | 7月21日16:30 | ||
| 21 | 本科第一批预科正投 | 7月22日21:30 | ||
| 22 | 本科第一批预科征集 | 7月23日18:30至24日09:00 | 7月24日15:30 | |
| 23 | 本科第一批第二次征集 | 7月24日21:30 | ||
| 24 | 预留本科提前批艺术类本科第二批第三次征集 | 7月25日20:30 | ||
| 25 | 本科第二批正投 | 7月27日13:00 | ||
| 26 | 本科第二批第一次征集 | 7月29日18:30至30日09:00 | 7月31日15:30 | |
| 27 | 预留本科提前批艺术类本科第二批第四次征集 | 8月1日14:30 | ||
| 28 | 本科第二批第二次征集 | 8月1日18:30至2日09:00 | 8月2日21:30 | |
| 29 | 本科第二批预科A类正投 | 8月3日15:30 | ||
| 30 | 本科第二批预科B类正投 | 8月4日14:30 | ||
| 31 | 本科第二批预科B类征集 | 8月4日18:30至5日09:00 | 8月5日19:00 | |
| 32 | 预留本科第二批第三次征集 | 8月6日15:30 | ||
| 33 | 高职高专提前批定向类正投 | 8月7日13:00 | ||
| 34 | 高职高专提前批体育类正投 | 8月7日21:30 | ||
| 35 | 高职高专提前批艺术类正投 | 8月8日14:30 | ||
| 36 | 高职高专提前批其他类正投 | 8月8日19:30 | ||
| 37 | 高职高专提前批体育类征集 | 8月9日18:30至10日09:00 | 8月10日16:00 | |
| 38 | 高职高专提前批艺术类第一次征集 | 8月10日21:30 | ||
| 39 | 高职高专提前批其他类第一次征集 | 8月10日22:00 | ||
| 40 | 高职高专提前批体育类、艺术类第二次征集 | 8月11日18:30至12日09:00 | 8月12日15:30 | |
| 41 | 高职高专提前批其他类第二次征集 | 8月12日16:00 | ||
| 42 | 高职高专普通批正投 | 8月13日15:00 | ||
| 43 | 高职高专普通批第一次征集 | 8月15日18:30至16日09:00 | 8月16日21:00 | |
| 44 | 高职高专普通批第二次征集 | 8月17日18:30至18日09:00 | 8月18日19:00 | |
28、山西高考录取时间
提前批次(7月4日—17日)
(一)提前录取的艺术类、体育类本科院校7月4日至14日录取。
(二)提前录取的第一批本科院校录取时间为7月9日至10日。面向脱贫地区招生“专项生”第一批本科院校(含提前一批本科院校)7月11日至12日录取。
(三)提前录取的第二批本科院校录取时间为7月14日。面向脱贫地区招生“专项生”第二批本科院校(含“专项生”提前二批本科院校)7月15日至16日录取。
(四)免费医学定向、公费农科生院校7月17日录取。
本科院校批次(7月17日—8月13日)
(一)第一批本科A类院校7月17日至20日录取;
第一批本科A1类院校7月20日至21日录取;
第一批本科B类院校7月22日至25日录取。
(二)第二批本科A类院校7月27日至30日录取;
第二批本科B类院校8月2日至4日录取。
(三)第二批本科C类院校8月7日至11日录取。
三、高本贯通院校批次(8月14日至15日)
高本贯通院校8月14日至15日录取。
专科(高职)院校批次(8月16日—26日)
(一)提前录取的专科(高职)院校8月16日录取。
(二)专科(高职)院校8月17日至26日录取。
29、河北高考录取时间
河北省2023年普通高校招生录取工作将于7月7日正式开始。各批次录取时间表安排如下:
(1)本科提前批A段
7月7日至10日集中填报志愿的录取
7月12日征集志愿的录取
(2)本科提前批B段、对口本科批
7月13日至14日集中填报志愿的录取
7月16日至17日征集志愿的录取
(3)本科提前批C段
艺术类C段院校
7月18日至19日集中填报志愿的录取
7月20日征集志愿的录取
高校专项计划、高水平运动队、高水平艺术团、部分定向等特殊类型招生院校
7月21日至23日录取
(4)本科批
7月24日至26日集中填报志愿的录取
7月28日至29日第一次征集志愿的录取
8月3日第二次征集志愿的录取
(5)专科提前批、对口专科批
8月4日至5日集中填报志愿的录取
8月7日至8日征集志愿的录取
(6)专科批
8月9日至11日集中填报志愿的录取
8月13日至14日第一次征集志愿的录取
8月17日至18日第二次征集志愿的录取
各批次志愿填报时间请考生查看准考证背面或登录河北省教育考试院官网、官方微信公众号查看《2023年河北省普通高考志愿填报须知》。