金太阳4月联考各科试题答案汇总正在公布,本期整理了2023年金太阳高三4月考试478C-A各科试卷真题及参考答案解析,包含语文、数学、英语、文综、理综所有科目,供陕西、河南等老高考地区考生参考。
加入圆梦志愿线上试卷交流群,第一时间获取最新金太阳联考答案,方式在文末。
一、金太阳4月联考478C-A语文



二、金太阳4月联考478C-A数学
即将更新,请保持关注!













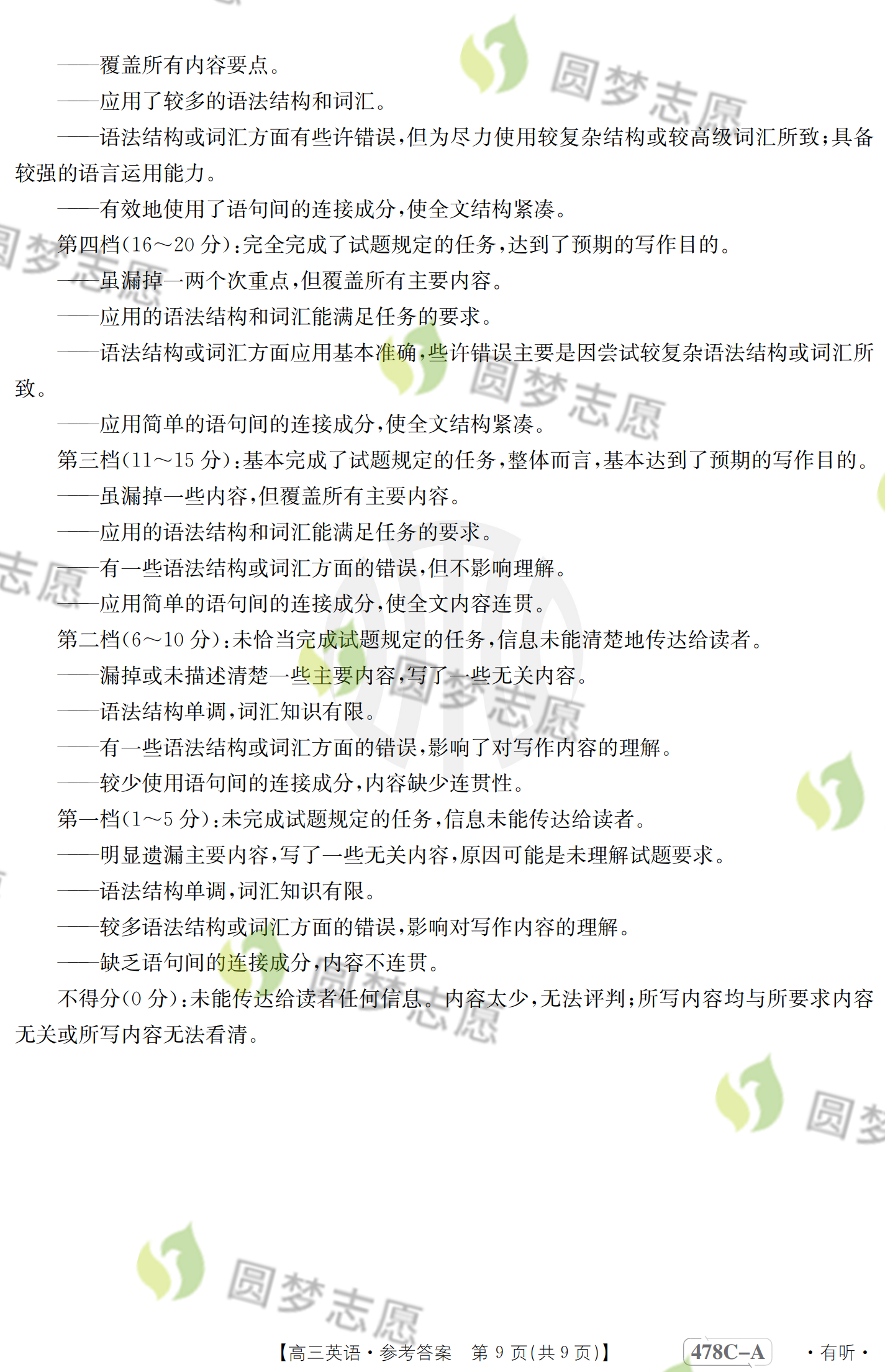
三、金太阳4月联考478C-A英语
即将更新,请保持关注!









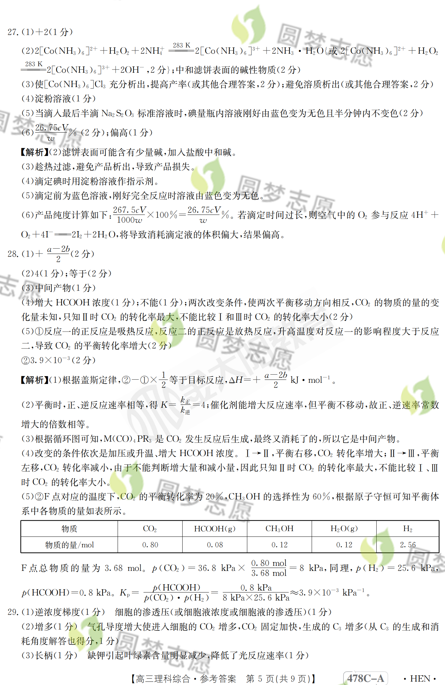
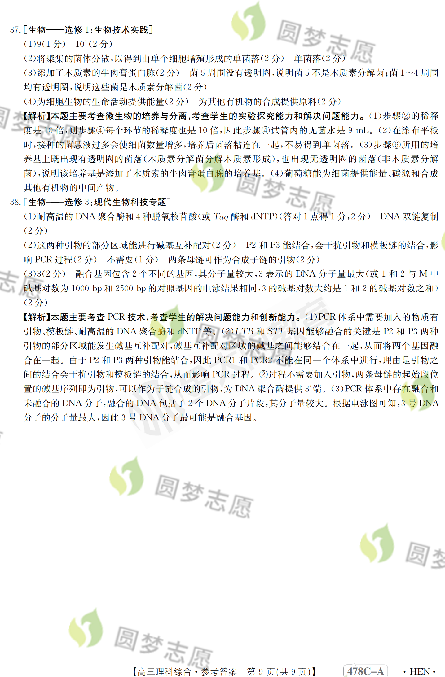
四、金太阳4月联考478C-A理综
即将更新,请保持关注!









五、金太阳4月联考478C-A文综
即将更新,请保持关注!


温馨提示:高三各地的联考都非常具有参考价值,特别是大型考试,试题含金量都非常高。大家还可以识别上方码,了解2023年【圆梦志愿学习资料交流】,自行查看需要的考试试题,同时我们将会第一时间为大家免费更新最新各地试题及答案资料,供大家下载参考!