2025年八省联考语文科目考试时间为1月3日9:00-11:30,语文科目是教育部统一命题,各省都是在统一时间开考,本文就整理出2025年内蒙古八省联考语文答案详解、2025内蒙古八省联考语文试卷。

注意:因为本次新高考适应性考试物理、生物、化学、思想政治、历史、地理6门科目是由各省单独出题,所以各省除语数外科目以外,其余科目的试题都不一致,本文虽然整理的内蒙古语文具体的试卷及答案,但其余7个地区的考生也可以参考。
语文考试时间:1月3日9:00-11:30
一、2025年内蒙古八省联考语文试卷















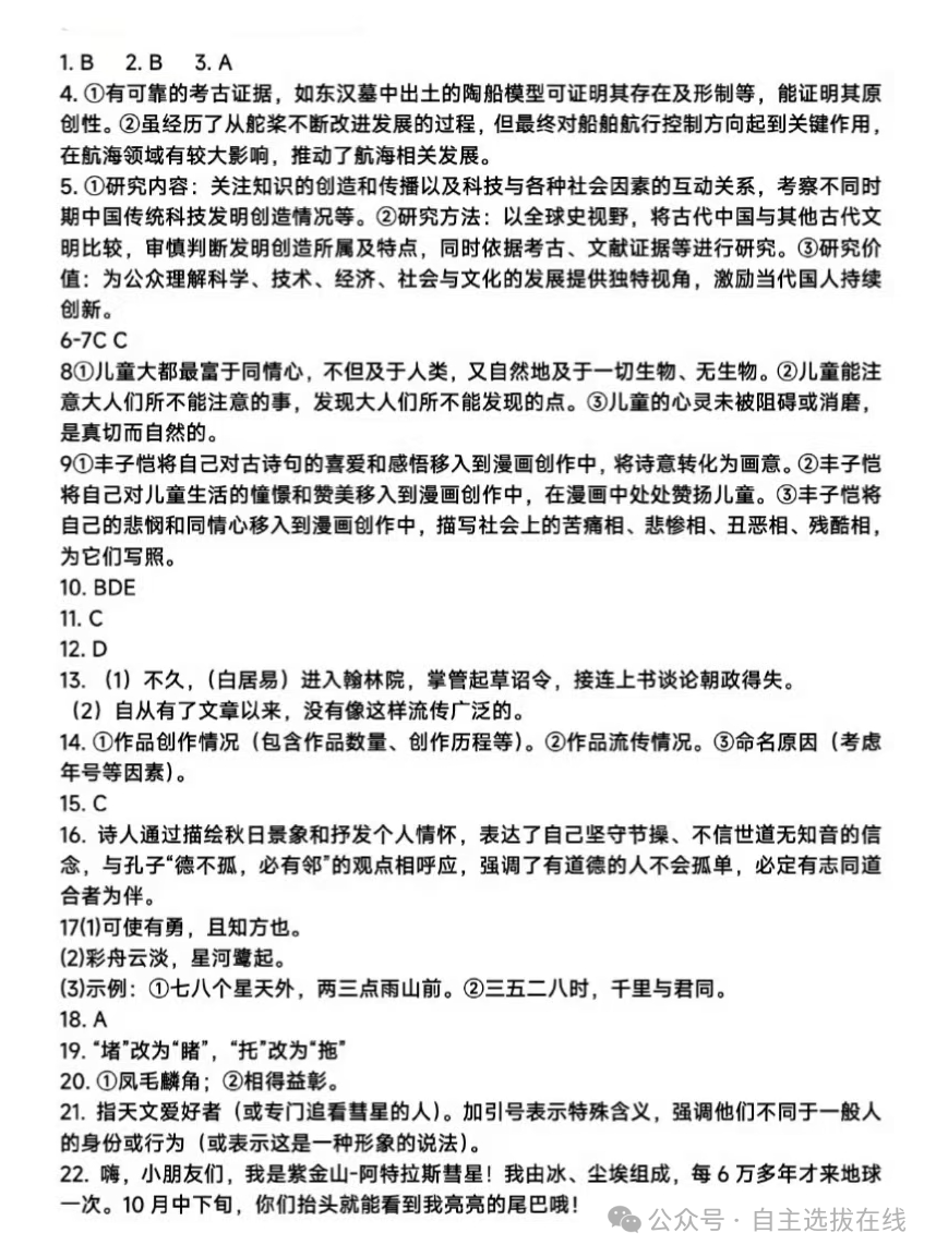
二、2025内蒙古八省联考语文答案详解

三、2025年内蒙古新高考变化
1.考试科目
内蒙古新高考采用了“3+1+2”的模式。
其中,“3”指的是语文、数学、外语三门必考科目;“1”指的是考生需要在物理和历史两门科目中选择一门作为首选科目;“2”则是指考生需要在思想政治、化学、地理、生物学四门科目中选择两门作为再选科目。
这一改革打破了传统的文理科界限,为考生提供了更多的选择空间。
2.分数计算
考生总成绩由3门统一高考科目成绩和3门普通高中学业水平选择性考试科目成绩构成,满分750分。
其中,语文、数学、外语每门满分150分,按原始成绩计入。
首选科目物理或历史满分100分,也使用原始成绩计入。
再选科目思想政治、地理、化学、生物学每门满分100分,按等级转换分计入,以平衡不同学科得分难易程度对总分的影响。
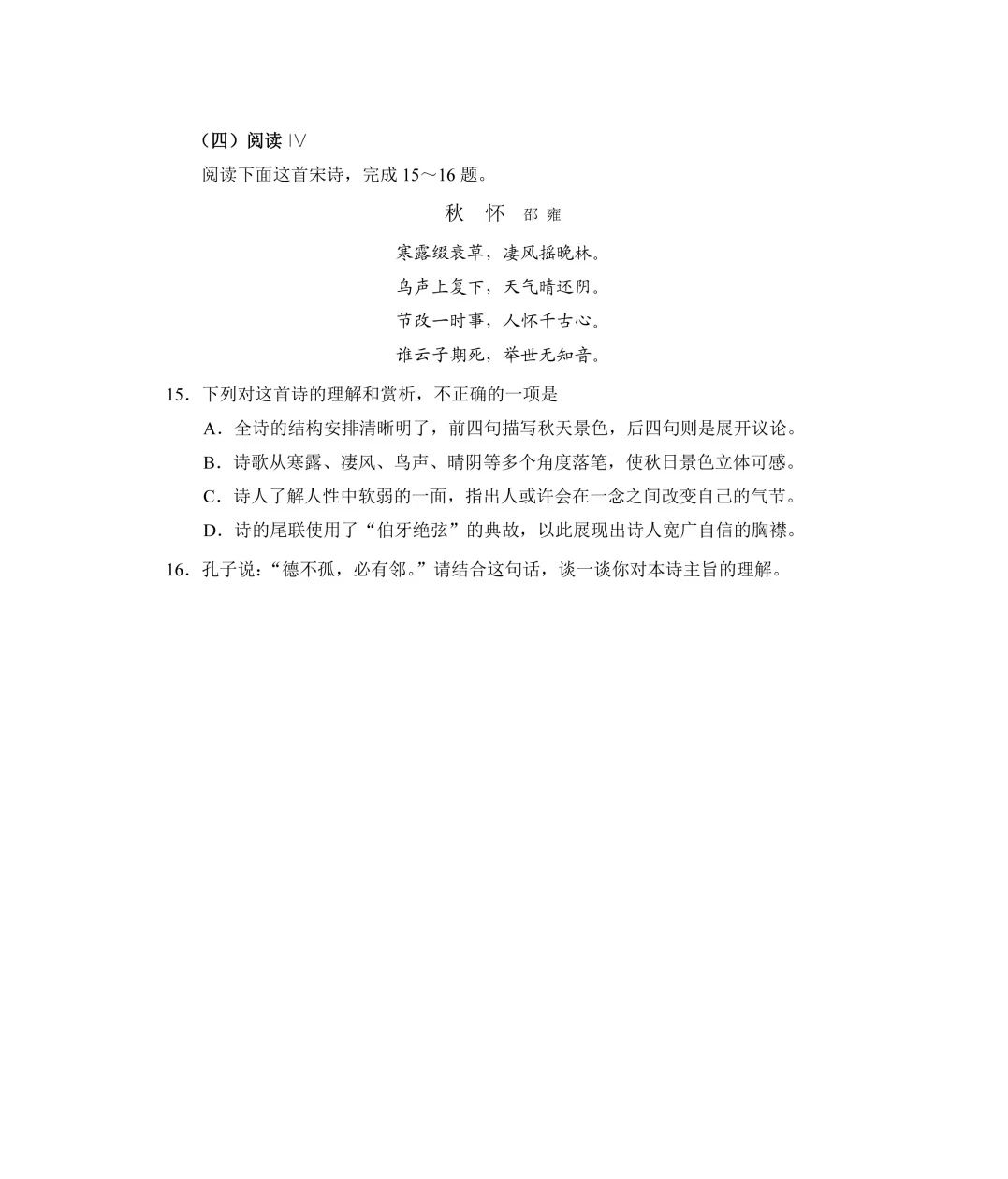
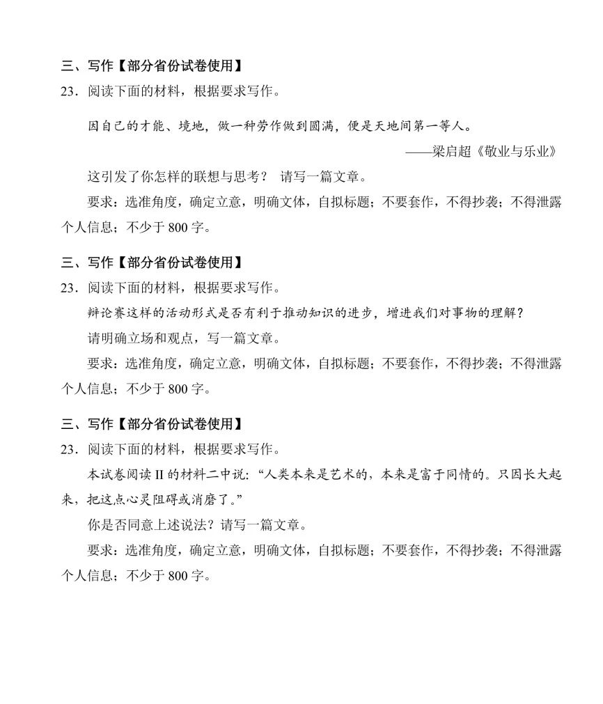
3.志愿填报
内蒙古新高考实行平行志愿投档模式,志愿填报单位从“学校”转变为“院校专业组”。
考生需按照“1个院校专业组+多个专业”的方式进行志愿填报,并在“院校专业组”内选择是否服从专业组内专业调剂。这种设置增加了考生的选择空间,降低了志愿填报的风险。