高考报名是通往大学的第一步,其重要性不言而喻。为帮助大家顺利完成报名,我汇总了2026年全国31省市的高考报名系统入口官网、已公布报名时间、报考流程及核心注意事项。请考生务必收藏并仔细阅读,确保万无一失。

一、2026年高考报名系统入口官网(31省市汇总)
高考报名唯一官方通道是各省(市、自治区)的教育考试院或招生考试院官网。请务必认准以下官方网址,谨防山寨网站诈骗。
1、北京
报名入口:北京教育考试院
2、上海
报名入口:上海招考热线
官网网址:https://www.shmeea.edu.cn/
3、天津
报名入口:天津招考资讯网
4、重庆
报名入口:重庆市教育考试院
5、广东
报名入口:广东省教育考试院
6、江苏
报名入口:江苏省教育考试院
7、山东
报名入口:山东省教育招生考试院
官网网址:https://www.sdzk.cn/
8、浙江
报名入口:浙江省教育考试院
9、河北
报名入口:河北省教育考试院
官网网址:http://www.hebeea.edu.cn/
10、四川
报名入口:四川省教育考试院
11、湖北
报名入口:2025湖北高考报名系统
官网网址:https://gkbm.hbea.edu.cn/
12、湖南
报名入口:湖南省招生考试信息港
13、河南
报名入口:河南省教育考试院
14、山西
报名入口:山西招生考试网
15、陕西
报名入口:陕西招生考试信息网
16、安徽
报名入口:安徽省教育招生考试院
17、福建
报名入口:福建省教育考试院
18、江西
报名入口:江西省教育考试院
官网网址:http://www.jxeea.cn/
19、云南
报名入口:云南省招生考试院
官网网址:https://www.ynzs.cn/
20、广西
报名入口:广西招生考试院
21、辽宁
报名入口:辽宁招生考试之窗
22、黑龙江
报名入口:黑龙江省招生考试信息港
23、吉林
报名入口:吉林省教育考试院
24、贵州
报名入口:贵州省招生考试院
官网网址:https://zsksy.guizhou.gov.cn/
25、甘肃
报名入口:甘肃省教育考试院
26、青海
报名入口:青海省教育考试网
27、海南
报名入口:海南省考试局
28、宁夏
报名入口:宁夏教育考试院
29、内蒙古
报名入口:内蒙古招生考试信息网
30、新疆
报名入口:新疆教育考试院
31、西藏
报名入口:西藏自治区教育考试院
官网网址:http://zsks.edu.xizang.gov.cn/
二、2026年高考报名时间
2026年全国高考报名时间集中在2025年10月至11月。各省报名时间不同,下表为当前已公布报名时间的省市信息(未公布省市可参考2025年时间,并密切关注官方通知)。

1、广东:2025年11月1日-10日
原文链接:https://eea.gd.gov.cn/news/content/post_4776498.html
2、吉林:2025年10月10日-15日(网上报名)
原文链接:https://www.jleea.com.cn/site1/xiangqingye/202050/
3、辽宁:2025年10月20日-24日
原文链接:https://www.lnzsks.com/newsinfo/IMS_20250908_45143_lUKskfIePz.htm
4、湖南 :2025年10月16日-31日(不含双休日)
原文链接: https://www.hneeb.cn/hnxxg/741/744/content_4533.html
5、黑龙江 :10月14日至10月19日(每天9:00至21:00)
原文链接:https://www.lzk.hl.cn/gkpd/gkxx/202509/t20250930_19587.htm
6、天津 :2025年10月16日-25日
原文链接:https://mp.weixin.qq.com/s/Snhq_VAKOIRCk-TFEIeQaw
7、福建 :2025年10月23日至28日
原文链接:https://www.eeafj.cn/gkptgkgsgg/20250923/14230.html
8、重庆 2025年9月22日-10月14日(每天7:00-23:00)
9、上海:2025年10月13日-16日(每天8:00-21:00)、10月17日(8:00-16:00)
原文链接:https://www.shmeea.edu.cn/page/08000/20250926/19771.html
10、江西 :2025年11月1日9:00—7日17:00
原文链接:
http://www.jxeea.cn/jxsjyksy/tzgg92/content/content_1976455084609150976.html
11、内蒙古:2025年10月20日至10月31日
原文链接:https://www.nm.zsks.cn/kszs/ptgk/ggl/202509/t20250930_46057.html
12、河南:拟于2025年10月下旬开始
原文链接:https://www.heao.com.cn/path/HNptgz/202509/723803353587781.shtml
关于“补报名”:
错过正式报名时间的考生,部分省份会组织补报名,但机会有限,切勿依赖。
湖南:明确取消补报名,逾期不再受理;
上海:第一次补报名在2026年1月底,第二次在4月上旬;
江西:补报名时间为2026年2月25日9:00 - 27日17:00;
福建:统一在2026年4月下旬进行;
其他省市:暂未公布安排,考生务必在正式报名期内完成报名。
三、2026年高考报名流程
各省市报名具体操作顺序可能略有不同,但整体遵循以下五个核心阶段。
(一)注册登录
在报名系统开放后,考生使用身份证号、姓名等进行初始注册并设置安全密码。
(二)资格初审
考生需向所在高中阶段学校或县(市、区)招生办公室提交身份证、户口簿、学籍学历等符合当地报考条件的证明材料进行初步审核。经初核后符合当地高考报名条件的考生,由报名点派发考生号。
(三)网上报名
1、签订承诺书:认真阅读报考须知,签订《考生诚信考试承诺书》;
2、录入个人信息:包括个人身份信息、家庭信息、报考科目(物理/历史类等)、联系方式等;
3、上传材料:采集照片并上传身份证、户口簿等证明材料。
注:照片采集有现拍现传与自己准备照片上传两种形式,不能修图与美颜。自备的照片须按系统要求的像素、格式和大小进行上传。
(四)网上缴费
信息填写完毕并确认无误后,考生需通过系统提示缴纳报名考试费,缴费成功才代表报名生效。
(五)现场确认
考生在规定时间内携带本人户口簿、有效居民身份证、学籍和实际就读证明等相关报名材料原件和复印件到市县招生办公室指定的报名点进行现场签字确认。(包括确认报名资格、校对和核准报考信息等)
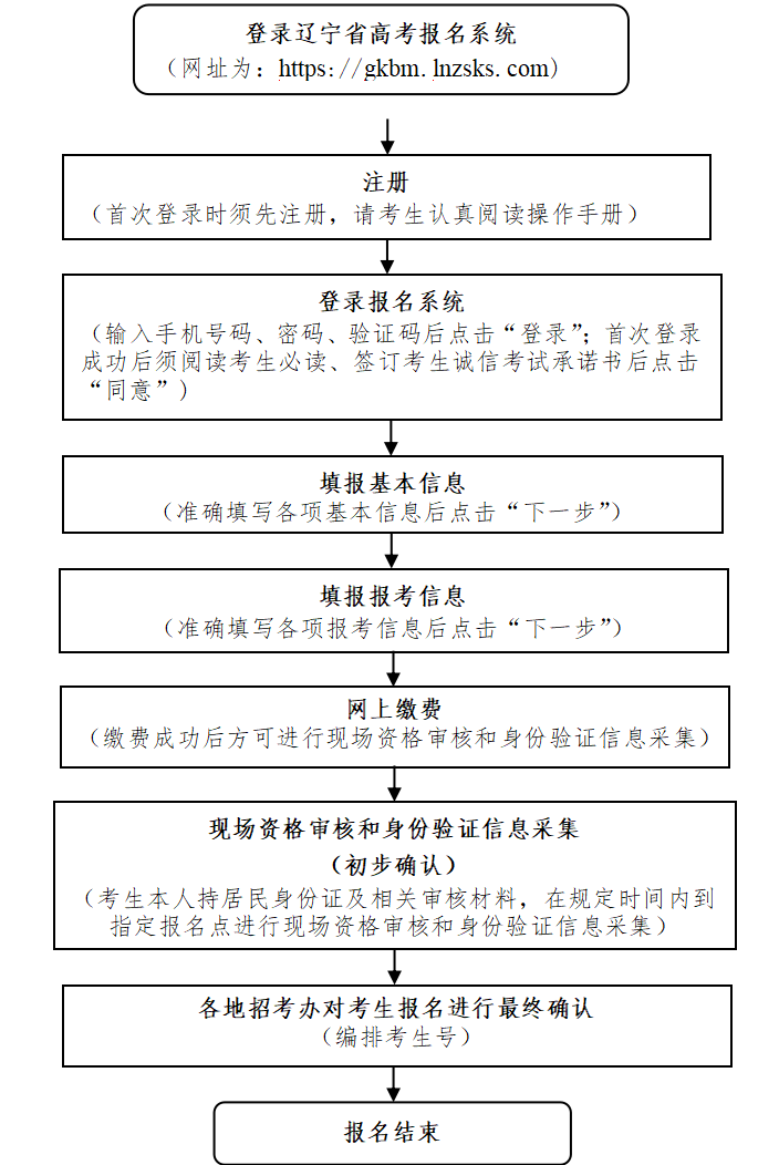
2026年辽宁省高考报名流程参考:

四、高考报名核心注意事项
(一)牢记时间节点,切勿拖延
高考报名、网上缴费以及现场确认均有严格的时间限制,逾期通常不予办理,除非本省有明确的补报或补缴费政策。
1、报名缴费主要分为两种情况:
(1)报名期内缴费:网上报名与缴费时间同步,截止日期一致。例如福建省,报名与缴费均在2025年10月23日至28日完成。
(2)报名后缴费:报名时间截止后另有单独的缴费时间段。如吉林省,缴费时间为2025年11月8日—9日。
特别注意:普通类、艺术类、体育类的缴费时间在各省市可能存在差异。例如广东省三者一并缴纳;而湖南省则分开缴纳,艺术类、体育类统考缴费在2025年11月3日至10日,普通类缴费则安排在2026年4月13日-5月8日。
2、现场确认:通常在报名时间截止后的1-2周内进行
以下是目前部分省市已公布的时间安排:

(二)备齐报名材料,避免遗漏
报名前记得提前准备好以下通用必备材料:
注:随迁子女、异地考生、申请政策加分等特殊考生还需按本省要求准备额外证明材料。
1、身份证明:本人有效的二代居民身份证原件及正反面复印件(确保身份证在2026年9月30日后仍在有效期内,过期或遗失立即补办)。
2、户籍证明:户口簿原件及复印件(首页、户主页、父母或监护人页、考生本人页)。
3、学历证明:
应届生:由所在学校出具的学籍证明
往届生:高中毕业证书原件及复印件
4、个人证件照:近6个月内拍摄的一寸(或二寸)免冠彩色证件照,通常要求白底或蓝底。特别注意,电子版和纸质版必须为同一版照片。
(三)核对个人信息,确保无误
考生需按报名系统提示如实填写个人信息(包括基本信息、户籍信息、学籍信息、报考类别等),这些信息将作为高校录取和学籍注册的依据,每一项内容都需反复核对。
报名信息提交后,部分省份仅允许在规定时间内修改少量非关键信息,核心信息(如姓名、身份证号、户籍地址)一旦确认提交,通常无法更改。
(四)核查高校学籍,及时办理注销
复读的往届生报名前必须主动核实并确保自己无高校在籍或保留的入学资格。若曾被大学录取,则须提前联系相关高校完成学籍注销手续,否则报名结果将受到影响。
(五)研读本省政策,规避信息盲区
在正式报名开始前,强烈建议考生仔细阅读本省市教育考试院官方发布的报名通知,主动了解当前最新的政策与变化。
必看重点包括但不限于:
1、报名条件:特别是对于户籍、学籍年限的要求;
2、政策优惠:各类加分政策、国家/地方专项计划的申请资格与条件;
3、新增材料:招生简章是否有新增材料要求;
4、报考类型:明确普通类、艺术类、体育类的报考流程与区别;
5、特殊考生:如随迁子女、外来务工人员子女等,需重点关注资格审核的提前申请时间节点。
高考报名是对考生责任心和细致度的一次重要检验。信息填报的准确无误、时间节点的精准把握、材料准备的周全齐备,每一点细微之处都可能影响报名结果。各位考生及家长务必以严谨审慎的态度对待每一个步骤,提前研读本省政策,反复核对关键信息,规避潜在风险。