2023年长郡十八校高三联考将于3月16日开考,此次考试非常重要,本文圆梦志愿小编正在陆续收集2023长郡十八校联考各科试题及参考答案,包括理综试卷及答案、数学试卷及答案、语文试卷及答案等,供考生参考,以便于估分,查漏补缺,请大家持续关注本文或高考100网站。
2023长郡十八校高三联考考试科目有语文、数学、英语、物理、化学、生物、政治、历史、地理等9门学科,希望同学们经过此次联考,找寻知识的不足,及时填补空缺,不断进步。本文将公布2023长郡十八校联考生物试卷及答案解析汇总。
2023长郡十八校联考各科试卷及答案汇总:https://www.gk100.com/read_125101762.htm(点击或复制链接即可查看)
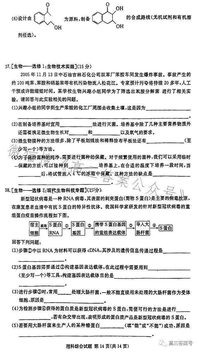
一、2023长郡十八校高三联考理综生物试题













二、2023长郡十八校高三联考理综生物参考答案








