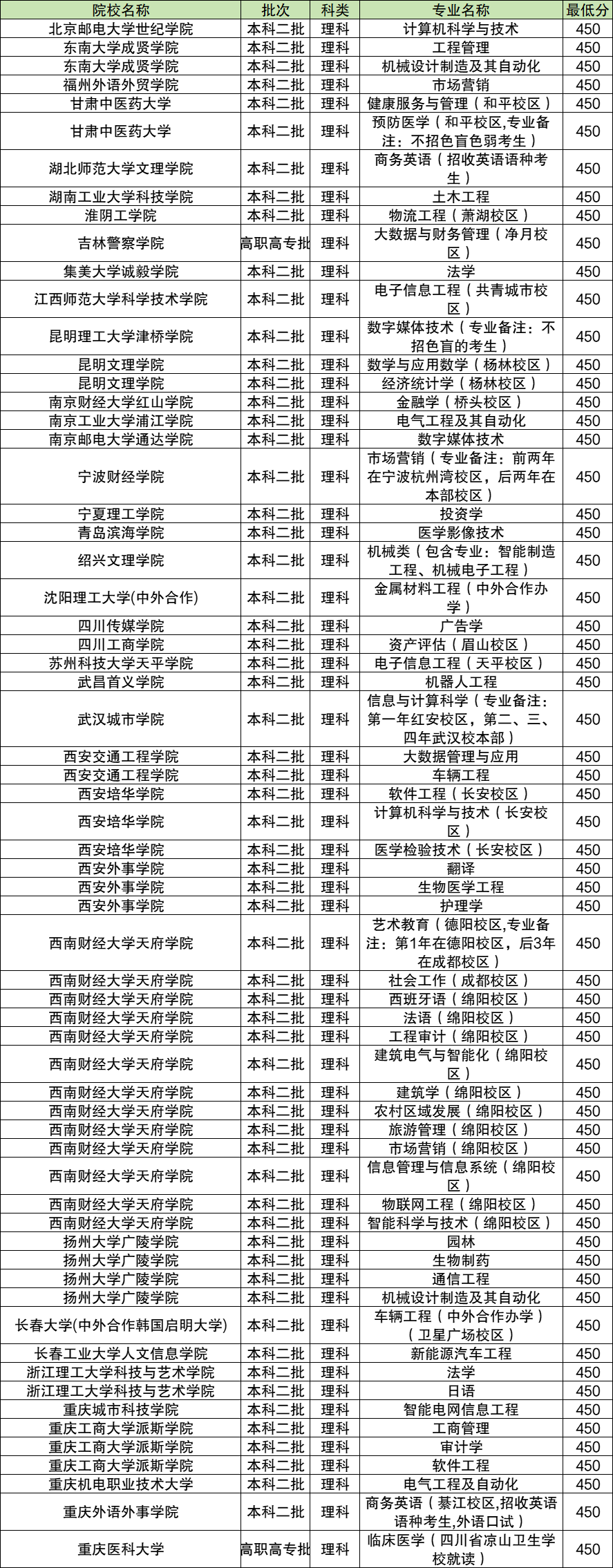
理科450分能上的专业有电子信息工程、市场营销、金属材料工程、资产评估、生物制药,本期将介绍理科450分能报考的大学,以及适合什么专业等,还会介绍部分专业的相关就业方向。

从全国大学四川省高考的分数来看,450分的理科考生能报考的专业,以及对应的学校如下表:

其中电子信息工程、市场营销、金属材料工程、资产评估、生物制药都是理科生比较常见的好就业的专业,以下为这几个专业的就业方向。
1.电子信息工程:主要学习电子产品的开发研制、评估、安装和维护技术,毕业后,能从事各类电子设备和信息系统的研究、设计、制造、应用和开发的工作。
2.市场营销:这个学科会培养具备管理、经济、法律等方面的知识和能力,掌握营销和管理学的基本理论,毕业后能在各类企、事业单位从事市场营销策划和营销管理工作。
3.金属材料工具:这个专业会学习掌握现代金属材料科学与工程等方面知识,能在冶金、材料结构研究与分析、金属材料及复合材料制备、材料腐蚀与防护及表面工程、金属材料热加工、粉末冶金材料成型等技术,毕业后,可从事生产、经营管理、工艺、设计、技术开发及科研等工作。
4.资产评估:这个专业会着重学习经济学、管理学基础理论以及资产评估理论知识,就业的方向有很多,如:会计师、信贷管理、资产/资金管理、审计专业等。
当然啦,选专业的时候,还是要根据自己的兴趣、职业规划和地区需求来综合考虑。同时,这些专业的就业前景也会随着社会和经济的发展而有所变化,所以在选择的时候,最好多听听专业人士的意见,了解一下行业趋势。