江苏地方公费师范生(含优师专项)招生计划总人数为:1529人,其中扬州大学72人、南通大学146人等。2024年江苏地方公费师范生最低录取分数线历史类543分、物理类538分,完整学校名单及录取分数线汇总如下,供参考。
一、江苏2025年公费师范生招生计划
2025年江苏公费师范生招生计划暂未公布,下面参考2024年招生计划,为大家整理部分内容供参考。
2024年江苏地方免费师范生招生计划总人数为1529人,招生学校包括江苏师范大学、江苏第二师范学院、南京晓庄学院、扬州大学、南通大学、盐城师范学院、淮阴师范学院、南京信息工程大学、苏州科技大学、泰州学院、南京特殊教育师范学院,下面为各学校招生计划人数汇总。
1.江苏师范大学:110人
2.江苏第二师范学院:352人
3.南京晓庄学院:177人
4.扬州大学:72人
5.南通大学:146人
6.盐城师范学院:165人
7.淮阴师范学院:191人
8.南京信息工程大学:106人
9.苏州科技大学:124人
10.泰州学院:63人
11.南京特殊教育师范学院:20人
江苏公费师范生招生专业包括:地理科学、汉语言文学、化学、教育技术学、历史学、生物科学、数学与应用数学、思想政治教育、物理学、小学教育、学前教育、英语。
招生专业各校具有差异,具体请以2025年考试院最新公布的招生计划为准。本文也会关注相关消息,及时为大家整理更新。
二、江苏公费师范生录取分数线是多少
1、历史类:最低543分
2024年江苏地方公费师范生历史类录取分数线区间是543分到604分,收分最低的学校为江苏第二师范学院,对应专业组为01专业组(定向连云港市灌云县);收分最高的学校为苏州科技大学,对应专业组为01专业组(定向苏州市常熟市)。
2、物理类:最低538分
2024年江苏地方公费师范生物理类录取分数线区间是538分到640分,收分最低的学校为江苏第二师范学院,对应专业组为13专业组(定向连云港市灌云县);收分最高的学校为南京信息工程大学,对应专业为化学(定向南京市浦口区)。
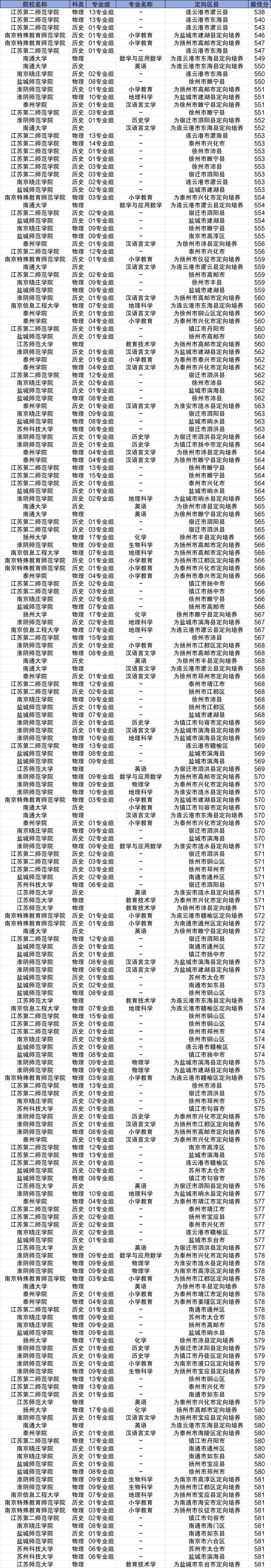
下面是2024年江苏公费师范生各学校最低分数线及专业(定向区县)汇总:
江苏师范大学最低分数线:历史类571分、物理类560分;历史类最低分专业为英语(定向淮安市涟水县);物理类最低分专业为教育技术学(定向扬州市高邮市)。
江苏第二师范学院最低分数线:历史类538分、物理类543分;历史类最低分专业组为01专业组(定向连云港市灌云县);物理类最低分专业组为13专业组(定向连云港市灌云县)。
淮阴师范学院最低分数线:历史类551分、物理类551分;历史类最低分专业为小学教育(定向扬州市高邮市)、物理类最低分专业为地理科学(定向盐城市建湖县)。
南京特殊教育师范学院最低分数线:历史类546分、物理类554分;历史类最低分专业为小学教育(定向盐城市建湖县)、物理类最低分专业为小学教育(定向泰州市兴化市)。
南京晓庄学院最低分数线:历史类550分、物理类555分;历史类最低分专业组为02专业组(定向连云港市东海县)、物理类最低分专业组为09专业组(定向徐州市睢宁县)。
南京信息工程大学最低分数线:物理类560分;物理类最低分专业为地理科学(定向连云港市东海县)。
南通大学最低分数线:历史类550分、物理类549分;历史类最低分专业为英语(定向连云港市东海县)、物理类最低分专业为数学与应用数学(定向连云港市东海县)。
苏州科技大学最低分数线:历史类575分、物理类563分;历史类最低分专业组为01专业组(定向镇江市句容市)、物理类最低分专业组为06专业组(定向宿迁市泗洪县)。
泰州学院最低分数线:历史类551分、物理类560分;历史类最低分专业为汉语言文学(定向徐州市睢宁县)、物理类最低分专业为小学教育(定向泰州市兴化市)。
盐城师范学院最低分数线:历史类553分、物理类550分;历史类最低分专业组为02专业组(定向盐城市建湖县)、物理类最低分专业组为08专业组(定向徐州市睢宁县)。
扬州大学最低分数线:物理类566分;物理类最低分专业为化学(定向徐州市丰县)。
江苏地方公费师范生录取分数线完整版一览表(需滑动查阅):


