高考体检是每年高考招生录取中重要的环节。有些高校或专业会对考生的身体条件进行限制,如果考生不重视高考体检,很可能会影响后续的志愿填报。
那么,体检不合格会怎么样?体检不合格能参加高考吗?本文将为大家解答高考体检的问题,供大家参考。
高考体检是每年高考招生录取中必不可少的重要一环。根据省考试院通知,无论是参加夏季高考录取还是春季高考的考生都需参加高考体检。
一、高考体检结果对高考录取有何影响?
考生能否被高校顺利录取,除了自己的高考成绩和志愿选择以外,身体因素也不可忽略。有些高校或专业也会对考生的身体条件进行限制,如果考生不重视高考体检,很可能会影响后续的志愿填报。
根据《普通高等学校招生体检工作指导意见》中所列条款,眼睛视力有问题的考生,高考填报志愿分“不宜就读”和“不予录取”二种,具体如下:
(1)考生患有下列疾病,学校可以不予录取
①严重心脏病(先天性心脏病经手术治愈,或房室间隔缺损分流量少,动脉导管未闭返流 血量少,经二级以上医院专科检查确定无需手术者除外)、心肌病、高血压病。
②重症支气管扩张、哮喘、恶性肿瘤、慢性肾炎、尿毒症。
③严重的血液、内分泌及代谢系统疾病、风湿性疾病。
④重症或难治性癫痫或其他神经系统疾病;严重精神病未治愈、精神活性物质滥用和依赖。
⑤慢性肝炎病人并且肝功能不正常者(肝炎病原携带者但肝功能正常者除外)。
⑥结核病除下列情况外可以不予录取。
a.原发型肺结核、浸润性肺结核已硬结稳定;结核型胸膜炎已治愈或治愈后遗有胸膜肥厚者;
b.一切肺外结核(肾结核、骨结核、腹膜结核等)血行性播散型肺结核治愈后一年以上未复发,经二级以上医院(或结核病防治所)专科检查无变化者;
c.淋巴腺结核已临床治愈无症状者。
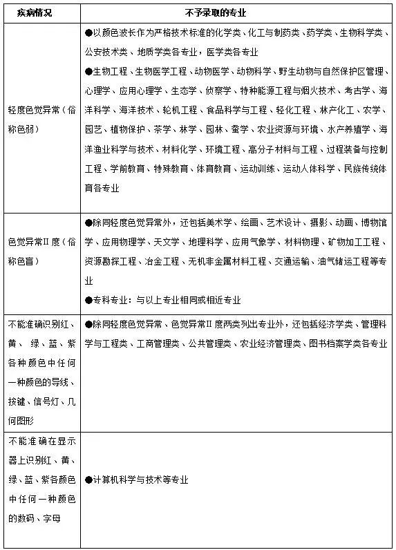
(2)考生患有下列疾病,学校有关专业可以不予录取

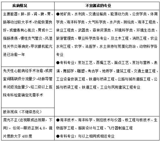
(3)考生患有下列疾病不宜就读的专业

二、体检不合格还能参加吗?
体检不合格可以参加高考,但是在高考志愿填报时会受到一定的限制。
高考体检结果有四种情况:“合格”、“不合格”、“有关专业可以不予录取”、“有关专业不宜就读”。有不少同学会问,高考体检不宜就读=不能报?高考小编认为:能报,但是最好别报!
前三种表述非常明确,最后一种是一个模棱两可的说法,特别是在《普通高等学校招生体检工作指导意见》中明确指出“学校不得以此为依据,拒绝录取达到相关要求的考生”,导致部分家长抱有幻想、心存侥幸,一旦报考了这类专业就相当于把主动权交给了学校(部分院校在招生简章或招生章程中对个别专业有专业限制),如果学校不录取,直接面临退档,错失录取机会。这对于考生而已,存在不确定的风险较大。
三、体检不合格会被退档吗?
每年都有因体检不合格被退档的情况。
一部分是考生抱有侥幸心理,觉得学校招生专业对体检要求没那么严格;还有就是考生没有认真读高校的招生简章/招生章程,不知道所报考的专业对于身体某一方面有要求,但是自己达不到要求。
考生们应该关注两件事,一个就是招生简章/招生章程,第二件事是一定要上网上查一下《普通高等学校招生体检工作指导意见》(前文有提到意见中关于不予录取和不宜就读的专业)。在填报志愿时,认真对照这些专业要求,防止出现退档。