近日,不少院校公布了2021年招生计划,小编对全国多所知名本科院校进行了汇总,现将2021年各省普通高校高考招生计划人数公布,快来看看有没有你关注的学校吧!
如果你对志愿填报没有头绪,拿不准自己的成绩可以报哪些高校,请点击下方链接,圆梦志愿APP可以为你量身定制志愿填报方案!
圆梦志愿官方下载网站https://m.ymzy.cn/app
2021年高考招生计划人数
“双一流”高校
中山大学
根据中山大学本科招生网消息,2021年学校计划面向全国各省(区、市)招收全日制普通本科生7730人、华侨港澳台学生500人。
学校实行大类招生,今年共有18个招生大类,每个招生大类对应1-8个不等的分流院系。具体情况如下:
华南理工大学


备注:
1.各专业的考试科目(选考科目)及招生计划以考生所在地省级教育行政主管部门或招生考试机构公布为准,备注以上表中专业备注为准。
2.建筑学、城乡规划、风景园林、临床医学、医学影像学专业学制五年,其余专业学制四年。
3.专业代码、专业名称及授予学位等以教育部最新文件精神为准。
哈尔滨工业大学(深圳)
2021年哈尔滨工业大学(深圳)继续面向广东、福建等全国21个省(直辖市、自治区)计划招生1375人,计划数与2020年持平,今年首次在陕西投放招生计划。
学校继续采用“精华小大类“开展招生,共设13个招生专业(类),包含15个专业方向。
本科招生计划(“3+1+2”高考综合改革省份):


暨南大学
物理类:

历史类:

华南师范大学
2021年师范专业招生计划表:

2021年,华师师范专业计划在广东招生1968人,其余的在河北、山西、内蒙古、辽宁、吉林、黑龙江、江苏、浙江、安徽、福建、江西、山东、河南、湖北、湖南、广西、海南、重庆、四川、贵州、云南、陕西、甘肃、宁夏、新疆等省份招生。
2021年非师范专业招生计划表:
石牌校区:

大学城校区:


南海校区:

汕尾校区:

2021年,华师非师范专业计划在广东招生3888人,其余的在河北、山西、内蒙古、辽宁、吉林、黑龙江、江苏、浙江、安徽、福建、江西、山东、河南、湖北、湖南、广西、海南、重庆、四川、贵州、云南、陕西、甘肃、宁夏、新疆等省份招生。
广州中医药大学

重庆大学
广东:


福建:


厦门大学
新高考省份3+1+2:

中国人民大学


北京理工大学

东北大学秦皇岛分校
广东:

福建:



大连理工大学
广东:



大连理工大学(盘锦校区)





湖南大学

哈尔滨工业大学(威海)
广东:
福建:

同济大学
同济大学2021年招生专业(类)一览表:

哈尔滨工业大学
广东:

福建:

四川:

中国农业大学
广东:


福建:


西北工业大学
2021年西北工业大学计划招生4300人。比2020年增加100人,面向全国招生,大部分省份招生计划将有所增加,招生计划主要投向航空、航天、航海、材料、机电、信息等优势专业。
广东:


福建:


新疆大学


国防科技大学
广东:

云南大学
广东:


山东大学
广东:


福建:


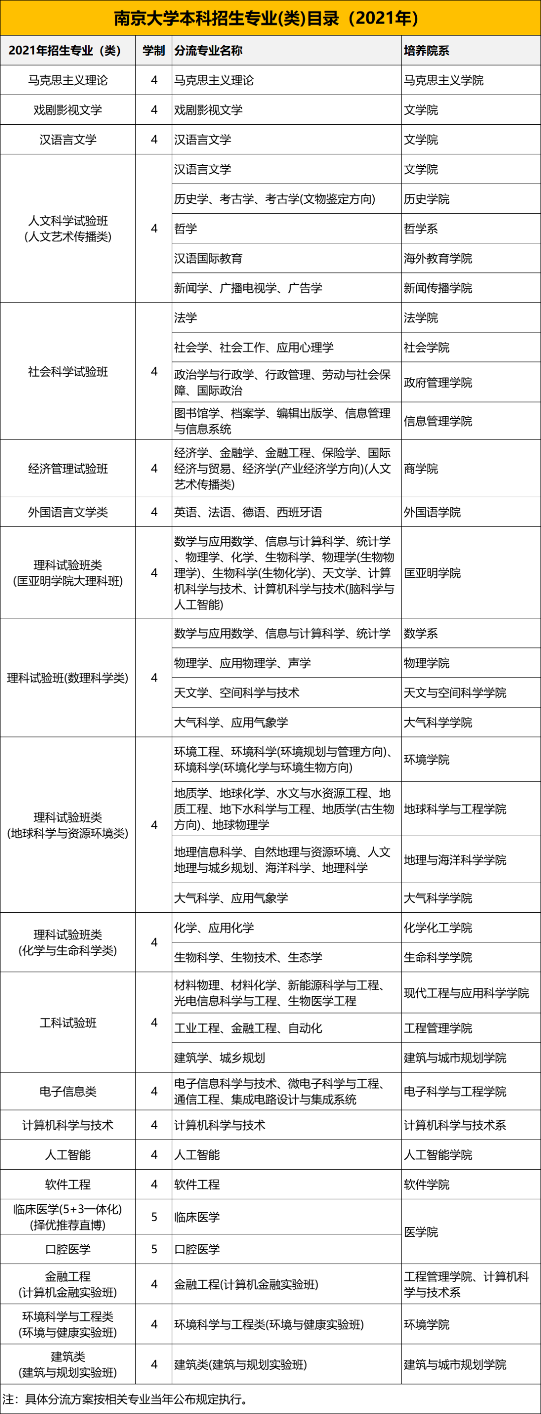
南京大学
学校2021年继续实行按专业和学科大类(以下统称“专业”)相结合的招生模式,计划面向全国招收全日制普通本科生3350人。学校根据办学发展需要继续对大类设置进行优化,2021年招生专业和分流方向以学校公布的《南京大学本科招生专业(类)目录(2021年)》为准。

电子科技大学
电子科技大学本科招生办公室主任林鹏介绍,电子科技大学今年计划在全国招生5030人,较去年增加10人。今年,由于学校提前批招生计划取消,部分特殊类型批次招生计划有所减少,因而学校在很多省份的本科批次招生计划有较大幅度的增加,这对于考生和家长来说是一个利好消息。另外,为了进一步促进教育资源公平,我校在2021年增加了国家专项和高校专项计划的招生计划,希望能为偏远山区的考生提供更多进入电子科技大学学习的机会。
北京化工大学
高校专项“圆梦计划” 各省招生专业及招生计划:

中国传媒大学
广东:

福建:

中国政法大学

大连海事大学
2021年,学校本科招生计划共4500人,面向31个省(自治区、直辖市)招生,招生批次主要集中于本科提前批和本科一批/本科普通批。
2021年起,学校部分专业开始实行大类招生。现有的55个本科专业(方向)中,40个专业(方向)将纳入自动化类、电子信息类、交通运输类等11个大类进行招生;航海技术、轮机工程(海上专业)、船舶电子电气工程、法学、英语、日语等15个专业(方向)暂不纳入大类招生;实际招生专业(类)共26个。
具体分省分专业招生计划如下:



延边大学
广东:

福建:

东北林业大学
广东:

福建:

成都理工大学
广东:

福建:

西北大学

宁夏大学




东华大学
东华大学2021年本科招生3590人,相比2020年招生总规模增加80人。2021年新增了5个本科招生专业和2个双学士学位专业,分别是人工智能、智能科学与技术、智能制造工程、大数据科学与技术、供应链管理专业、 “纺织工程+产品设计”双学士学位、“环境工程+工商管理” 双学士学位。
中国人民公安大学


上海财经大学
2021年学校招生计划总体保持稳定,并结合国家战略部署,在全国超过1/3的省市区增加了分省招生计划,为考生们提供更多报考机会。同时根据学生就读意愿,进一步增加了热门专业的投放比例。
在招生专业方面,2021年总体上优化了专业设置,数据科学与大数据技术(理学)专业调整为按照“统计学类”大口径招生,学生入校之后再根据意愿等进行专业分流。社会学专业,调整为社会学(经济社会学)口径招生,重视学科的交叉,培养复合型人才。
中国美术学院
中国美术学院2021年计划招收本科生1823 名(面向浙江省招收「三位一体」综合评价本科生70名 ,具体见学校另行公布的招生章程),最终招生名额以教育部批准的计划数为准。具体为:

*注:
①各专业(类)中所包含的专业方向详见第四章的「三、2021年按专业大类招生的专业方向」。
②书法学(书法与篆刻)专业中计划「+1」指1名2020年招生2021年入学的新疆预科生计划。
③工业设计专业拟面向浙江省、江苏省、福建省、广东省、上海市招生,其中浙江省拟计划招收50人,省外拟计划招收35人。
天津医科大学


河海大学
2021年学校面向全国31个省(区、市)招收普通本科生5310名,招生专业67个。学校统筹考虑各省考生人数、生源质量、区域协调发展等因素,结合历年招生实际情况,确定分省分专业招生计划。在各省(区、市)的专业招生计划、选考科目等要求以各省级招生机构公布为准。
江南大学
学校2021年计划面向全国招收普通本科学生5200人。按照教育部有关工作要求,根据各省(区、市)考生人数和生源质量、我校生源结构、经济社会发展需求趋势、各专业就业情况等因素,确定分省(区、市)分专业招生计划。分省(区、市)分专业招生计划以各省(区、市)招生考试机构(以下全部简称省级招办)公布为准。考生可登录江南大学本科招生网查询。
南京农业大学
经教育部批准,学校2021年本科招生计划为4500人,在全国31个省(自治区、直辖市)招生。分省分专业招生计划由各省(自治区、直辖市)招生部门公布,也可登录南京农业大学本科招生网站查询。
安徽大学
据安徽大学官网显示:安徽大学2021年在全国招生计划数8000人,在安徽省招生计划共5450人,其中文科1150,理科4300人。(不含专项计划和艺术类)

备注:预留计划20人,高水平运动队15人;专项计划只针对安徽省考生;计算机类(磬苑校区)含计算机科学与技术、软件工程专业,在磬苑校区培养;计算机类(龙河校区)含智能科学与技术、数据科学与大数据技术、网络空间安全、物联网工程、网络工程专业,在龙河校区培养;招生计划最终以考试院公布为准。
合肥工业大学
学校根据发展规划、人才培养、办学条件、就业状况等实际情况,统筹考虑各省(直辖市、自治区)高考人数、生源质量、区域协调发展及重点支持政策等因素,确定来源计划编制原则和办法,最终确定分省分专业招生计划,并报教育部审批。
2021年学校计划招收普通本科生8400人,其中合肥校区招生5700人,宣城校区招生2700人。分省分专业招生计划以教育部及各省级招生机构公布为准。
中国石油大学(北京)
2021年中国石油大学(北京)北京校本部设有22个本科招生专业(类),含33个本科专业,其中新增专业:储能科学与工程专业。
2021年本科招生专业(类)一览表:

大类招生专业详情:
地质类:含地质学、资源勘查工程专业
化工与制药类:含化学工程与工艺、能源化学工程专业
环境科学与工程类:含环境科学、环境工程
机械类:含机器人工程、机械设计制造及其自动化、能源与动力工程、过程装备与控制工程
地球物理学类:勘查技术与工程、地球物理学
数学类:数学与应用数学、统计学
经济学类:能源经济、金融学
工商管理类:含财务管理、会计学、市场营销
招生计划:
2021年中国石油大学(北京)北京校本部面向全国31个省(市、区)招生,本科计划招生2300人。

注:新疆“国家专项计划”含5个南疆计划,专业为地质类 ;高考综合改革省份不分文理;此表仅供参考,以教育部最终公布的计划数为准。
西南石油大学
广东:

四川农业大学
6月2日,学校召开招生新闻发布会,发布今年招生相关政策。2021年学校面向全国所有省(市、自治区)及港澳台招生,招生总计划较去年有所增加。尤其是在四川一本的招生数有5075人,比2020年增加225人,增幅较大。
今年招生专业上有三大变化:
一是契合时代要求,新增了1个专业。新增的数据科学与大数据技术专业,正是积极响应社会对大数据研究的需求。
二是推动内涵式高质量发展,停招了11个专业。今年共有73个本科专业招生,涵盖农学、理学、工学、经济学、管理学、医学、文学、教育学、法学、艺术学等学科门类。11个专业停止招生,分别是:包装工程、信息管理与信息系统、行政管理、政治学与行政学、烟草、水土保持与荒漠化防治、设施农业科学与工程、人文地理与城乡规划、生态学、会展经济与管理、休闲体育。“这是学校内涵式发展需求的体现,可以集中力量发展优势专业,是学校招生专业由数量向质量发展的转变。”杜彬透露,今后川农大的招生专业数量将稳定在75个左右,目前所有的本科专业都实现了硕士全覆盖,为学生的进一步深造奠定了基础。
三是积极响应国家战略需求,1个专业首次放在四川提前批招生。种子科学与工程专业将首次在四川本科提前批招生,执行本科一批省控线。这个专业是学校的老牌专业,实力雄厚,是为解决农业卡脖子种业问题,为国家粮食安全储备人才的金牌专业。
石河子大学
2021年学校招生计划总规模与去年相当,面向全国31个省(自治区、直辖市)投放本科招生计划5740人。
招生专业方面,2021年学校新增小学教育、应急管理两个本科专业。为减少考生报考专业的盲目性,同时增强学生专业学习的适应性,遵循人才成长规律,2021年石河子大学本科专业中有36个专业按照13大类进行招生,除大类招生外,还有50个本科专业按专业招生。
宁波大学
2021年计划招生4860人,较2020年增加400人,浙江省内计划招生2858人,较2020年增加200人,其中“三位一体”综合评价招生440人,普通类提前(航海类)8人,普通类2166人,艺术类117人,体育类85人,省内地方专项计划44人,中外合作办学专业(人文地理与城乡规划、旅游管理、服装与服饰设计、数学与应用数学)84人;学校今年新增两个专业,智能制造工程和传播学。
华南农业大学
广东:
提前批本科-物理类

本科批次-物理类


本科批次-历史类

本科批次-艺术类

福建:


广州大学
据广州大学校长魏明海介绍,2021年,广州大学将面向全国24个省(自治区、直辖市)招生,本科招生计划数为7580人,其中广东招生计划为6600人,招生规模持续稳定。今年,广大招生专业涵盖哲学、经济学、法学、教育学等十大学科门类,共71个,新增智能制造工程、遥感科学与技术两个招生专业。需要提醒的是,今年该校17个师范类专业均放在本科批录取。
“过去五年来,广大本科招生人数维持在7550至7580人之间。”魏明海介绍,在这基础上,广大又净引进增加了1/3的教师,精减优化了1/3的专业,为的就是办好行业产业和广东广州需要而学校又有资源保障的精品专业。
广州大学通过以“智能赋能、数字赋能”改造新工科专业,以“适应经济社会变化、适应行业产业需求、适应新科技应用”改造新文科专业,至此已有43个国家级、省级一流本科专业建设点,“加上省级优势专业、特色专业,今年优质专业的招生人数占总计划数的85%左右。”魏明海说。
此外,2021年,广大将在全体本科新生中启用新版人才培养方案,并针对优秀学子提供免试转专业机会。
佛山科学技术学院
广东省普通类计划:

广东省美术类计划:

广东省地方专项计划:

福建:

珠海科技学院

2021年学校各专业在广东省招生计划安排
深圳大学
招生计划为待审核版,最终以考试院公布为准。
全国计划总表:

广东省本科批招生计划(含分组、选考科目):

广州城市理工学院
物理+化学(理工类):

物理+化学/地理(理工类):

物理+不限(理工类):

历史+不限(文史类):

美术类:

广东医科大学
2021年广东医科大学广东省普通类本科招生计:

省外招生计划:

广东警官学院
本科批次(物理)招生计划:

本科批次(历史)招生计划:

广东省以外9省(区)本科批招生计划:


深圳技术大学

备注:
1.最终招生计划以当地省(自治区、直辖市)公布的招生专业目录为准;
2.广东、湖南、辽宁、江苏、山东为新高考改革省份,选考科目要求参见下方的分省分专业计划表;
3.山东不分文理,科类为普通类(综合改革)。艺术类专业在辽宁、陕西分别仅招艺术(历史类)、艺术(文)考生;
4.交通运输、生物医学工程、智能医学工程、应用物理学、光电信息科学与工程、药学专业不招色盲,艺术与科技、环境设计专业不招色盲色弱;
5.学费(不含书本费)按学分制收费,由专业学费和课程学分学费组成,每学年的学分学费按学生实际修读的课程总学分计算,表中所列学费为每学年平均学费。
广东东软学院
2021年招生计划(广东省)专科:

2021年招生计划(省外)本科:


2021年招生计划(广东省)本科:

广东以色列理工学院

东莞理工学院
2021年东莞理工学院普通高考计划招生4728人,其中广东省内计划招生4324人,省外计划招生404人。
2021年总体招生计划:


广东财经大学






