2024苏锡常镇一模将于3月19日开考,同学们应该很关注本次考试的答案及试卷。本期将整理2024苏锡常镇一模试题及答案汇总,包含9门科目的试题答案,供查阅。
苏锡常镇一模是江苏四市组织的大型联考,包含有苏州、无锡、常州、镇江。本次的考试科目共有9门,分别有语文、数学、外语、物理、历史、政治、生物、化学、地理,其中语文是考两个半小时,数学和外语是考两个小时,其余选考科目考75分钟。

一、2024苏锡常镇一模考试安排
2024苏锡常镇一模考试安排在3月19日开考,一共考三天。关于本次九门考试科目的具体时间安排,如下:

二、2024苏锡常镇一模试题及答案汇总
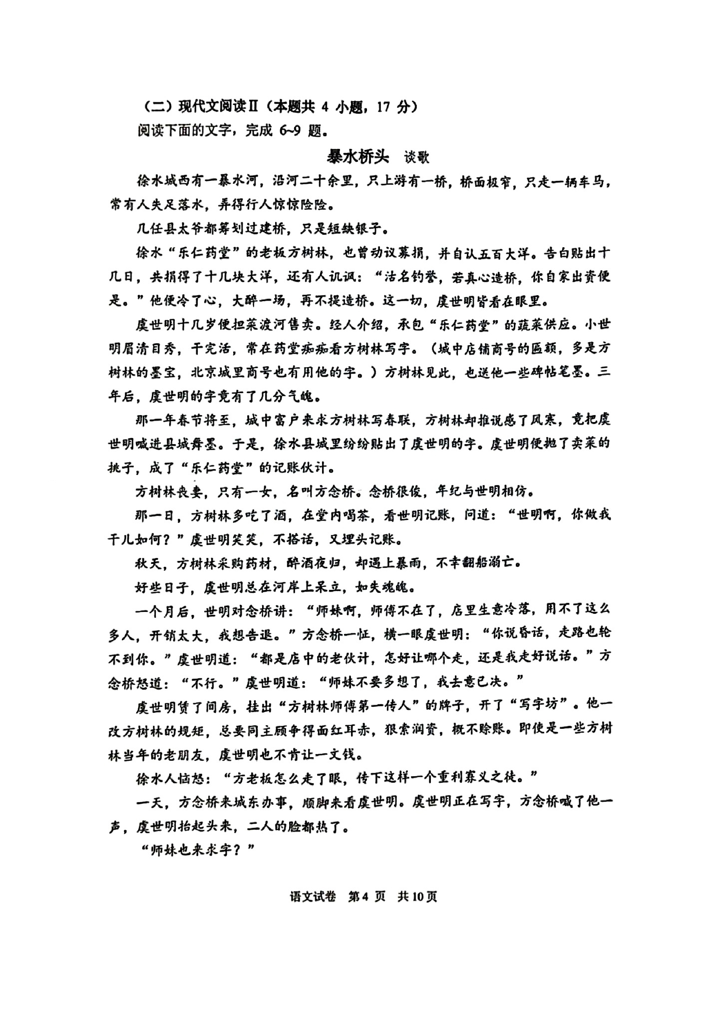
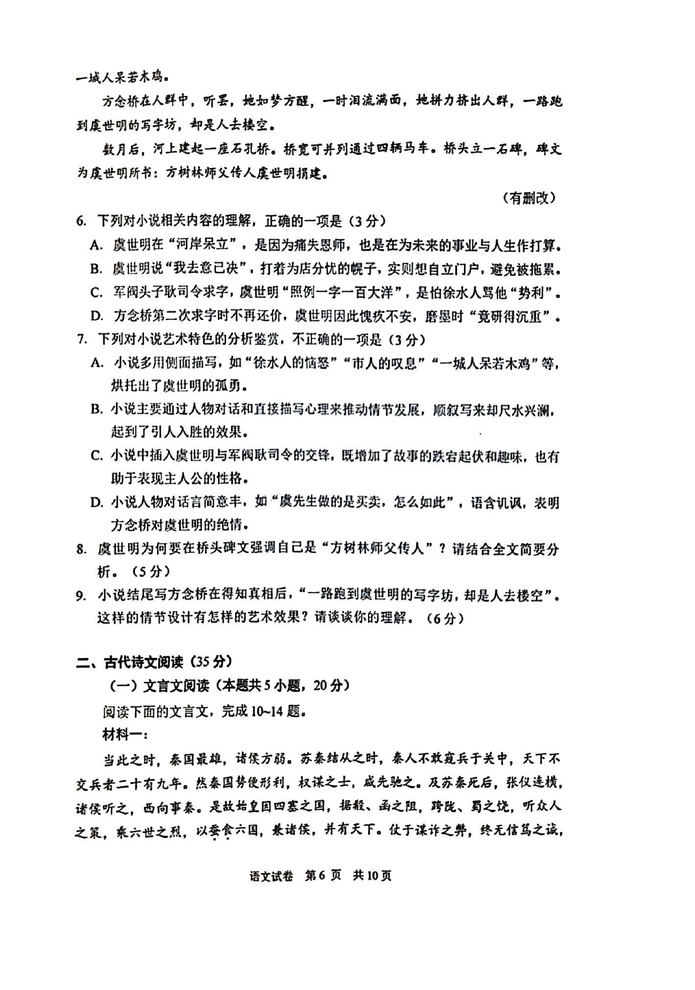
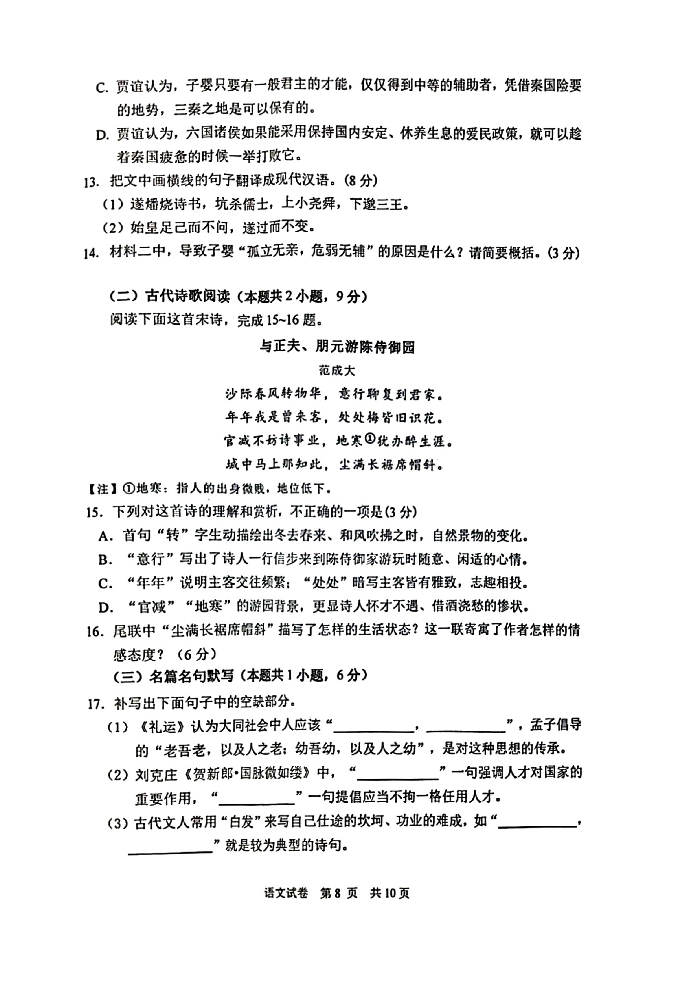
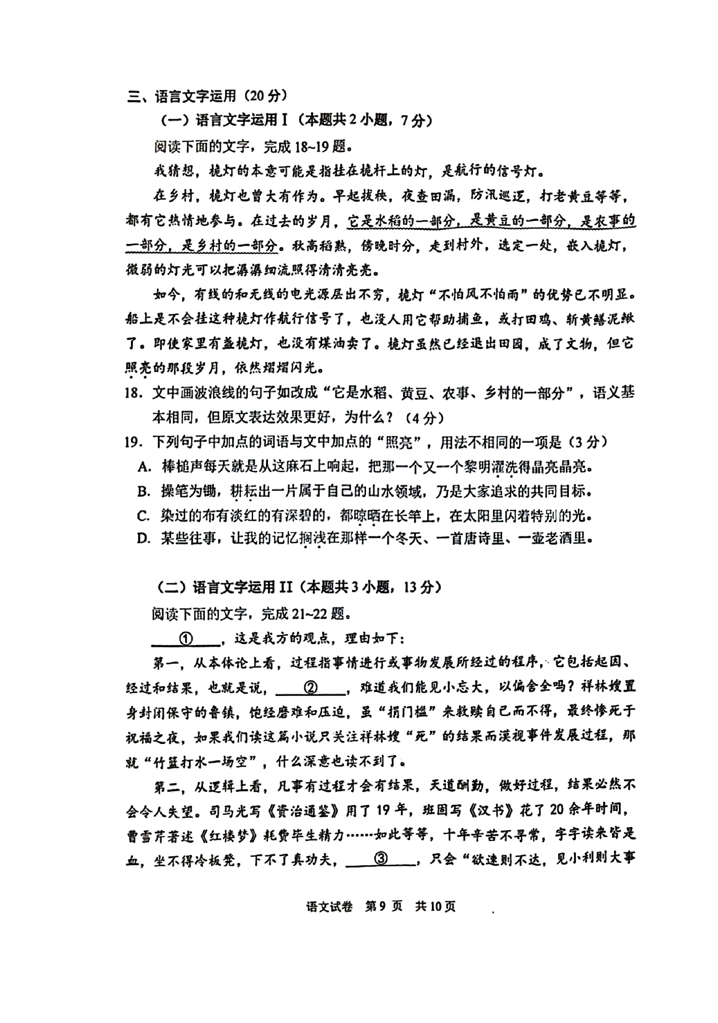
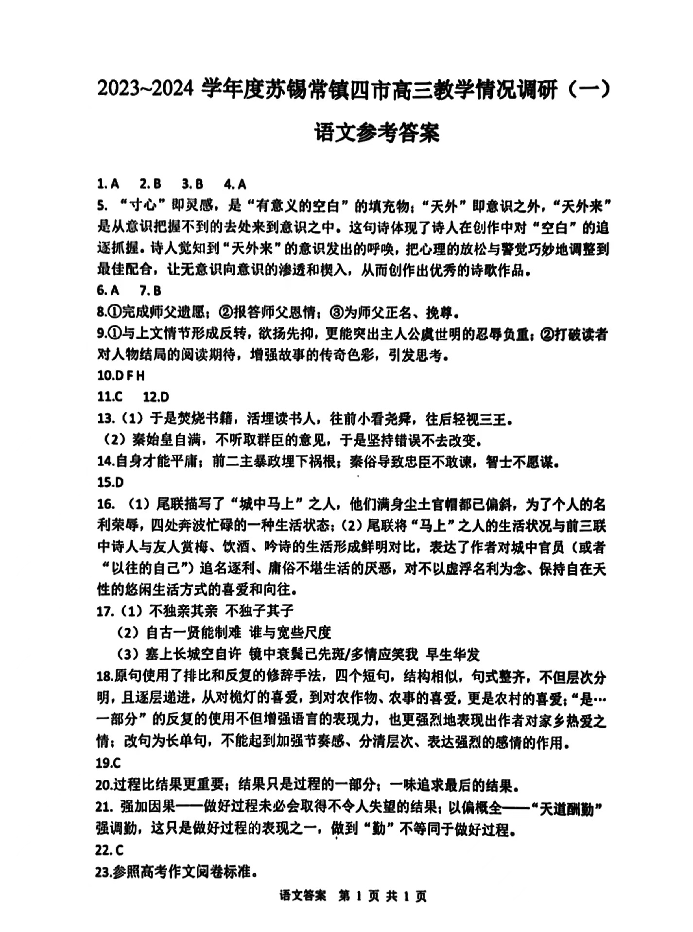
1.2024苏锡常镇一模语文试题及答案解析











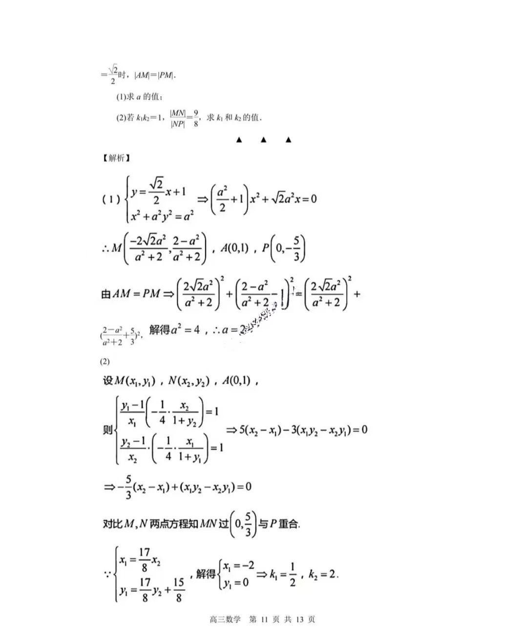
2.2024苏锡常镇一模数学试题及答案解析

















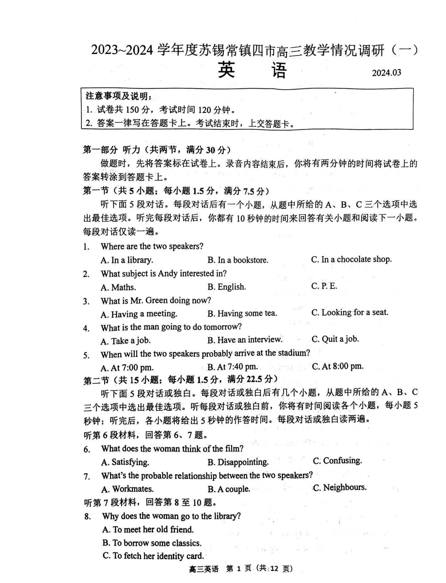
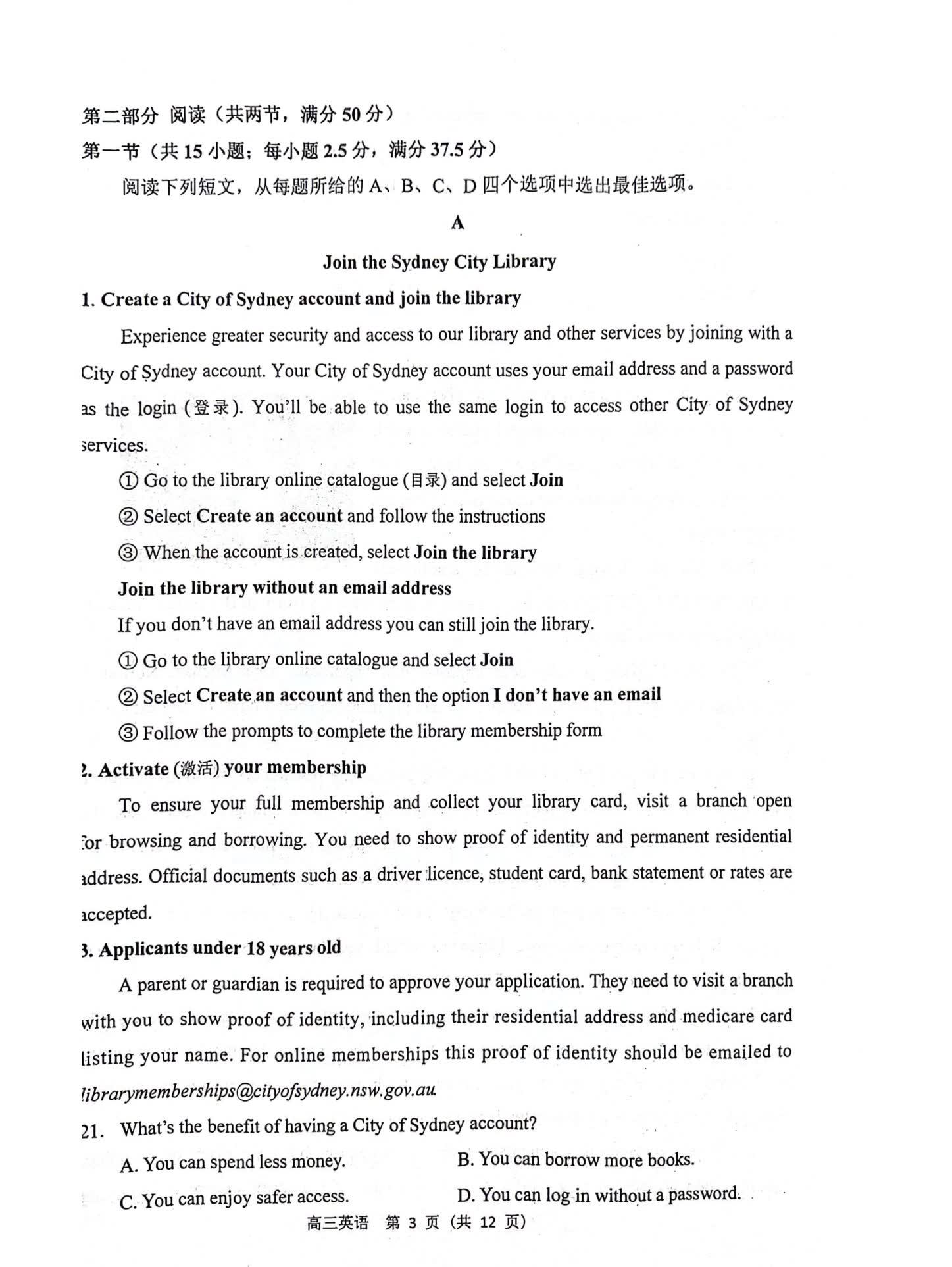
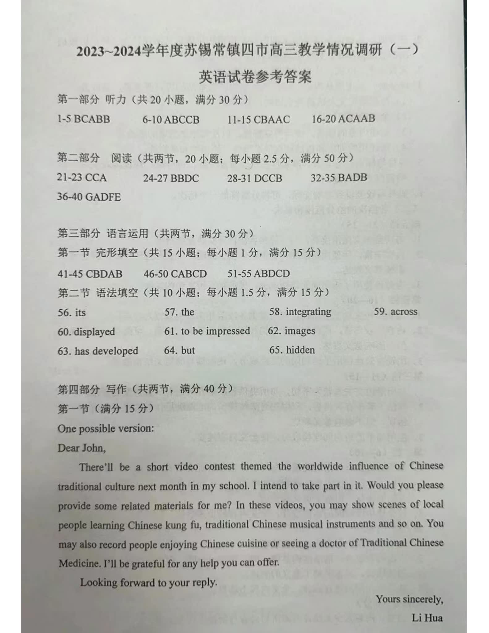
3.2024苏锡常镇一模外语试题及答案解析













4.2024苏锡常镇一模物理试题及答案解析










5.2024苏锡常镇一模历史试题及答案解析








6.2024苏锡常镇一模化学试题及答案解析








7.2024苏锡常镇一模生物试题及答案解析









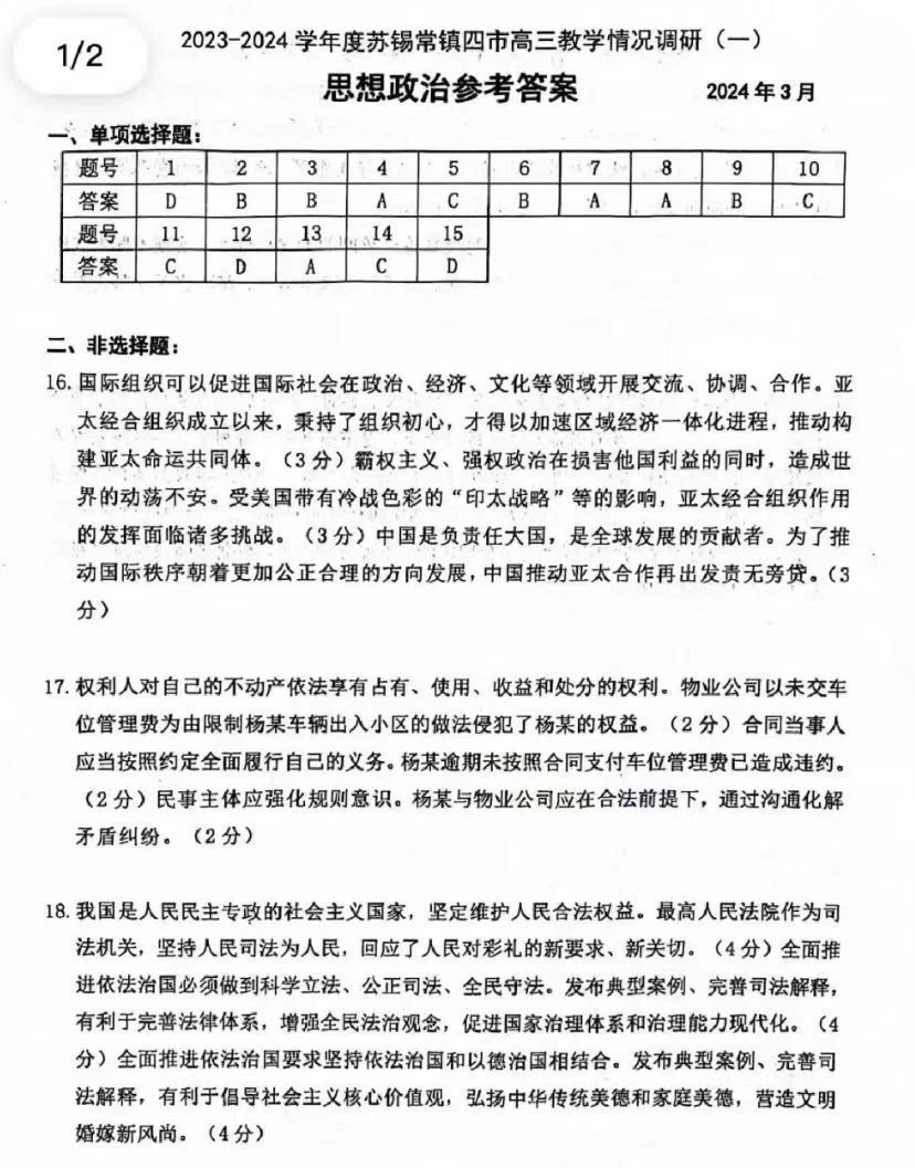
8.2024苏锡常镇一模政治试题及答案解析










9.2024苏锡常镇一模地理试题及答案解析










