2025年第五批新高考省份(8地)于1月3日-5日举行八省联考,其中生物科目的考试时间为1月5日17:00-18:15。为方便大家估分,本文将在考后为大家收集整理2025八省联考生物试卷及答案,以供各省考生查阅核对。

一、八省联考生物试卷2025答案汇总
联考省份:山西、河南、陕西、内蒙古、四川、云南、宁夏、青海
2025八省联考实际为2025新高考适应性演练测试,考试科目包含语数外、物化生、政地历,其中主科(语数外)试卷由教育部统一命制,副科(物化生政地历)试卷由各省教育考试院命制。因此生物科目原则上有8套试卷,不同地区考生需参考不同试卷。
1、2025八省联考河南生物试卷及答案









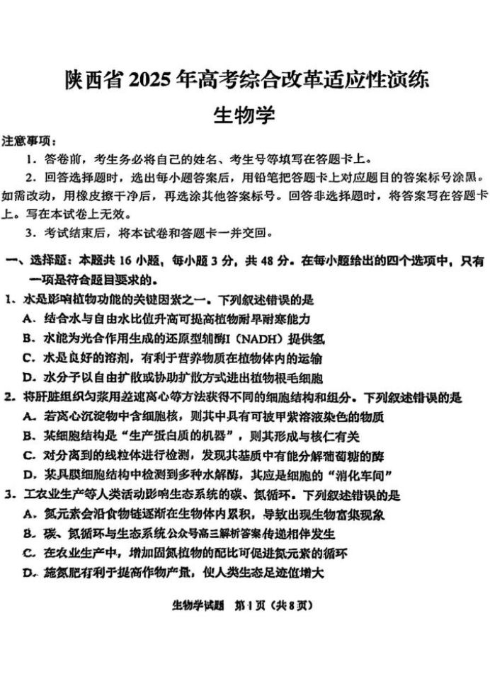
2、2025八省联考陕西生物试卷及答案(宁夏、青海、山西同卷)










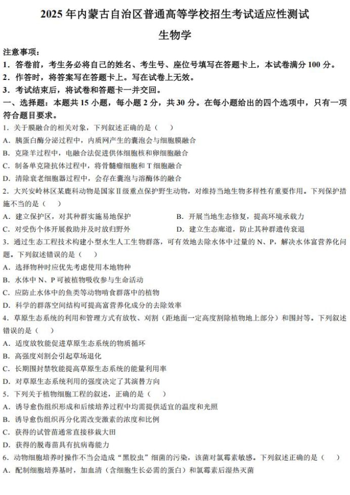
3、2025八省联考内蒙古生物试卷及答案








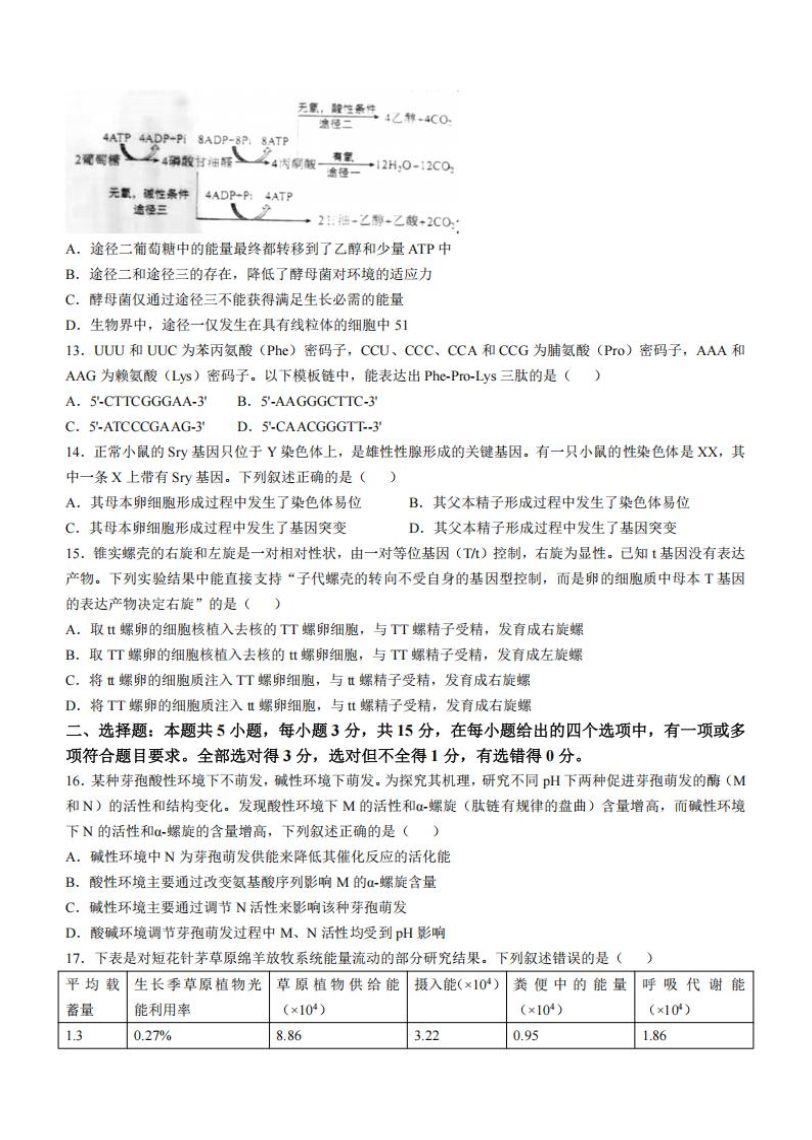
4、2025八省联考四川生物试卷及答案







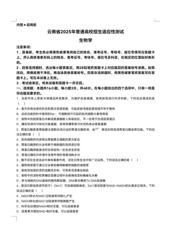
5、2025八省联考云南生物试卷及答案












二、新高考生物科目是否有赋分优势?
新高考选科中生物科目具有一定的赋分优势,主要体现在以下几点:
1、学习难度方面:生物被视为 “理科中的文科”,需要背诵和记忆的内容较多,题目计算量相对较少,学习难度相较于物理、化学较低,学生更容易取得较高的原始分,从而在赋分中占据优势。
2、竞争压力方面:对于选择理工类专业的考生,大多更倾向于物理和化学,选择生物的学生相对较少,竞争压力较小,在等级赋分中更容易获得较高的赋分。
3、专业覆盖方面:生物学科可报考的专业丰富,如生物科学、生物技术、医学、农学、生态学等,选择生物可增加专业选择的机会,也在一定程度上体现了其赋分优势。