2023大连高三双基考试将于12月29日开考,同学们应该很关注这次大连高三双基考试。本文将会整理2023大连高三双基考试各科答案及试卷详情汇总,包括语文答案及试卷详情、数学答案及试卷详情、英语答案及试卷详情,以供同学参考。希望同学们通过这份资料,对成绩进行评估后,进行查漏补缺,从而更好达到阶段考地作用,让自己离目标院校更近一步!
几乎在每个月,高三都至少会有一次阶段性考试,这是对近段时间来复习情况的检验,也能在一定程度上反应这段时间的学习状态。根据此次考试中反馈的结果,同学们要查漏补缺、着重复习,为后面的复习打好一个前提,这也是当前阶段更重要的事。目前离高考还有100多天的时间,希望同学们在这段时间摆正心态,将每个复习计划都落实到位,在明年的高考中圆梦目标院校!
2023大连高三双基考试考试将于12月29日开考,本次的考试科目一共有九门,这五门分别是语文、数学、英语、物理、化学、生物、政治、历史、地理。以下是所有的试卷及答案解析,详情如下:
一.2023大连高三双基考试各科答案及试卷详情汇总
1.2023大连高三双基考试语文答案及试卷详情
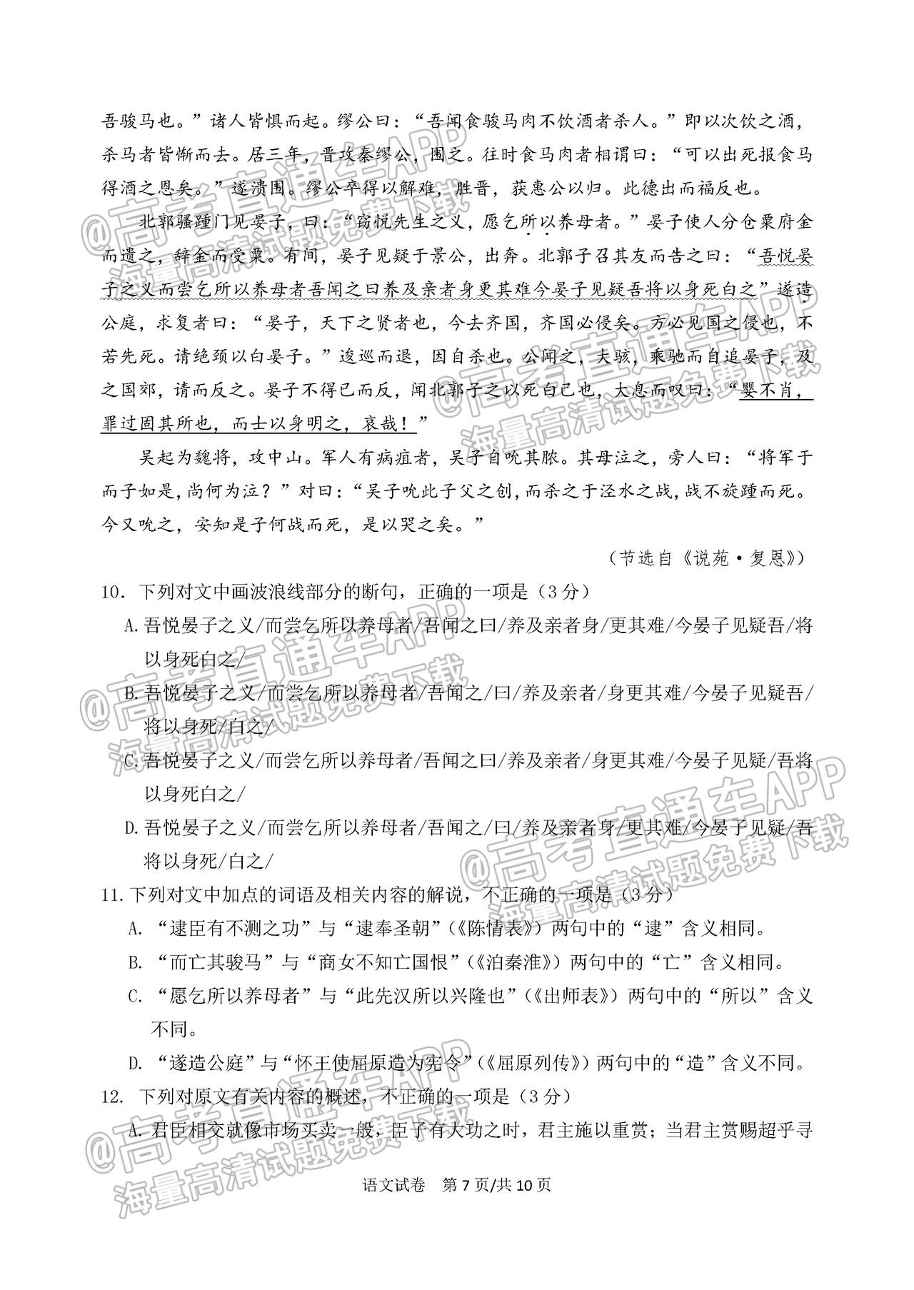
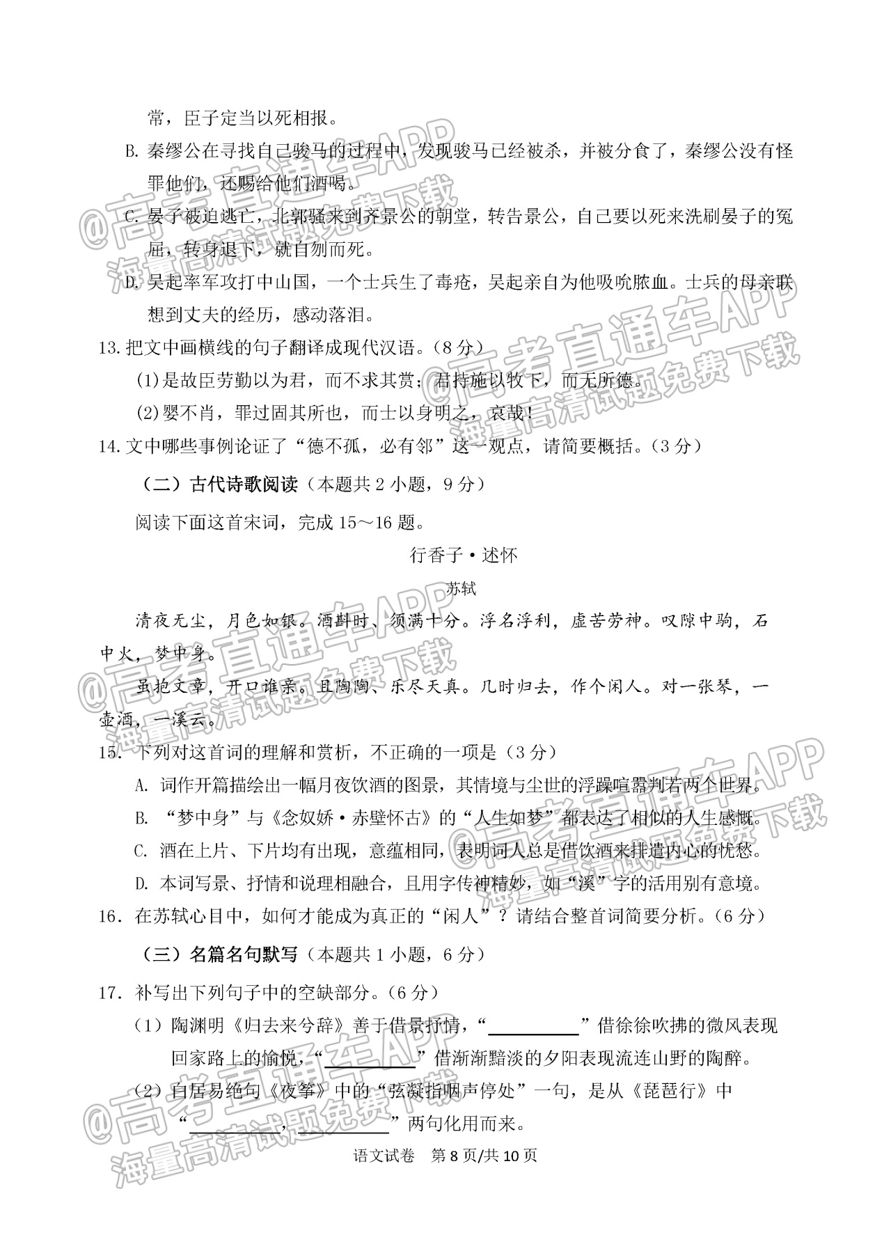
1)试卷










2)答案
2.2023大连高三双基考试数学答案及试卷详情
1)试卷






2)答案

















3.2023大连高三双基考试英语答案及试卷详情
1)试卷










2)答案
4.2023大连高三双基考试物理答案及试卷详情
1)试卷






2)答案
5.2023大连高三双基考试化学答案及试卷详情
1)试卷










2)答案


6.2023大连高三双基考试生物答案及试卷详情
1)试卷










2)答案
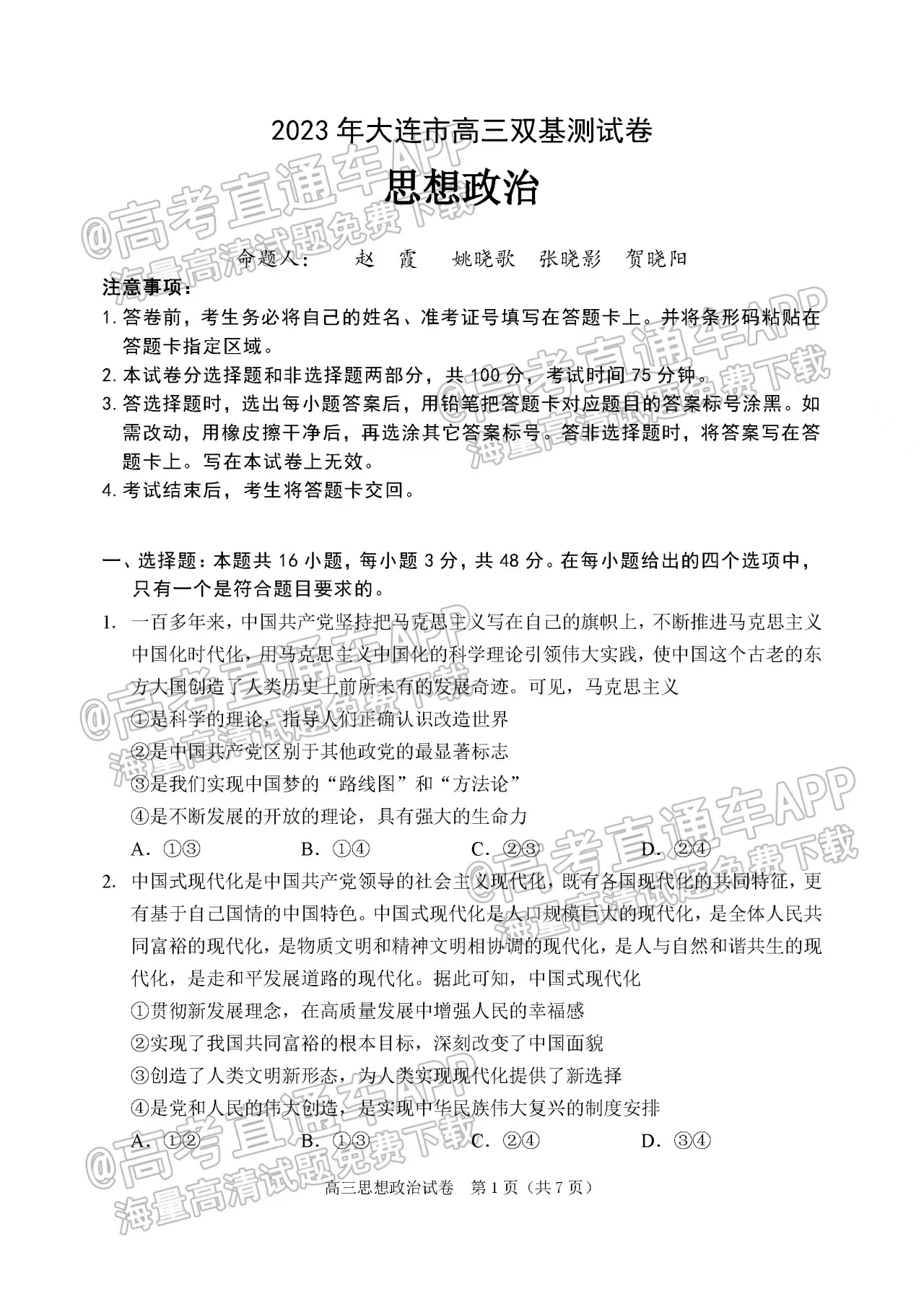
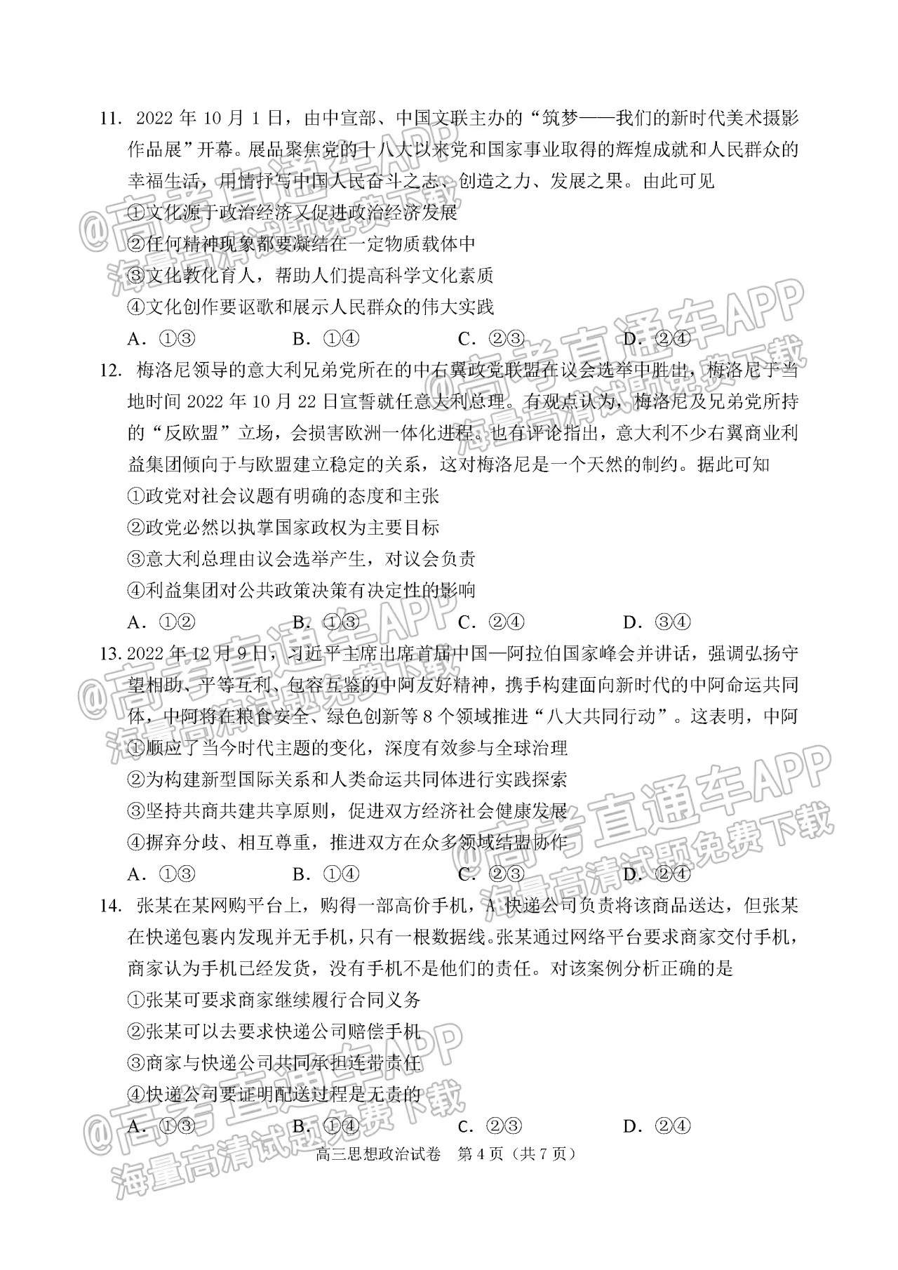
7.2023大连高三双基考试政治答案及试卷详情
1)试卷







2)答案
八、2023辽宁大连高三双基测试历史试卷及答案
1)试卷





2)答案
9.2023大连高三双基考试地理答案及试卷详情
1)试卷






2)答案
