2023年成都三诊考试将于5月8日进行,成都三诊考试结束后本文将更新成都市2023届高三第三次诊断性考试理综答案及试卷,下文为小编收集整理的2023成都三诊理综试题及参考答案。
包含成都三诊物理、化学、生物等科目考试试卷及答案解析。
成都三诊是成都乃至四川6月高考前最后一次高三大型模拟考试,也是与全国卷最接近的模拟高考,又被称为“小高考”。成都市教科院出题的诊断性考试试题基本按照全国卷出题大纲,可以很好的检验考生复习成果和全国卷背景下考生目前水平。全川约有70%考生都会参与,成都三诊将于2023年5月8日进行考试,一般来说成都三诊的难度和高考难度大致相同,所以希望大家认真对待成都三诊考试,冲刺高考。
2023成都三诊考试各科试卷及答案解析汇总:
https://www.gk100.com/read_579849397.htm
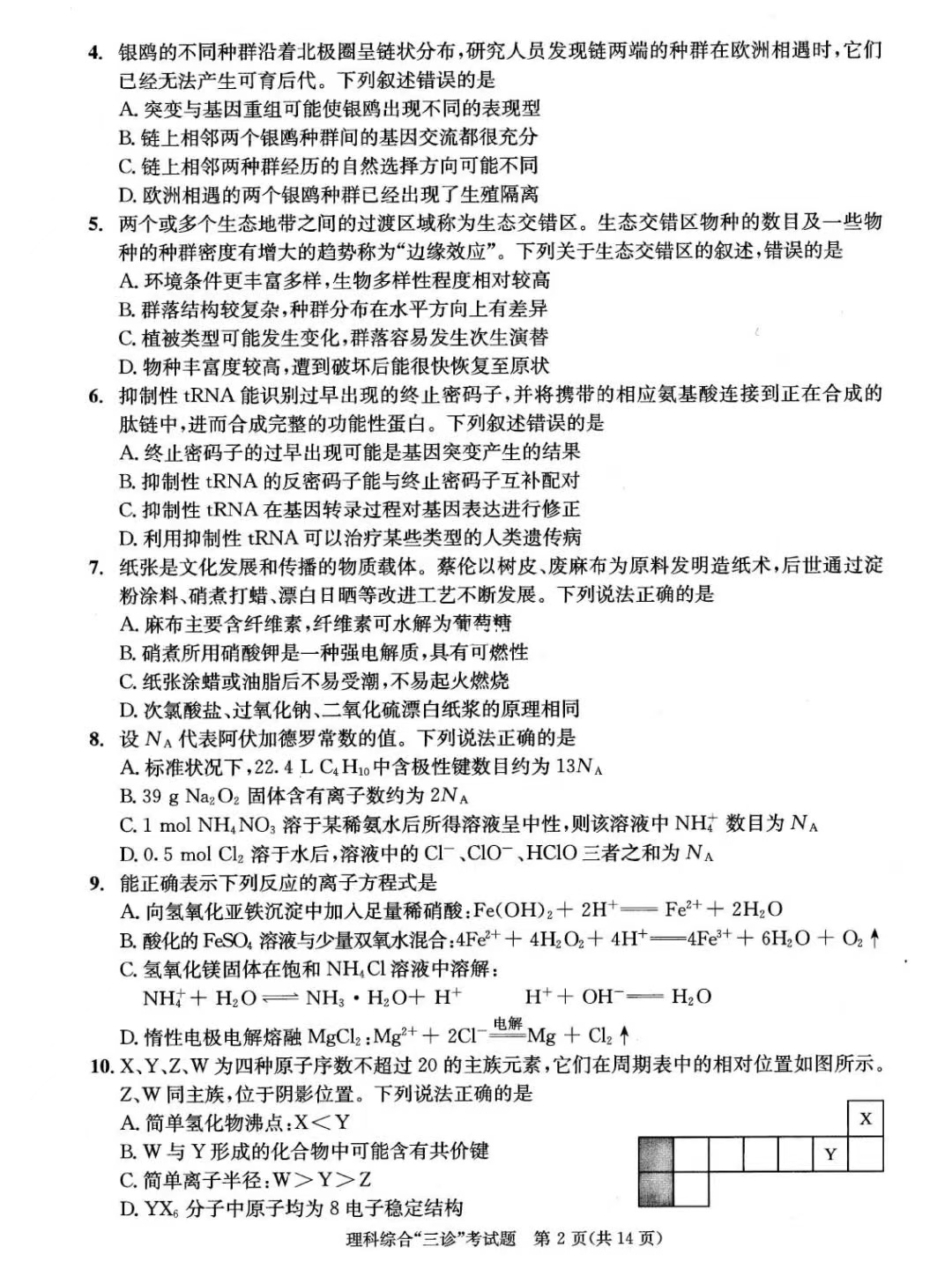
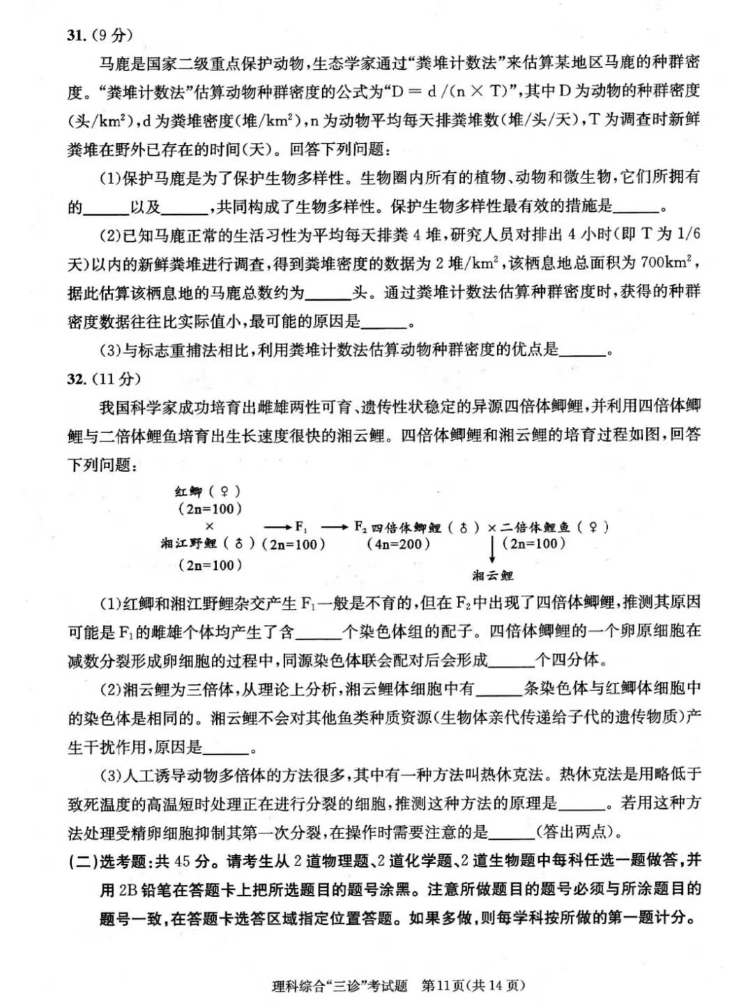
一、2023成都三诊理科综合试卷














二、2023成都三诊理科综合答案





