2023东北三省四市一模将于2023年4月11日进行考试,考试结束后本文将更新2023东北三省四市一模理综答案及试卷,下文为小编收集整理的2023东北三省四市一模理综试题及参考答案,一起来看看2023东北三省四市一模理综试卷答案吧!
2023东北三省四市一模其他科目试卷及答案解析汇总:https://www.gk100.com/read_210320041.htm(点击查看)
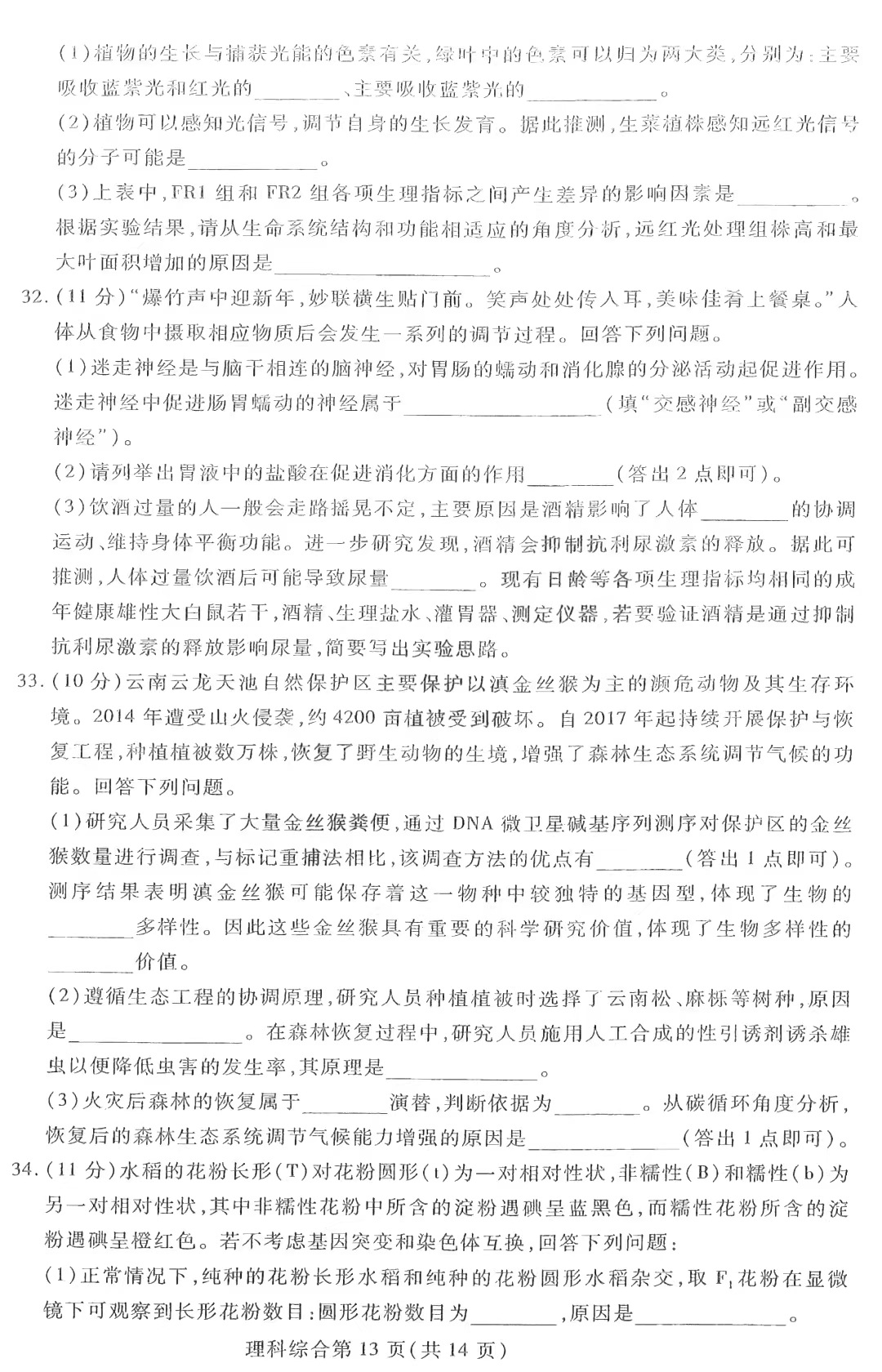
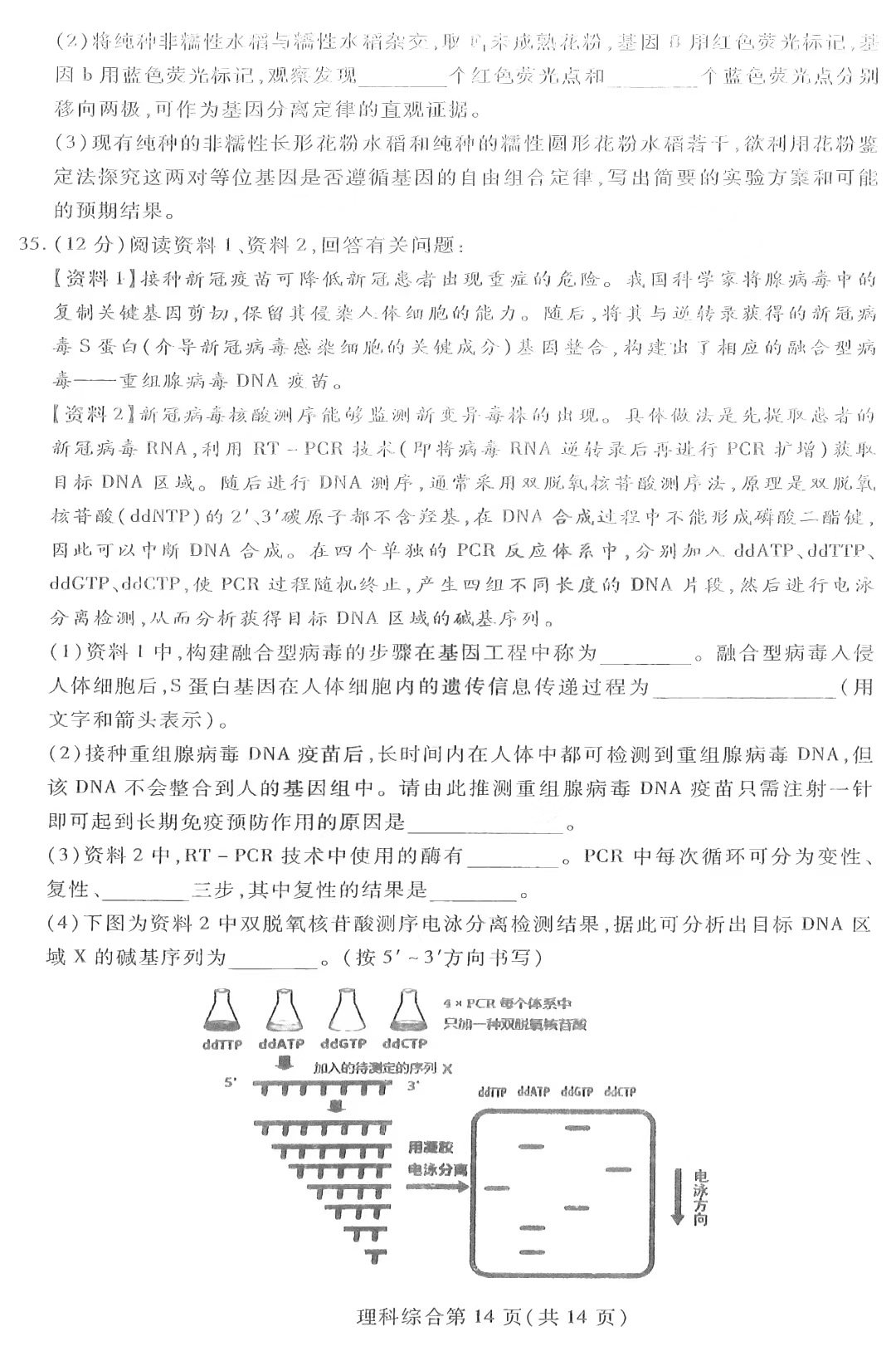
一、2023东北三省四市一模理综试卷














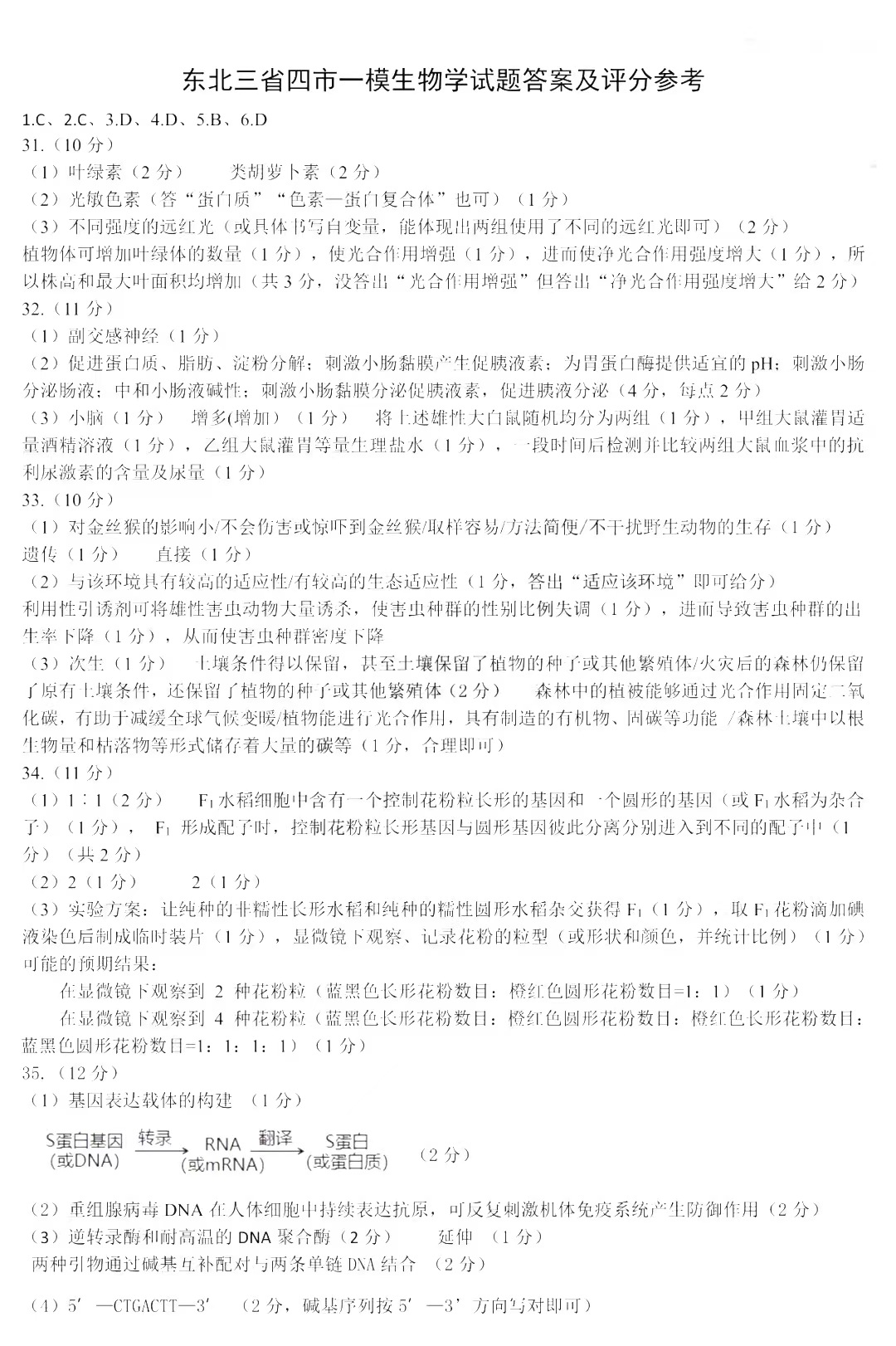
二、2023东北三省四市一模理综参考答案










佳航老师
2023东北三省四市一模将于2023年4月11日进行考试,考试结束后本文将更新2023东北三省四市一模理综答案及试卷,下文为小编收集整理的2023东北三省四市一模理综试题及参考答案,一起来看看2023东北三省四市一模理综试卷答案吧!
2023东北三省四市一模其他科目试卷及答案解析汇总:https://www.gk100.com/read_210320041.htm(点击查看)
一、2023东北三省四市一模理综试卷














二、2023东北三省四市一模理综参考答案









