作为四川省高考前最重要的模拟考试之一,成都一诊(成都市高三年级第一次诊断性考试)不仅是检验学生复习成果的“试金石”,更是预测高考趋势、调整备考策略的关键依据。
2026届成都一诊将于2025年12月22日至24日举行,本文将详细梳理考试时间、科目范围、划线标准及历年数据,为考生提供精准参考。

一、2026届成都一诊各科考试时间
根据成都市教育科学研究院发布的通知,2026届成都一诊考试为期三天,采用“3+1+2”新高考模式,覆盖语文、数学、英语及六门选考科目。具体时间安排如下:
| 日期 | 上午考试科目 | 下午考试科目 |
|---|---|---|
| 12月22日(周一) | 语文 (9:00-11:30) | 数学 (15:00-17:00) |
| 12月23日(周二) | 历史/物理 (9:00-10:15) | 英语 (15:00-17:00) |
| 12月24日(周三) | 化学 (8:30-9:45) 地理 (11:00-12:15) | 思想政治 (14:30-15:45) 生物学 (17:00-18:15) |
考试亮点:
新高考模式首秀:物理科目涵盖必修第一册至第三册及选择性必修内容,其他科目范围明确,避免盲目复习。
科目紧凑性:选考科目(化学、地理、政治、生物)集中在一天内完成,考生需提前适应时间分配。
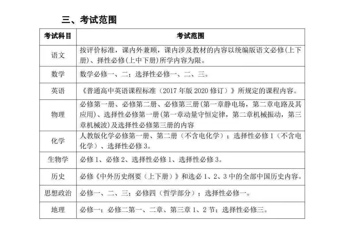
二、2026届成都一诊考试范围
各科目考试范围以国家课程标准为基础,结合成都市教学实际制定,重点如下:
语文:按评价标准,课内外兼顾,课内涉及教材的内容以统编版语文必修(上下册)、择性必修(上中下册)所学内容为限。
数学:数学必修一、二;选择性必修一、二、三。
英语:《普通高中英语课程标准(2017年版2020修订)》所规定的课程内容。
物理:必修第一册、必修第二册、必修第三册(第一章静电场,第二章电路及其应用)、选择性必修第一册(第一章动量守恒定律,第二章机械振动,第三章机械波)及选择性必修第三册的内容。
化学:人教版化学必修第一册、第二册(不含电化学);选择性必修1(不含电化学)、选择性必修3。
生物:必修1、必修2、选择性必修1、选择性必修3。
历史:必修《中外历史纲要(上下册)》和选必1、2、3中的全部中国历史内容。
政治:必修一、二、三;必修四(哲学部分);选择性必修一。
地理:必修一;必修二第一、二章、第三章1、2节:选择性必修三。

备考建议:
针对薄弱环节开展专题突破,如数学立体几何、英语完形填空。调整作息模拟高考时段,上午强化文科综合训练,下午专注理科思维激活。
三、成都一诊历年分数线
1、2026届成都一诊分数线
物理类:高线470分、中线375分;
历史类:高线485分、中线415分。

点击可查看:2026成都一诊一分一段表
2、往年成都一诊分数线
2025年成都参加的是八省联考,这里仅收集到2024年、2023年成都一诊分数线情况。详情如下:
2024届成都一诊分数线
文科:高线490分、中线415分
理科:高线460分、中线370分
2023届成都一诊分数线
文科:高线495分、中线415分
理科:高线435分、中线340分

3、一诊成绩的实战价值与备考策略
(1)诊断功能:定位薄弱环节
一诊是高考前的“体检报告”,考生需通过分数分析:
单科排名:对比全市一分一段表,明确学科优势。
总分位次:结合目标院校历年录取位次,调整冲刺策略。
错题归因:区分知识性错误(如公式记错)与策略性错误(如时间分配不当)。
(2)备考策略:分层次突破
高分段考生(全市前10%):聚焦压轴题创新解法,强化综合题训练。
中分段考生(全市10%-50%):夯实基础题,提升中档题得分率。
低分段考生(全市后50%):主攻必修模块核心考点,放弃偏题怪题。
(3)心理调适:避免“一诊定终身”误区
一诊成绩≠高考结果,考生需保持:
客观认知:一诊难度通常高于高考,分数波动属正常现象。
动态调整:根据一诊反馈优化复习计划,如增加弱科练习时长。
压力管理:通过运动、倾诉等方式缓解焦虑,保持备考节奏。