2023年浙江温州高一期末统测将于2月1日开考,各科试卷及答案将在考后更新,在本文圆梦志愿小编整理了2023温州高一期末统测语文、数学、英语、物理、化学、生物、政治、历史、地理等九门学科试卷及答案汇总,供大家参考,请大家持续关注本文或高考100网站。
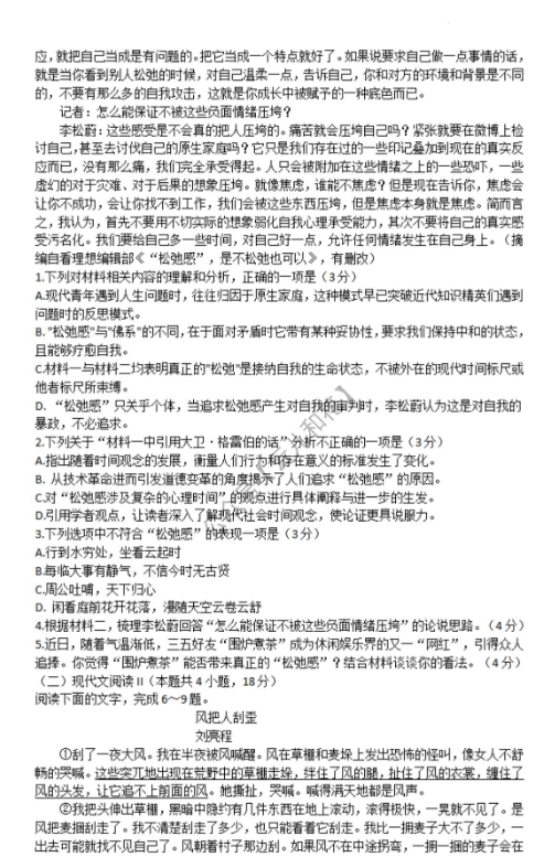
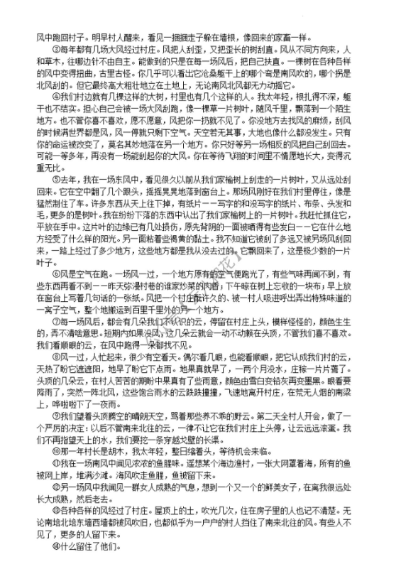
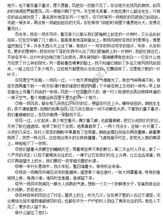
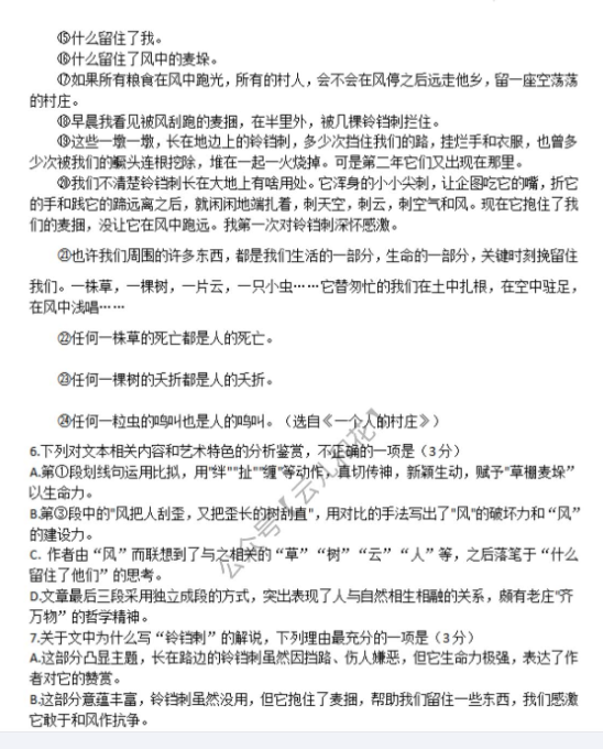
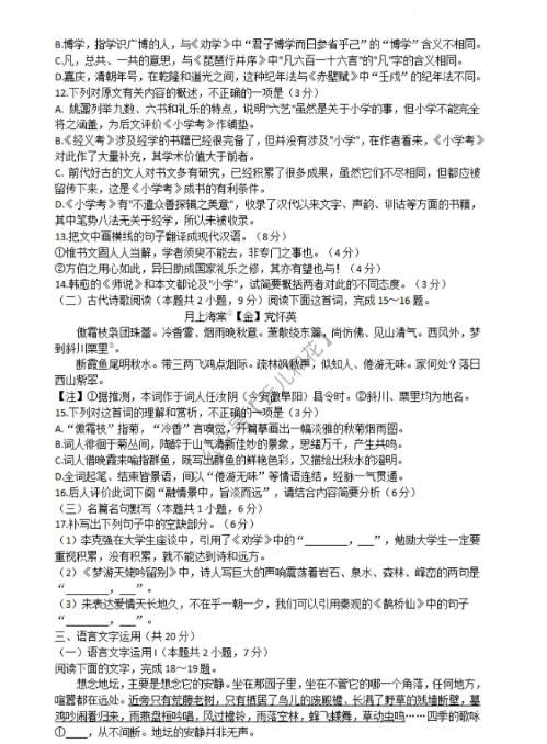
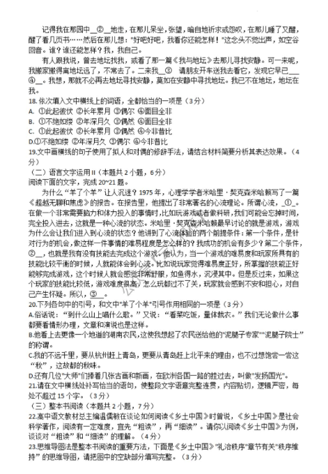
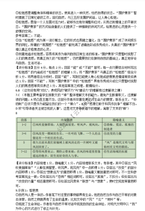
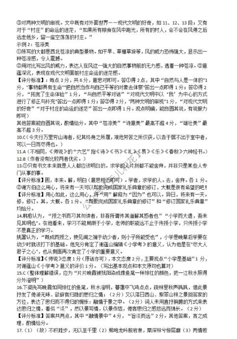
一、2023温州高一期末统测语文试卷及答案












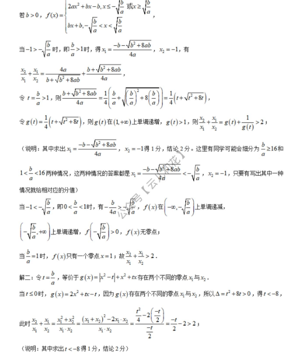
二、2023温州高一期末统测数学试卷及答案










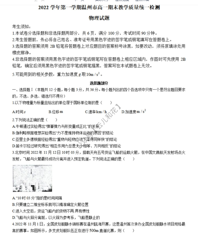
三、2023温州高一期末统测物理试卷及答案











四、2023温州高一期末统测化学试卷及答案













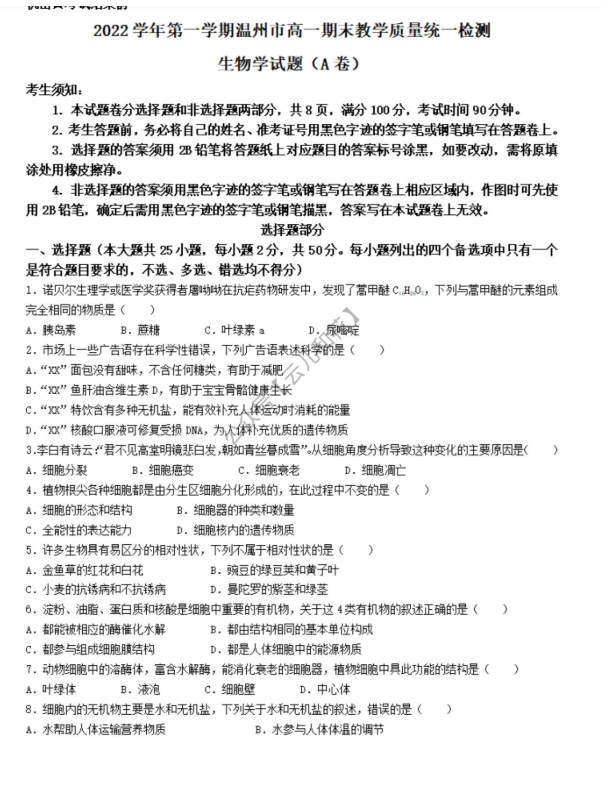
五、2023温州高一期末统测生物试卷及答案








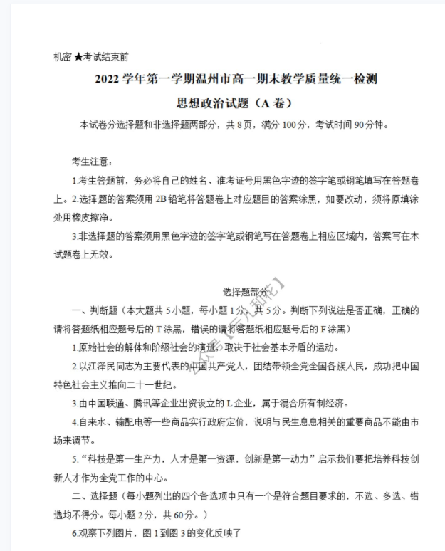
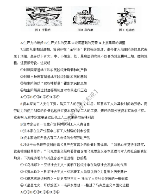
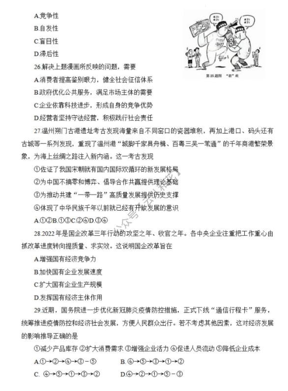
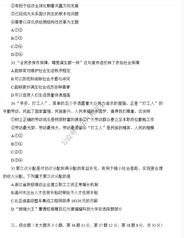
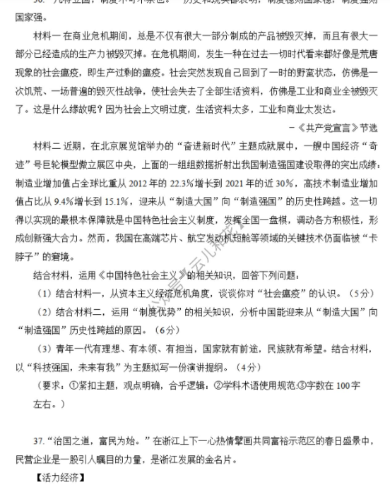
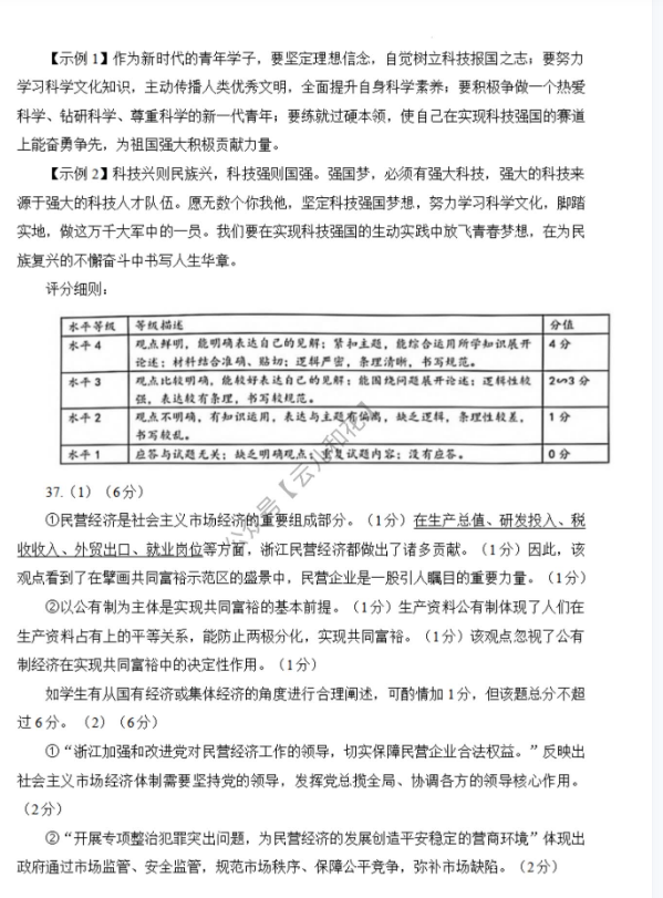
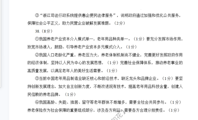
六、2023温州高一期末统测政治试卷及答案














七、2023温州高一期末统测历史试卷及答案
温州高一期末统测于2月1日开考,请大家持续关注,尽快更新。
八、2023温州高一期末统测地理试卷及答案
温州高一期末统测于2月1日开考,请大家持续关注,尽快更新。
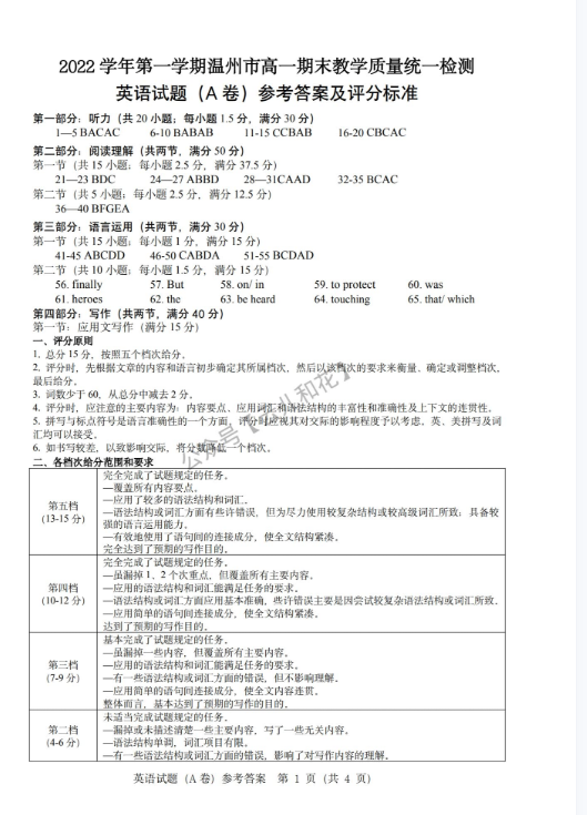
九、2023温州高一期末统测英语试卷及答案










