手机访问
关注公众号

高考录取通知什么时候公布 录取结果一般几点出来?

刘奇老师

高考录取通知一般是半个月或者一个月后就能查询,填报志愿后可以在考试院官网查到自己的录取信息,确认录取后5-15天会发放录取通知书。各个省公布时间有差异,录取结果查询时间如下。

具体高考录取时间2023年时间表如下:

北京高考录取通知时间:

本科提前批录取:7月6日至14日

特殊类型招生录取:7月15日

本科普通批录取:7月16日至21日

考生填报专科志愿:7月21日至22日

高职单招录取:7月23日至26日

专科提前批录取:7月23日至26日

专科普通批录取:7月27日至29日


山西高考录取通知时间:

内蒙古高考录取通知时间:

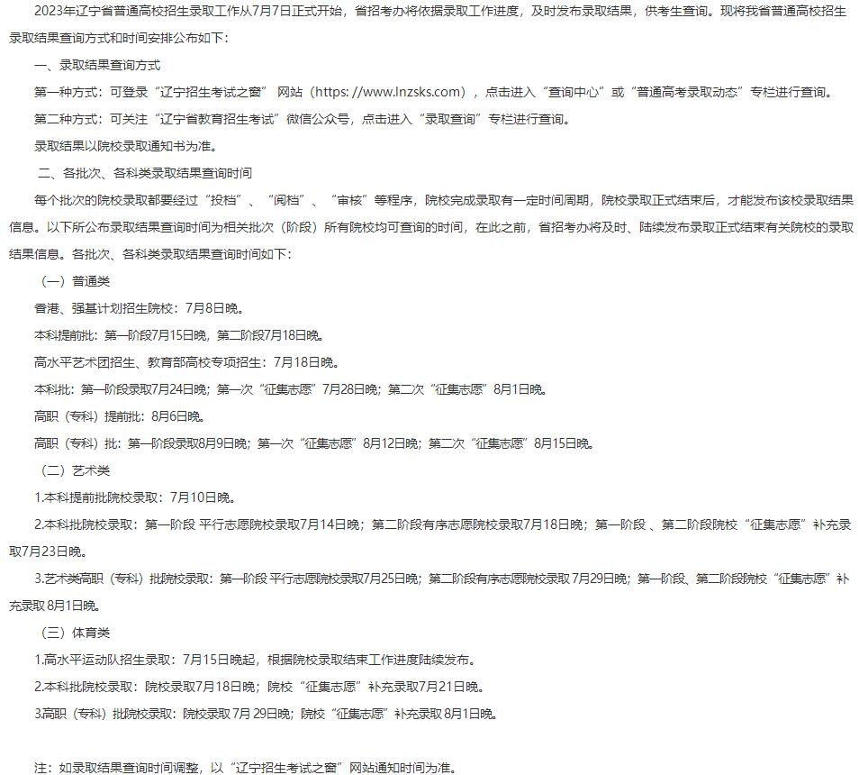
辽宁高考录取通知时间:


河南高考录取通知时间:

广西高考录取通知时间:

海南高考录取通知时间:


四川高考录取通知时间:

云南高考录取通知时间:

陕西高考录取通知时间:


新疆高考录取通知时间:


以上就是31省市2023年高考录取时间及各批次日程所有内容,希望对今年高考考生有所帮助!

精选推荐

这8所大学,毕业容易进国企/央企,端上铁饭碗 【速看】报考大学时,冲稳保是什么意思?怎么填报? 【避坑指南】防止被调剂到“不喜欢的专业” 国家公费师范生:报考利弊/招生大学/招生专业/就业前景 6方面入手,快速了解一所大学的档次水平

高考试题

更多 >

微信扫码关注公众号