2023湖北圆创名校联盟第是湖北几所中学共同开展的模拟考试,一般来说对于模拟考试关注的同学都比较多,很多同学都想要立即知道湖北圆创联盟高三2月联考2023答案各科试卷汇总,本文就会在考试结束后及时公布湖北圆创联盟高三2月联考2023答案参考及试卷。
湖北圆创联盟高三2月联考2023答案及试卷各科汇总
湖北圆创联盟高三2月联考2023答案及试卷汇总考试时间定在2月1日,考试科目有语文、数学、英语、政治、历史、地理、物理、化学、生物9门,考试结束后本文就会第一时间公布湖北圆创高三第三次联考答案及试卷各科汇总。
本文主要内容包括湖北圆创联盟高三2月联考2023语文答案及试卷、湖北圆创联盟高三2月联考2023数学答案及试卷、湖北圆创联盟高三2月联考2023英语答考及试卷等各科目的答案及试卷汇总。
大家在湖北圆创高三第三次联考的试卷和答案公布后需要及时查看,趁着还有考试的记忆,可以多分析自己的错题,制定错题集。
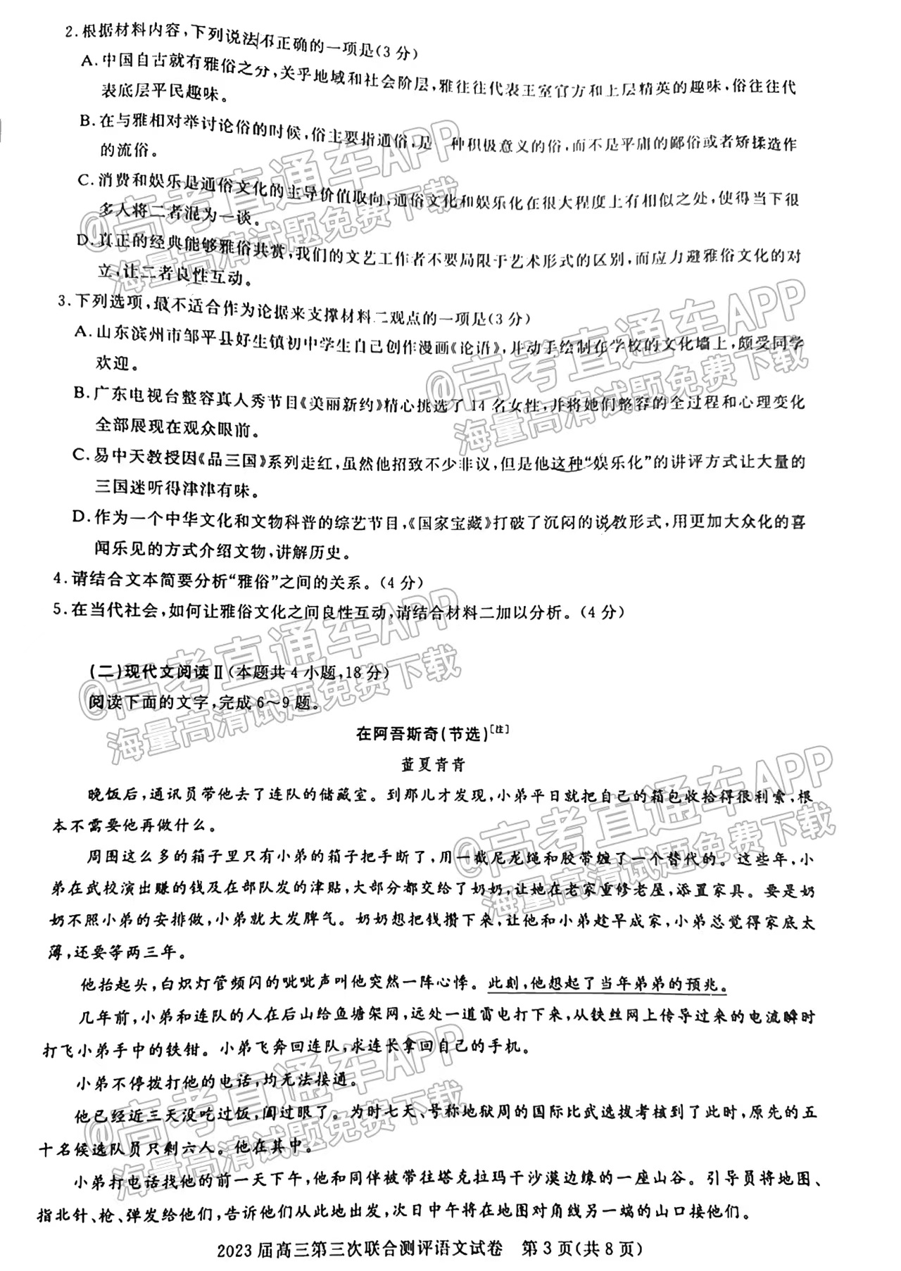
一、湖北圆创联盟高三2月联考2023答案及试卷汇总语文












二、湖北圆创联盟高三2月联考2023答案及试卷汇总数学








三、湖北圆创联盟高三2月联考2023答案及试卷汇总英语

















四、湖北圆创联盟高三2月联考2023答案及试卷汇总物理











五、湖北圆创联盟高三2月联考2023答案及试卷汇总化学












六、湖北圆创联盟高三2月联考2023答案及试卷汇总生物









七、湖北圆创联盟高三2月联考2023答案及试卷汇总政治









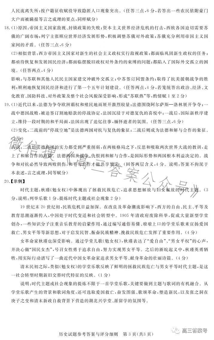
八、湖北圆创联盟高三2月联考2023答案及试卷汇总历史









九、湖北圆创联盟高三2月联考2023答案及试卷汇总地理





