物理生物政治属于偏热门的选科组合,原因在于其专业覆盖率和热门专业占比均较高;物生政就业前景较好的专业包括工程管理、数字经济、信息管理与信息系统、金融工程、护理学等。2026年物生政可报专业一览表如下,可查阅。

一、物生政是冷门还是热门
答:偏热门,新高考的“潜力股”。
1. 专业覆盖率:中等偏上,选择空间广阔
根据最新数据,物生政组合(物理+生物+政治)的专业覆盖率达87.66%,在12种选科组合中位居前列。这一比例虽不及物化生(96.49%)等传统理科组合,但远超史政地(49.34%)等文科组合,覆盖经济学、法学、管理学、医学等11个学科门类下的381种专业。
数据支撑:
物理+化学+X组合(如物化生、物化政)覆盖专业最多,但竞争激烈;物生政组合避开化学,降低赋分难度,成为中等成绩考生的“性价比之选”。
2. 可报专业冷热程度:热门专业占比超60%
物生政可报专业中,部分专业均位列2025年高考热门专业TOP20。例如:
金融工程:伴随金融科技发展,人才需求激增,平均月薪达6546元;
数字经济:元宇宙、大数据等新兴领域推动专业热度,毕业生规模超8万人;
护理学:老龄化社会背景下,就业率稳定在95%以上。
结论:物生政组合以“文理兼容、就业面广”的特点,成为新高考时代的“潜力股”。

二、物生政最吃香的6大专业
1. 金融工程
选科要求:99.4%的院校仅要求物理(如北京工商大学、对外经济贸易大学)。
就业方向:投资银行、证券分析师(华尔街、国内券商);金融科技(区块链、大数据风控);政府金融监管部门(央行、银保监会)。
优势:物理培养逻辑思维,政治增强政策分析能力,契合金融行业复合型需求;数字经济时代,金融工程人才缺口超50万,薪资水平居IT行业前列。
2. 工程造价
选科要求:97.2%的院校仅要求物理(如北京建筑大学、天津理工大学)。
就业方向:建筑公司预算员、房地产公司成本经理;政府基建部门审计专员;咨询公司造价工程师。
优势:物理基础助力工程图纸理解,生物与政治提供管理与社会分析能力;城镇化进程加速,专业人才需求年增长率达12%。
3. 信息管理与信息系统
选科要求:90%的院校仅要求物理(如北京工业大学、中国传媒大学)。
就业方向:IT企业系统架构师、医疗机构数据专员;政府信息中心运维工程师;电商平台数据分析师。
优势:物理培养技术基础,政治提升政策解读能力,适应数字化管理需求;毕业生起薪中位数达6448元,职业发展空间广阔。

4. 护理学
选科要求:74所院校要求生物(如河北医科大学、山东大学),物生政组合可直接报考。
就业方向:医院临床护士、社区护理专员;健康管理机构私人护士;跨国医疗企业国际护士。
优势:生物基础助力医学知识学习,政治培养人文关怀能力;老龄化社会背景下,高端护理人才缺口达200万。
5. 工程管理
选科要求:93.4%的院校仅要求物理(如北京建筑大学、华中科技大学)。
就业方向:建筑公司项目经理、房地产公司开发主管;政府工程部门监管员;咨询公司项目管理顾问。
优势:物理基础与政治管理能力结合,适合项目协调与资源整合;基础设施投资加大,专业人才需求年增长率达15%。
6. 数字经济
选科要求:98.8%的院校仅要求物理(如中国传媒大学、对外经济贸易大学)。
就业方向:互联网企业产品经理、金融机构数字分析师;政府经济部门政策研究员;跨境电商运营专员。
优势:物理培养数据分析能力,政治提升政策敏感度,适应数字经济趋势;毕业生平均起薪达6200元,新兴领域职业机会丰富。
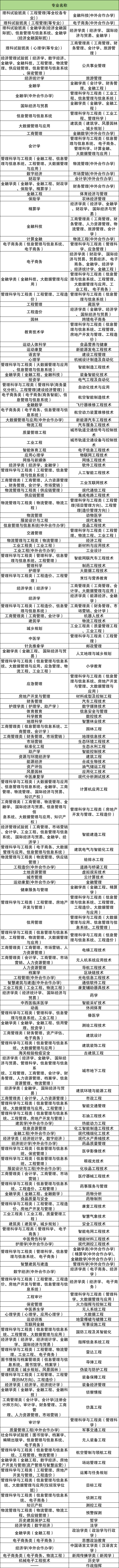
根据全国大学在山东的选考科目要求,整理了2026年物生政可报专业一览表如下:

三、选科策略:如何最大化物生政的潜力?
避开专业限制:临床医学、计算机科学与技术等需“物化绑定”的专业无法报考,需提前规划;
强化政治优势:利用政治科目赋分特点,结合时事热点提升主观题得分;
跨学科能力培养:参与生物竞赛、模拟联合国等活动,增强文理交叉竞争力。
物生政组合以“文理兼容、就业面广”的特点,成为新高考时代的“潜力股”。选择该组合的考生,若能结合兴趣与职业规划,将在金融、工程、医疗等领域收获广阔前景。


