9月25日,经中国政府不懈努力,华为首席财务官孟晚舟乘坐中国政府包机离开加拿大,平安抵达深圳宝安机场。
孟晚舟事件牵动着全国人民的心,此前华为公司发表声明期待孟晚舟尽快安全回国,其母校华中科技大学也在官微发文欢迎校友回家。孟晚舟平安归国,让大众的目光再次投向华为,这个世界500强榜单企业。
华为的创新发展离不开优秀人才的智力支持,与国内外优秀高校的人才加入也密不可分。近年来,华为无疑成为最受高校毕业生青睐的企业之一,而华为也不断加大在高校招聘的范围与计划,每年招聘季还会直接在一些院校开设招聘专场。如西安电子科技大学、浙江大学、哈尔滨工业大学等许多名校毕业生,也将华为视为就业的首选。
01.双向奔赴的就业:名校名企互选
名校毕业生首选华为,而华为作为我国知名企业,也更倾向于一流大学出来的学生,华为公司的校招院校名单一度在网上热传引发关注。
到底哪些名校的毕业生最青睐华为?每年大约有多少人能到华为就业?
以近两年清华大学毕业生就业单位数据为例,2019年共有189人,2020年共有187人入职华为,虽然在数字上不是高校入职人数最多的,但却是清华毕业生就业单位中人数最多的,远超腾讯、阿里巴巴等企业。华为毫无疑问已成为清华大学最大的雇主之一,是清华毕业生就业企业的第一选择。
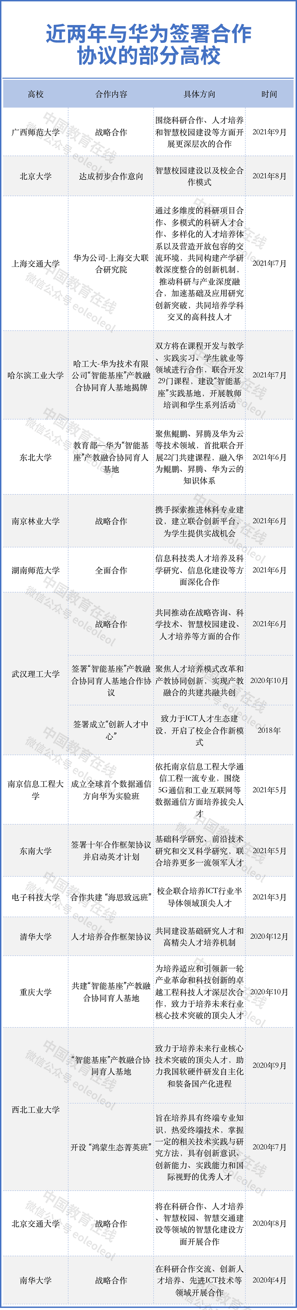
2.华为“牵手”国内多数知名大学
2020年7月,华为公司创始人、CEO任正非带队先后访问上海交通大学、复旦大学、东南大学和南京大学,与各大高校畅谈合作,共谋发展。
在此之前,华为已与全球有300多家领尖大学都有合作,在国内,华为同样布局全国多数高校,与很多知名大学都是“战略合作”关系,在科技创新、人才培养、前沿科学等多方面开展合作。

其中,教育部-华为“智能基座”产教融合协同育人基地建设,是教育部2020年9月启动建设的项目。目标是在5年内发展300万高校开发者,为新计算产业生态的发展提供充足的技术人才储备。
2021年7月5日,随着哈尔滨工程大学—华为技术有限公司“智能基座”产教融合协同育人基地在校揭牌,签约仪式落地,国内又一所高校加入了华为公司产教融合基地建设高校行列。据不完全统计,已经有70余所国内高校加入。
03.遴选“天才少年”
今年9月,武汉大学的两位90后少年,计算机学院2019级博士生江奎,与国家网络安全学院2018级博士生周满双双入选华为“天才少年”计划,引发广泛关注。(相关阅读:年薪超百万!一流大学90后博士生入选华为“天才少年”)
而此前,据华中科技大学7月官方微信报道,华中科技大学电信学院2017级博士生廖明辉,及计算机学院本科毕业生武敏颜,二人也一起入选华为“天才少年”计划。(相关阅读:毕业就年薪201万!全球仅4人,他们来自这些高校)
据了解,“天才少年”计划由华为创始人任正非于2019年发起,将从全世界招进20—30名“天才少年”,用“顶级的挑战和顶级的薪酬去吸引顶尖人才”,目的是“打赢未来的技术与商业战争”。三年来华为招募的“天才少年”总计18人。
深入推进产教融合、协同育人,不断探索新的人才培养机制和模式,需要打破高校与企业间的人才培养“边界”。企业发展与高校发展相辅相成,深化校企合作,促进人才培养模式创新,华为一直走在前列。未来的发展中,科创企业也将突破“最后一公里”,开启企业与高校的资源共享,培育更多复合型、创新型人才。


