每年报考警校的考生不在少数,但相比其他类型的高校,警校相对较少,招生也比较严格,其中女生报考要求更严。那么,女生报考警校需要什么条件呢?想读警校高考要多少分呢?本期将为大家带来相关解答,供2024年高考参考。

一、女生考警校需要什么条件?
一般来说警校男女都会招,但女生人数很少,一般女生只占总人数的10-15%左右。而从招生要求上来看,女生想要报考警校,政治思想、外在条件、高考成绩、面试成绩等方面均要达标。
1、政治思想合格
警察是为国家政治安全、社会稳定做出奉献的爱国人士,他们的思想关乎他们的行为。
因此警校招生特别看重考生的政治思想,一般会进行政审。
政审包括了考生和直属亲人的思想观念、过去的行为有无违法等。
2、身体条件合格
身体条件是指警校对女生身高、视力等方面的要求。
一般来说,警校都要求女生身高160cm以上;视力要求任何一只眼睛裸视4.8以上。同时要求考生无重大疾病、无色弱、色盲等。

3、高考成绩合格
成为警察主要有2种途径,一个是全日制本科毕业参加招警考试,另一个则是高考报考公安警校。
高考报考警校则需达到学校录取分数线,其中大部分警校的女生的录取分高于男生,具体可见文章第二部分。
4、面试成绩合格
因警察的特殊性,考生还需具备一定的体能,因此学校一般会对面试成绩做相关要求。其中大部分警校的面试都是体能测试,如立定跳远、短跑等。
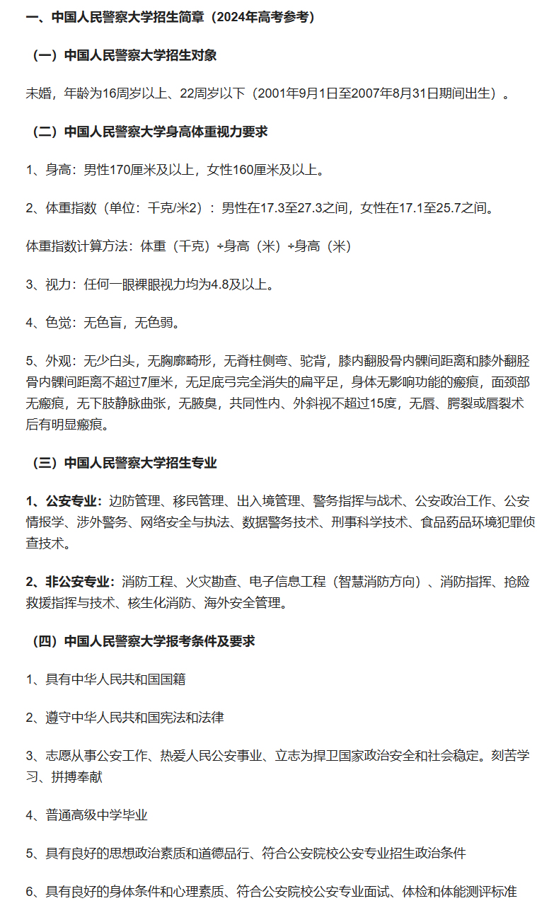
各警校的招生要求会有一些不同,具体要求要查看学校官网。小编为大家列举了中国人民公安大学2024年本科报考警察类专业的资格条件和相关要求,具体如下。

二、报考警校高考要多少分?
警校类高考录取一般在本科提前批录取,录取人数比较少,分数也较高。我们以2023年部分警校在川招生本科提前批数据为例,男生分数至少要在502分以上,女生分数至少要在529分以上。可见,警校的录取分并不低,且女生的录取分远远高于男生。以下为具体分数:

总之,女生想要报考警校是相对较难的。一是各校招生名额较少,有些还只招收男生;二是警校中女生的录取分非常高,加大了报考难度;三是警校对考生的体能要求比较严格,入学后会不断进行训练,内容比较枯燥,过程也会很艰辛。
但是,如果女生能考生警校也是非常好的。首先,女生在校期间身体能得到一个很好的锻炼,长期以往,既能提高自己的身体素质,又能以武力保护自己;其次,女生还可以在校学到一定的法律知识,在生活中会更懂得用法律保护自己;此外,除特殊岗位外,女生出来后大多在从事文职工作,工作相对稳定,薪资待遇也会不错。



