2024年广州高三一模考试被看做是广东2024届高考的风向标,它的试题有着极大的参考价值。据了解,本次考试时间集中于3月18日-19日,采用“3+1+2”新高考模式,能测试出目前学生们的复习水平,帮助大家进行查漏补缺。
本文收集整理了2024广州一模的各科试题和答案汇总,以供同学们参考。

一、2024年广州一模考试
广州一模一向由市教研室出题,题目很有水平,与高考相比会更难一些,因此常常被其他城市中学用来做正式的模考试卷。
2024年广州一模考试是继2024广东一模之后,又一个极为重要的考试,它的成绩以及排名在一定程度上能反映学生当下的学习水平,大家也可以借此大概评测自己能上的大学层次。
二、2024年广州一模各科试题及答案
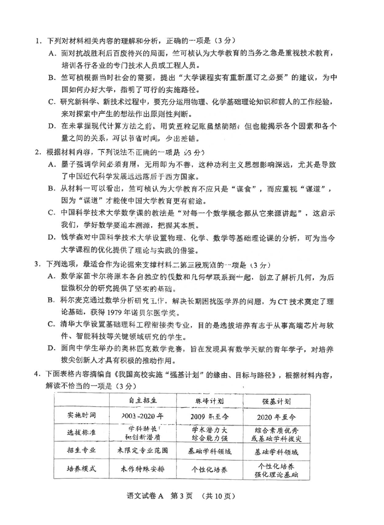
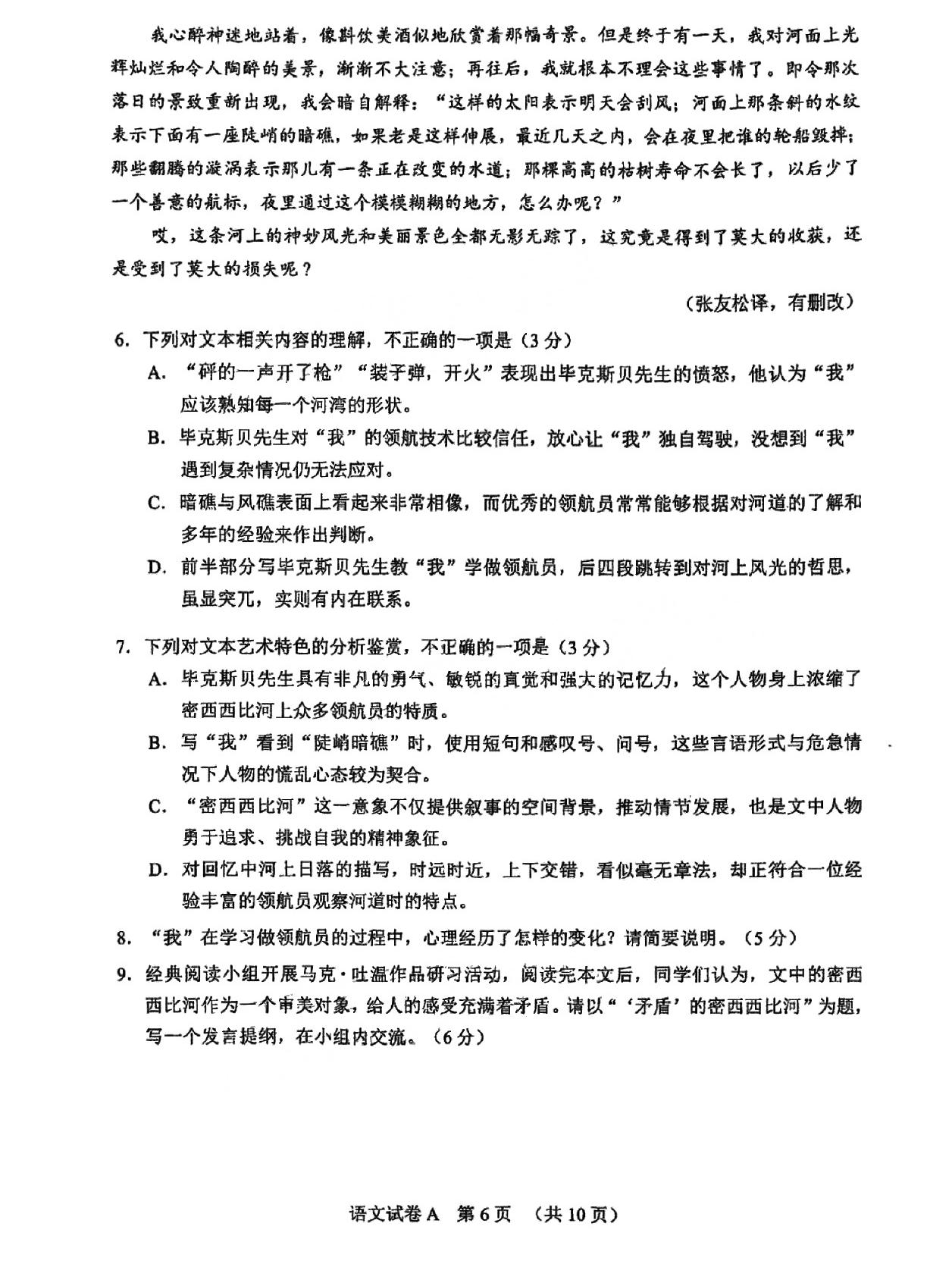
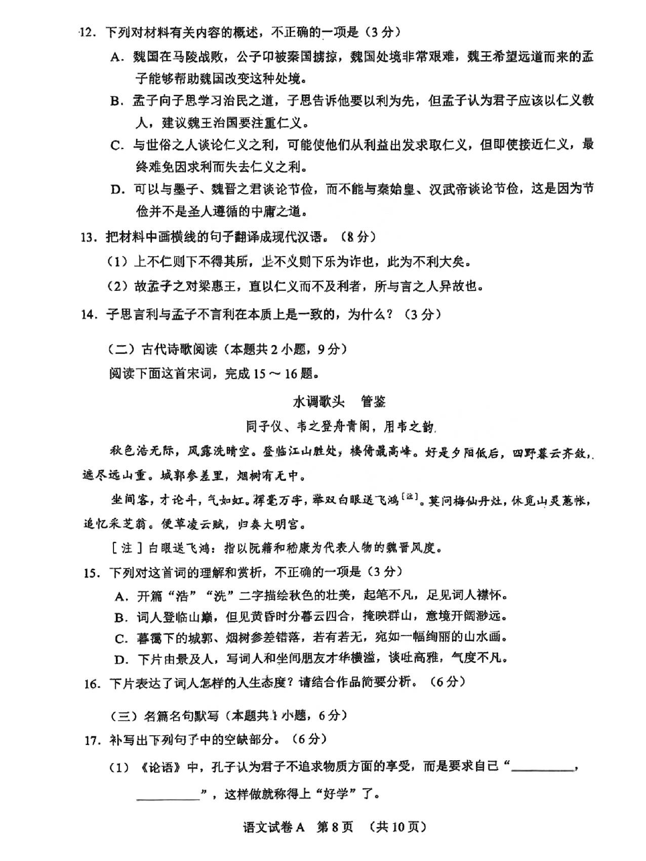
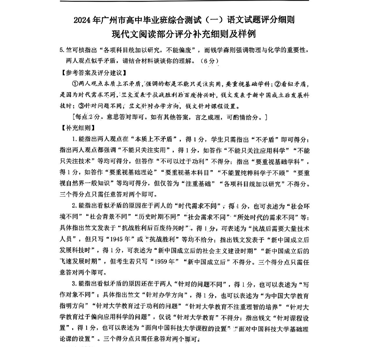
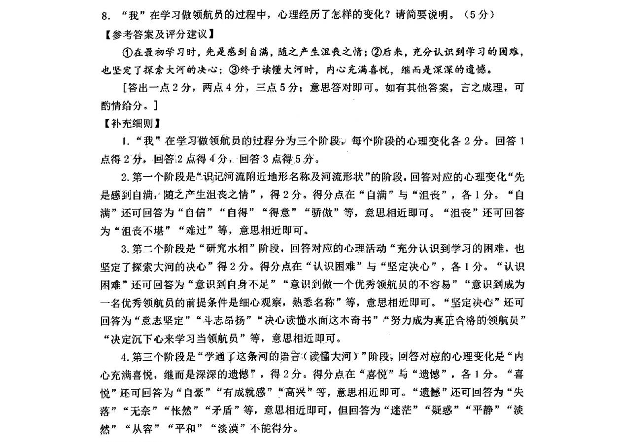
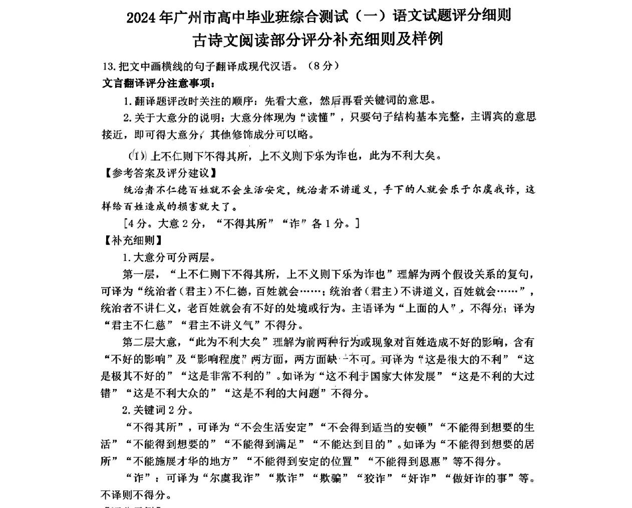
1、语文试题及答案


























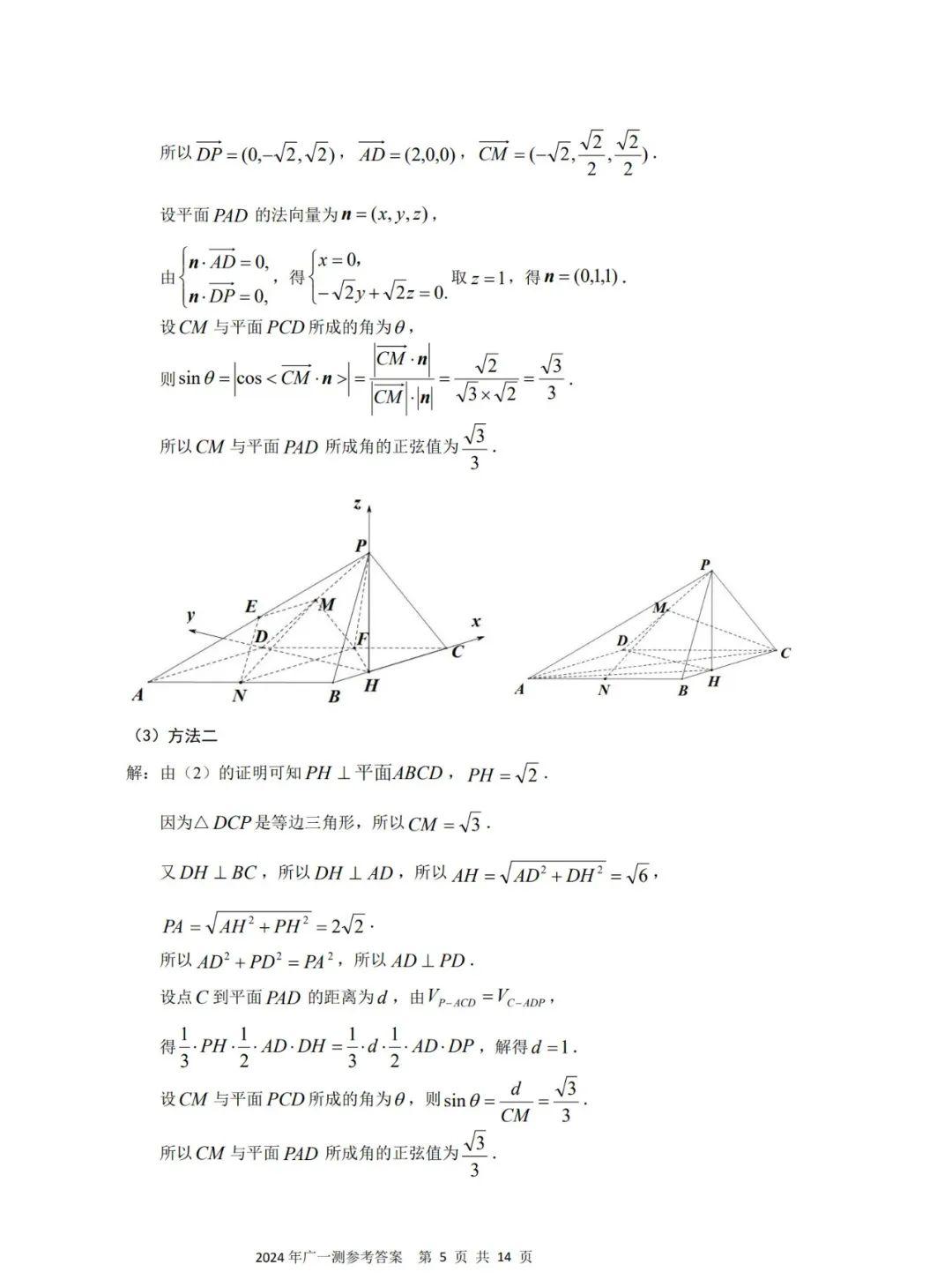
2、数学试题及答案



















3、英语试题及答案











4、物理试题及答案








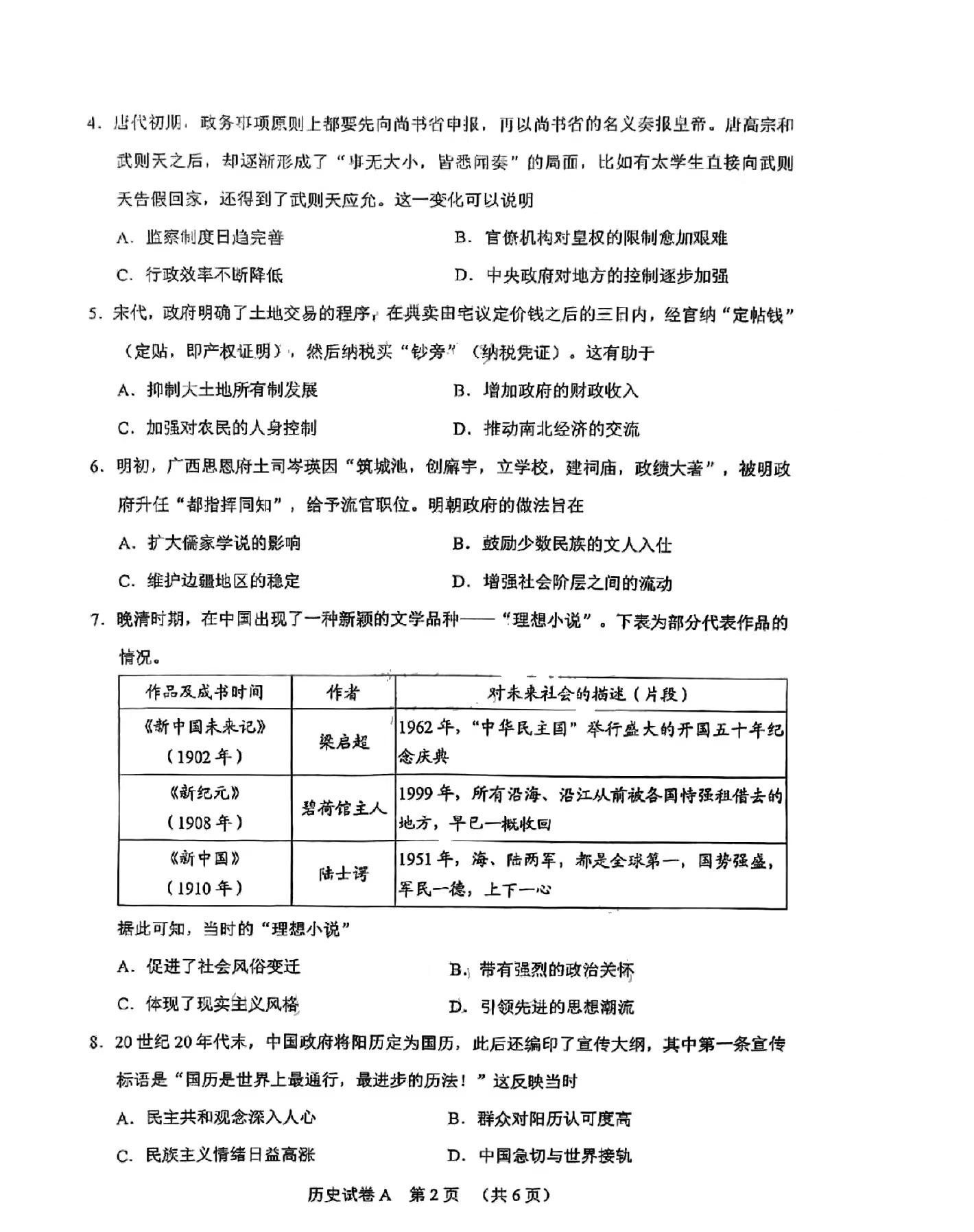
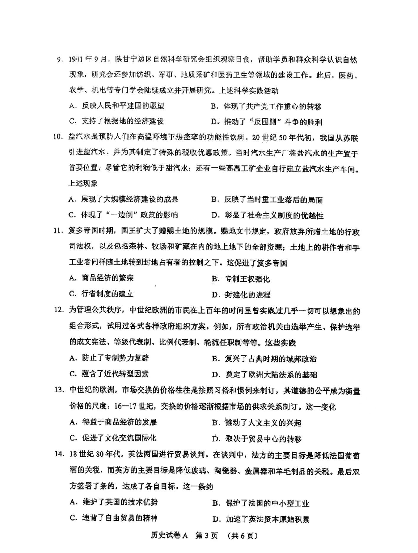
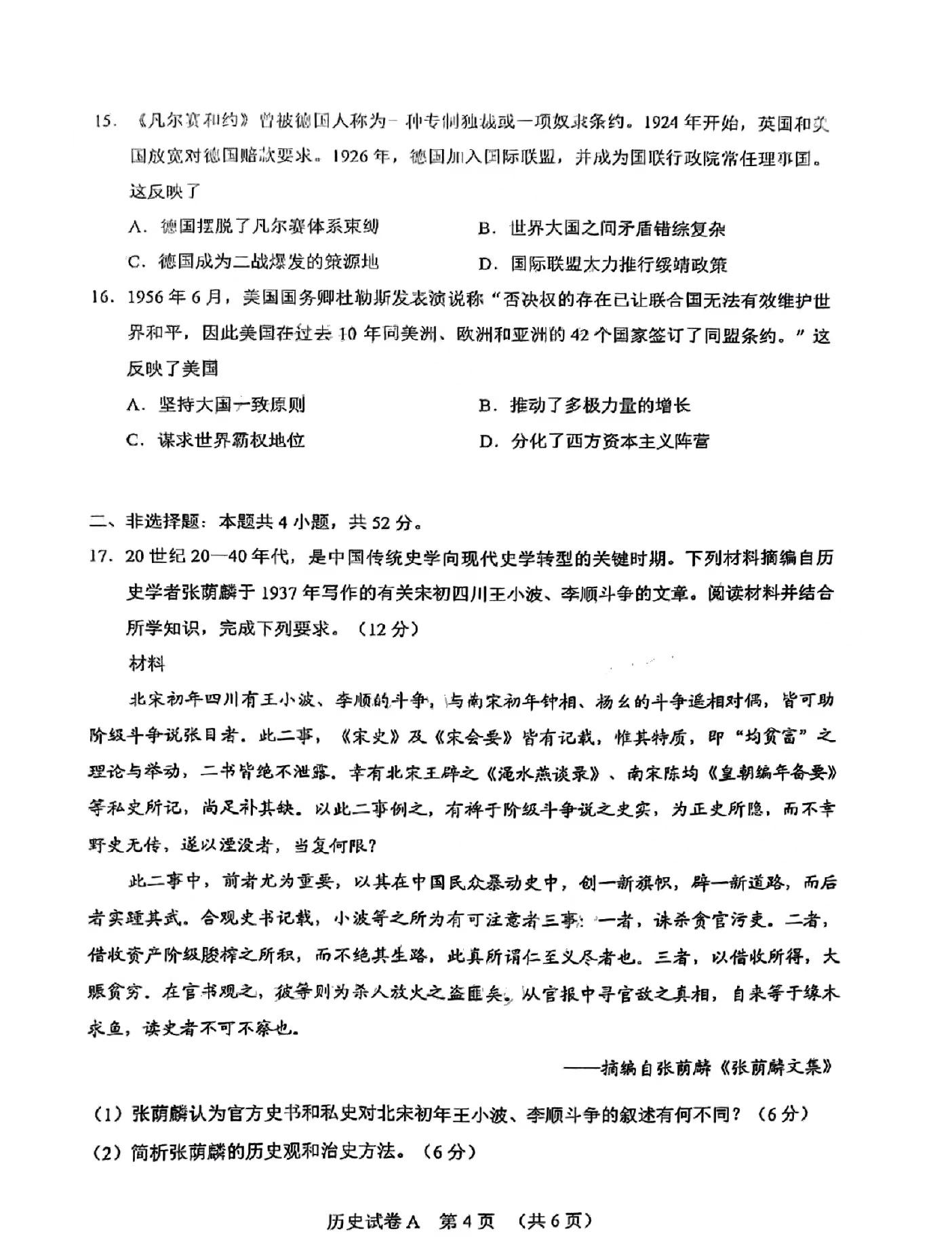
5、历史试题及答案








6、化学试题及答案










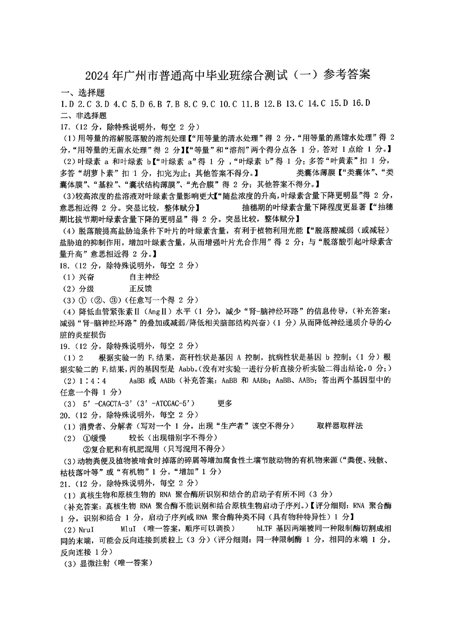
7、生物试题及答案









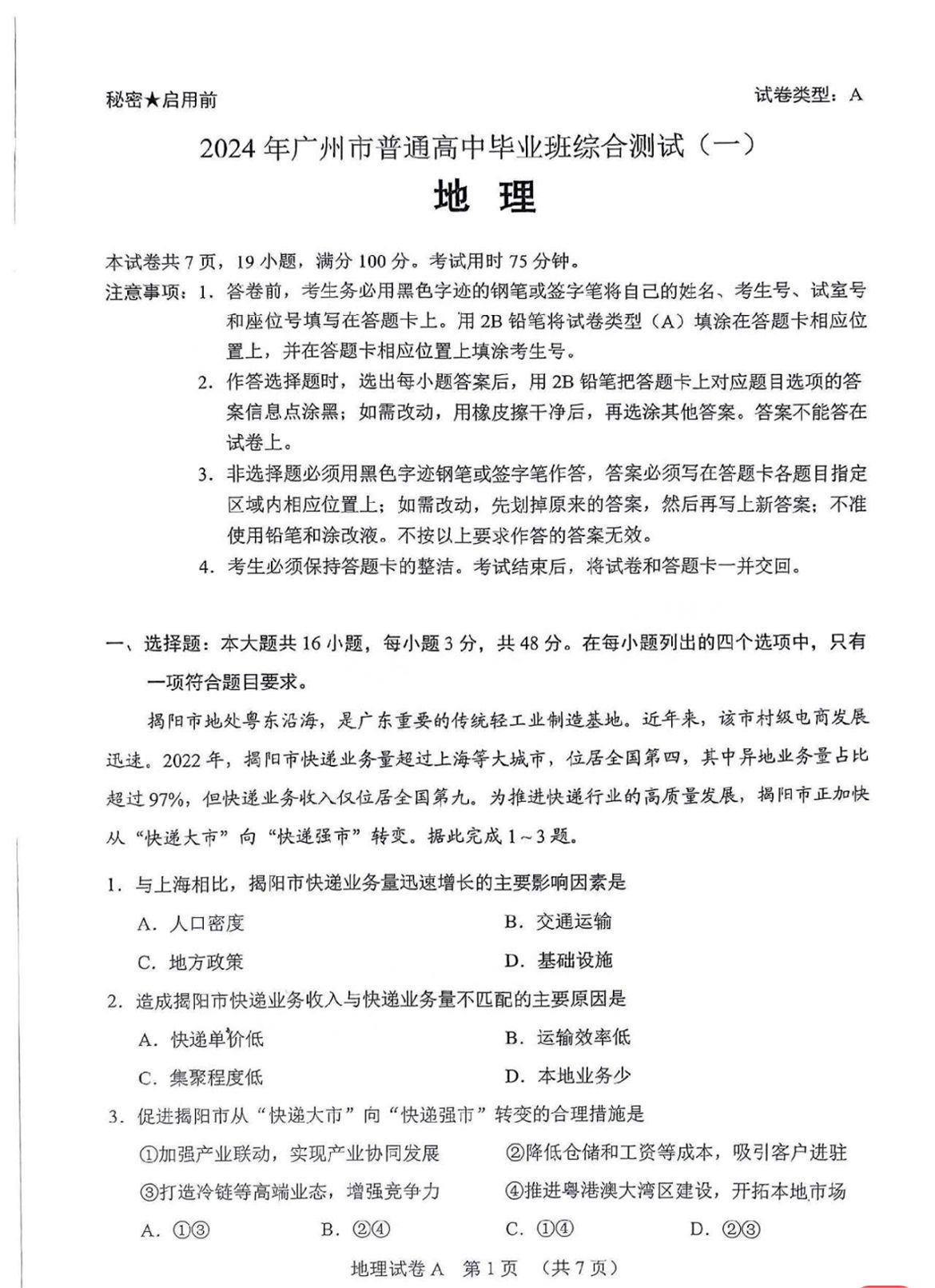
8、地理试题及答案








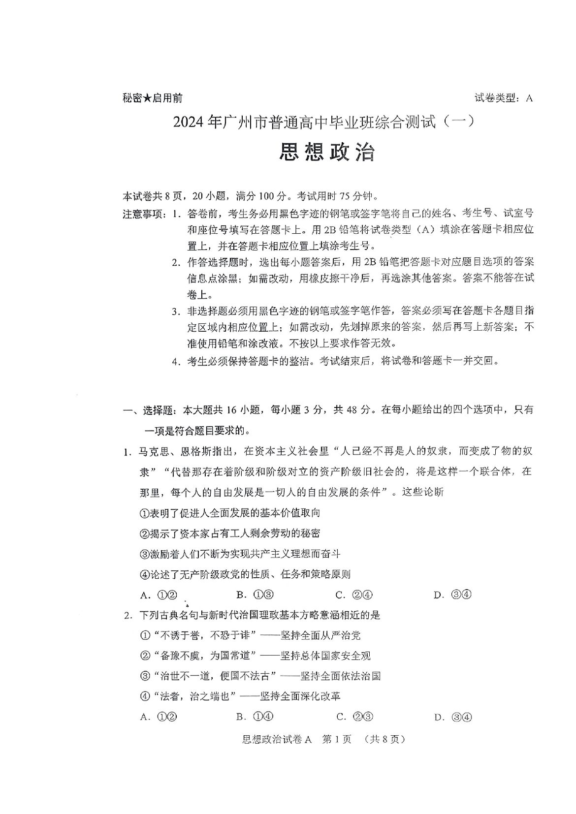
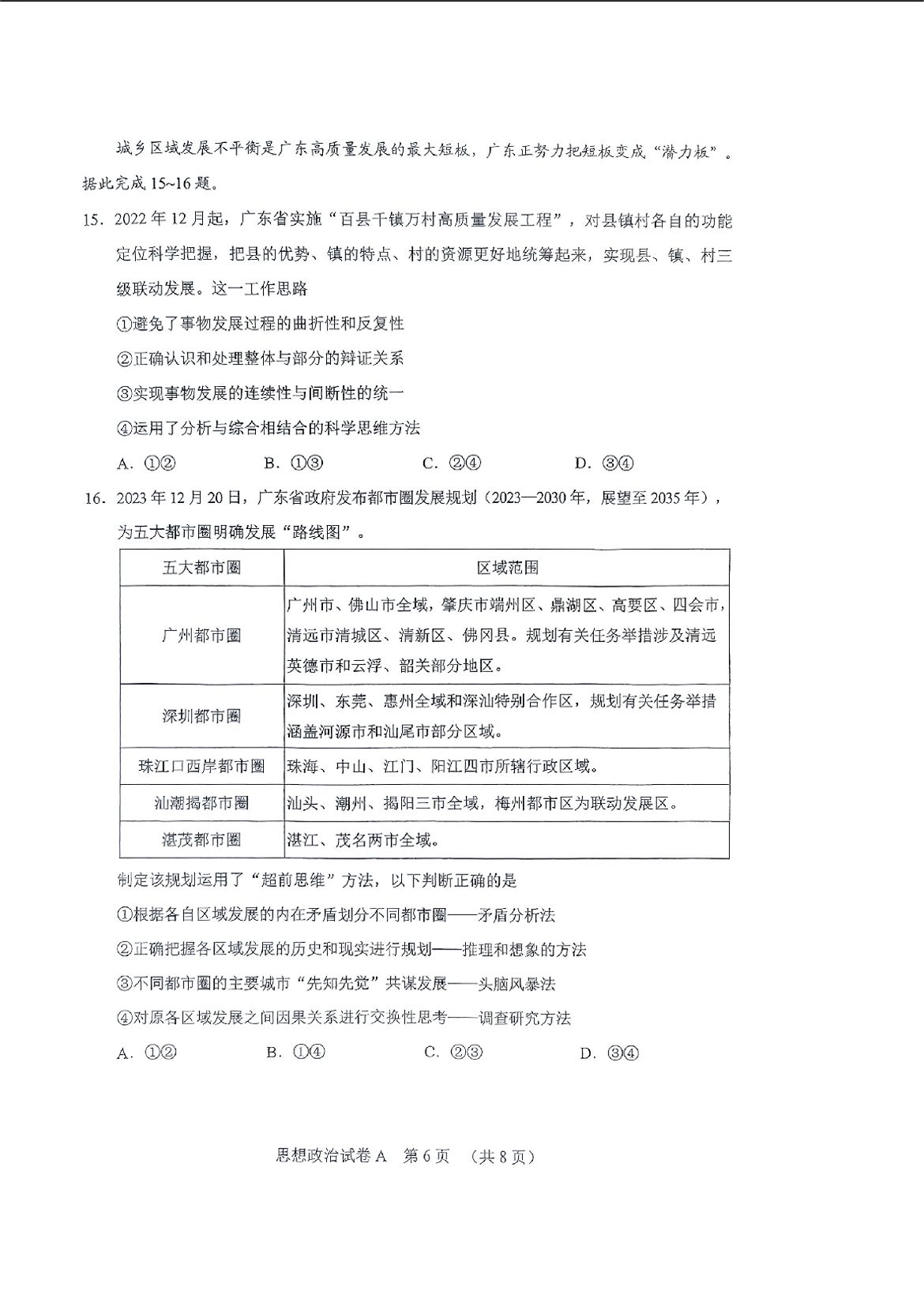
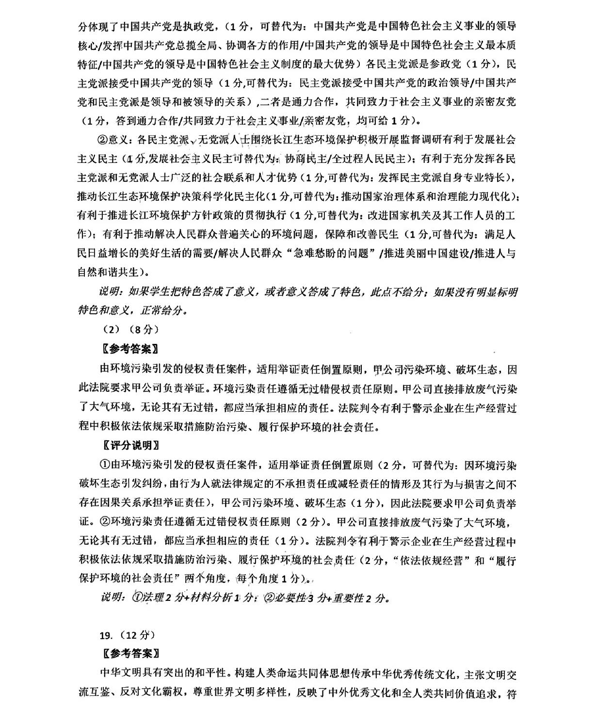
9、政治试题及答案















