2025年八省联考政治科目考试时间为1月5日14:30-15:45,虽然政治科目是各省自主命题,但是都是在统一时间开考,本文就整理出2025年河南八省联考政治答案详解、2025河南八省联考政治试卷。

注意:因为本次新高考适应性考试物理、化学、历史、思想政治、生物、地理6门科目是由各省单独出题,所以各省除语数外科目以外,其余科目的试题都不一致,本文就只整理出河南政治具体的试卷及答案,仅供河南考生参考。
政治考试时间:1月5日14:30-15:45
一、2025年河南八省联考政治试卷







二、2025河南八省联考政治答案详解

三、2025年河南新高考变化
1.考试科目
河南新高考采用了“3+1+2”的模式。
其中,“3”指的是语文、数学、外语三门必考科目;“1”指的是考生需要在物理和历史两门科目中选择一门作为首选科目;“2”则是指考生需要在思想政治、化学、地理、生物学四门科目中选择两门作为再选科目。
这一改革打破了传统的文理科界限,为考生提供了更多的选择空间。
2.分数计算
考生总成绩由3门统一高考科目成绩和3门普通高中学业水平选择性考试科目成绩构成,满分750分。
其中,语文、数学每门满分150分,按原始成绩计入。外语满分150分,听力30分、笔试120分,2025年、2026年听力成绩暂不计入,外语成绩以笔试成绩的1.25倍计入,2027年起听力成绩计入总分。
首选科目物理或历史满分100分,使用原始成绩计入。
再选科目思想政治、地理、化学、生物学每门满分100分,按等级转换分计入。
3.志愿填报
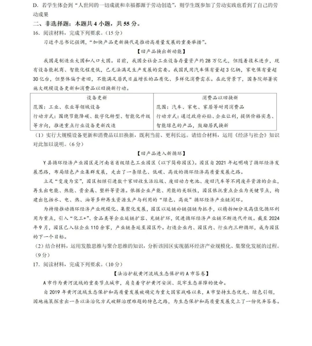
河南新高考采用“院校专业组”模式。
考生需要先选择心仪的院校,然后在该院校下选择符合自己兴趣和成绩要求的专业组。每个专业组内包含若干个专业,考生可以在专业组内选择自己喜爱的若干专业,并可选择是否服从专业组内调剂。
这一改革提高了考生志愿选择专业的灵活性,有助于考生更加精准地定位自己的志愿方向。