2026年江西高考加分优惠政策涉及烈士子女、退役军人、退役士兵、三侨一台,高考加分分值依次为20分、20分、10分、5分。
本文将全面梳理2026 年江西高考最新加分政策,拆解各项加分项目的资格条件、分值标准,并在文末附上江西省高考加分项目审核一览表,为2026届考生与家长提供参考。

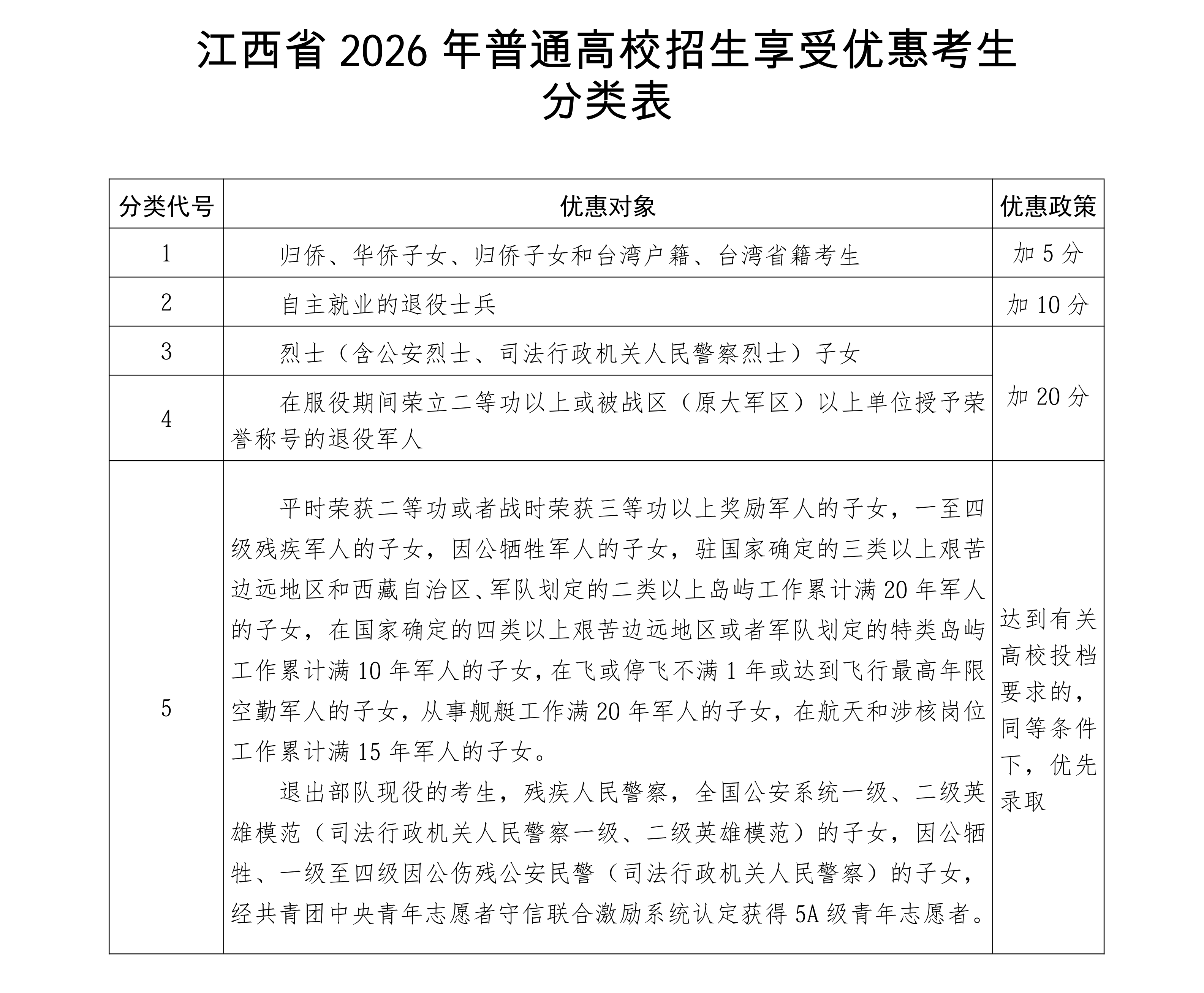
一、2026年江西高考加分项目一览表
2026年4月3日,江西省教育考试院发布《关于做好全省2026年普通高校招生享受优惠政策考生申报工作的通知》。
通知明确,符合加分条件的考生,须在2026年4月底前将《申报表》及相关证明材料送交有关部门审验并签署意见,加盖公章后报送县(市、区)教育考试中心。

2026江西高考加分项目一览表如下:
归侨、华侨子女、归侨子女,以及台湾户籍考生、台湾省籍考生,加5分。
自主就业的退役士兵,加10分。
烈士(含公安烈士、司法行政机关人民警察烈士)子女,加20分。
在服役期间荣立二等功以上或被战区(原大军区)以上单位授予荣誉称号的退役军人,加20分。
二、2026年江西高考加分政策关键规则
1、分值叠加限制
同一考生若符合多项加分条件,仅取分值最高的一项享受,不累计叠加(例:既是烈士子女又是退役士兵,仅享受 20 分加分)。
2、适用范围说明
所有高考加分项目及分值均适用于向全国所有在湘招生高校投档时使用,但不得用于高校不安排分省招生计划的艺术类专业、高水平运动队等招生项目。
三、2026年江西高考考生加分资格申报渠道
考生在网上下载打印或到县(市、区)教育考试中心领取《江西省2026年普通高校招生享受优惠考生申报表》,按照要求填写并由考生本人签名承诺所填写内容的真实性。
2026年4月底前,考生或家长将《申报表》及相关证明材料送有关部门审验并签署意见,加盖公章后送县考试中心。详细申报材料及流程如下:
http://www.jxeea.cn/jxsjyksy/gsgg91/content/content_2039914682039992320.html
四、2026年江西高考加分审核表
