2023安徽皖北协作区高三3月联考将于2023年3月20日进行考试,考试结束后本文将为大家更新2023皖北协作区高三3月联考英语答案及试卷,下文2023皖北协作区高三3月联考英语试卷及答案,本文还将为大家附上皖北协作区高三3月联考各科试卷及答案汇总,供大家参考。
2023皖北协作区高三3月联考其他科目试卷及答案汇总:https://www.gk100.com/read_2093622601.htm(点击查看)
一、2023皖北协作区高三3月英语试卷









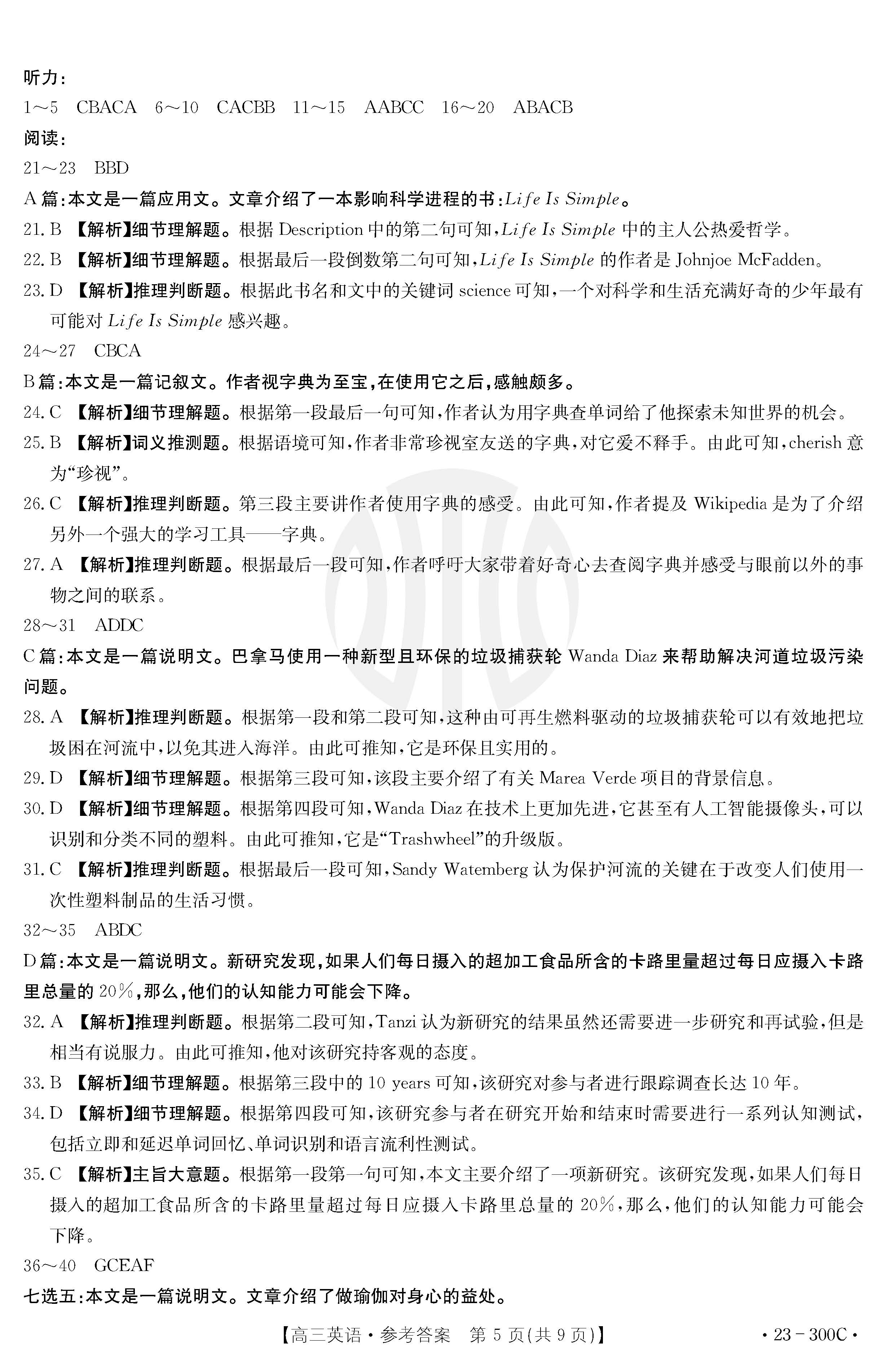
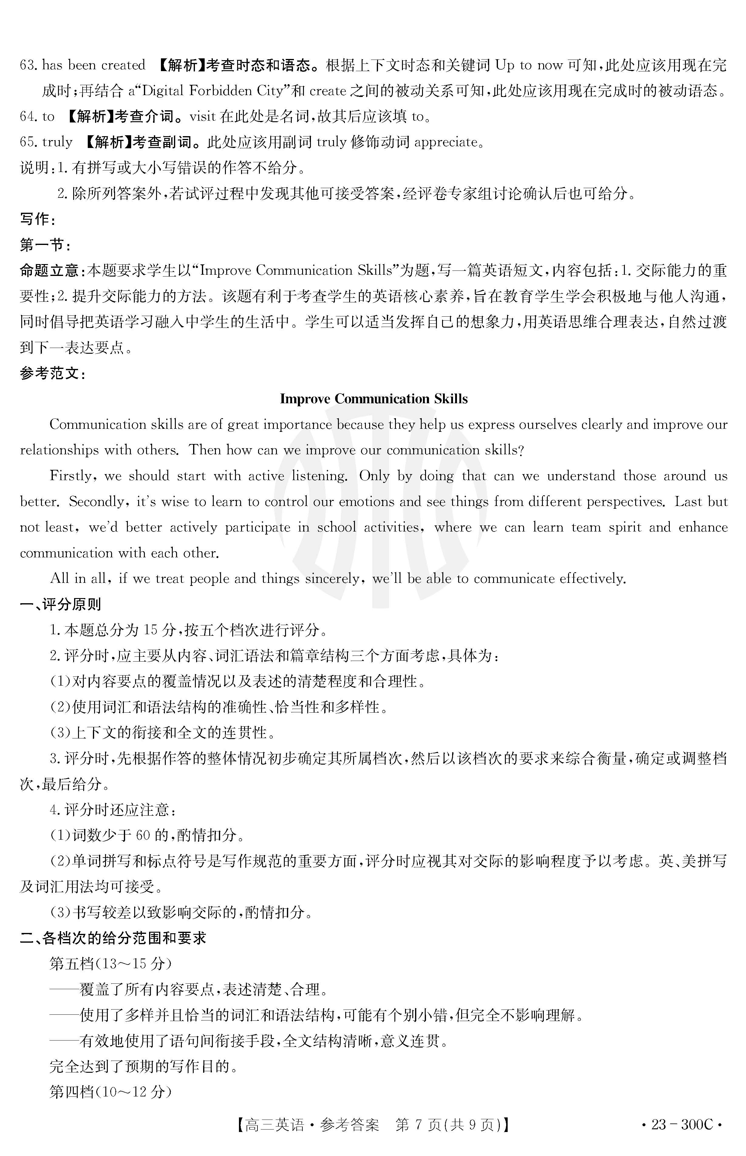
二、2023皖北协作区高三3月英语参考答案









2023安徽皖北协作区高三3月联考作为名校联考,大家一定要重视起来!皖北协作区高三联考在形式和题量上接近高考,又充分考虑到新教材的特点,在很大程度上是对前一段复习内容的检测,通过模拟考试,学生在学习中的弱点和不足以及自己复习的漏洞清楚地表现出来,从而得到及时补救。同时同学们可以继续把错题整理出来,经常翻翻看看,从而有效地防止“一错再错”的现象。