2024届A10联盟高三开年考将于2024年2月20日-21日开始,考试结束后本文将更新A10联盟高三开年考各科试卷及参考答案,包括2024届A10联盟高三开年考语文、数学、英语等科目答案及试卷汇总。
联考题是考生重要的复习参考资料,为帮助大家练习,核对参考答案做好试卷分析,本文整理了2024届安徽A10联盟高三开年考各科试卷及答案汇总,以下是详细内容。

新年伊始,全国各地将陆续进行高三大型模拟考试,而2024年A10联盟高三开年考作为大型联考,大家一定要重视起来!安徽A10联盟2024届高三开年考于2月20日-21日举行,该试题质量很好,非常适合考生巩固练习。小编汇总更新了安徽A10联盟2024届高三开学考试题及答案,同步更新中,供大家参考。
以下为2024届安徽A10联盟高三开年考各科答案及试卷汇总:
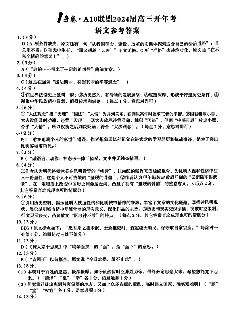
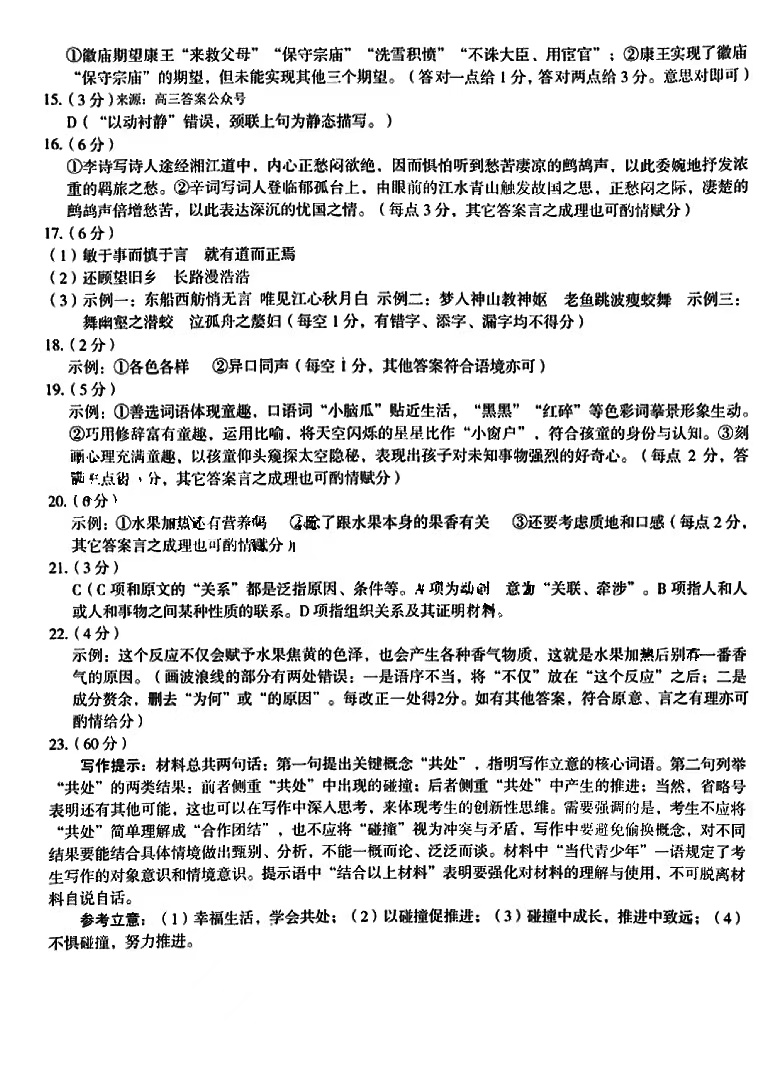
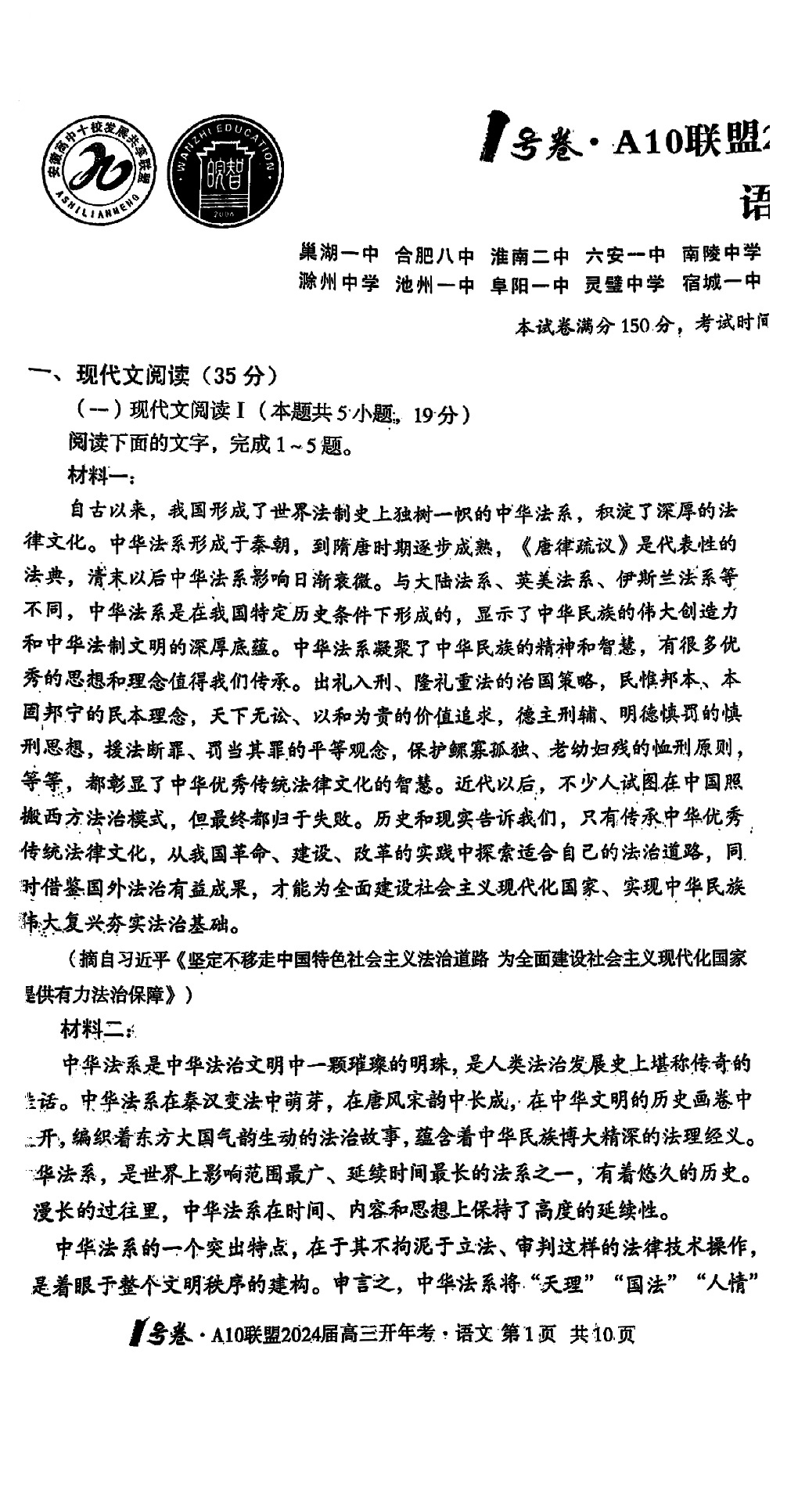
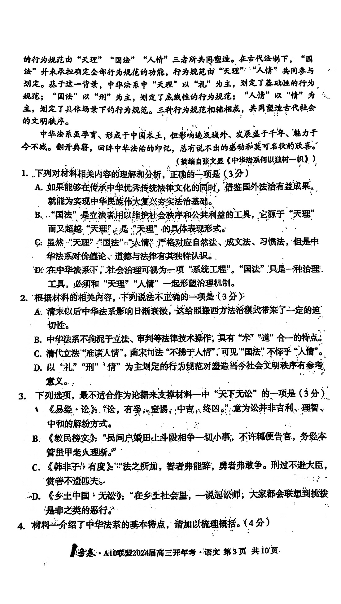
一、A10联盟开年考语文试卷答案












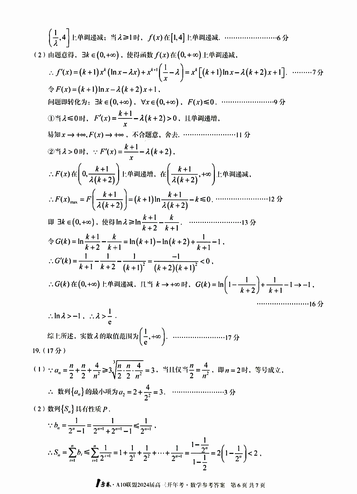
二、A10联盟开年考数学试卷答案











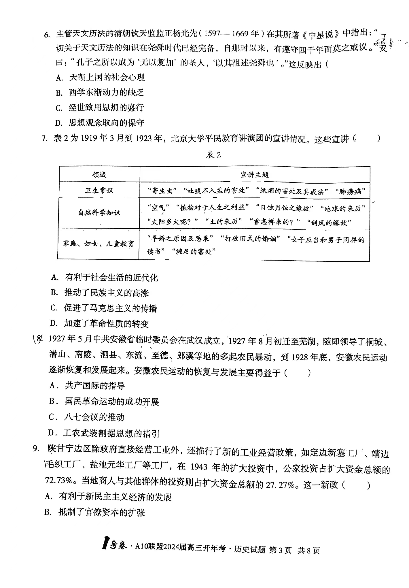
三、A10联盟开年考英语试卷答案










四、A10联盟开年考物理试卷答案












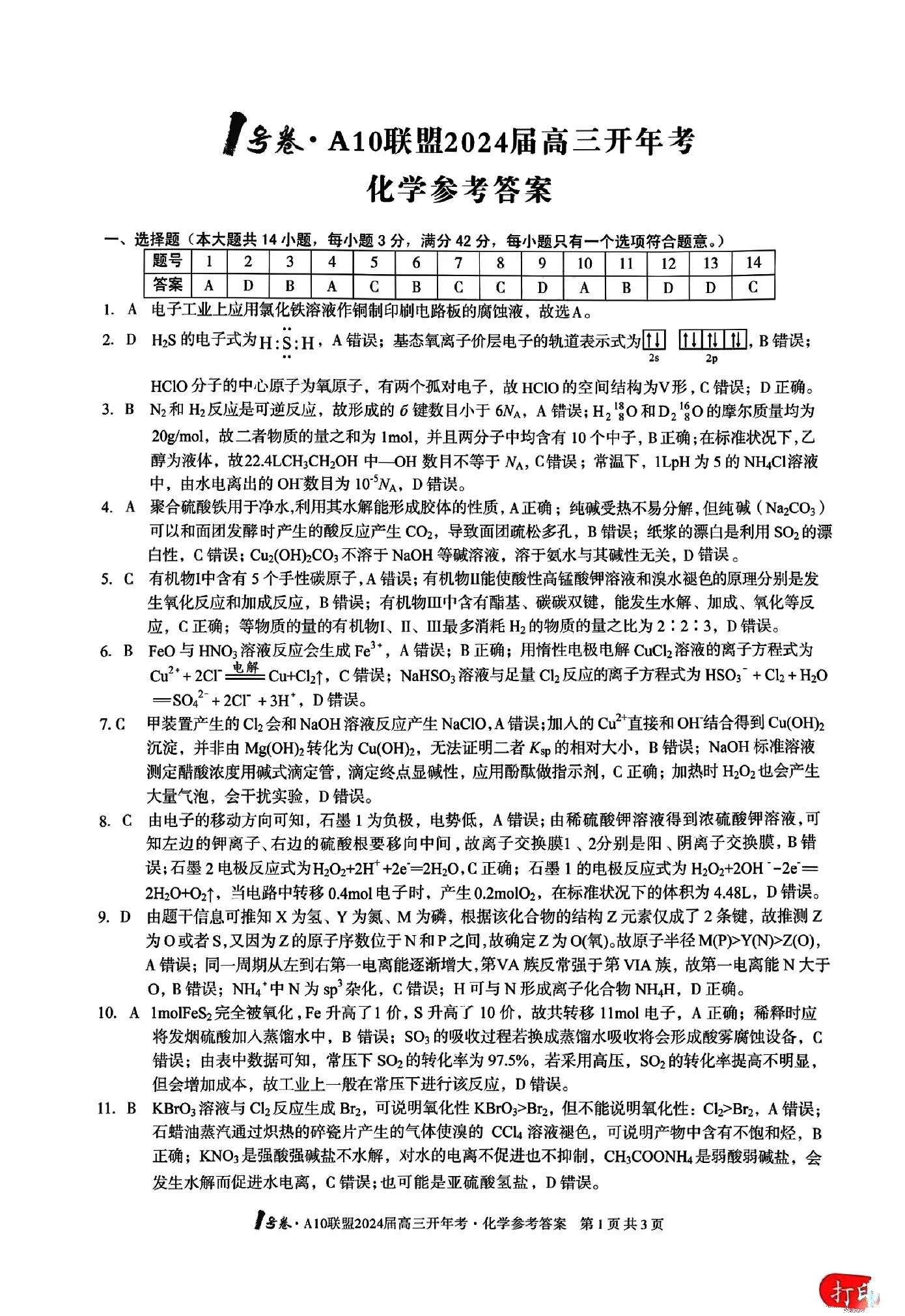
五、A10联盟开年考化学试卷答案











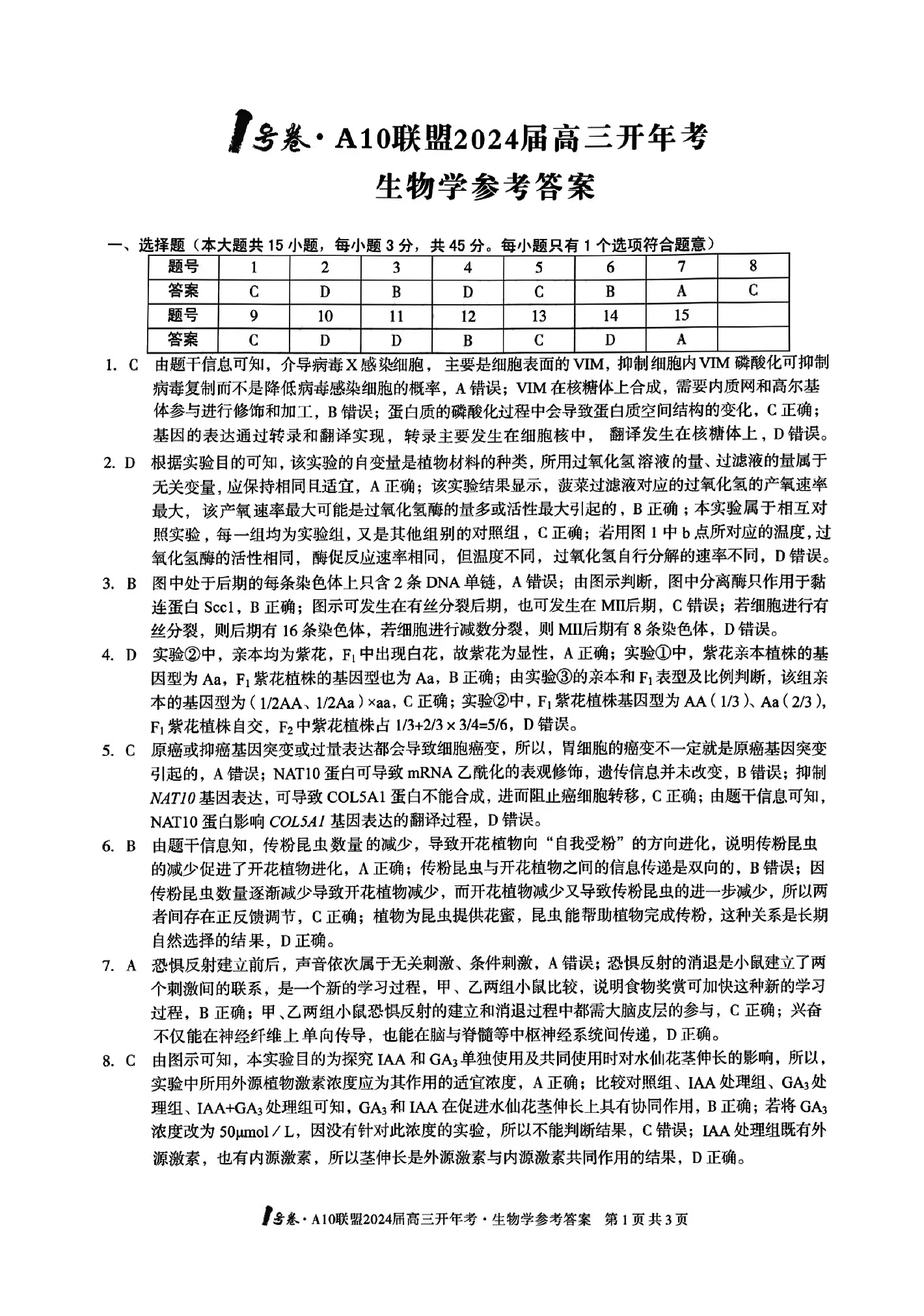
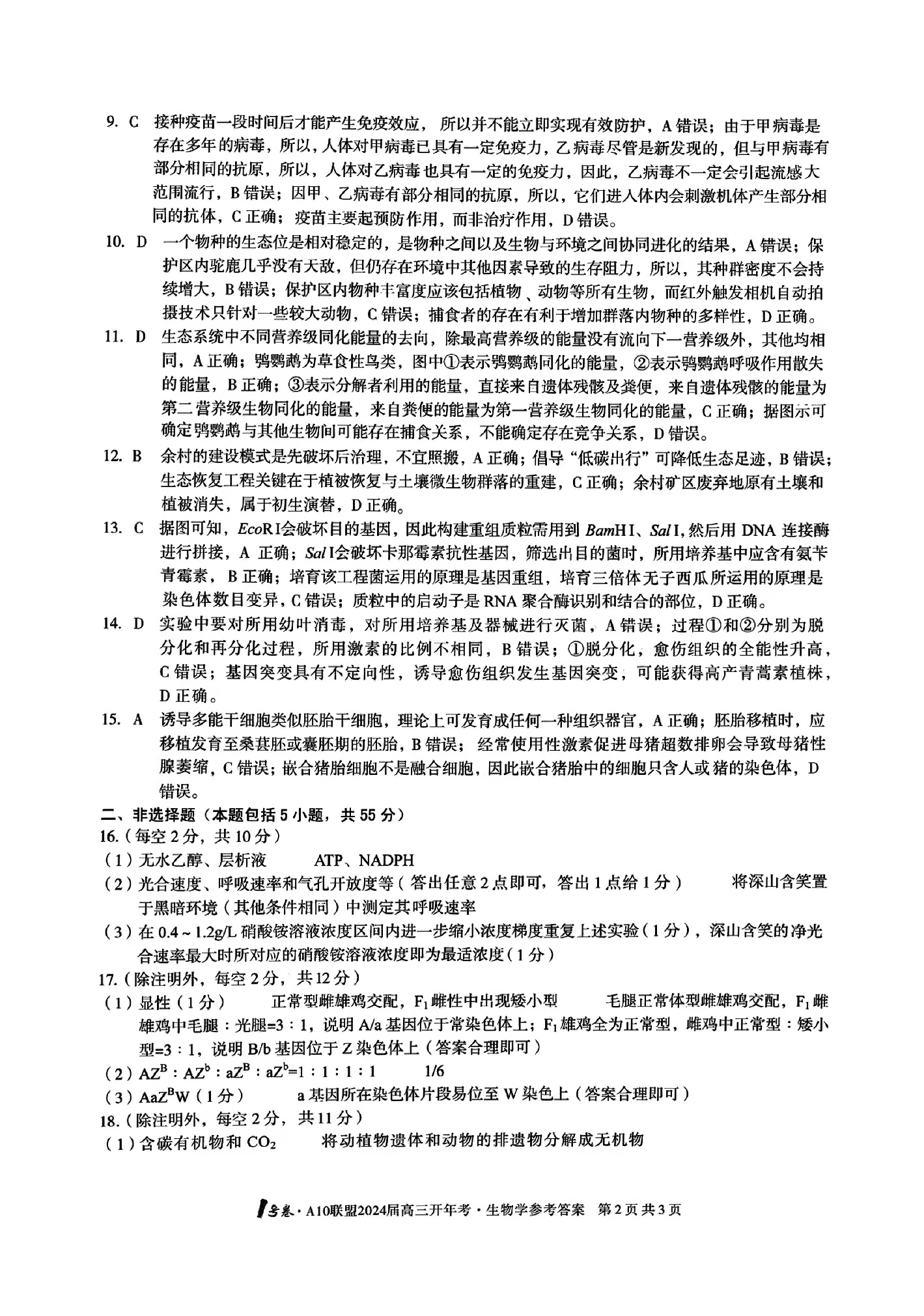
六、A10联盟开年考生物试卷答案











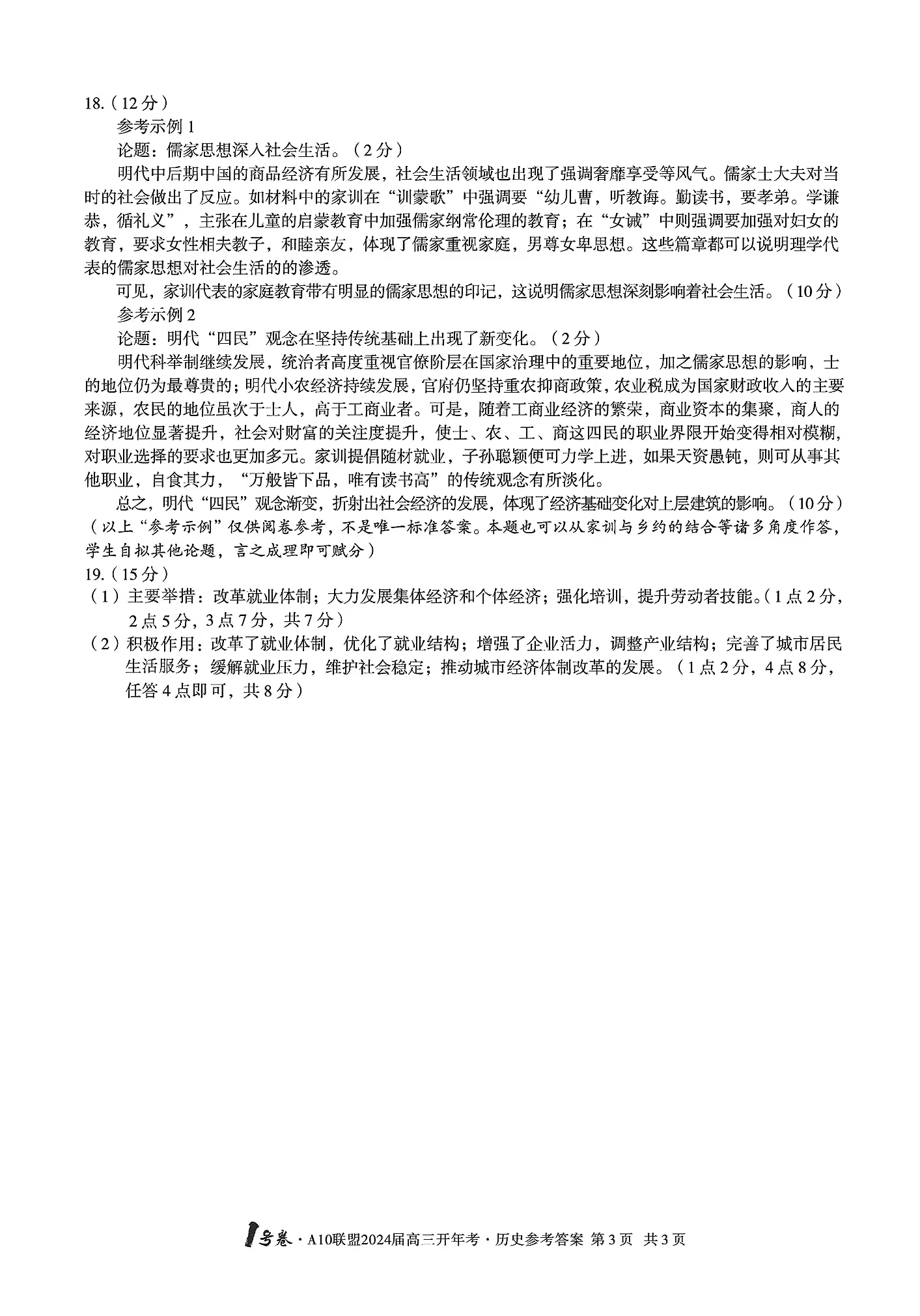
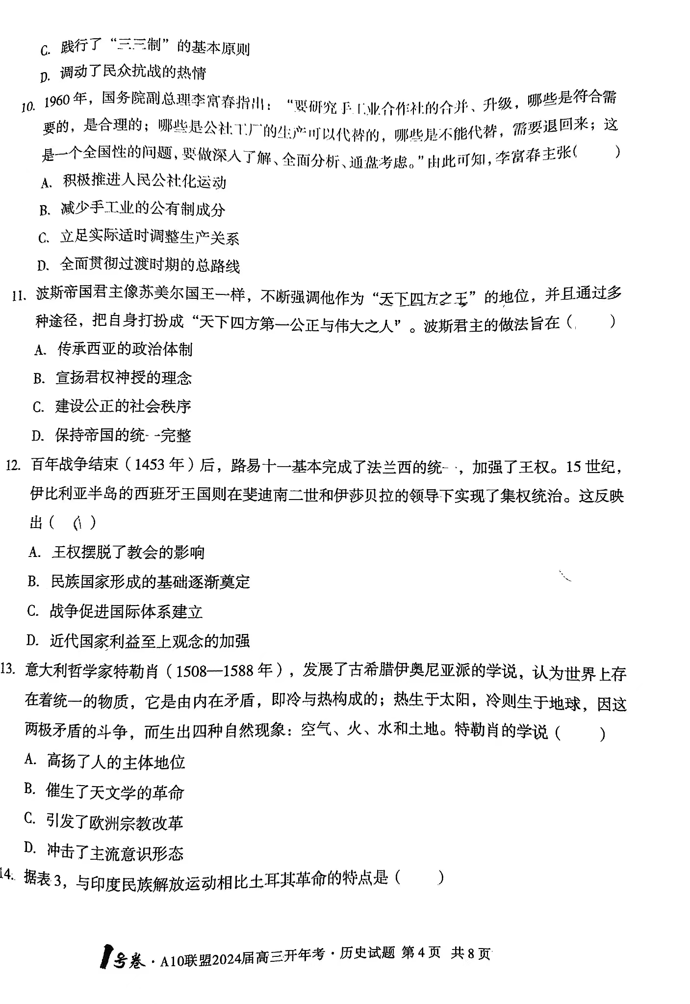
七、A10联盟开年考历史试卷答案










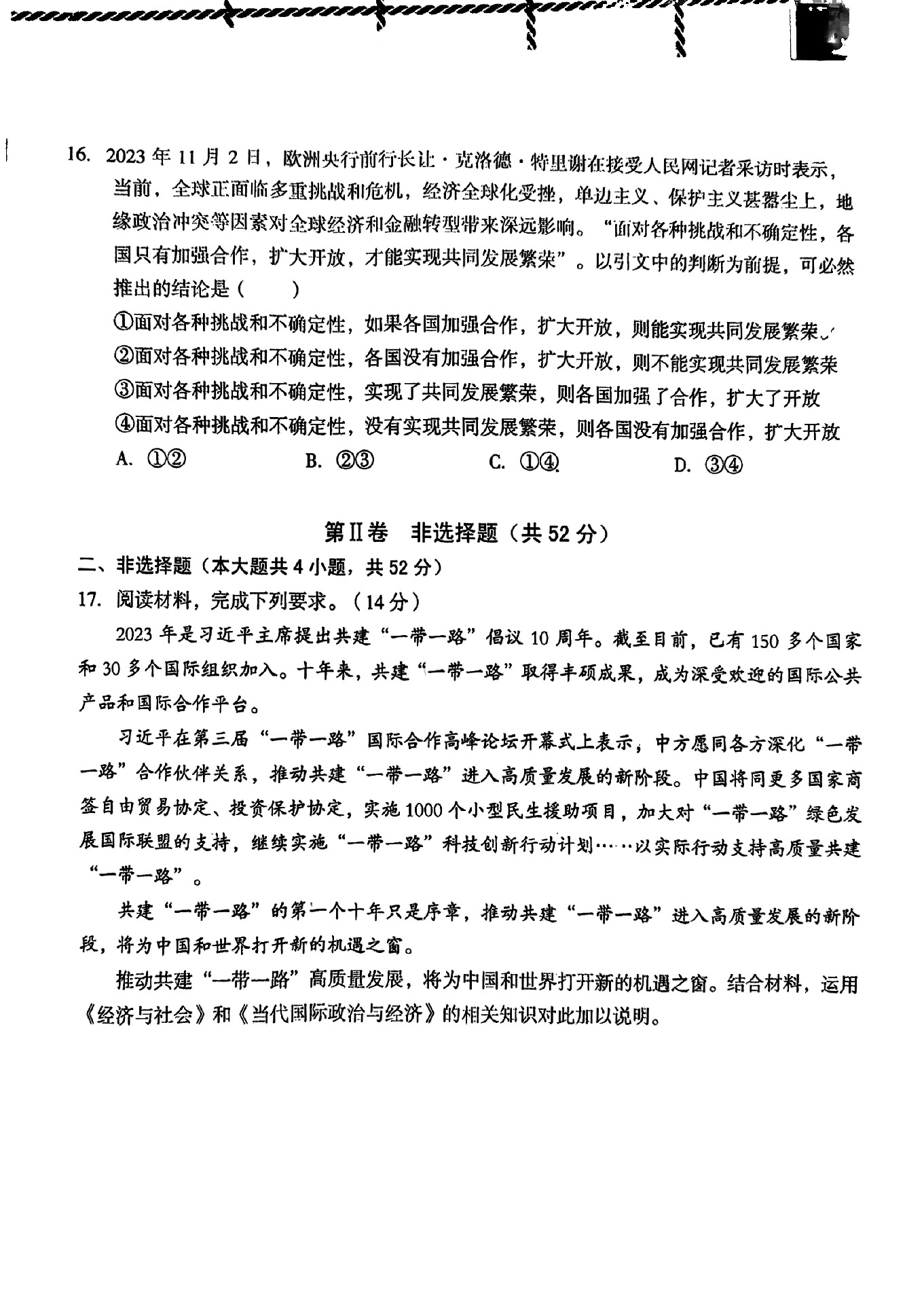
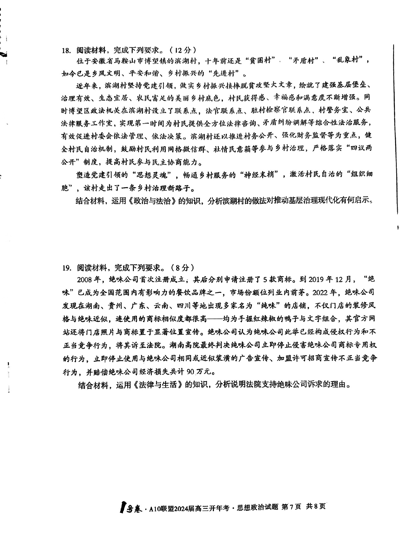
八、A10联盟开年考政治试卷答案










九、A10联盟开年考地理试卷答案










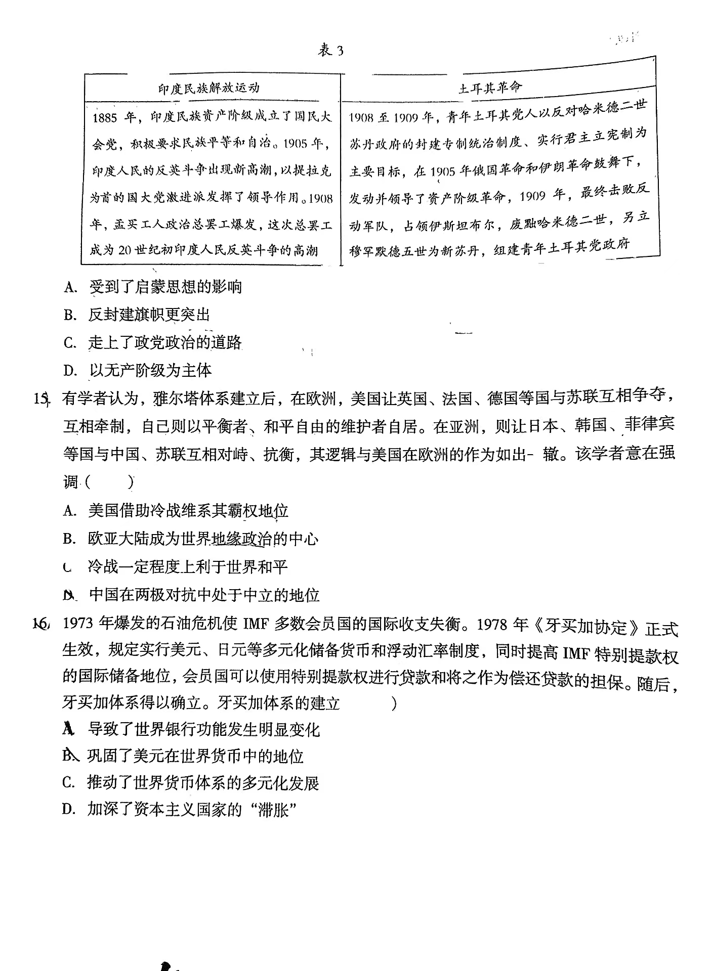
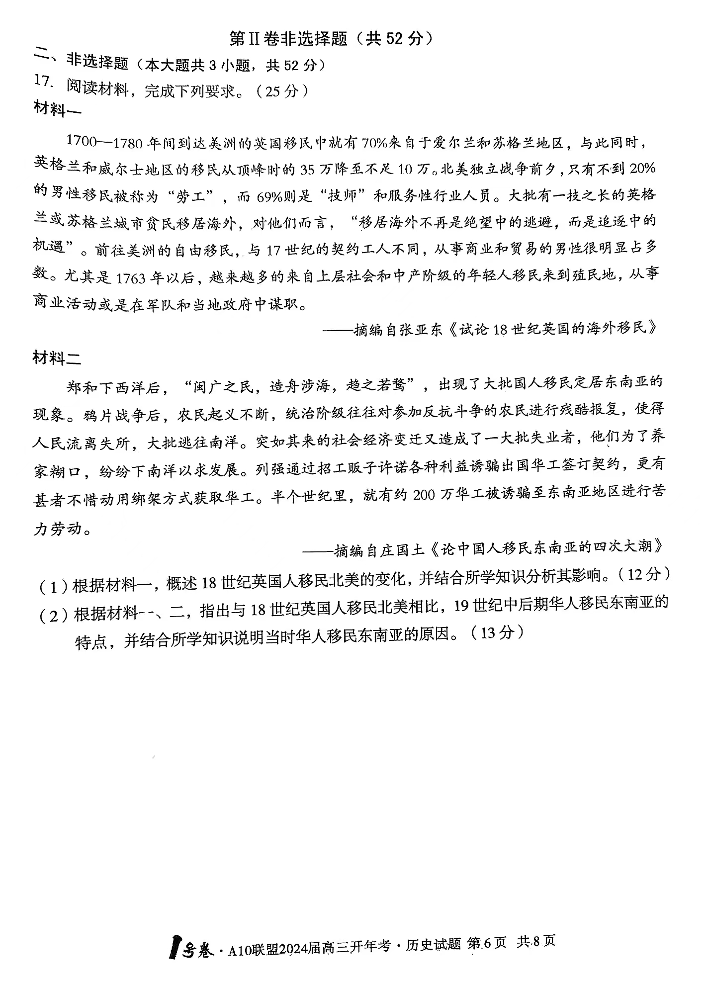
A10联盟高三开年考试在形式和题量上接近高考,又充分考虑到新教材的特点,在很大程度上是对前一段复习内容的检测,通过模拟考试,学生在学习中的弱点和不足以及自己复习的漏洞清楚地表现出来,从而得到及时补救。同时同学们可以继续把错题整理出来,经常翻翻看看,从而有效地防止“一错再错”的现象。