2025浙江定向培养军士招生学校有浙江建设职业技术学院、湖南汽车工程职业大学、渤海船舶职业学院等,2025年全国定向士官学校在浙江最低招生分数线是:335分(男)。完整学校名单及分数线、报考条件要求详见下文。
一、浙江定向士官学校名单
2025年在浙江省招生的高校有31所,定向培养士官招生计划总数是704人(含女军士10人)。完整名单如下:
| 序号 | 院校名称 |
|---|---|
| 1 | 滨州职业学院 |
| 2 | 渤海船舶职业学院 |
| 3 | 成都航空职业技术大学 |
| 4 | 河南交通职业技术学院 |
| 5 | 湖南国防工业职业技术学院 |
| 6 | 湖南汽车工程职业大学 |
| 7 | 湖南体育职业学院 |
| 8 | 江苏海事职业技术学院 |
| 9 | 江苏信息职业技术学院 |
| 10 | 江西航空职业技术学院 |
| 11 | 江西水利电力大学 |
| 12 | 江西信息应用职业技术学院 |
| 13 | 兰州资源环境职业技术大学 |
| 14 | 辽宁省交通高等专科学校 |
| 15 | 南京信息职业技术学院 |
| 16 | 山东交通职业学院 |
| 17 | 山东信息职业技术学院 |
| 18 | 泰山职业技术学院 |
| 19 | 威海职业学院 |
| 20 | 潍坊工程职业学院 |
| 21 | 潍坊科技学院 |
| 22 | 武昌职业学院 |
| 23 | 武汉船舶职业技术学院 |
| 24 | 武汉交通职业学院 |
| 25 | 西安航空职业技术学院 |
| 26 | 张家界航空工业职业技术学院 |
| 27 | 长沙航空职业技术学院 |
| 28 | 浙江建设职业技术学院 |
| 29 | 浙江交通职业技术学院 |
| 30 | 重庆航天职业技术学院 |
| 31 | 重庆医药高等专科学校 |
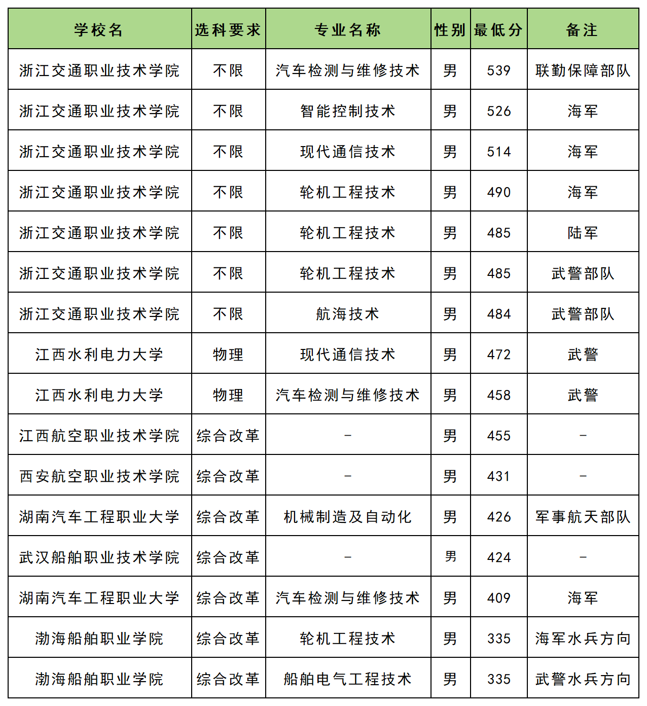
二、2025浙江定向士官录取分数线
2025年浙江定向士官最低线是335分,对应收分最低的学校是渤海船舶职业学院的轮机工程技术专业和船舶电气工程技术专业。
浙江定向士官分数线最高的学校是浙江交通职业技术学院汽车检测与维修技术专业(联勤保障部队),2025年最低分539分。
三、浙江定向士官报考条件和要求
1、报考条件
报名并参加浙江省2025年普通高等学校招生全国统一考试;
未婚,年龄不超过20周岁(2005年8月31日以后出生);
志愿至少服现役满5年;
高考成绩达到浙江省2025年高职高专批录取分数控制线。
2、要求
浙江省定向培养军士安排在普通类提前批投档录取,设置5个院校传统志愿,每所院校设6个专业志愿及专业服从志愿。定向培养军士院校招生专业均有性别区分,凡未注明招收女生的专业均只招收男生,错填者将被视为无效志愿。
省教育考试院从政治考核和体检合格考生中,依据填报志愿和高考成绩,按照定向招生院校计划数120%投档。


