理科600分能上的专业有医学检验技术、麻醉学、应用心理学、口腔医学等专业,本期将介绍理科600分能报考的大学,以及适合什么专业等,还会介绍部分专业的相关就业方向。

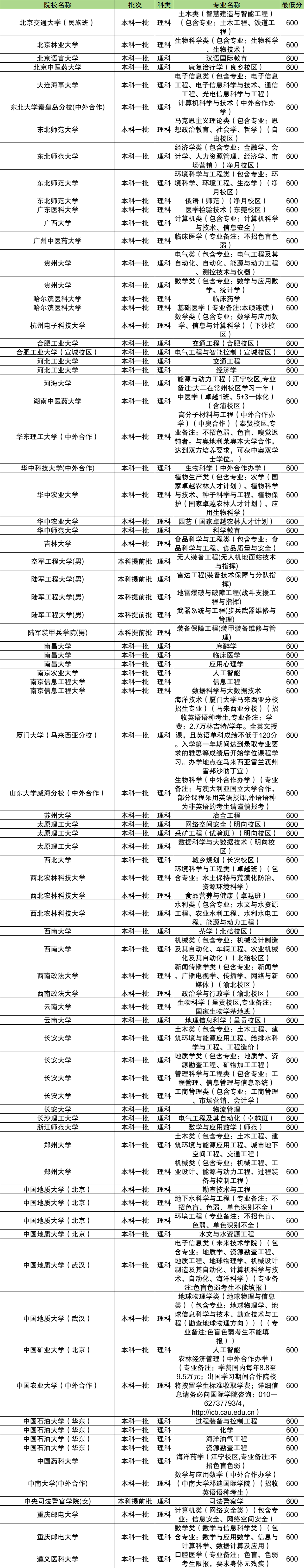
从全国大学四川省高考的分数来看,600分的理科考生能报考的专业,以及对应的学校如下表:

其中医学检验技术、麻醉学、应用心理学、口腔医学都是理科生比较常见的好就业的专业,以下为这几个专业的就业方向。
1.医学检验技术:医学检验是一门运用现代物理、化学方法,实验室技术,借助高科技精密医疗仪器设备进行检测,对疾病的临床诊断、治疗监测和预后评估提供判断依据的一门学科。毕业生后可以在医学检验工作,如血站、各级医院、疾病控制中心、检验检疫部门、生物技术公司等场所工作。
2.麻醉学:麻醉学是外科系统的重要组成部分,广泛应用于外科手术、急救、心脑肺复苏、疼痛的研究与治疗等众多方面,由于其专业特点明确、适用性强等特点,毕业后可从事临床麻醉、疼痛诊疗、急救复苏等工作,可在各级医院、急救中心、军队系统等医疗机构就业。
3.应用心理学:随着人们对心理健康的重视程度不断提高,应用心理学专业的就业前景逐渐广阔。学这个专业,你毕业后可在中小学、医院、心理咨询机构、企事业单位、人力资源部门等场所就业。
4.口腔医学:随着人们生活水平的提高,对牙齿的健康、对美的追求也越来越高。这个专业毕业后你可以在口腔科、整形美容科、牙科诊所等场所找到工作。