2026年重庆康德二诊已于4月9日开考。通过本次考试,考生可清晰了解自己在全市范围内的位次,明确强弱科目,从而科学调整后续复习策略,为六月高考奠定坚实基础。
作为重庆市高考前规模最大、最具参考价值的诊断性考试之一,康德二诊不仅覆盖全市绝大多数高中,更因其全市统一命题、统一阅卷、统一划线与排名的机制,成为考生评估自身复习成效、预测高考走向的关键依据。
本文已在考试结束后,从多方渠道第一时间收集并整理语数外、政史地、物化生九科完整试题与答案,助力考生及时估分、精准定位,做好后续冲刺规划。

2026重庆康德二诊九科试题及参考答案汇总如下:
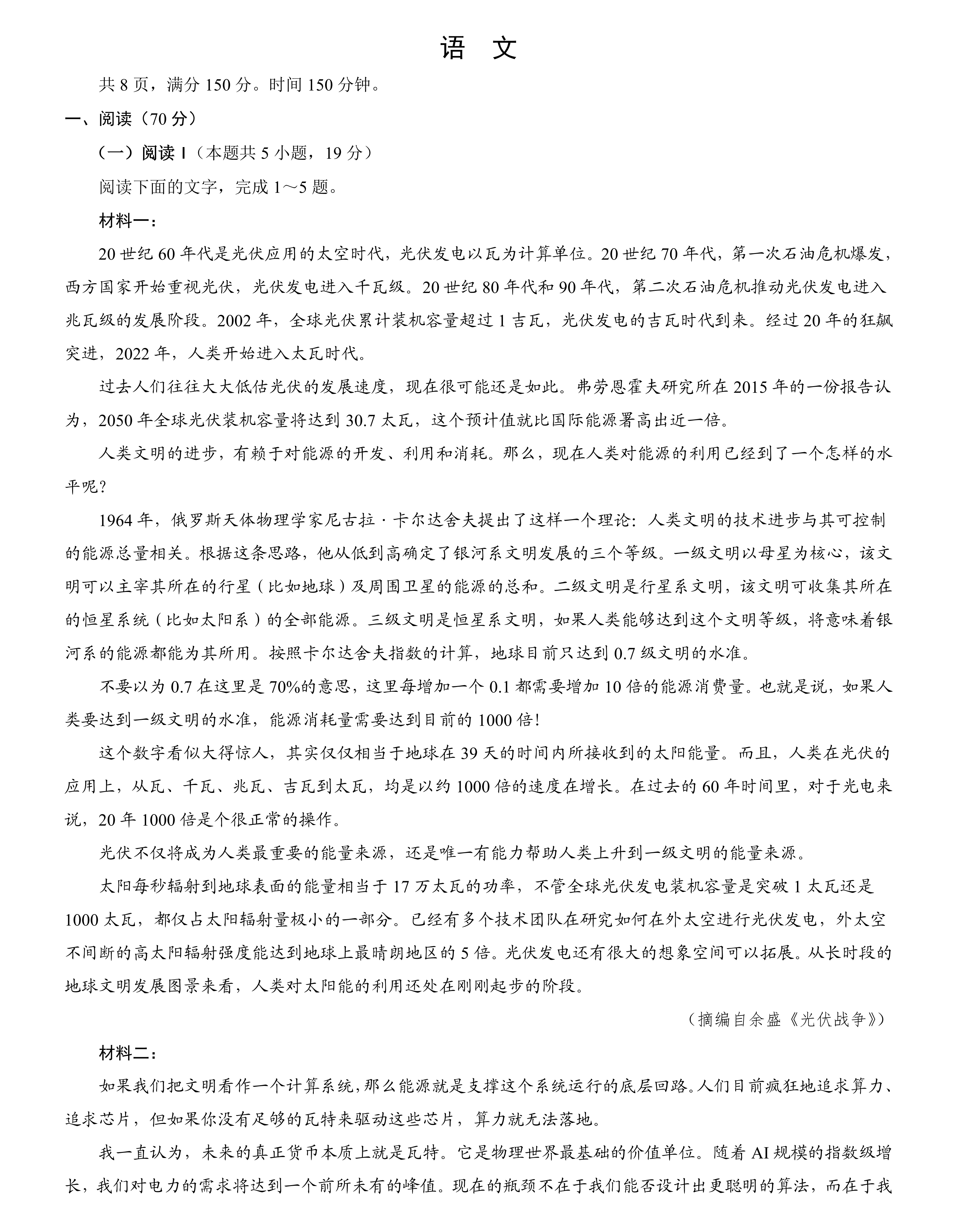
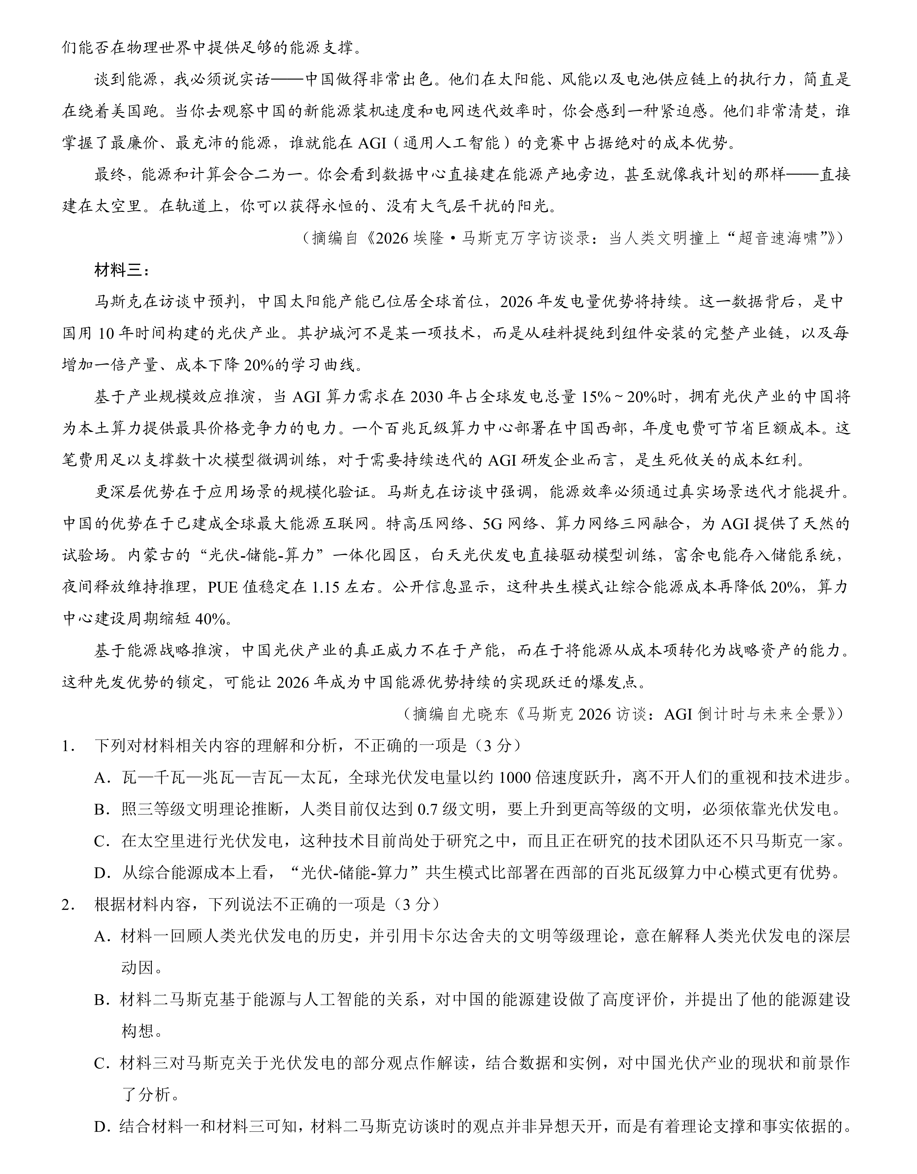
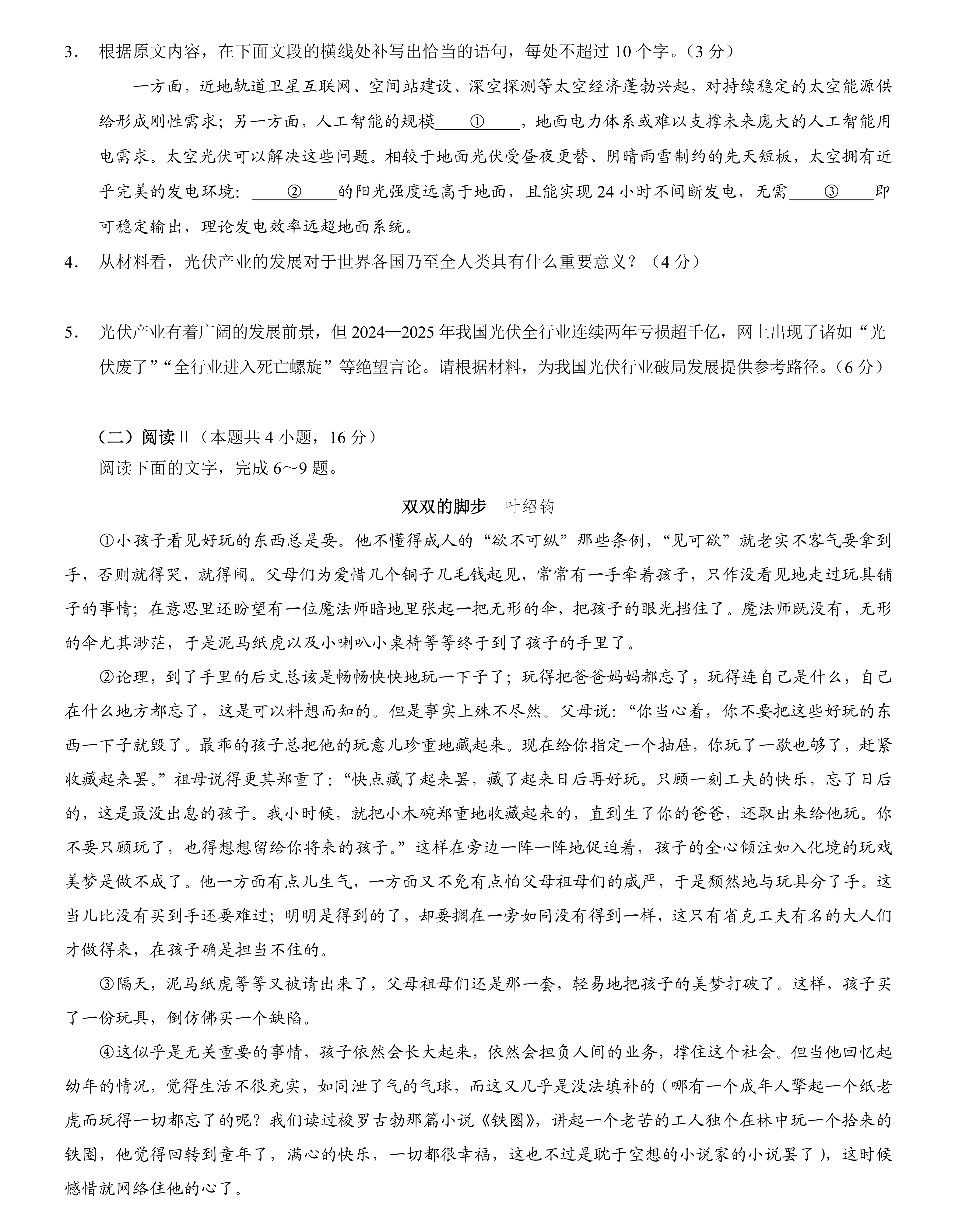
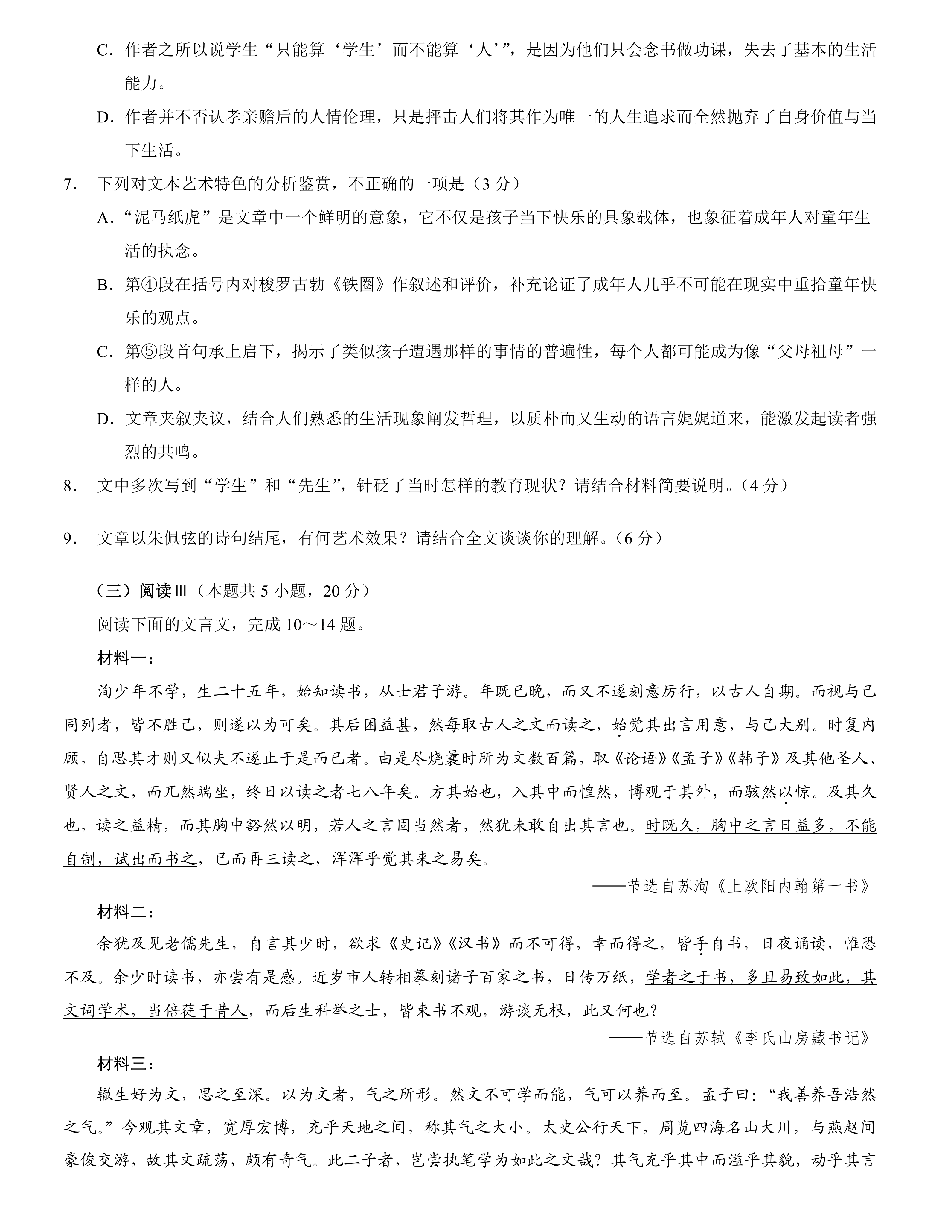
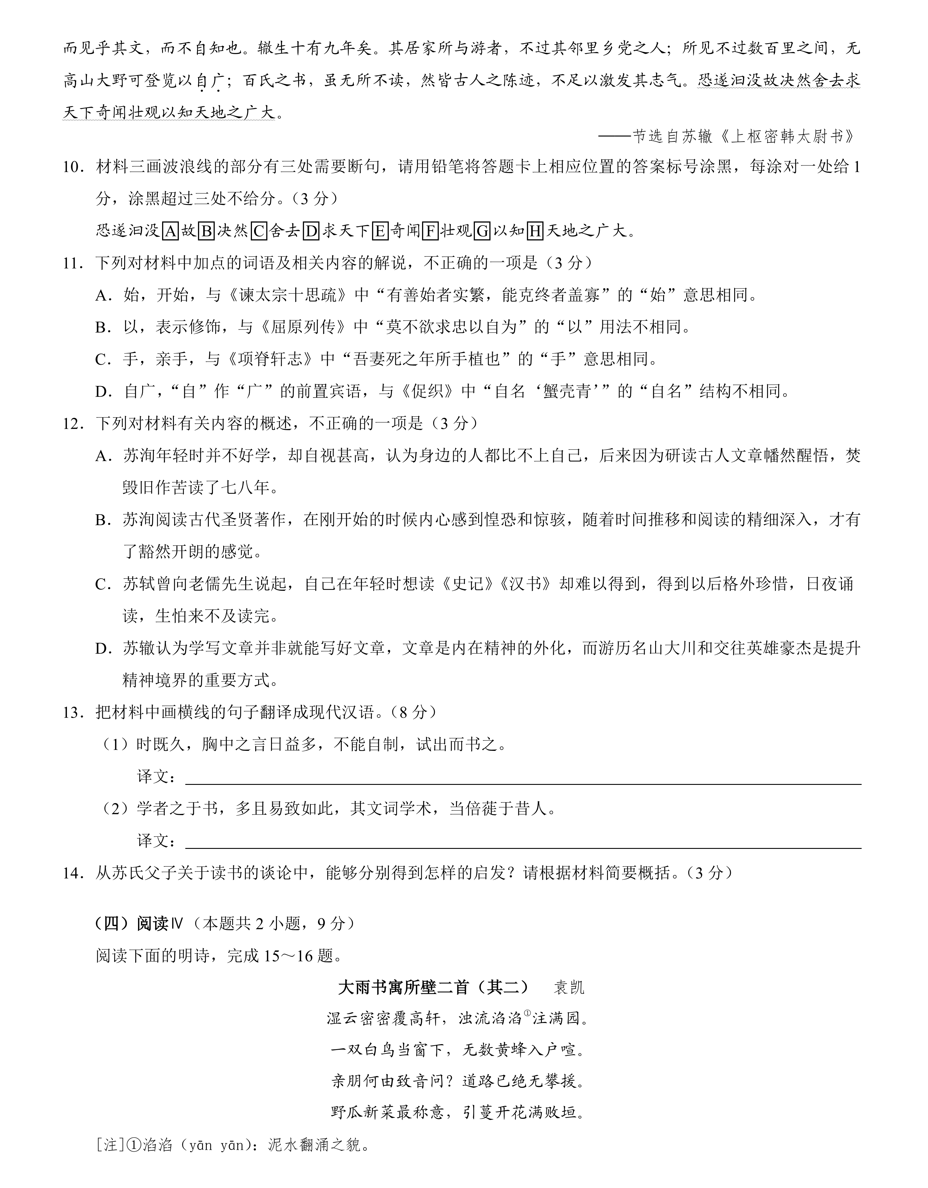
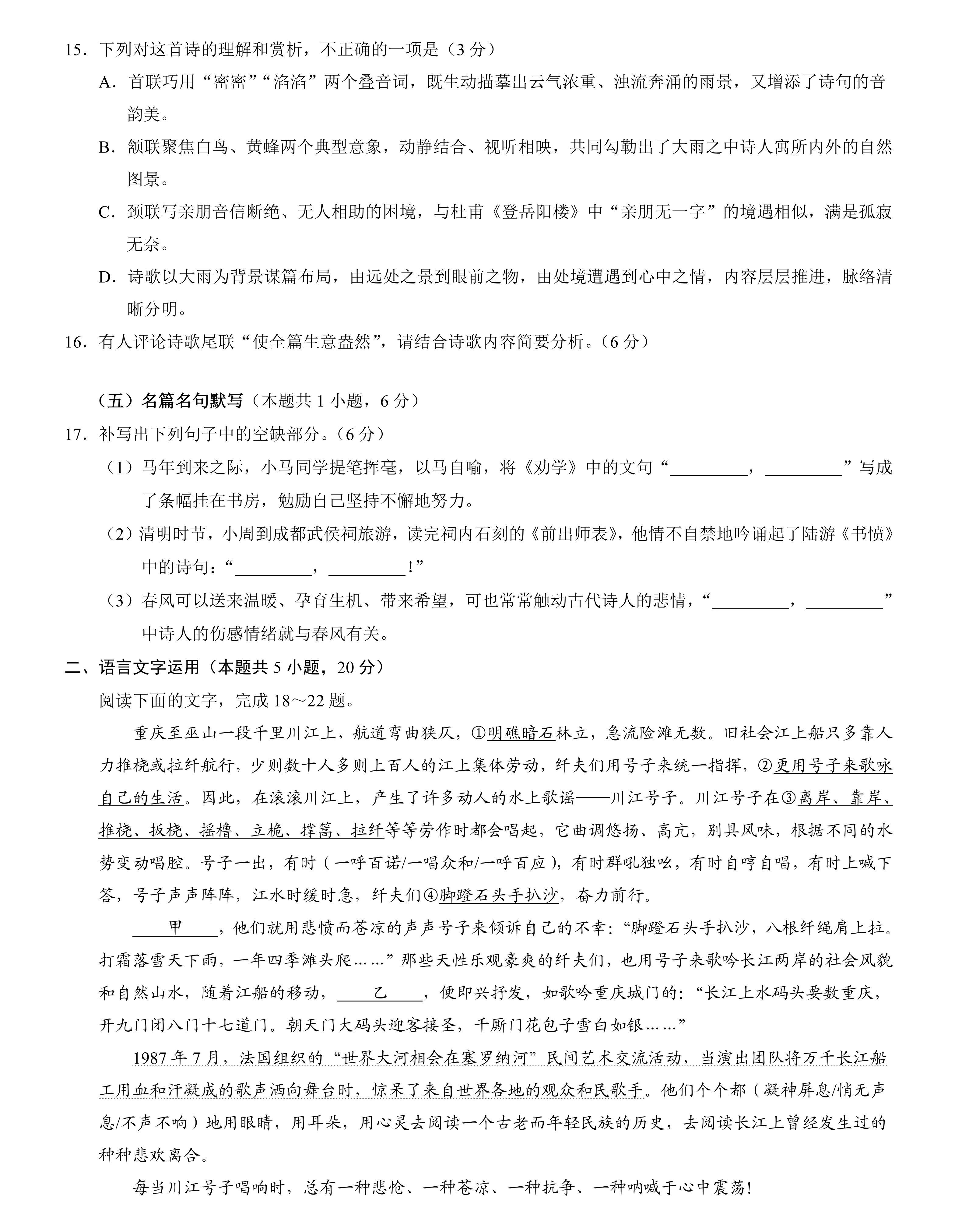
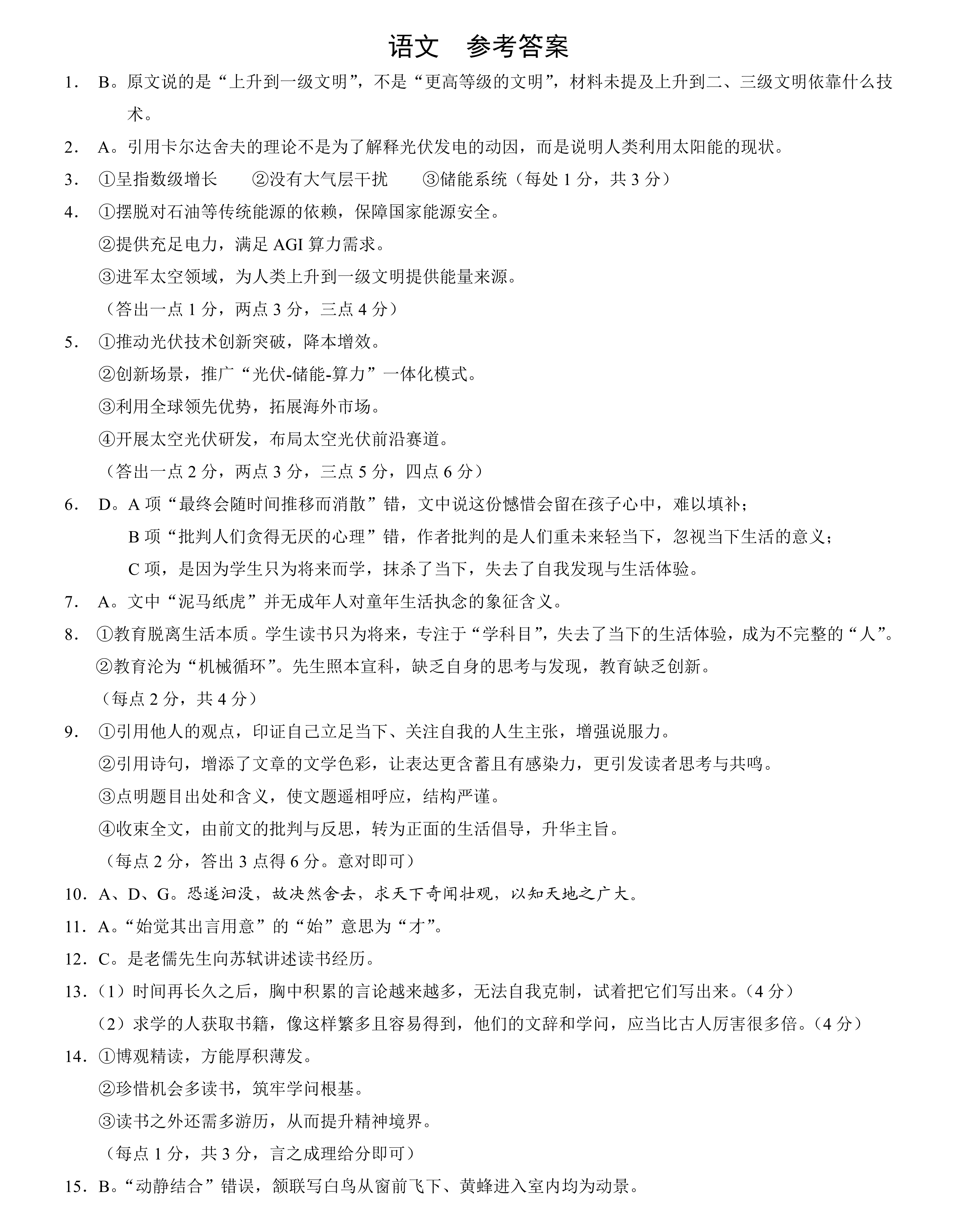
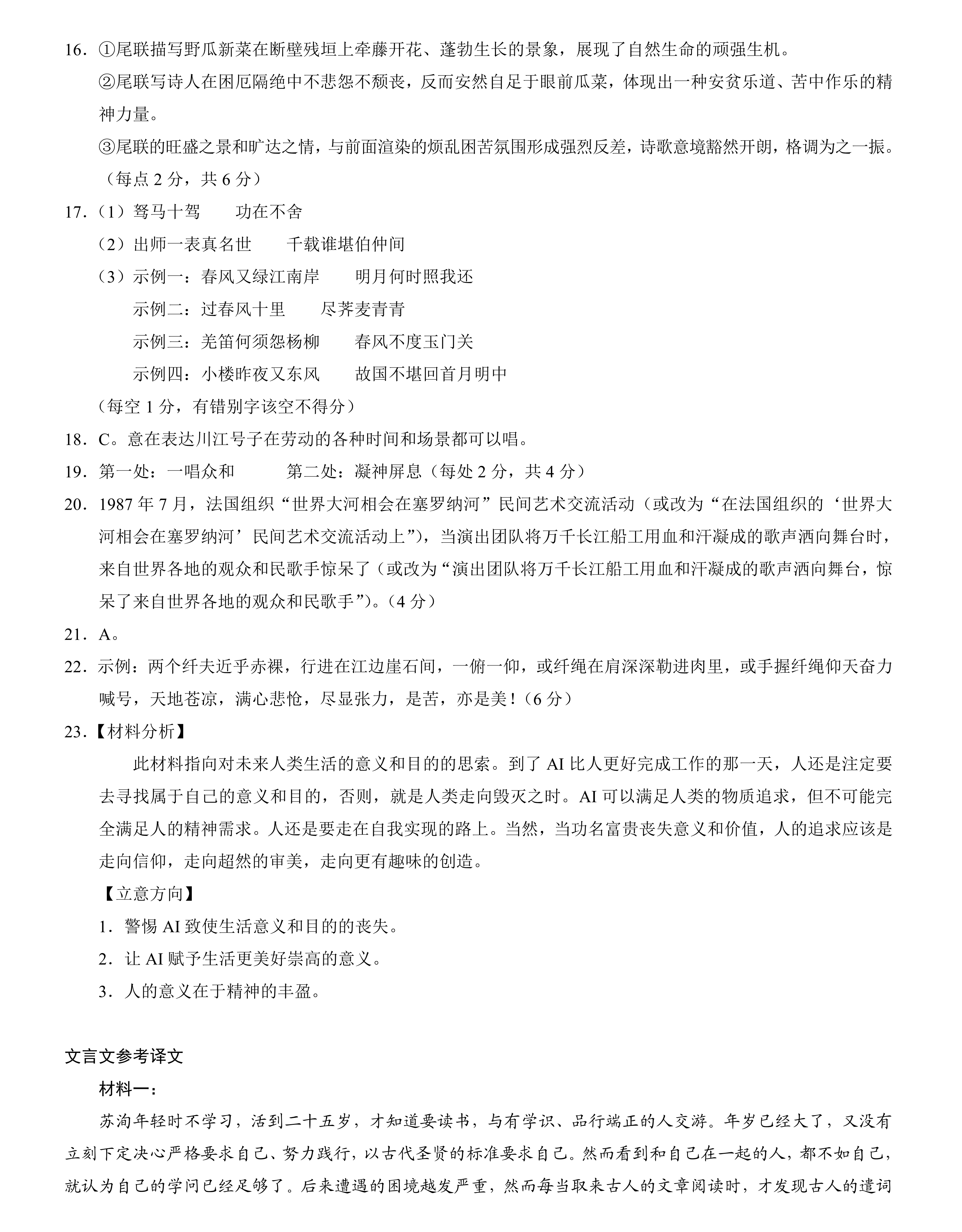
1、2026重庆康德二诊语文试题及参考答案
语文考试时间:4月9日 9:00-11:30
目前语文试卷及答案均已公布,同学们可自行核对。











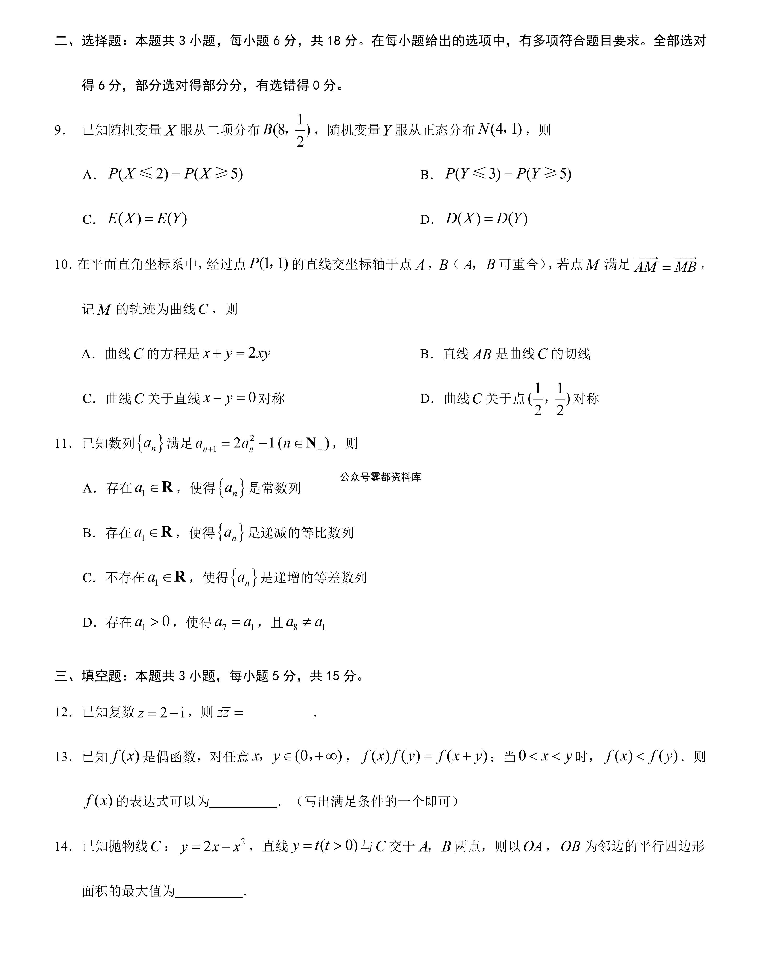
2、2026重庆康德二诊数学试题及参考答案
数学考试时间:4月9日 15:00-17:00
目前数学试卷及答案均已公布,同学们可自行核对。










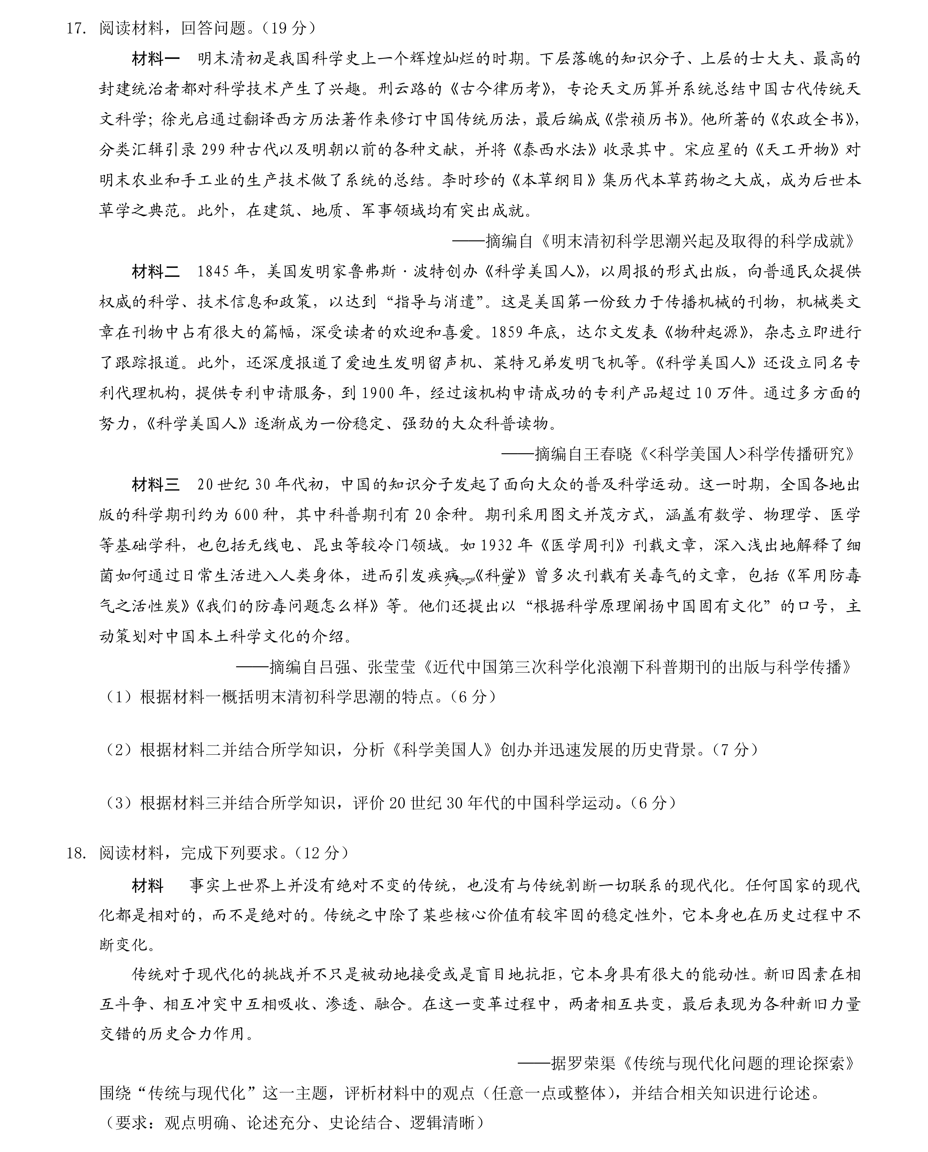
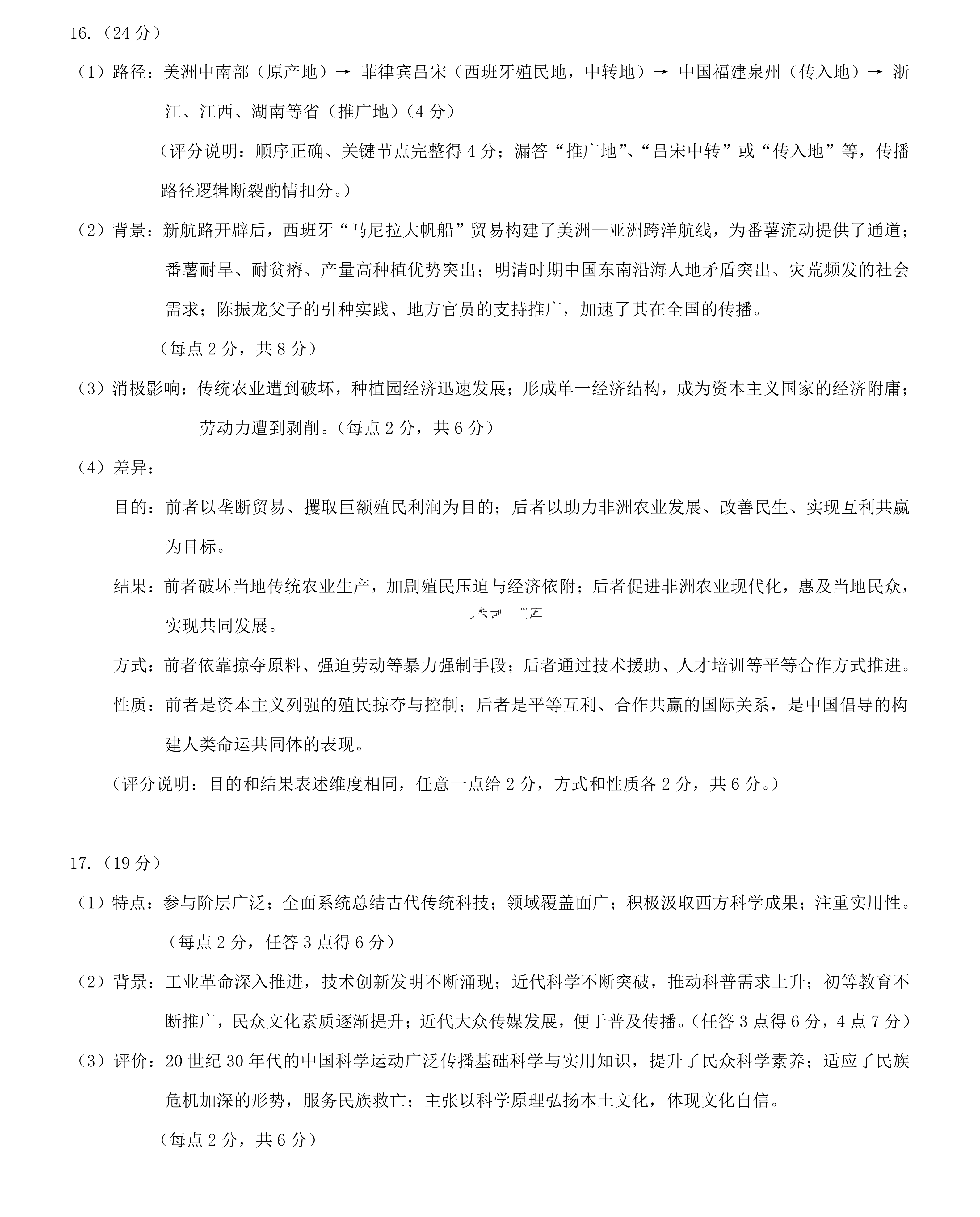
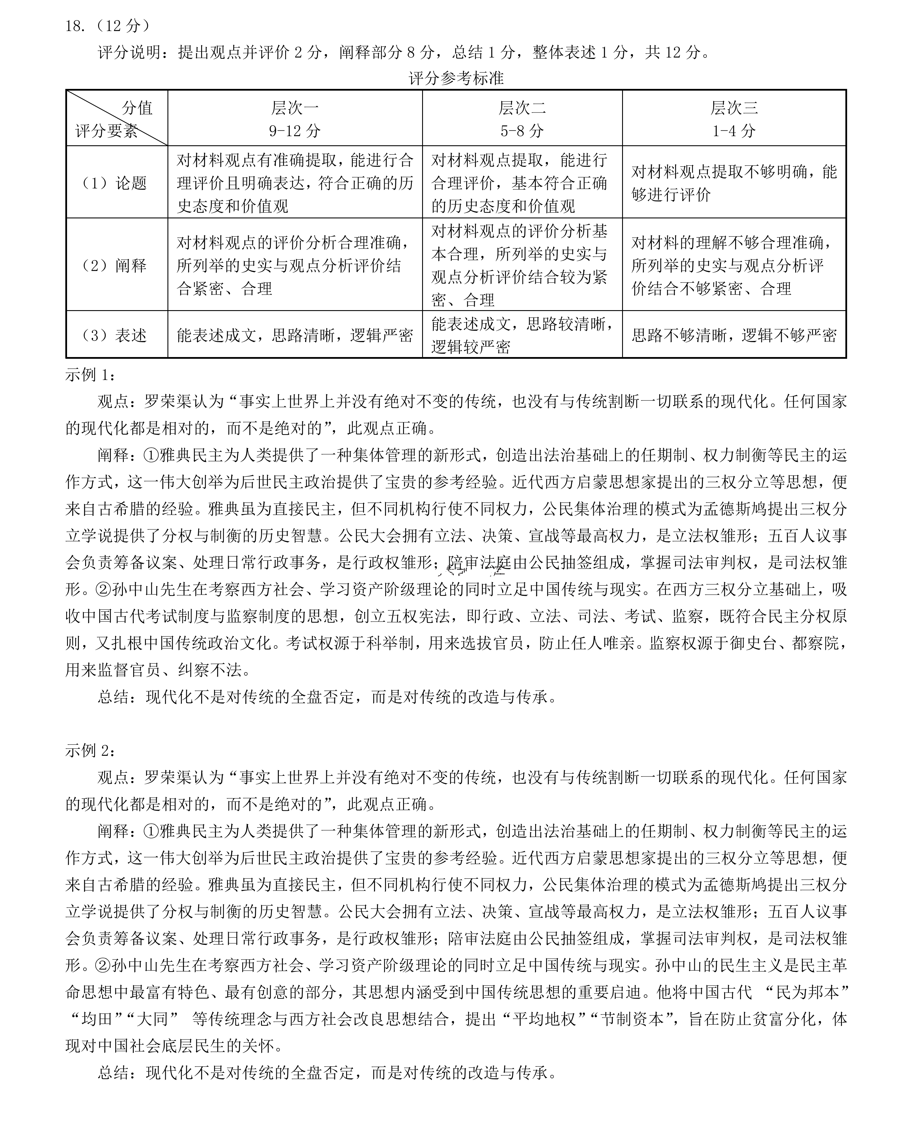
3、2026重庆康德二诊历史试题及参考答案
历史考试时间:4月10日 9:00-10:15
目前历史试卷及答案均已公布,同学们可自行查阅。








4、2026重庆康德二诊物理试题及参考答案
物理考试时间:4月10日 9:00-10:15
目前物理试卷及答案均已公布,同学们可自行查阅。








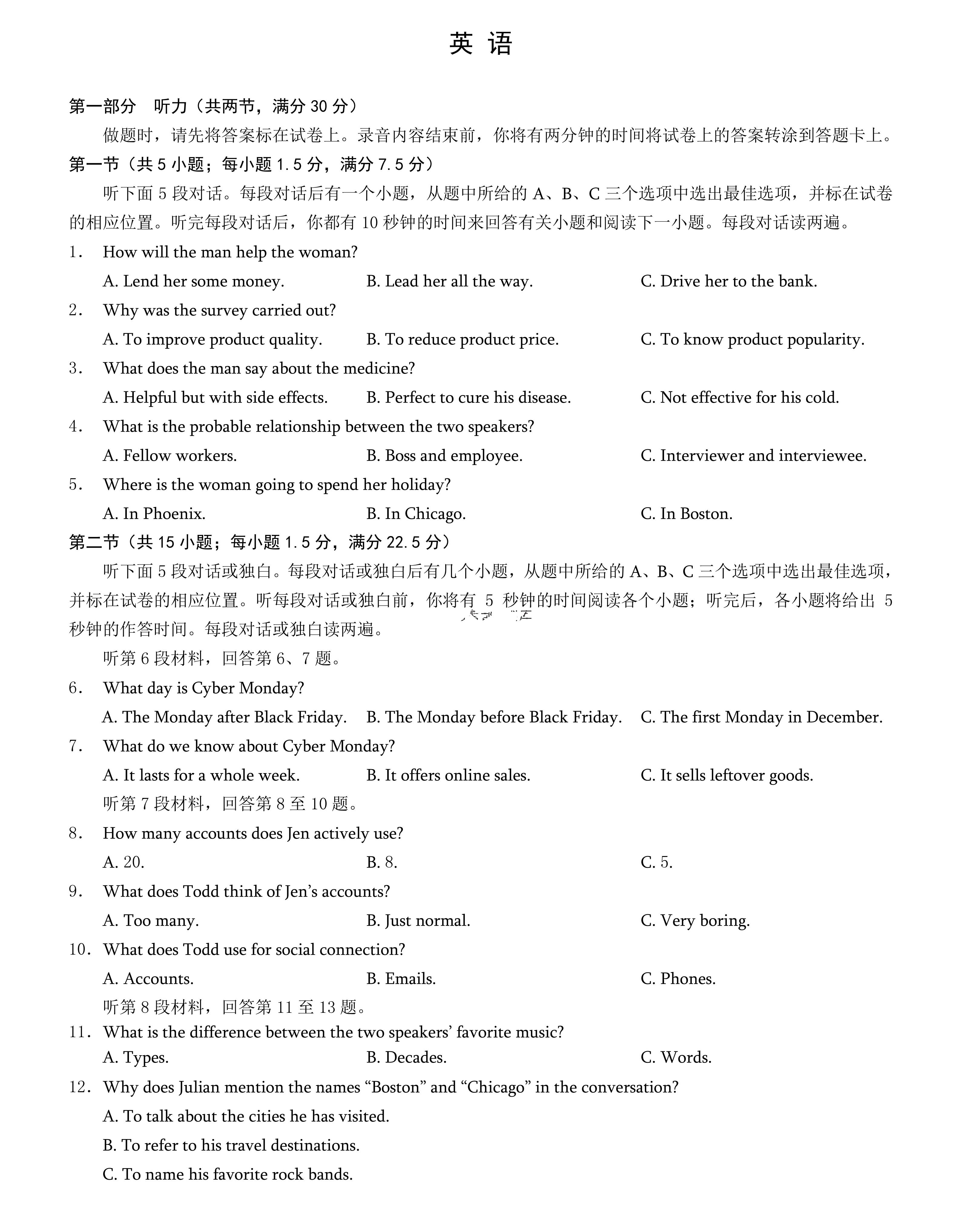
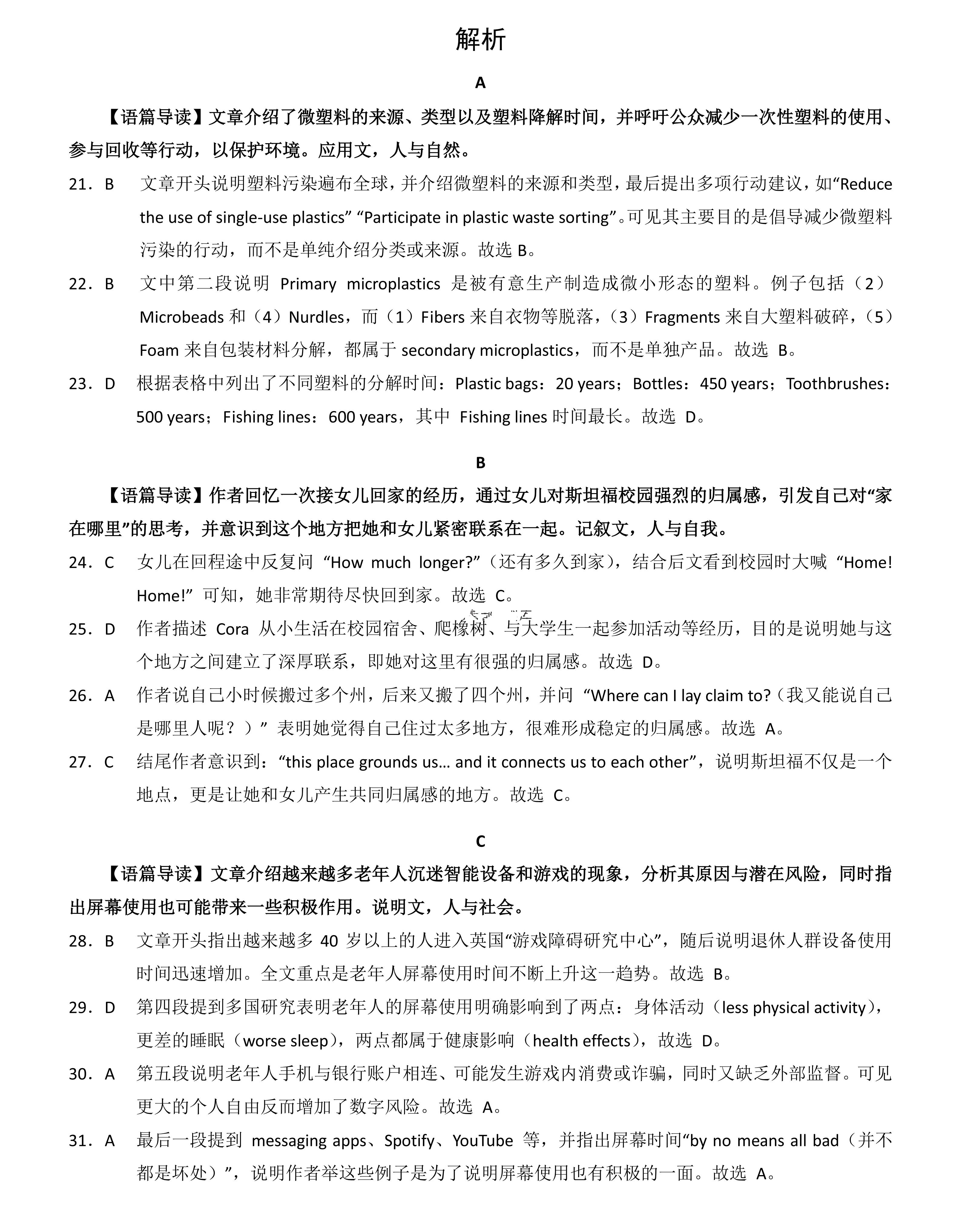
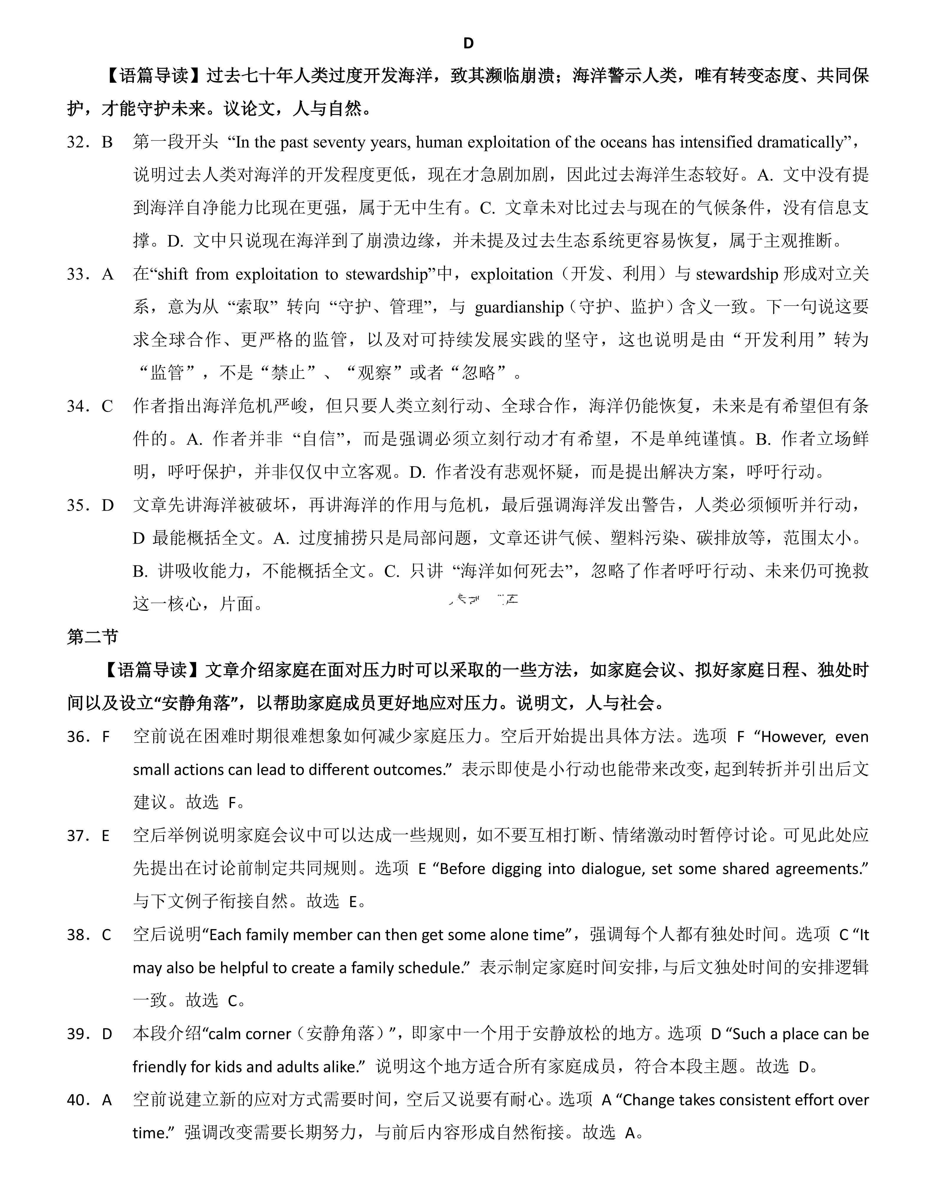
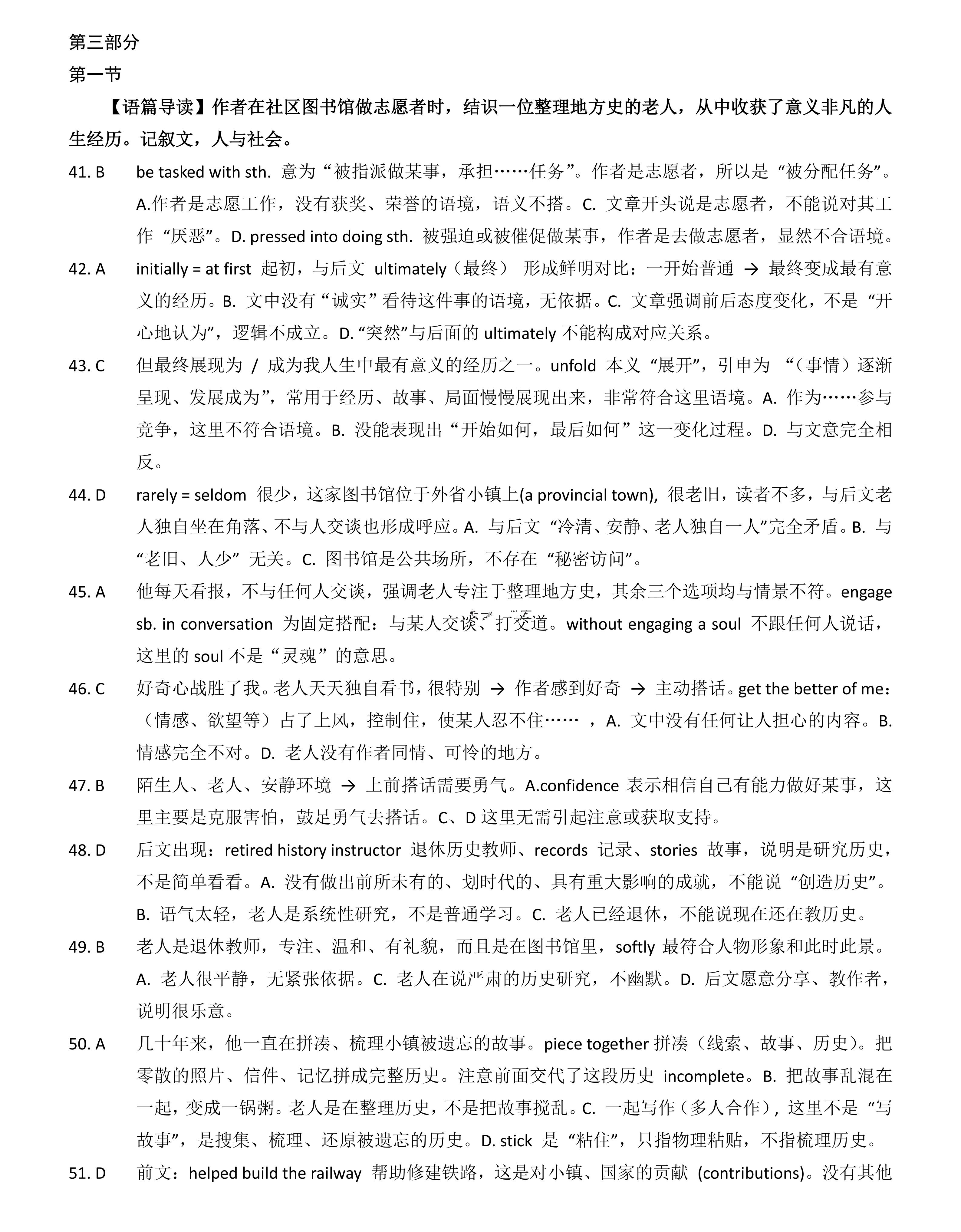
5、2026重庆康德二诊英语试题及参考答案
英语考试时间:4月10日 15:00-17:00
目前英语试卷及答案均已公布,同学们可自行核对。
















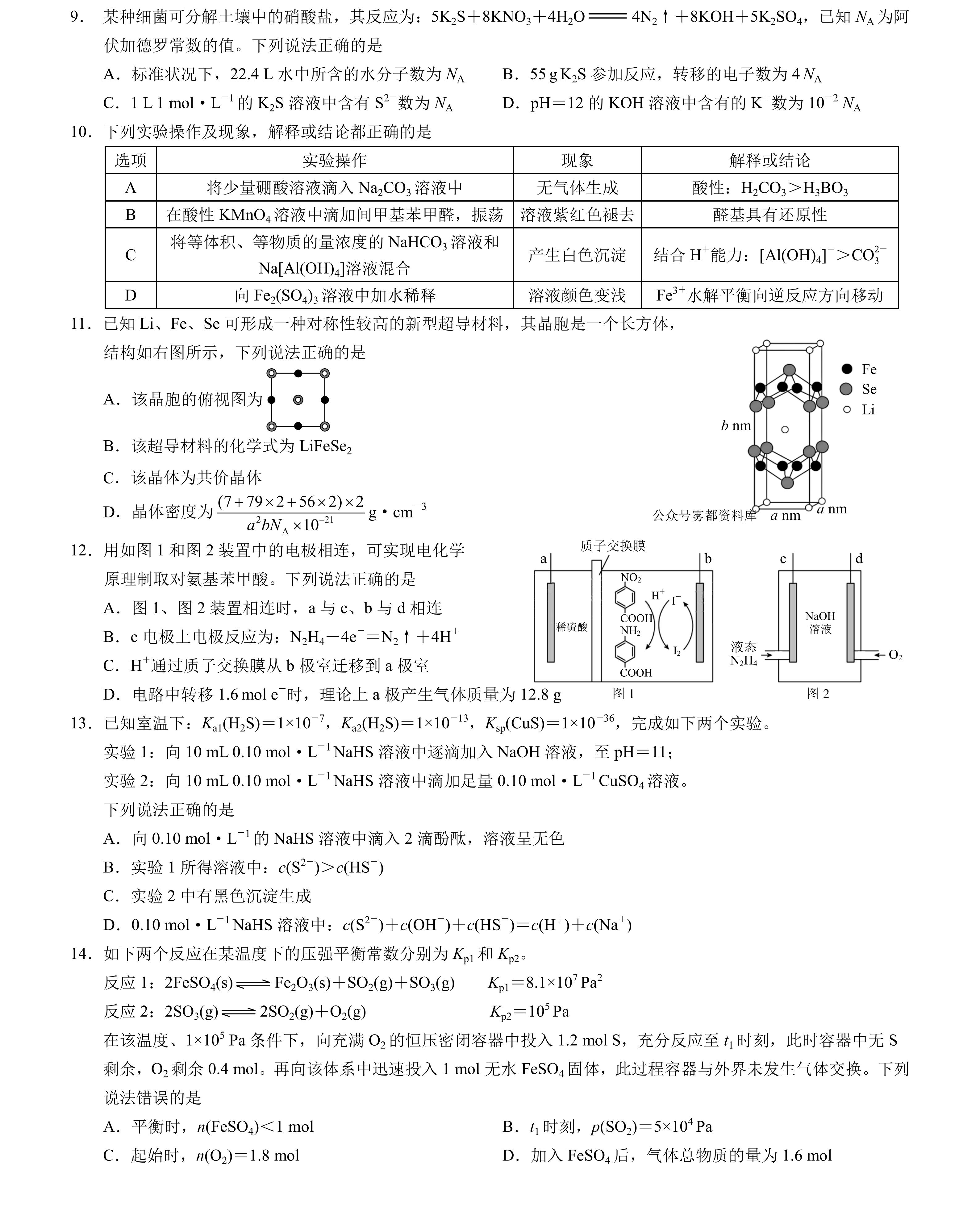
6、2026重庆康德二诊化学试题及参考答案
化学考试时间:4月11日 8:30-9:45
目前化学试卷及答案均已公布,同学们可自行核对。









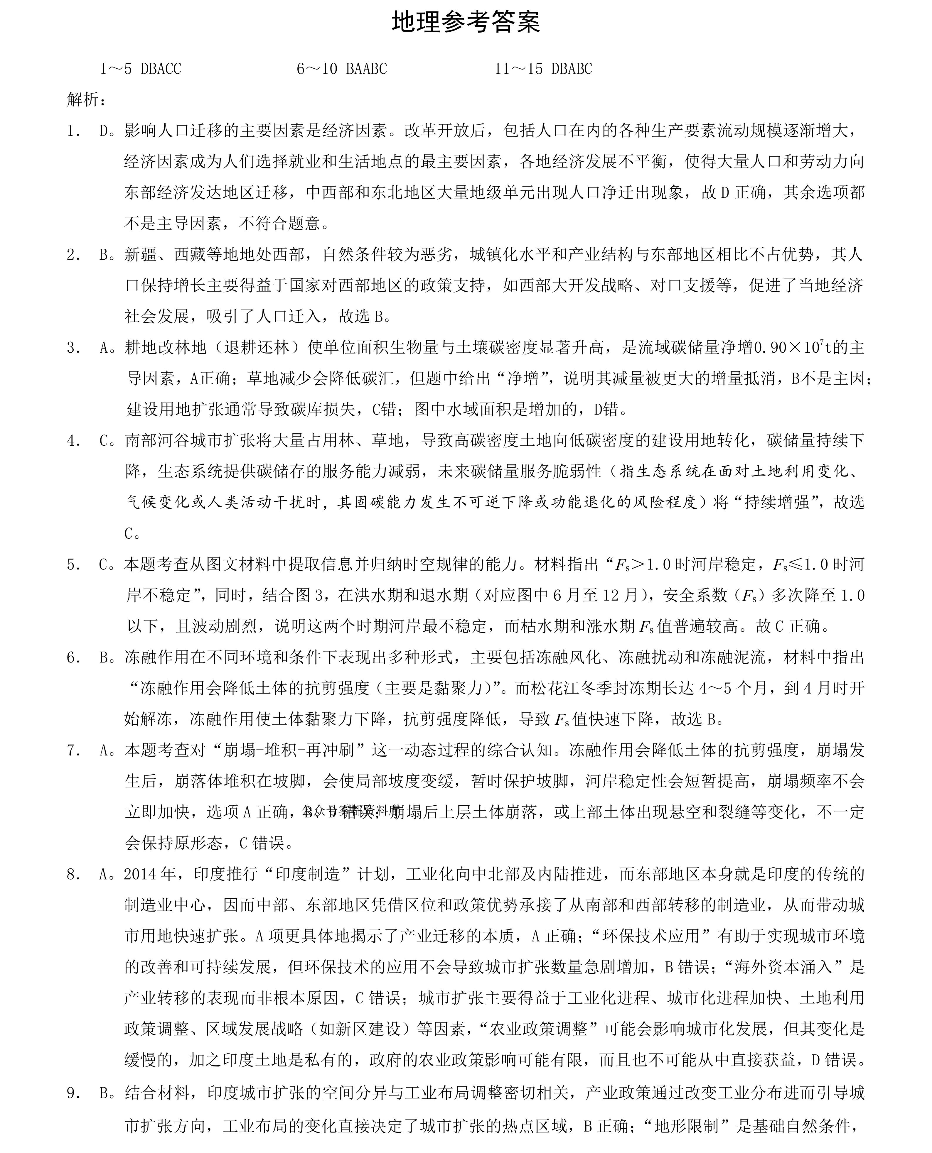
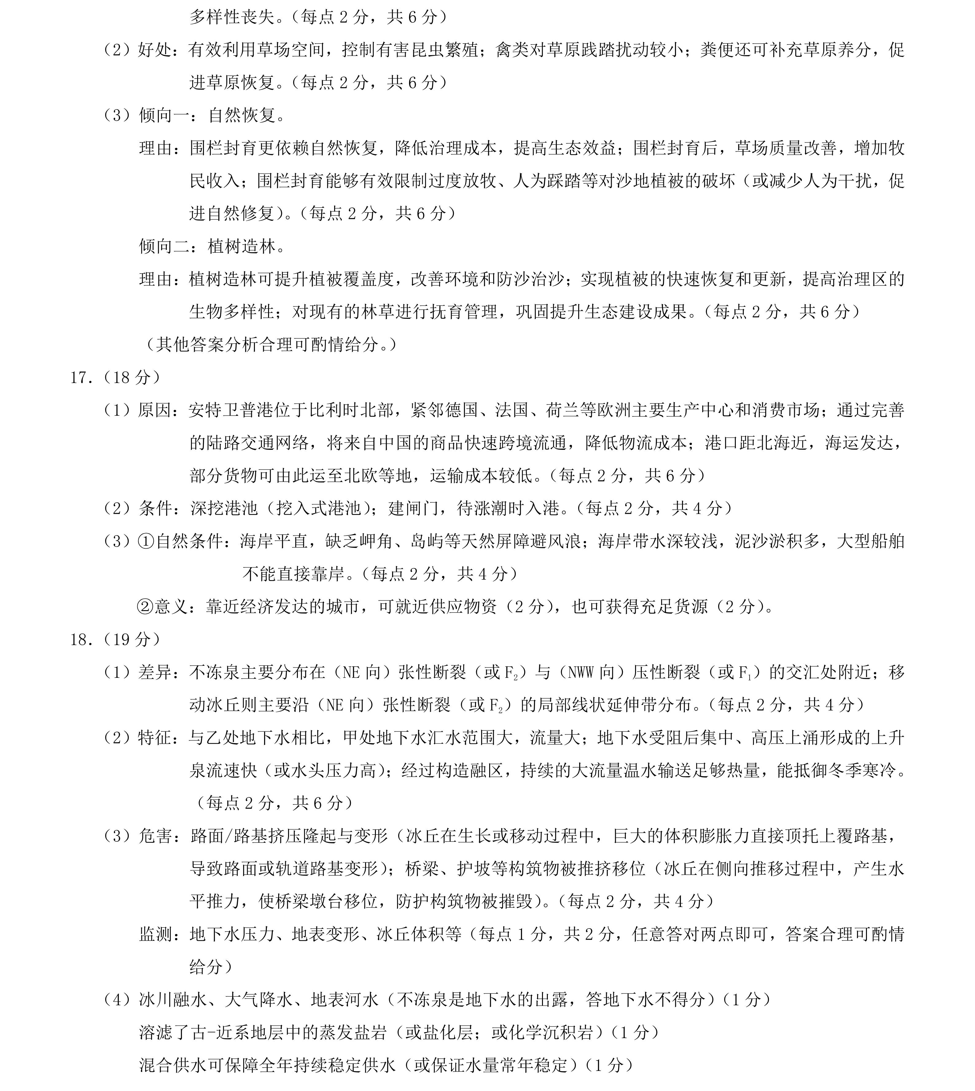
7、2026重庆康德二诊地理试题及参考答案
地理考试时间:4月11日 11:00-12:15
目前地理试卷及答案均已公布,同学们可自行核对。







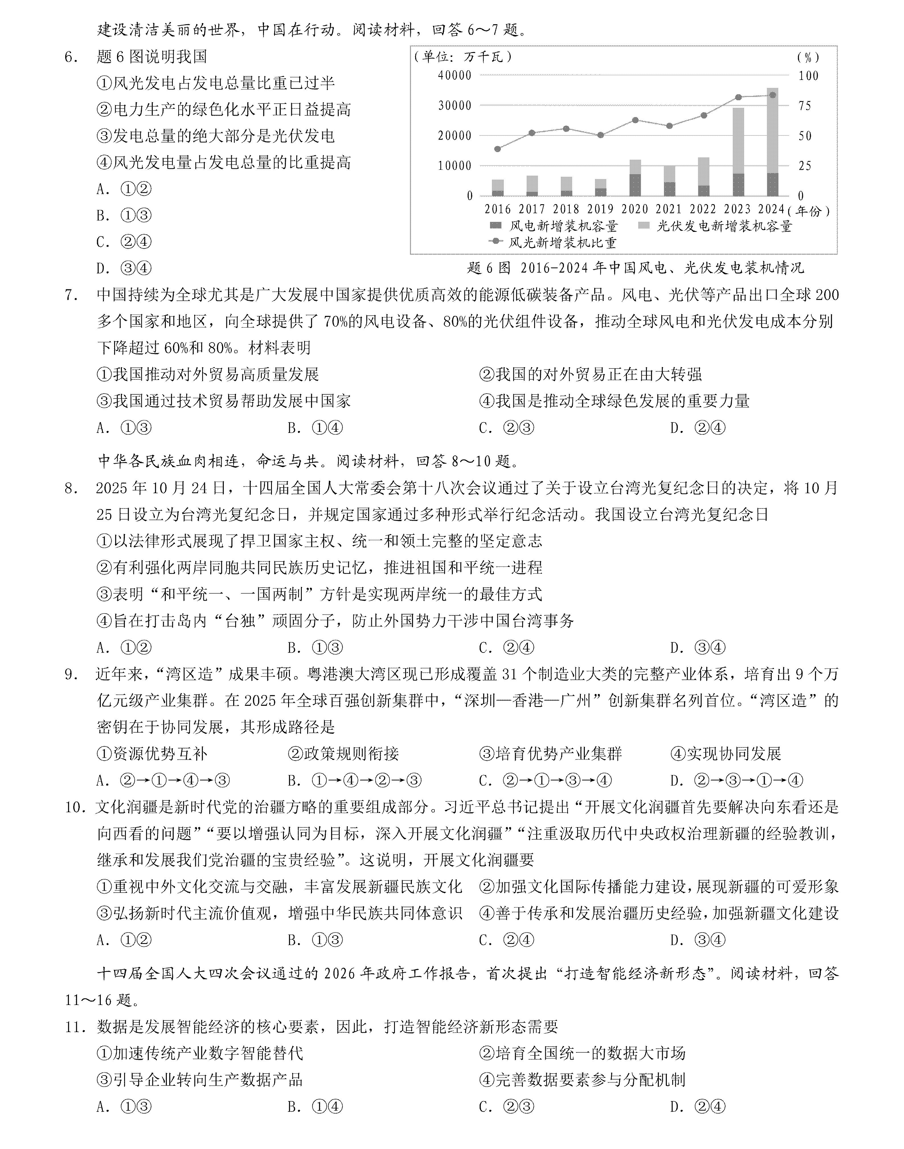
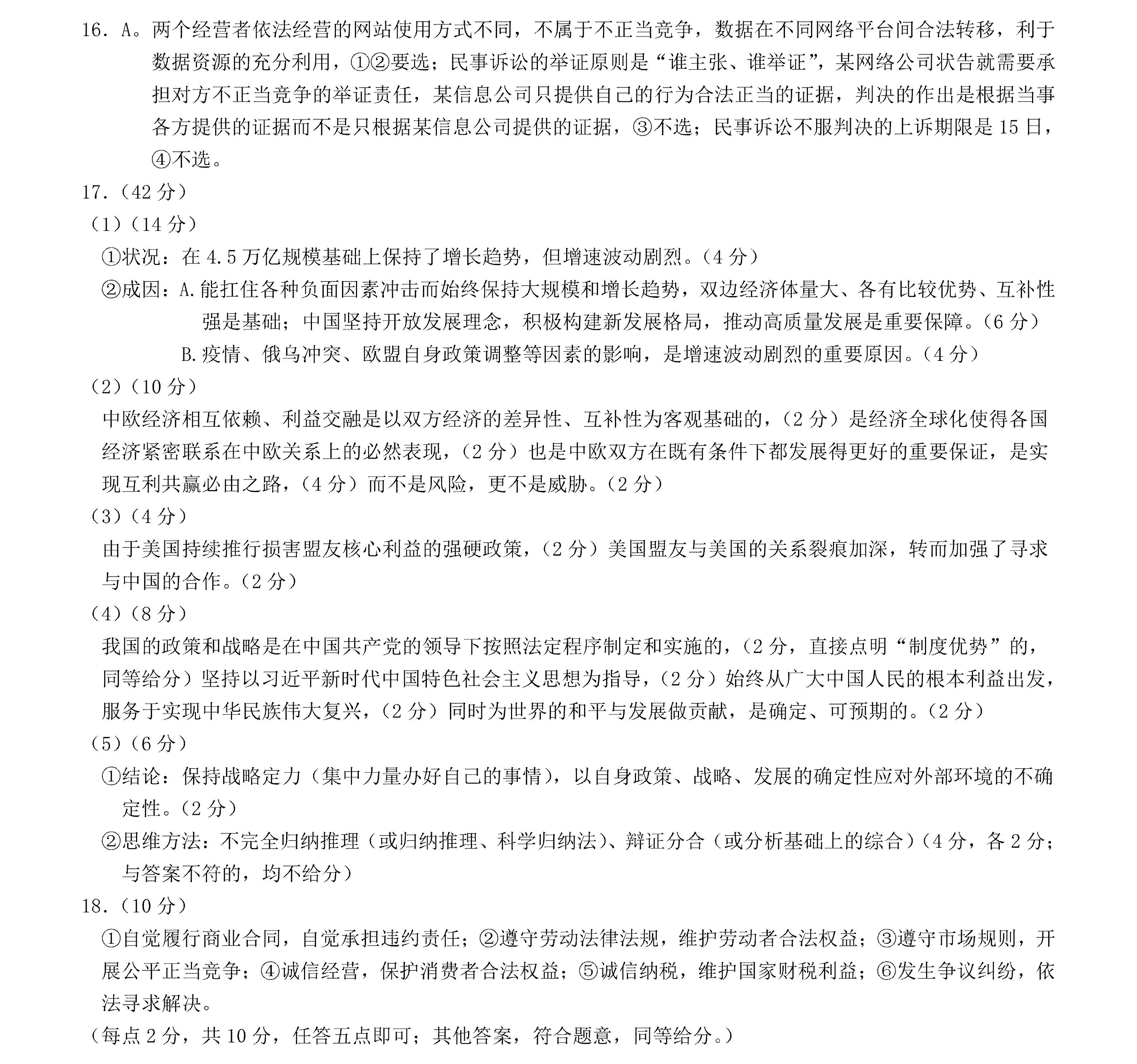
8、2026重庆康德二诊政治试题及参考答案
政治考试时间:4月11日 14:30-15:45
目前政治试卷及答案均已公布,同学们可自行核对。






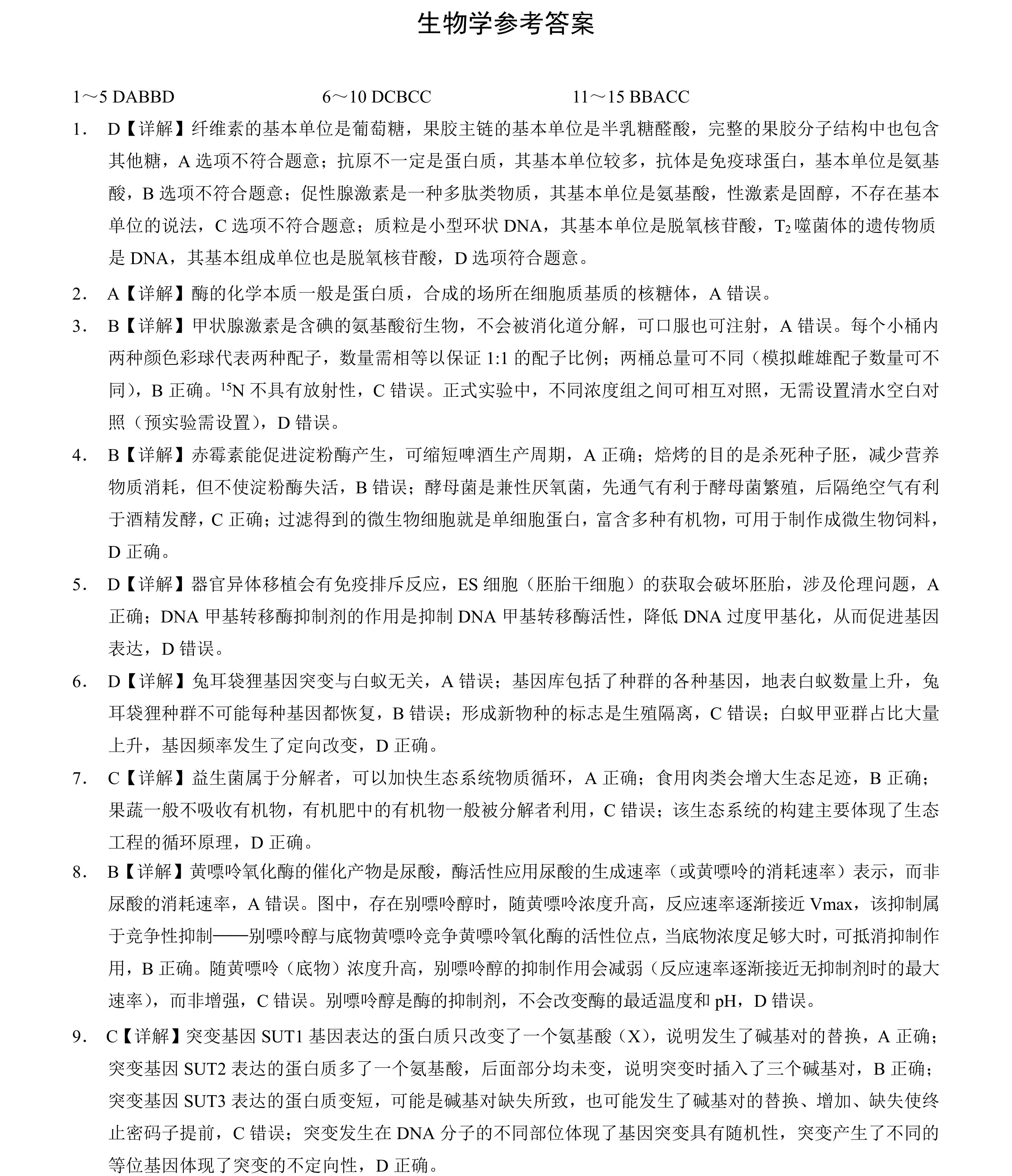
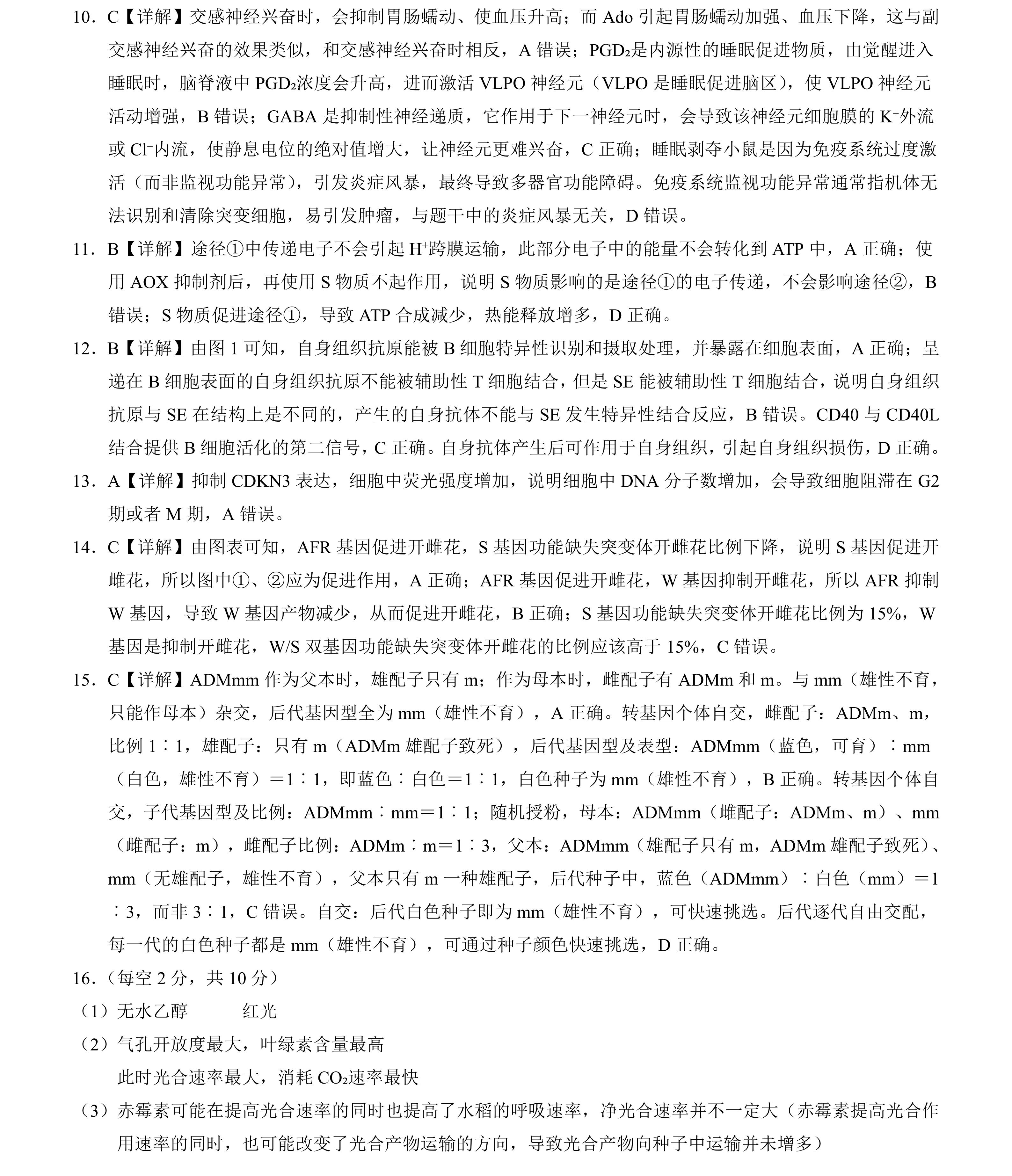
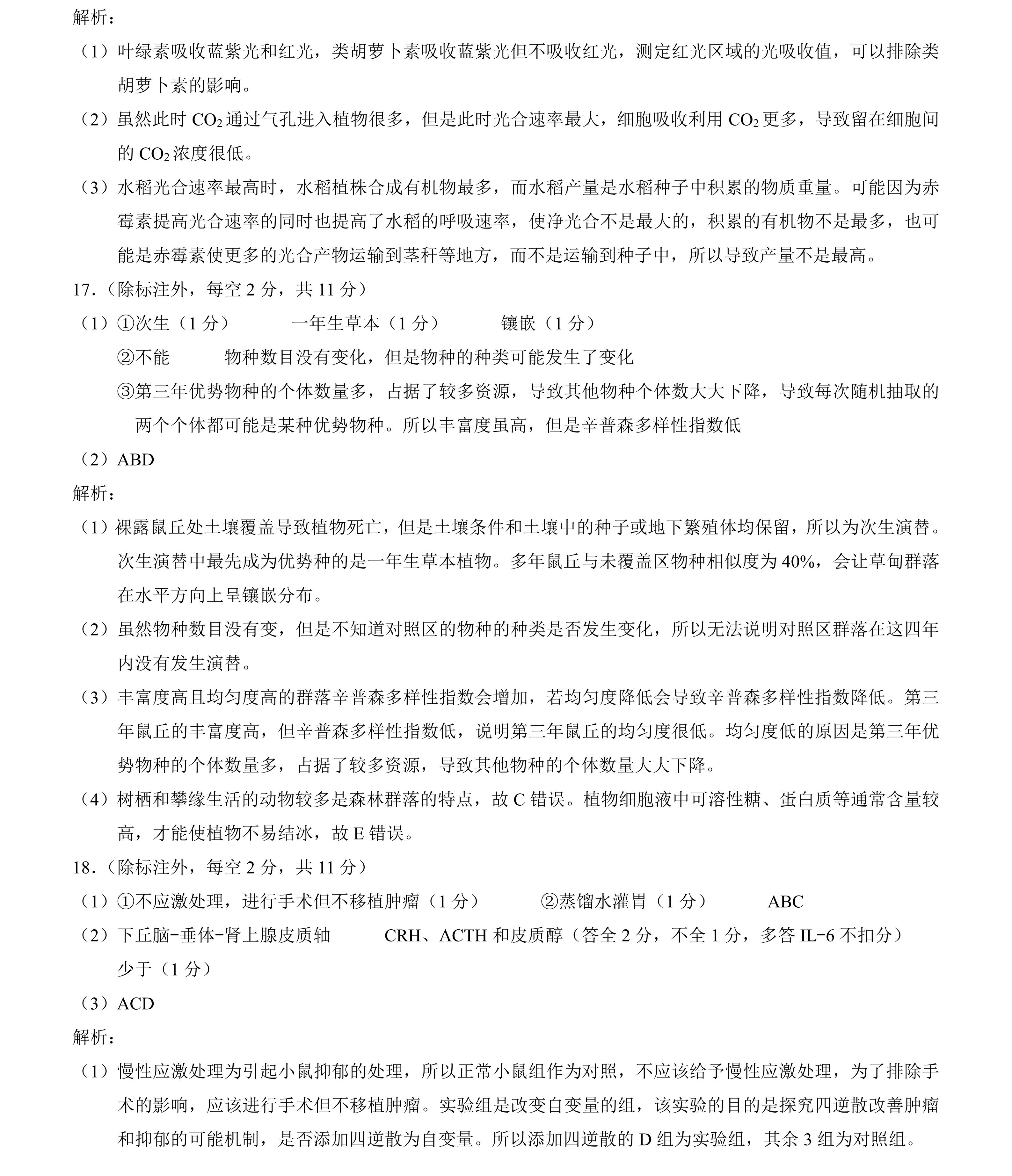
9、2026重庆康德二诊生物试题及参考答案
生物考试时间:4月11日 17:00-18:15
目前生物试卷及答案均已公布,同学们可自行核对。










