2023年江西九江二模将于3月26日开考,本文将在考后更新所有科目试题及答案。圆梦志愿小编整理了2023九江二模各科试卷及答案,包括语文试卷及答案、数学试卷及答案、英语试卷及答案、文综试卷及答案、理综试卷及答案等,供参考。
2023九江二模分数线划线;https://www.gk100.com/read_6637449124.htm(点击或复制链接即可查看)
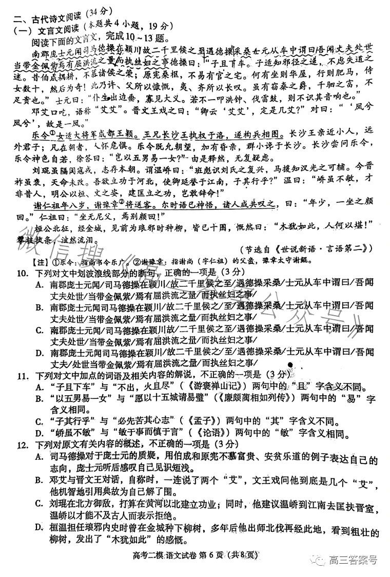
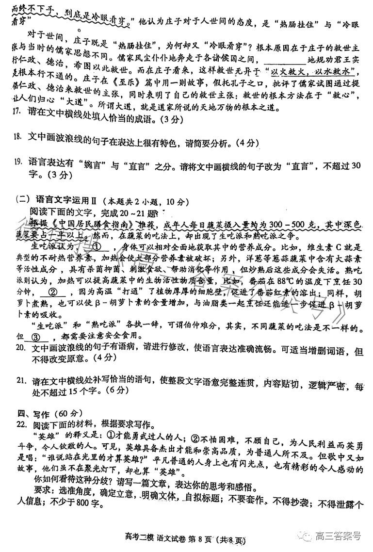
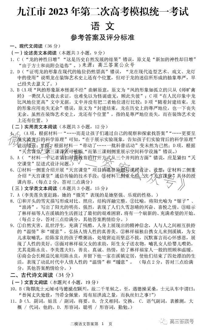
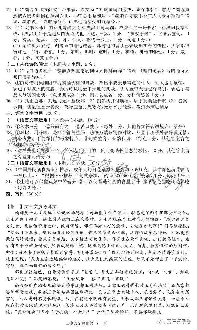
一、2023九江二模语文试题及参考答案










二、2023九江二模文科数学试题及参考答案











三、2023九江二模理数试题及参考答案











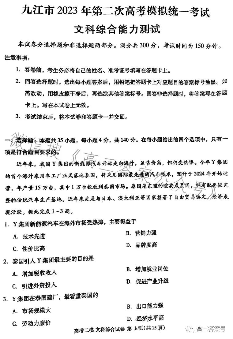
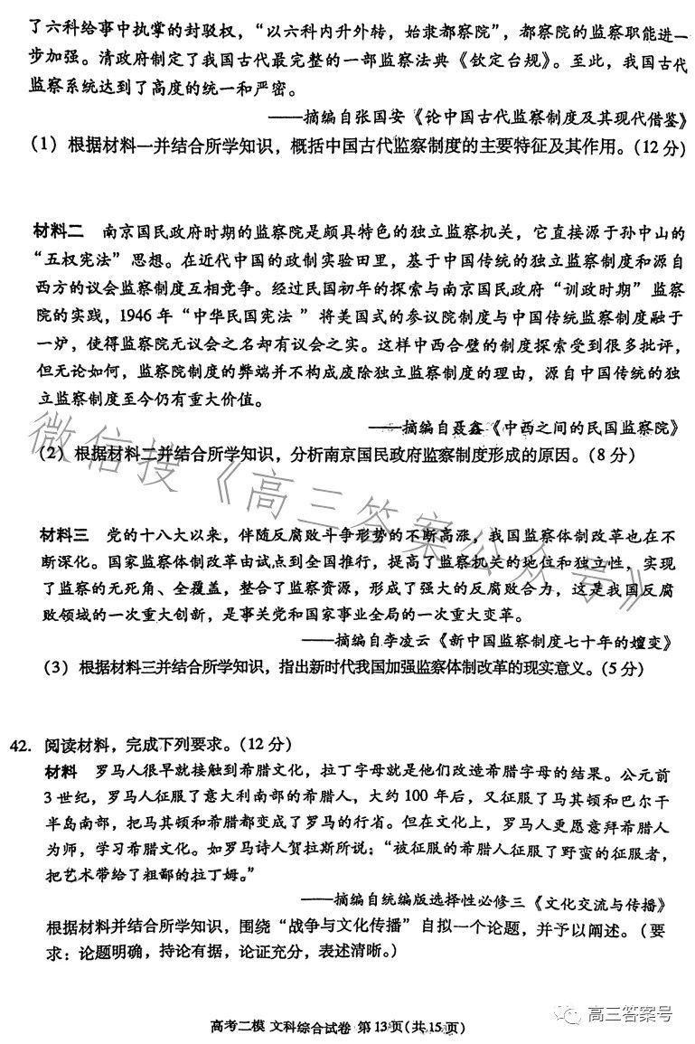
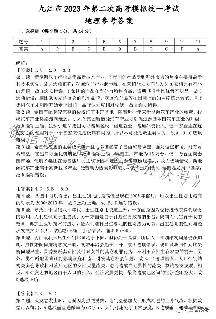
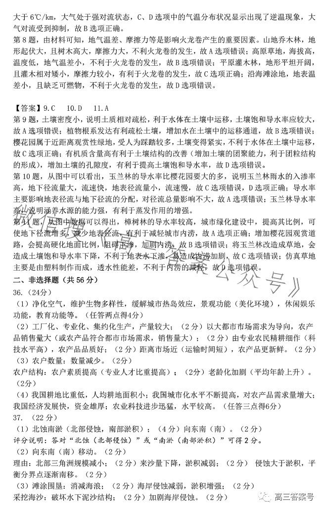
四、2023九江二模文综试题及参考答案
























五、2023九江二模理综试题及参考答案






















六、2023九江二模英语试题及参考答案











